Германиевые УНЧ

Обычному цифровому тестеру хватает тока пробить два перехода у Дарлингтона?
Думаю прозвонит. Вот пример TIP110 от PHILIPS
+ -
К - Б - бесконечность
Б - К - 0,661 В
К - Э - бесконечность
Э - К - 0,521 В - диод КЭ
Б - Э - 0,822 В
Э - Б - 2,222 В - на простом тестере только этот не прозвонится (там до 2В), это сопротивление базовых резисторов
 
Думаю прозвонит. Вот пример TIP110 от PHILIPS
+ -
К - Б - бесконечность
Б - К - 0,661 В
Э - Б - 2,222 В - сопротивление базовых резисторов
Б - Э - 0,822 В
К - Э - бесконечность
Э - К - 0,521 В - диод КЭ
опа! диодик, К-Э - то, шустрый! Судя по падению.
В коллекции в основном среднемощные наши 973 и 8130. Не обращал внимания.
 
Питание высокое, как на единичные П605. Поставил бы по два впараллель, с резисторами 2..3 Ом в эмиттерах.
За неимением других-да.
Сам ограничился бы на каждый этаж по 10 в 350мА. Давал и 5 ватт, держали, но лучше запас.
 
опа! диодик, К-Э - то, шустрый! Судя по падению.
В коллекции в основном среднемощные наши 973 и 8130. Не обращал внимания.
Наоборот, 0,5-0,54 В обычный диод, у скоростных наоборот поболее 0,6-0,7 вроде, по крайней мере у диодов (дискретных)
Сейчас проверил у полевика (у них быстрые) - 0,52 В то же самое, падение не критерий
 
За неимением других-да.
Сам ограничился бы на каждый этаж по 10 в 350мА. Давал и 5 ватт, держали, но лучше запас.
Конверсионные настолько классные, что просто обязаны быть не только в коллекции аудиолюбителя.
Но и работать у него на звук.
А в каком именно усилителе - дело вкуса и схемных предпочтений/предубеждений.
 
Последнее редактирование:
Наоборот, 0,5-0,54 В обычный диод, у скоростных наоборот поболее 0,6-0,7 вроде, по крайней мере у диодов (дискретных)
Сейчас проверил у полевика (у них быстрые) - 0,52 В то же самое, падение не критерий
Странно. считал иначе. Мой тестерометр Ц4353 всякие фасты и ультрафасты показывает как диоды с меньшим падением
 
Это сейчас все они - Шоттки с малым падением, а первые фасты вроде были на каком-то другом принципе. В мусорку такие, т.к. у шоток помеха переключения короткая отчасти и из-за небольшого падения.
 
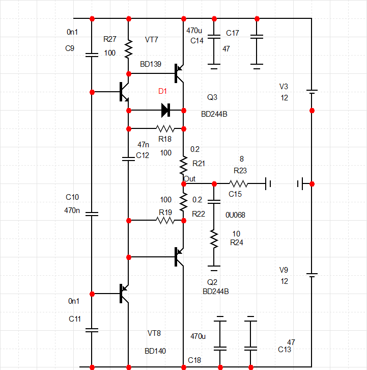
ВК, где вместо диода Баксандала применена, я так это понимаю, локальная ООС в Шиклаи, на добаваочный резистор тоже 1 ом, как и эмитерные.
de9e26eaa494614089a86c27fb84dfda.jpg
 

Вложения

  • двойка  пнп квази.PNG
    двойка пнп квази.PNG
    34.6 KB · Просмотры: 249
Последнее редактирование:
Ура! УНЧ заиграл. Проблемма оказалась в R2 (после кремния остался на 100к) вот от и сгубил ООС - как сразу и предположил А.Б. Предположения про резистор на входе 2к и РГ тоже полезные, но они у меня в устройстве присутствовали. Спасибо всем за помощь и полезную информацию (особенно за КУ).
П.С. а пару 605 я всё таки спалил, сам не пойму как :)
 
Дурное дело не хитрое.
Палить П605 при отладке усилителя не так обидно, как палить П605А.
Сочинив Ашник на ГТ906А с питанием 40в, вернусь все же к варианту с питанием 30 в на П 605, где драйвер запитан от 30 в без вольтдобавки, а сам выход от 20 -22 вольт, разница падает на мощном резючке, он же фильтр питания он же стабилизатор тока покоя он же защита от выгорания схемы . Идея проверена в работе, разогрев нижнего транзистора паялом не приводит к аварийному росту тока покоя, ток устаканивается на + 20 проц.
Сделал бы и раньше, но у 605-х иное расположение выводов. а радиаторы засверлены под 906-е.
 
Повышенное для драйвера можно взять с той же обмотки транса, что и питание схемы, поставив умножитель. Удвоитель, учетверитель.
А вольтодобавка ведь ПОС, добавляющая схеме лишние "гармоны".
 
Повышенное для драйвера можно взять с той же обмотки транса, что и питание схемы, поставив умножитель. Удвоитель, учетверитель.
Воистину так. Думал так сделать.НО. Основное питание, не ограниченное по току резюком,......ну. вы понимаете))))
Вдобавок можно на радиатор с гасящим резюком привинтить термоотбойник . И ежели унч все же сгорит, то резкий нагрев резистора будет вышибать питание периодически. И все живы.
 
Исчезающий вид техники - лампочки накаливания. Которые очень полезны вместо ограничительных резисторов, как аварийные спасители, защита схемы от разных токовых "бзиков", и обязательный атрибут схемы при первом ее включении.
Некоторые умельцы по свечению этих ламп умудряются довольно точно определять величину тока покоя схемы, на глазок.
 
Последнее редактирование:
пару 605 я всё таки спалил, сам не пойму как
Слабые по току (по сравнению с 213-217), боятся перегрузок, перегрева и К.З. На 4 ома нагрузки нужно включать параллельно.
R7,R8 взять поменьше - 47\39 ом.
 
Слабые по току (по сравнению с 213-217), боятся перегрузок, перегрева и К.З. На 4 ома нагрузки нужно включать параллельно.
Из принципа сделал бы на одиночных 605-х, а 4-омную включал бы через автотранс-понижайку.
 
Броски зарядного тока выходного конденсатора при включении никуда не денещь...
В дурной схеме и броски в динамик дурные. А в нормальной напряжение на выходе при подаче питания начинается от нуля и плавно растет. В двухполярной схеме вообще ноль.
 
Броски зарядного тока выходного конденсатора при включении никуда не денешь...
А что мешает поставить на выход балластный резистор, а после него релюшку?
Или организовать плавный пуск стабилизированного/отфильтрованного питания.
Второй случай даже предпочтительнее. в БП можно внедрить и токовую защиту питания.
 
А что мешает поставить на выход балластный резистор, а после него релюшку?
Или организовать плавный пуск стабилизированного/отфильтрованного питания.
Второй случай даже предпочтительнее. в БП можно внедрить и токовую защиту питания.
В случае дурацкой хлопающей по ушам схемы-да, можно и нужно. Но если все и так нормально, то.....
 
Она. Примерно.
Получается, что ТАКОЕ схеморешение ВК придумал не Беслик.
Он писал, что как я понял, такая схема ещё и устраняет щелчки при включении динамика. Тоесть дает более плавное нарастание напряжения ?

Но вот почему то нет конденсатора параллельно термокомпенсации соединяющий базы предоконечников составных.

А в схеме ниже - у Васильева он есть. Да ещё и с большими ''добавками''...
 
Она. Примерно.
Получается, что ТАКОЕ схеморешение ВК придумал не Беслик.
Он писал, что как я понял, такая схема ещё и устраняет щелчки при включении динамика. Тоесть дает более плавное нарастание напряжения ?

Но вот почему то нет конденсатора параллельно термокомпенсации соединяющий базы предоконечников составных.

А в схеме ниже - у Васильева он есть. Да ещё и с большими ''добавками''...
Емкостной шунт в цепи термокомпенсации работает на самых высоких частотах, сильно выше звуковых. Можно в принципе забить на ту емкостишку. Но осадок останется.
 
Емкостной шунт в цепи термокомпенсации работает на самых высоких частотах, сильно выше звуковых. Можно в принципе забить на ту емкостишку. Но осадок останется.
не стоит, без неё ассиметрия плеч будет, и если тд транзисторный то и генерацию он может устроить.
 
цифровому тестеру хватает тока пробить два перехода у Дарлингтона?
У древнего цифровика, купленном на Ростовском радиорынке М3900 напряжение на щупах в режиме проверки переходов - 2,79 вольта. У современного мультиметра напряжение на щупах в режиме проверки переходов - 3.29 вольта, этого хватает чтобы "пробить" даже синий светодиод.

А вольтодобавка ведь ПОС, добавляющая схеме лишние "гармоны".
Всё верно говорите. Анализ (краткий и беглый) просмотр схем древних генераторов ЗЧ (НЧ), где схемы выходных каскажов выполнены на германиевых транзисторах, так ни в одном нет никакой вольтдобавки! Вольтдобавка - это зло!))

Второй случай даже предпочтительнее. в БП можно внедрить и токовую защиту питания.
Хм! Столкнулся с проблемой при придумывании схемы стаба для германиевого усилителя.. Постораюсь быть немногословным))
1. При расчёте выпрямленного напряжения, во всех справочниках "рисуют" повышающий коэффициент 1,41, типа корень из "2".
Злые языки говорят, что нынче сеть совсем не та и коэф. надо брать типа 1.31-1.33. Но реальность оказалась совсем иной))
После намотки транса на задуманные напруги, выяснилось, что реально коэф. ныне всего 1,25 ! Сеть не загажена всякой ВЧ фигнёй, но верхушки спилены неизвестным мастером))
2. В связи с неожиданно возникшей нехваткой входной напруги для нормального стаба, это тот который где регулирующий транзистор стоит в схеме с ОК, понадобился стаб с малым падением напруги, который нынче называется LDO.
3. В классическом виде такой LDO стаб обладает триггерным эффектом отключения при перегрузке или КЗ, но возникают серьёзные проблемы с запуском такого стаба на ёмкостную нагрузку. Схемы где реализуется такой стаб, но без проблем с запуском (стартом) на ёмкостную нагрузку полно, как правило это практически все схемы типа лабораторных БП, но в них применяются специальные схемы ( а это куча допольнительных деталей, типа ОУ и прочее), чего очень бы не хотелось, ибо схема такого БП начинает сравниваться по сложности с самим усилителем))
4. Все схемы защиты БП из времён СССР и позже на самом деле оказались дешёвая туфта. Всегда проверял режим защиты простым и чётким способом это чик-чирик провод "+" об провод "-". Ох ***... сколько я тогда спалил транзисторов!)) И только одна схема из Болгарского журнала (была опубликована в Радио в разделе "зарубежные конструкции") обеспечила реально безопасную работу стаба и и питаемой схемы.
 
При расчёте выпрямленного напряжения, во всех справочниках "рисуют" повышающий коэффициент 1,41, типа корень из "2".
Это Амплитуда напряжения получается.
То есть такая напруга будет только при х.х.
Кстати, многие не учитывают этот параметр при выборе вольтажа кондёров на выходе выпрямителя. Впрочем, как и +15% у сетевого напряжения.

При нагрузке транса\моста... напруга уменьшается.
Если в "среднем по больнице", то при схеме мостового выпрямителя
и подключённой нагрузке коэффициент берут 1.2.
А верхушки сжирают импульсники компов.

Все схемы защиты БП из времён СССР и позже на самом деле оказались дешёвая туфта.
Скорее всего, вам просто не повезло.
Тем более, что ВСЕ схемы вы не пробовали.
У меня трудится источник питания(линейный), самопальный, с ЦАПом-
для установки выходной напруги.
Разрабатывал во времена СССР.
Уже второй вариант, проверка - как раз физическим КЗ на выходе
ничем фатальным не заканчивается.
 
Последнее редактирование:
Ошибка в намотке, не бывает такого среза. Надо просто домотать.
ЛДО после сетевого транса - абсурд. Их можно применять только после другого стабилизатора.
Нормальный стабилизатор и будет равен усилителю по сложности, поэтому усилитель требующий стабилизированного питания - мусор.
 
Ошибка в намотке, не бывает такого среза. Надо просто домотать.
Что я и сделал, причём делал это трижды. Проверка очень простая. Замеряем напругу на обмотке транса, после измеряем напряжение на выходе выпрямителя в режиме Х.Х., получаем амплитудный коэффициент. При присоединении даже небольшой нагрузки картина становится ещё более печальной.
 
Я перепробовал ВСЕ схемы, на это у меня ушло более чем полгода
Вы не правы в формулировке.
ВСЕ схемы невозможно физически проверить, и даже отыскать.
Просто уточните, что проверяли: схемы из ж.Радио.. или "Приборы и техника эксперимента".. или Radio Fernsehen Elektronik...
В СССР можно было прочитать примерно с десяток периодических РЛ журналов, включая зарубежные.
 
Последнее редактирование:

Последние сообщения

Статистика форума

Темы
3,307
Сообщения
263,619
Пользователи
2,548
Новый пользователь
Александр Н.
Назад
Сверху Снизу