Германиевые УНЧ

А кто качает гт402-404 это кто ? :-)

А если наоборот - вот давний мой интересный вопрос - если П605 - одинокий такой, типа как у Худа - в пред.
И вот он качает пару выходных П215, в классе АВ, то это как ?
А вообще что это получится можете прокомментировать ?
А то я раньше именно такую идею вынашивал.


И несвязанный вопрос - транзисторы ''не наши'' корпус как у кт837 - большенький, а надписи на ём тока цифири 110 или 112
А пониже дата выпуска - 3 88
Что это за фрухт ?
Поиск выдаёт муру.
 
Думаю дарлингтоны TIP110 и TIP112
 
Я тоже так подумал... Кажется неверно - на ТИП и пишут ТИП110.
А тут только цифры.
Тут тоже самое было с более мелкими транзисторами, оказалось ''упущено'' 2Т9***
Здесь попробовал добавить, опять не то...
Думаю, что 110 и 112 - комплементары, но вот как оформить правильный комплексный вопрос в гугль пока не понял

Проверил. Нет, тип 110 и тип112 оба н-п-н.
А тут, судя по всему - комплементары.
 
П605 - одинокий такой, типа как у Худа - в пред.
И вот он качает пару выходных П215, в классе АВ, то это как ?
Germanium-nur Endst.JPG
 
может и так, сейчас войду и схем подобных пару приделаю и фоты транзисторов.
У меня процесс раздельный - писать могу только ''выйдя'', а фоты и картинки приделыаать только ''войдя'' - вот такой тут на форуме прикольный интерфейс для мобильных устройств...
Я с планшета тут.
IMG_20231218_205440.JPGIMG_20231218_205507.JPGУ_13521.JPGamp169-3.png

сей секунд иду глядеть в Транзистор Атлас от Белы Мадьяри.
ТИП110 силиций N , 60 вольт 4 ампера 50 ватт. усиление от 500 и выше(Дарлингтон )
Комплементар к нему ТИП 115
Тип 112 Силиций N 100 вольт 4 Ампера 50 ватт усиление от 500
Комплементарный к нему ТИП 117
Так что там в атласе насчёт 110 и 112 написано ?
 
Последнее редактирование модератором:
По паспорту, максимальная выходная мощность при работе на внешнюю акустическую систему 10 Ватт. rms, если что. Но не на 8 Ом, верно.
5 вольт rms на 8 Омах дают только 3 Вата с хвостиком.
Арифметика это большая сила;)
Там последовательно два 8 омных динамика 2гд-38,
Поэтому я не понимаю может у него просто на 16 омIMG_20231218_225249.jpg такая мощность а внешку подключать 8 ом к примеруIMG_20231218_231148.jpgIMG_20231218_231222.jpg
 
Последнее редактирование:
Нужен перевод к цифрам? TIP 110 TIP112 , транзисторы , кремний , составные ,N.
нет, это не ''тип''
Я читал, что на конкретных транзисторах ТИП такой то - обязательно и пишут ''тип такой то''.
А тут только цифры.
И ещё - логика. Я думаю, что 110 и 112 - комплементары. А вот Вы указали, что у ''типов'' комплементары других цифр.

И кто то писал, что знак какой то должен быть вырезан... ?

Сейчас при дневном свете, в очках и с лупой рассмотрел.
Нет там на кружках никаких значков или букв.
Зато обратил внимание, что железка теплоотвода - трапециевидная у всех.
 

Вложения

  • IMG_20231219_121120.JPG
    IMG_20231219_121120.JPG
    211.6 KB · Просмотры: 142
в очках и с лупой рассмотрел
Переходы мультиметром прозвоните. Включите в схему проверки (с ограничительным резистором и напряжением 5в).
У Дарлингтонов есть защитный (обратный) диод Э-К.
Обычно железка (средний) -коллектор, База-слева, эмиттер-справа (у отечественных наоборот, но не у всех).
Это могут быть сдвоенные Шоттки из компьютерных БП. Бывают с разной полярностью диодов.
 
Сейчас при дневном свете, в очках и с лупой рассмотрел.
Нет там на кружках никаких значков или букв.
Зато обратил внимание, что железка теплоотвода - трапециевидная у всех.
выбросить..с глаз долой и времени вагон
 
Сейчас при дневном свете, в очках и с лупой рассмотрел.
Нет там на кружках никаких значков или букв.
Зато обратил внимание, что железка теплоотвода - трапециевидная у всех.
Мне кажется это болгарские 2Т7110 и 2Т7112, дарлингтоны, аналоги TIP110 и TIP112
 
Мне кажется это болгарские 2Т7110 и 2Т7112, дарлингтоны, аналоги TIP110 и TIP112
нет, обратите внимание на моих всех есть пазики на кромках теплоотводов, а у болгарских нет.
Ещё вот я присмотрелся к форме теплоотводов - она несколько трапециевидная, а у болгар - чёткий прямоугольник.
Так что увы, это не болгаре
 
...Убавив чуток питание и ток покоя, спокойно ставим П 605е везде.
...Как доп вариант, резистор 2 ком в базе П605 меняем на резистор 4.7 ком обычный и 4. 7 ком терморезистор поближе к выходным транзисторам. Уменьшение базового резистора П605 уменьшает ток покоя.
Здравствуйте. Заразился, наконец то германием, в основном благодаря этому форуму и в часности Ю.Р. и А.Б. Спасибо Вам большое за теорию и особенно практику.
Начал прикасаться к класу А. Собрал схему из собщения№3162 только полностью на П605. Питание 28в. ток покоя 400-500ма. По приборам сигнал отличный, звучание тоже хорошее, только ВЧ маловато.
Сильно греется нижний транзистор. Хотел убавить ток до 350ма - резистором 2к в базе не особо получается (уменьшал до 1к), резистором 11к уменьшается, но меняется напряжение смещения. Вопрос, в каких пределах можно менять р-2к и можно ли регулировать ток покоя р-11к?
 

Вложения

  • PC205386.JPG
    PC205386.JPG
    400.8 KB · Просмотры: 116
Ток покоя выставляется резистором 20 Ом в базе нижнего триода. Симметрия выходных плеч- резистором ООС 11 ком. Режим схемы в целом- двумями резюками.
И это еще не весь усилитель, а только тренировочная макака.Чтобы она стала усилителем, нужен предик небольшой, хотя бы повторитель.
Резистор 2ком в базе драйверного транзистора можно собрать из пары резисторов. на 4, 7 ком, один из них термо. Его прижать к радиатору нижнего транзистора.
Все действия наблюдать с амперметром по питанию и тестером в средней точке.
 
Последнее редактирование:
И это еще не весь усилитель, а только тренировочная макака.Чтобы она стала усилителем, нужен предик небольшой, хотя бы повторитель.
Это понятно, только хотелось хоть немного понять как звучит германий в А классе. Собрал УНЧ по типу Зыкова, даже в корпус, макетка вроде нравилась, а готовый что то не очень. Куда то низы ушли и громкий он какой то получился, орет на средней громкости. Да и ступенька небольшая осталась (вначале был на входе высокобетистый кремний, параметры по ослику идеальные до 100кгц но звук оказался очень жесткий; поменял его на мп26 звук стал лучше но появилась ступень при токе покоя до 50ма, ступень убралась конденсатором как у Зыкова в схеме, но не полностью). Даже не знаю что в нем не так.
 

Вложения

  • PC125371.JPG
    PC125371.JPG
    364.7 KB · Просмотры: 144
  • PC125372.JPG
    PC125372.JPG
    260.5 KB · Просмотры: 138
  • PC125375.JPG
    PC125375.JPG
    310.6 KB · Просмотры: 141
  • IMG_20231206_172522.jpg
    IMG_20231206_172522.jpg
    464.5 KB · Просмотры: 152
Эта
 

Вложения

  • Снимок экрана в 2023-10-30 11-22-53.png
    Снимок экрана в 2023-10-30 11-22-53.png
    385.1 KB · Просмотры: 244
У вас эта схема крайне низкоомная по входу, как и моя измер-макака. И заставить ее работать как положено без согласования с источником не получится. Вы самим источником убрали ООС , которая выравнивает усиление по плечам и линеаризует всю схему, отсюда и ступенька и стремный вод вашего синуса на экране.
Повторитель нужен этой схемке, тогда все полетит. А не высокобетистый входной триод
И чтобы все как-то запело, на вход врежьте пару-тройку килоом, послед-но с источником сигнала.
Основная цепь ООС это R2, дополнительная R11 . Емкостишка ему в параллель служит успокоить возбуд, который может возникнуть из-за увеличения глубины ООС
Читайте там же, правее, входное 400Ом, а с доп ООС 150 Ом. И какой пред вам это качнет?
 
Последнее редактирование:
Ага, спасибо за науку. Видимо пока макетировал сигнал подавал с плеера вот и было нормальное звучание, а сейчас стационарный ЦАП закорачивает ООС.
 
Ага, спасибо за науку. Видимо пока макетировал сигнал подавал с плеера вот и было нормальное звучание, а сейчас стационарный ЦАП закорачивает ООС.
Повторитель самое первое, что в ум пришло и я ставил его на вход измермакаки, о чем написано выше. Транзистор что под руку попал, в базу делитель с питания в землю, по 100ком в обе стороны. В эмиттере 3 кила, баночка на 22мк и резистор послед-но, на 1 ком.
емкость на входе -1 мк хватит
А в плане добавить опыта по германиевым Ашникам- вот статейки от дяди Саши.
 
Последнее редактирование:

Классический Лин 1956 (можете собирать по Википедии)))
Подобрать диод и резистор R8 в цепи смещения с контролем тока потребления.
На входе (последовательно) включить резистор от 1к и больше. Высокобетистый кремний- во благо:)
Устанавливайте 1\2 напряжения на выходе (R2 или R3) и ток покоя. Можно попробовать диод Шоу.
 
Последнее редактирование:
Классический Лин (можете собирать по Википедии)))
Подобрать диод и резистор R8 в цепи смещения с контролем тока потребления.
На входе (последовательно) включить резистор от 1к и больше. Высокобетистый кремний- во благо:)
Устанавливайте 1\2 напряжения на выходе (R2 или R3) и ток покоя. Можно попробовать диод Шоу.
Ток покоя полезно выставить переменным резистором, прикинув падение на нем от тока драйвера. Потом отдельно от схемы смакетить диодно-резисторную цепочку с таким же падением на ней. Почему так- потому что за неимением нужного по схеме автора диода впаял "первый попавшийся германиевый", а он оказался с дурным падением, собачий Д18, и упалил весь запас П 605-х.
 
Ага, спасибо за науку. Видимо пока макетировал сигнал подавал с плеера вот и было нормальное звучание, а сейчас стационарный ЦАП закорачивает ООС.
Если вы не в курсе, то
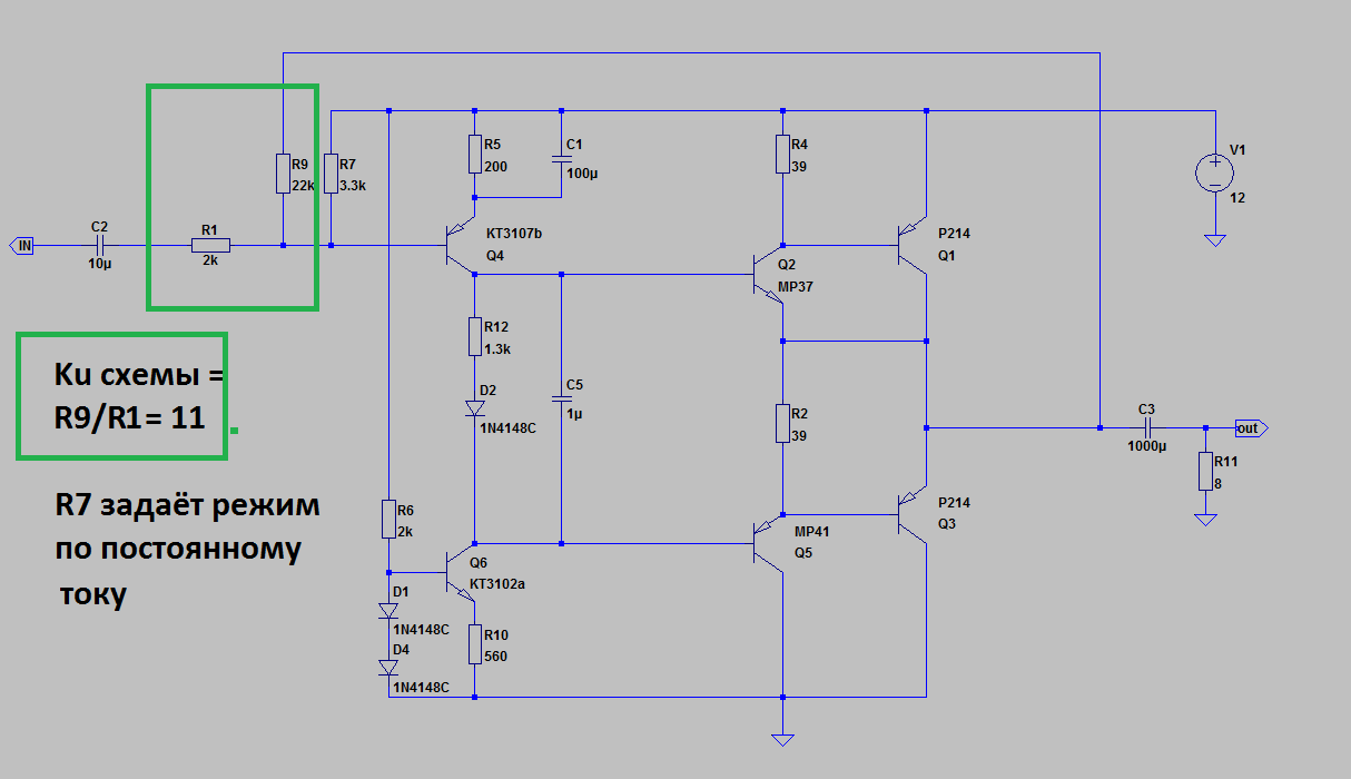
1703070712618.png

В схеме Зыкова не указан один важный резистор, его роль исполняет РГ, а если РГ нет- то вых сопротивление источника, и это- нехорошо, коэффициент усиления схемы задан делением постоянной величины на мнимую. Вот у вас то басы пропадут, то звучит "резко". А усиление у вас не задано просто ничем.
Для многих неочевидно- но эта схема- инвертирующий усилитель. Так то.
 
Если вы не в курсе, то
Посмотреть вложение 80970
В схеме Зыкова не указан один важный резистор, его роль исполняет РГ, а если РГ нет- то вых сопротивление источника, и это- нехорошо, коэффициент усиления схемы задан делением постоянной величины на мнимую. Вот у вас то басы пропадут, то звучит "резко". А усиление у вас не задано просто ничем.
Для многих неочевидно- но эта схема- инвертирующий усилитель. Так то.
Схема Зыкова в давние годы звучала от магнитофонной приставки Нота-М, там регулятор уровня зарыт внутри схемы , выход приставки- делитель с средним выходным сопротивлением. Поэтому как-то играло себе.
 
Схема Зыкова в давние годы звучала от магнитофонной приставки Нота-М, там регулятор уровня зарыт внутри схемы , выход приставки- делитель с средним выходным сопротивлением. Поэтому как-то играло себе.
Само собой. А тут товарищ вкорячил без рг на вход схемке ЦАП. Выходное сопротивление цапа не больше 100 ом.
Чисто для конструктивности- я бы поставил перед той схемой что нарисовал- ещё эмиттерный повторитель. Чтоб музЫке выход не нагружать излишне.
 
нет, обратите внимание на моих всех есть пазики на кромках теплоотводов, а у болгарских нет.
Ещё вот я присмотрелся к форме теплоотводов - она несколько трапециевидная, а у болгар - чёткий прямоугольник.
Так что увы, это не болгаре
Мы гадаем, может замерите мультиметром в режиме прозвонки диодов падение напряжения на переходах? будет яснее...
 
Мы гадаем, может замерите мультиметром в режиме прозвонки диодов падение напряжения на переходах? будет яснее...
Обычному цифровому тестеру хватает тока пробить два перехода у Дарлингтона?
Стрелочнику Ц4353 c его 4 вольтами на клеммах такое запросто, отличает Шоттки от германия, составник от обычного, переход кремниевого транзистора от кремниевого диода. И все это- в углу шкалы, на глазок. ... "Дикари!" (Кин-Дза-дза)
 
Увы.... ситуация такова, что я сейчас пытаюсь вернуться к ''паятельству'' после долгого перерыва.
Звук не паял с 1991, а вообще что то достаточно сложное не паял с 1997.
В те времена при настройке - наладке обходился вольтметром 3-30 и амперметром 50 ма - 3А.
Для определения генерации, уж если приспичивало, то обходился светодиодом через конденсатор.
Короче, я - спартанец, без излишеств.
Не ну есть еще фиговый кетаицкий тестер стрелочный, мини. Но я ему не больно то доверяю. И достался недавно Цешка, но я её не проверял, насколько она живая...
Транзисторы на живость всегда опредлелял прозвонкой ''на 2 диода''.
Как вариант, могу в следующем году сходить к товарищам - померить.
 
Был китаецкий стрелочник, в 90-е, удобнее его не было ничего, хотя, сопротивление невелико, зато прозванивалось все без проблем. Содран был с Sunwa корейского, содран неплохо. Позже появилась всякая SANWA , мусор.
 

Статистика форума

Темы
3,307
Сообщения
263,610
Пользователи
2,548
Новый пользователь
Александр Н.
Назад
Сверху Снизу