Германиевые УНЧ

Плох перегревом, потерей выходной мощности и бессмысленностью. АВ на германии практически не имеет заметной на слух ступеньки, даже при нулевом токе покоя ВК
Каким перегревом? У меня лично германий не перегревается и не кипит, радиаторы градусов 30 - 35 за 3.5часа работы, напряжение 22в ток 0.8а. и мощности с избытком. АВ на любителя.
 
А нагрузка какая по номинальному сопротивлению?
22 В питания и 0,8 А только на высокоомную акустику будет "класс А".
 
Есть древняя тема про гитарные усилители на Германиевых транзисторах. там вообще люди считают что п210 самое то для гитарных усилителей
Гитаре выше 6кГц не надобно. И ниже 70 ни к чему. Там и динамики в комбиках соответствующие, с резонансной 70гц и без пищиков.
 
Гитаре выше 6кГц не надобно. И ниже 70 ни к чему. Там и динамики в комбиках соответствующие, с резонансной 70гц и без пищиков.
Гитаре одного усилителя мало, нужен дин специальный, гитарный, с забором из гвоздей , торчащих в звуке пиков на 1, 5, 2, 3. 4, 5 кил, чтобы струна звучала, аж шкура на спине заворачивалась. Для прочей музыки эти людоедские динамики непригодны, а для гитарного звука -масло. Всякие Селешины G12 Гринбеки.
 
Попадались в ремонт гитарные динамики. Запомнились жесткие подвесы, и весьма тонкий диффузор.
 
Как сказать, акустичке с катавеем и адаптером нужна очень линейная поддержка для обычной игры и некоторое усиление баса для раскатистости.
 
Гитаре выше 6кГц не надобно. И ниже 70 ни к чему. Там и динамики в комбиках соответствующие, с резонансной 70гц и без пищиков.
Электрогитаре не надо, а для акустики строят чаще 2х полосную систему с фазиком и пищалкой, при этом хорошим решением там является динамик как раз 6,5 "
На акустической гитаре обертона до 12 кгц на электрогитаре зона где песочит дисторшн 2-3 кгц.
Поэтому двух полоски и широкополосники не подходят вообще для гитарных динамиков.
Из известных всем типичный электрогитарный динамик это 6 гд-2.
Правда гитарные динамики не делают с такой низкой резонансной частотой 40 Гц
И с такой добротностью, в основном у них добротность идёт под комбик без задней стенки (который глубокий и не является открытыми ящиком, так как боковые стенки у него достаточно длинные) и под закрытый ящик.
Гитарный ламповый звук современный деградирует в отсутствии старых угольных резисторов и прочих компонентов дававших звук более жирный. Гитарный цифровой звук ещё развивается - эмуляции, импульсы и так далее.
Но почти тоже достиг своего предела.
Сейчас есть две схемы живого звука редкая ламповый звук, наиболее распространённая цифровой звук синхронизацией всего шоу по миди, то есть гитарист Лепса не ходит к процессору переключать звуки ибо у него всё синхронизировано звук у него переключается сам, свет в шоу тоже переключается сам - всё зашито в программе.
У сетцера где всё на аналог в том числе плёночный дилей, всегда стоит в запасе второй комплект ламповой техники
Fender bassman и кабинет.
В целом везде, где в этот бизнес проникли азиаты происходит ощутимая деградация - динамики rola selection, которые стали selection made in china уже не то, что Англия. Йенсен и подавно не тот Йенсен из 60-х
 
Последнее редактирование:
70...6000 Гц типичный широкополосник. По меркам середины прошлого века.
До 12 кГц спокойно дотягивают эстрадные ширики с виззером.
 
У сетцера где всё на аналог в том числе плёночный дилей, всегда стоит в запасе второй комплект ламповой техники
Fender bassman и кабинет.
Ламповая техника - потому что другой звук, или потому, что надёжность выше (сжечь лампу значительно труднее, чем транзистор, а на концерте это, я думаю, очень важно)?
 
Насколько знаю от музыкантов - там другой звук.
 
В цело
Ламповая техника - потому что другой звук, или потому, что надёжность выше (сжечь лампу значительно труднее, чем транзистор, а на концерте это, я думаю, очень важно)?
Потому что Брайан Сетцер играет рокабилли на старом аутентичном звуке вплоть до того, что изначально он использовал гитары Gretsch 6120 1959 1960 года выпуска
Сейчас одна такая гитара стоит только 10-15 тыс долларов.
Стиви Рэй исповедовал ту же философию fender стратокастер пятьдесят шестого года, усилитель fender старый очень, и напротив те, кто создавал этот звук - Ричи Блэкмор, Эрик Клэптон , Дэвид Гилмор используют современные гитары и современные звукосниматели .
В Pink floyd были огромные наводки от света, поэтому Гилмор отказался от синглов, потому что от света большие наводки на сингл, и он стал использовать вертикальные хамбакеры, Клэптон тоже стал использовать вертикальные хамбакеры вместо синглов и Ричи Блэкмор тоже стал использовать рельсовые хамбакеры. Но это уже совсем не в те дебри офф топ
 
Последнее редактирование:
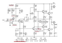
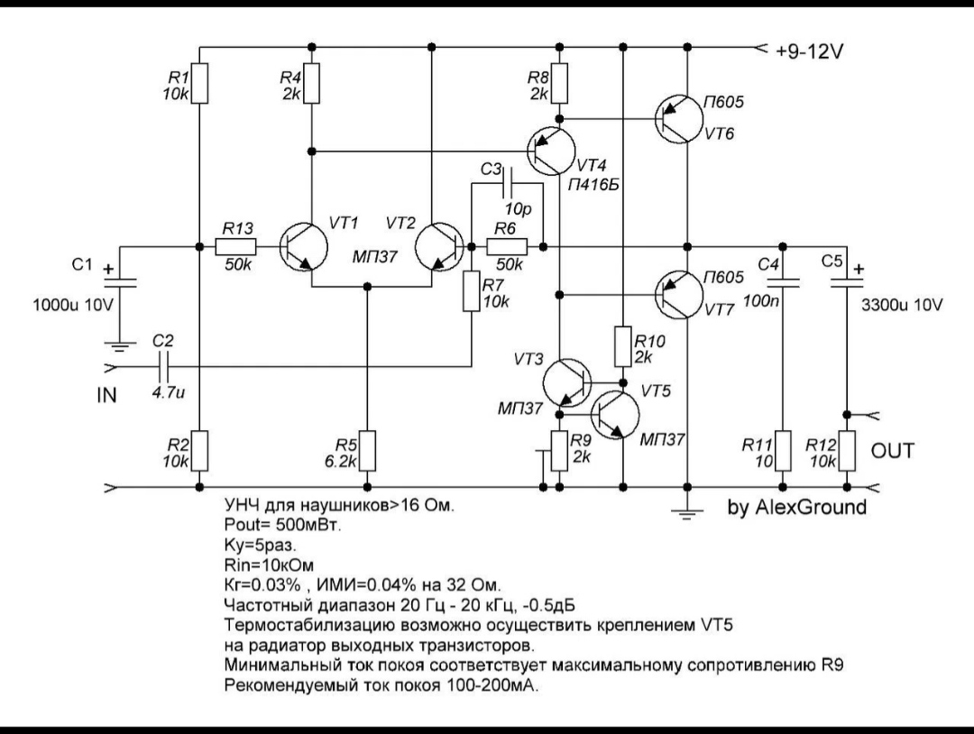
Очень хочется уже серьезно заняться зимним германцем от АБ, но все свободное время отнимают УМ для наушников и германец из Радио 7 за 68г. Вот такая, в итоге, у меня получилась схема по мотивам усилителя Зыкова на П605. Надеюсь все правильно?
 

Вложения

  • IMG_20240202_065302.jpg
    IMG_20240202_065302.jpg
    529.4 KB · Просмотры: 284
Так я вроде и не модернизирую, а просто пытаюсь его заставить работать. Да с выходом ошибка, щас поправлю.

Устройство в принципе собрано и работает. Хочется просто опытный глаз бывалых.
 

Вложения

  • IMG_20240202_065302.jpg
    IMG_20240202_065302.jpg
    530.1 KB · Просмотры: 175
Данный усилитель для наушников заработает от 24 вольт и на нагрузку 8 ом?
Или п416 сразу сгорит?
 

Вложения

  • IMG_20240202_122517.jpg
    IMG_20240202_122517.jpg
    155.4 KB · Просмотры: 177
А зачем 24 В? Это усилитель для наушников.
 
Последнее редактирование:
Года три парню сделал усилок из Аккорда-201
 

Вложения

  • Астра-207_.jpg
    Астра-207_.jpg
    238.2 KB · Просмотры: 248
Года три парню сделал усилок из Аккорда-201
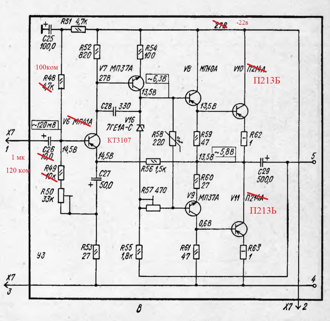
Юріє Робертовичу, підкажіть, будь ласка. В чому сенс регулювати режим за допомогою R50 саме на тому місці в схемі?
Чому б не робити це за допомогою R51, а R50 прибрати зі схеми назовсім.
 
R51 С25 нет, R49 по режиму подобрать, получилось ~120 ком, R50 убрать
 
Тоже не могу добить Akkords-stereo, второй канал да макинтош лаком покрыть. Россия была с кт835 на конце, теперь будет с 906-ми, даже без диодов шоу звук бомба.
Робертычу респект, один из немногих кто паялом больше чем клавой орудует.
 

Вложения

  • 20240202_151217.jpg
    20240202_151217.jpg
    621.2 KB · Просмотры: 139
  • 20240202_151004.jpg
    20240202_151004.jpg
    565.8 KB · Просмотры: 148
  • 20240202_151559.jpg
    20240202_151559.jpg
    471.1 KB · Просмотры: 138
  • 20240202_151718.jpg
    20240202_151718.jpg
    495 KB · Просмотры: 120
  • 20240202_152016.jpg
    20240202_152016.jpg
    519.5 KB · Просмотры: 141
Года три парню сделал усилок из Аккорда-201
В смысле напругу как на аккорде подобрать 22 вольта на astra 207 и настроить ток покоя?
А я эту схему хотел запитывать от 24 вольт.
А что даёт кт3107 меньше шум больше усиление?
 
Ж
Тоже не могу добить Akkords-stereo, второй канал да макинтош лаком покрыть. Россия была с кт835 на конце, теперь будет с 906-ми, даже без диодов шоу звук бомба.
Робертычу респект, один из немногих кто паялом больше чем клавой орудует.
Можно использовать 835 и 906 в параллель.
 
Начало здесь
 

Вложения

  • IMG_2015.JPG
    IMG_2015.JPG
    507.7 KB · Просмотры: 217
  • 1-99_016_.jpg
    1-99_016_.jpg
    366 KB · Просмотры: 210
Ж

Можно использовать 835 и 906 в параллель.
Не наш метод, не по бразильски это. Вот 210 и 906 попробовать можно, только эмитерные резисторы разные использовать, к примеру 0,47 и 2,2.
 

Статистика форума

Темы
3,307
Сообщения
263,667
Пользователи
2,548
Новый пользователь
Александр Н.
Назад
Сверху Снизу