Германиевые УНЧ

Если прибор промышленный,то да. А так, 2 миллиамперметра и прекрасно все видно.
Потом, у 600й серии есть одна весьма неприятная особенность, примерно вольт от 16 и выше они становятся весьма "капризными", дохнут от малейшего чиха. Без б.э. резистора саморазогрев кристалла мгновенный, лавинообразный, радиатор просто не успевает отводить тепло.
С оборванной базой сдохнет любой транзистор. Германиевым резистор Б-Э требуется гораздо меньшего номинала, чем кремниевым.
В таких условиях тот же П605 прекрасно работает и с питанием плеча выхода в 22 В.
 
Слюнявым пальцем - шипела слюна и да раскачка была трансформаторная и не постоянно, естественно это было.
Таким образом проверял кремниевые.
Метод быстр, точен и эффективен!_hm_
Через личный палец сразу доходит, что транзистору плохеет,
надо ему отдохнуть..
А германские - не рисковал перегревать, школьником покупал на "свои" деньги, берёг.
Правда, из мощных тогда только П4 и П201\203 применял.
 
А германские - не рисковал перегревать, школьником покупал на "свои" деньги, берёг.
Правда, из мощных тогда только П4 и П201\203 применял.
Ну мне в этом плане немного повезло, не помню у кого то выменял несколько плат с 605ми.
Интересно,что стояли они на маленьких радиаторах прямо на платах.
Радиатор ребристый,круглый,диаметром чуть больше самого транзистора транзистора.
Транзистор вставлялся внутрь и прижимался резьбовой крышкой.
Второй тип радиатора - диаметром поболее и прижимался пружинистой пластиной,типа фосфористой бронзы. Интересная конструкция,они до сих пор у меня сохранились,как нибудь фото выложу.
 
15-5lWrEwgw.jpg

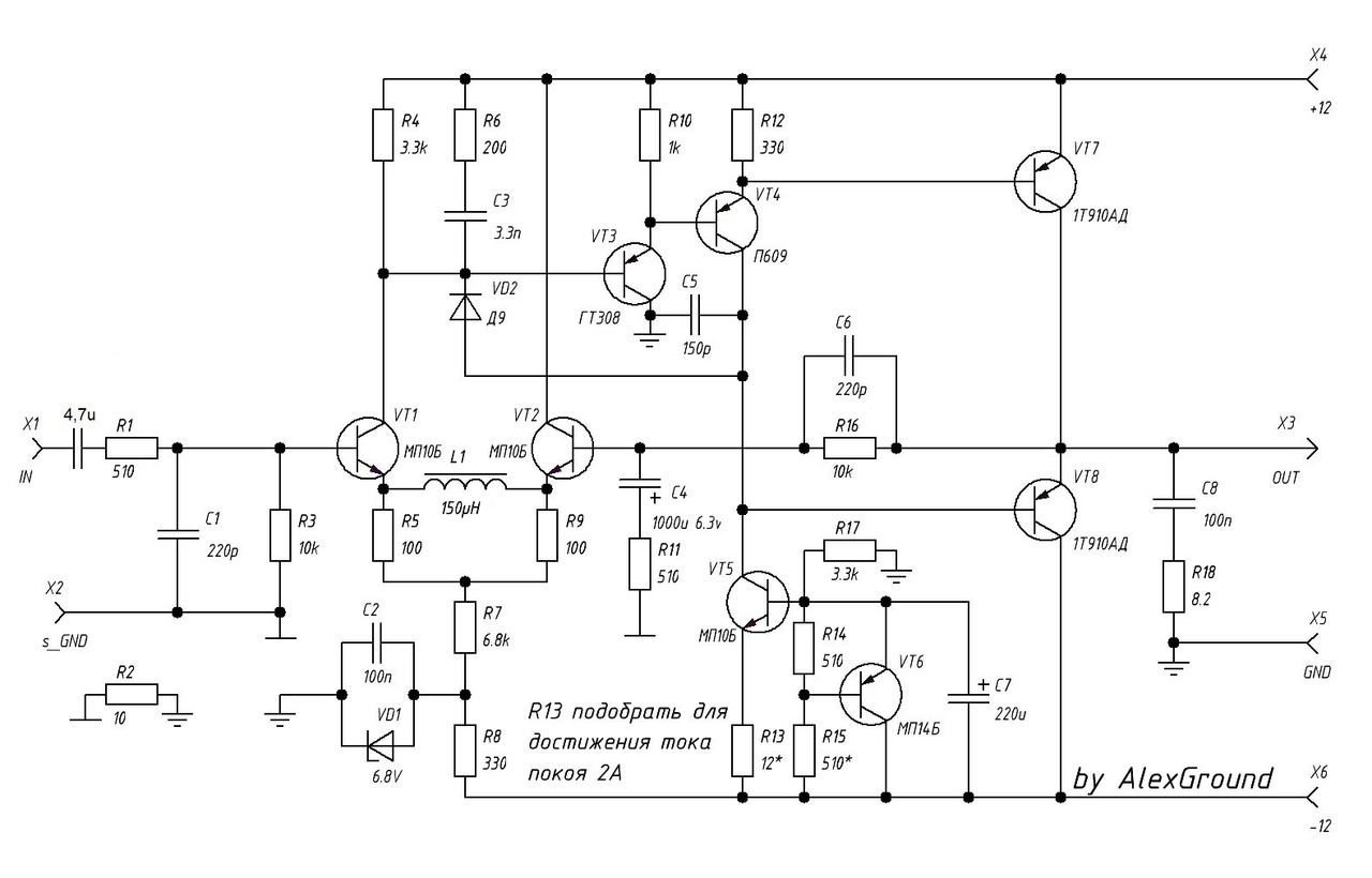
Встретилась схема в VK, требующая доводку до ума. ВК по Худу.
Автор пишет:
Схема рабочая. Прекрасно звучащая. Но, есть один нюанс. Радиаторы 300×200мм закипают за 15 минут. Кристаллы 1Т910 на вылет. Если сможете отводить тепло, то уникальный характер звука у вас в коллекции. 2 важных замечания для маломальской стабильности работы.
1. Принудительное охлаждение.
2. Обязательна медная подложка под выходные транзисторы. Иначе точка соприкосновения радиатора и транзистора закипает и транзисторы горят. А 1Т910АД редкие ребята.
Если сможете добиться стабильной работы, поделитесь опытом. Я пока не смог. .

:)
 
Последнее редактирование:
выкинуть из схемы тормоза в виде МП10 , за ними вылетит куча ускоряющих и тормозящих корректирующих емкостей. Ток 2Ампера запредельно большой, смысл есть разве что прокачать 2-омные колонки.
При виде схемы вспоминается афоризм от Манакова: Усердие, превозмогающее рассудок.
 
Последнее редактирование:
Эмиттерные резисторы выходников принципиально не поставлены ?
Мягко говоря странное решение для класса А, тем более мер для стабилизации тока покоя вообще нет.
 
Посмотреть вложение 86793
Встретилась схема в VK, требующая доводку до ума. ВК по Худу.
_Автор: схема рабочая. Прекрасно звучащая. Но, есть один нюанс. Радиаторы 300×200мм закипают за 15 минут. Кристаллы ГТ910 на вылет. Если сможете отводить тепло, то уникальный характер звука у вас в коллекции. 2 важных замечания для маломальской стабильности работы.
1. Принудительное охлаждение.
2. Обязательна медная подложка под выходные транзисторы. Иначе точка соприкосновения радиатора и транзистора закипает и транзисторы горят. А ГТ910ад редкие ребята.
Если сможете добиться стабильной работы, поделитесь опытом. Я пока не смог. .
:)
VT6 как термостабилизатор закреплен на транзисторе, радиаторе или стоит на плате? лучше закрепить на транзисторе и в эмиттер VT7 небольшой резистор на 0,2-0,25 Ом (при токе 2А), при меньшем токе можно чуть поболее сопротивлением (примерно чтобы 0,5В было на нем)
Вместо медной подложки под транзистор, лучше полирнуть пластину транзистора и место контакта на радиаторе и смазать термопастой, дополнительная пластина дополнительное тепловое сопротивление, а транзистор по моему и так с медной подошвой
Радиаторы - пластины? а то у них место транзистора перегревается, а края теплые. Лучше ребристый (игольчатый) радиатор с толстой подошвой (основанием)
 
Последнее редактирование:
Ребята вопросы и советы не мне, я лишь разместил встретившуюся схему. Высказываться хорошо но не цитируйте меня. :)
Кстати автор тут на форуме зарегистрирован https://ldsound.club/members/alex-ground.1965/ я ему и переправлю.
 
Последнее редактирование:
VT6 как термостабилизатор закреплен на транзисторе, радиаторе или стоит на плате? лучше закрепить на транзисторе и в эмиттер VT7 небольшой резистор на 0,2-0,25 Ом (при токе 2А), при меньшем токе можно чуть поболее сопротивлением (примерно чтобы 0,5В было на нем)
Вместо медной подложки под транзистор, лучше полирнуть пластину транзистора и место контакта на радиаторе и смазать термопастой, дополнительная пластина дополнительное тепловое сопротивление, а транзистор по моему и так с медной подошвой
Радиаторы - пластины? а то у них место транзистора перегревается, а края теплые. Лучше ребристый (игольчатый) радиатор с толстой подошвой (основанием)
Я с Худом на германии наплясался до зеленых чертей и единственный финт, который сработал, точнее, парный финт, рассказан ТУТ. https://www.salonav.com/arch/2024/01/dva-usilitelya-na-germanii-dlya-xoroshego-zvuka.htm
Мощный балластный резистор вообще самая надежная на свете радиодеталь, поэтому избегаю всяких выдрючек в виде транзисторных ИТ , а ставлю в нагрузку драйвера резюк побольше и даю туда питание побольше. Сохраняя и усиление и линейность и надежность. А второй резюк защищает мощный выход от разгона тока покоя. А если схема гавкнется, то спасет от выгорания все остальное.
 
Последнее редактирование:
Вот с опытом и приходит, что ГСТ вовсе не панацея, а есть решение среднее, и наилучшее.
Загонять германцы в 2 А тока покоя в РР схемах занятие бесссмысленное, это надо просто не знать ничего о германцах, чтобы так делать. Механически перенося кремниевый подход на германий.
 
Здравствуйте, схема нарисована специально по просьбе моего коллеги, который очень любит германий, описание и публикация принадлежит ему, собирал схему тоже он.
Я сам схему не собирал и так как модели германцев далеки от реальности, по крайней мере я в них не уверен, коррекцию тоже вероятно надо допиливать.
Стабилизация тока покоя думалась в виде связи VT6 с выходниками, однако мне кажется это может быть не эффективно, лучше сделать стабилизацию тока по датчику тока в коллекторе VT8, или вовсе уйти от А в псевдооднотактный ЭА по мотиву конструкций Семигора
 
Здравствуйте, схема нарисована специально по просьбе моего коллеги, который очень любит германий, описание и публикация принадлежит ему, собирал схему тоже он.
Я сам схему не собирал и так как модели германцев далеки от реальности, по крайней мере я в них не уверен, коррекцию тоже вероятно надо допивать.
К вам никто и ничего вообще. Я ругаю схему, по причине мозолей на извилинах от германиевых Ашников. И там все ой непросто.
 
Можно просто изменить германцы. Все станет на свое место. Или посмотреть паспортные характеристики. Часто они очень подробные, и не врут.
 
Здравствуйте, схема нарисована специально по просьбе моего коллеги, который очень любит германий, описание и публикация принадлежит ему, собирал схему тоже он.
Я сам схему не собирал и так как модели германцев далеки от реальности, по крайней мере я в них не уверен, коррекцию тоже вероятно надо допиливать.
Стабилизация тока покоя думалась в виде связи VT6 с выходниками, однако мне кажется это может быть не эффективно, лучше сделать стабилизацию тока по датчику тока в коллекторе VT8, или вовсе уйти от А в псевдооднотактный ЭА по мотиву конструкций Семигора
Плывет от нагрева с уходом в разнос нижний по схеме Худа выходник. ООС,
пытаясь выровнять проседающую среднюю точку, может лишь открыть верхний выходной транзистор, ток растет по кругу. И в плане термостабильности термик в базе нижнего выходника, с подогревом от его же эмиттерного резистора, оказался проще и эффективнее .
 
Здравствуйте, схема нарисована специально по просьбе моего коллеги, который очень любит германий, описание и публикация принадлежит ему, собирал схему тоже он.
Я сам схему не собирал и так как модели германцев далеки от реальности, по крайней мере я в них не уверен, коррекцию тоже вероятно надо допиливать.
Стабилизация тока покоя думалась в виде связи VT6 с выходниками, однако мне кажется это может быть не эффективно, лучше сделать стабилизацию тока по датчику тока в коллекторе VT8, или вовсе уйти от А в псевдооднотактный ЭА по мотиву конструкций Семигора
Кроме терморезистора, можно организовать серво, стабилизирующее по постоянке ток покоя выхода, как в схеме во вложении.
И обязательно в таких схемах надо ставить мгновенную защиту транзисторов ВК от сквозного тока.
 
Кроме терморезистора, можно организовать серво, стабилизирующее по постоянке ток покоя выхода, как в схеме во вложении.
И обязательно в таких схемах надо ставить мгновенную защиту транзисторов ВК от сквозного тока.
Мне идейно не нравится в вашей серве вбитая в нее ООС по переменке, отбирающая сигнальный ток у выходной пары.
 
Мне идейно не нравится в вашей серве вбитая в нее ООС по переменке, отбирающая сигнальный ток у выходной пары.
Да нет там никакой переменки в серво. И сигнала отбирается ничтожнейшая часть - делитель 470 Ом и 0,47 Ом. Частота среза фильтра серво в районе 1,3 Гц, вот и вся переменка. Притом еще в этот узел введена защита от перекомпенсации. Диод блокирует серво при увеличивающемся среднем токе через эмиттерный резистор, при работе на максимальных режимах, и низком импедансе нагрузки.
При снижении среднего тока ниже порога настройки возвращаются к исходным. Проверял работу серво и при токе покоя выходных транзисторов на уровне 20 мА.
 
Последнее редактирование:
Да нет там никакой переменки в серво. И сигнала отбирается ничтожнейшая часть - делитель 470 Ом и 0,47 Ом. Частота среза фильтра серво в районе 1,3 Гц, вот и вся переменка. Притом еще в этот узел введена защита от перекомпенсации. Диод блокирует серво при увеличивающемся среднем токе через эмиттерный резистор, при работе на максимальных режимах, и низком импедансе нагрузки.
При снижении среднего тока ниже порога настройки возвращаются к исходным. Проверял работу серво и при токе покоя выходных транзисторов на уровне 20 мА.
Не могу найти статью в Радиве, конец 80-х, про схемотехнику западных усилителей. И в А режиме была схема с питанием от +-15в , там опера следили за током выходных транзисторов. Это я и понимаю , как серво. Остальное- ограничители. Может чего не понимаю еще.
 
Вариант - переделать источник тока в "классический" - на 2-х транзисторах одинаковой полярности,
базу транзистора слежения - сразу на токовый (эмиттерный) резистор.
Оно будет веселее за температурой следить.
Ну и сам этот транзистор - вмонтировать в радиатор.
НО! 910 - это конверсионник, как и П60Х...
Подозреваю, что при нагреве у него Бэтта растёт как у П609 - то есть дико.
Именно таким макаром я пяток П609-х и спалил.
Потом посмотрел ДСП справочник...и дошло.;)
А тут припарками не поможешь, надо в цепи выходников ставить
резисторы и ограничивать\следить\стабилизировать их ток.
Что выше и предлагали.
 
1Т910АД вовсе не конверсионник, диффузионно-сплавной
И - да, при физическом переходе с кремния на германий обязательно надо сначала перепалить кучу германцев, чтобы потом ментально перейти на германиевую специфику схемотехники.
По другому как-то не получается? А ведь информации прорва, и спросить есть у кого.
Не могу найти статью в Радиве, конец 80-х, про схемотехнику западных усилителей. И в А режиме была схема с питанием от +-15в , там опера следили за током выходных транзисторов. Это я и понимаю , как серво. Остальное- ограничители. Может чего не понимаю еще.
Серво можно собрать на чем угодно. Тем более, что в данном случае требуется только одно плечо автоматического слежения за током покоя.
В германиевые цирклотроны ввел серво без отдельных каскадов усиления, просто RCR цепочка с каждого плеча выхода, на соответствующее плечо входа. Не помню схем усилителей, где оба плеча выхода соединены через резисторы с плечами входа, без "опоры" на землю. Но все отлично работает.
100% ООС по постоянке.
 
Последнее редактирование:
Кто может подсказать марку импортных германиевых транзисторов в корпусе TO-3? Таких чтобы подошли для унч.
 
Кто может подсказать марку импортных германиевых транзисторов в корпусе TO-3? Таких чтобы подошли для унч.
AL-100 AL-102 AL-103 Это великие итальянцы от ATES
Сименс AD 167 . AD 163 AD142 AD143 ASZ 1018 ASZ16 ASZ1017
 
 
1Т910АД вовсе не конверсионник, диффузионно-сплавной
И - да, при физическом переходе с кремния на германий обязательно надо сначала перепалить кучу германцев, чтобы потом ментально перейти на германиевую специфику схемотехники.
По другому как-то не получается? А ведь информации прорва, и спросить есть у кого.
Начинал я конечно с германия, примерно в 1963\4 году.
4-ый класс школы. Новосиб.
Немного попаял\застал лампы.
На кремний перешёл как все, примерно в 1969\70.
Пяток транзисторов П60Х - это не куча, а так - горстка.
Ну и советы спрашивать я не привык, так как сам разработчик-электронщик,
бывший конечно. Сам всё в основном, в одиночку или в команде.
Вот слабо себе представляю картину:
Достал из я из ящика пару п605, надо в схему запаять...
Пойду на форум залезу, спрошу - а можно ли?
Вдруг заругаются?:)
А опять за ГЕРманий взялся - попросили ушник сделать на них.
Вот и помакетировал..
Сейчас корпус делать собираюсь, схему отладил, основные характеристики снял.
 
Последнее редактирование:
ХвалИтесь, делИтесь. :)
Хвалится особо нечем, обычный Худ.
Но немного расскажу, когда ящик сооружу,а то макетку показывать стыдно..
По жизни некоторые "наработки" получались интересные\полезные,
но было некогда\лень их где-то выкладывать.
Сейчас немного жалею, может кому и пригодились бы.
 
Начинал я конечно с германия, примерно в 1963\4 году.
4-ый класс школы. Новосиб.
Немного попаял\застал лампы.
На кремний перешёл как все, примерно в 1969\70.
Пяток транзисторов П60Х - это не куча, а так - горстка.
За пол века много чего изменилось.
Ну и советы спрашивать я не привык, так как сам разработчик-электронщик,
бывший конечно. Сам всё в основном, в одиночку или в команде.
Вот слабо себе представляю картину:
Достал из я из ящика пару п605, надо в схему запаять...
Пойду на форум залезу, спрошу - а можно ли?
Вдруг заругаются?:)
На правильном форуме не заругаются. Ученый-разработчик-электронщик всегда знакомится с наработками по вопросу на данный момент.
Сейчас корпус делать собираюсь, схему отладил, основные характеристики снял.
Хорошо бы все это увидеть и здесь, на форуме.
 
За пол века много чего изменилось.

На правильном форуме не заругаются. Ученый-разработчик-электронщик всегда знакомится с наработками по вопросу на данный момент.
К сожалению, первая фраза не относится к номенклатуре\выпуску GERманских транзисторов.:cry:
А по второй части - так это само собой.
Вполне внимательно читаю форум(ы), не надеясь уже на память, кое что фиксирую в блокнотике.
Ну и на копме полно "заметок\инфы\статей". Народ же не зазря шишек понабивал на свой лоб,
грех не пользоваться чужим опытом.
Немного завидовал, работая в разных фирмах "железным" конструкторам:
Стоит на полочке пара томов "Справочник конструктора", кажется Анофриев(?), и всё..
А тут что ни новый год, то новые микросхемы, микропроцессоры...память...потом софт попёр...
Книгами уставлен весь стеллаж.
Был!
Сейчас мне попроще, оставил пару десятков любимых книг, остальное раздал\выкинул.
Ну и всемирная помойка - помогает, иногда проще там что то найти, чем в справочнике
искать.:)
 
Первая фраза относится и к номенклатуре. 1Т813 и 1Т910АД как бы не в восьмидесятых годах разработаны, а выпускались и в девяностых. В старых справочниках их нет.
 
1707663292522.png

Не могу найти статью в Радиве, конец 80-х, про схемотехнику западных усилителей. И в А режиме была схема с питанием от +-15в , там опера следили за током выходных транзисторов. Это я и понимаю , как серво. Остальное- ограничители. Может чего не понимаю еще.
Радио 1985 №6 стр.25.
 

Статистика форума

Темы
3,308
Сообщения
263,698
Пользователи
2,548
Новый пользователь
Александр Н.
Назад
Сверху Снизу