Германиевые УНЧ

Почитав выборочно посты в этой теме, пришёл к (не)очевидному выводу: делать УНЧ на германии хоть с трансформатором, хоть без него – всё равно, что ... "хрен на хрен менять – только время терять!"

Схема преда и выходника феерические по набору косяков.(пост 6.180)
Если делать как УНЧЬ для электрогитары, то нормуль будет: чем больше и толще гармоник, тем звук перетянутой струны сочнее
 

Вложения

  • f.1966-03.041.jpg
    f.1966-03.041.jpg
    447.4 KB · Просмотры: 168
и зачем вам это чудо нужно? делайте классику jbl или ОК,какая индуктивность без зазора получилась?
 
Я сегодня вот эту схемку с интересом разглядываю :)
В этой схеме совмещены УНЧ и известный генератор для определения резонансной частоты динамика 🦉
 
.Есть Делко, ЖБЛ, ХитКит21, Григорьев...- все стоящее повторения здесь было.
 
Последнее редактирование:
у Кертинга 821 драйвер хуже тк заканчивается ОЭ а не ОК как в джибиэ
ль,а значит больше выходное ,хуже шунтирован транс,уже его полоса(транса)больше искажений,больше паразитных резонансов
Вот еще хороший простой драйвер
 

Вложения

  • ДРАЙВЕР ДЛЯ ГЕРМ.png
    ДРАЙВЕР ДЛЯ ГЕРМ.png
    17.1 KB · Просмотры: 117
Последнее редактирование:
я так и думал,годится ,можете с ОК делать,а можно и с ОЭ
ток п605а можно делать хоть 150ма,больше не надо провод будет греться,плотность тока до 4а\ммкв нормально
 
NEULO написал(а):


"зато у нас есть бокарёв и ещё несколько товарищей рассказывающих про "чюдо звук итольянских чюдо транзисторов" лохи ведутся все в плюсе."
Ладно мнение моё , Бокарева и других для вас ничего не стоит.Но на этих транзисторах делали активные мониторы и усилители для студий звукозаписи Ньюман,Клян энд Хумели,в самом верхнем сегменте быта- Саба,и д.р..
Я вообще не понимаю как NEULO может что-то оценивать и после этого гадить в германиевую ветку имея акустику дома на паре 10ГД36 и "слушая" в основном через симулятор???
 
Не 1 раз доводилось читать про "слушание через симулятор".
ЭТО КАК?
Может есть метода какая звуковой оценки симулируемой схемы?
 
я так и думал,годится ,можете с ОК делать,а можно и с ОЭ
ток п605а можно делать хоть 150ма,больше не надо провод будет греться,плотность тока до 4а\ммкв нормально
Собирать быстро не получится. Надо ещё Акорд закончить, чтоб под ногами не валялся и ещё два макета на лампах рядом стоят.
Хорошо хоть с трансформатором получилось, буду теперь второй доделывать и потихоньку двигаться дальше. Спасибо за схему, интересный аппарат получится... под названием "Терминатор"

IMG_20250306_162826_183.jpg
Похож? 🙂
 
Последнее редактирование:
У меня есть через что послушать и чем померить и сделать соответствующие выводы.
 

Вложения

  • IMG_20250109_174457.jpg
    IMG_20250109_174457.jpg
    247.4 KB · Просмотры: 118
Не 1 раз доводилось читать про "слушание через симулятор".
ЭТО КАК?
Может есть метода какая звуковой оценки симулируемой схемы?
Это когда в чудо симулятор загружается схема УНЧ.И она (программа симулятора) на основе моделирования усиления синусоидального сигнала (который к стати ни разу не музыкальный сигнал) показывает уровень и спектр искажений данного УНЧ (причём АС и её отклик, провалы и подъмы сопротивления и др. параметры не учитываются .А дальше?...А дальше включается фантазия симуляторщика ,которая подсказывает ему ,что нужно максимально снизить искажения ,максимально углубив OOC на сколько позволяет данная схемотехника,детали и программа.И когда после длительного ананизма симулятор начинает показывать ,что ваш теоретический УНЧ уже имеет 0.000001% искажений,то у симуляторщика начинается оргазм и счастье ,тк. он добился идеального звука ! После этого симуляторщик свой усь называет самым звучащим и самым лучшим,а всех кто с ним не согласен называет тупым,глухим и не образованным!Ведь теперь у него появились "железные" основания так говорить и оскорблять других он теперь имеет полное моральное право .
Есть ли методика? Есть.И она очень проста.Это непосредственное прослушивание.Но нужно к этому иметь элементарное понимание,что акустика должна соответствовать усилителю,а усилитель соответствовать предназначению.Например ,если вы себе в спальню,кухню делаете УНЧ,то тут желателен однотакт на 1-2 лампах 5-10 Вт и акустика на альнико ,кобальте ,на шириках или 2 полоска. Если в зал,то мощность больше 10-70Вт и тут может быть 3-4 полоска на керамических,неодиме -магнитах. Если у вас частный дом с КДП в 25 м.кв.,то и усилители и АС должны быть больше и мощнее. Для меня например,если акустика менне 90Дб чувствительности,то она просто не достойна находится в доме.Но есть и несогласные с этой точкой зрения ,тк. они хорошие симуляторщики и легко сделают 300Вт усь для компенсации низкой чувствительности.
 
Последнее редактирование:
Вот и 97 дБ от 40 Гц. Рупор пока недоделаный, но даже в таком виде АЧХ укладывается в +-3 дБ в диапазоне 100-12000 Гц. Диаграмма направленности 60*60 и никаких проблем на частоте раздела.
 

Вложения

  • IMG_20250307_163530.jpg
    IMG_20250307_163530.jpg
    308.2 KB · Просмотры: 106
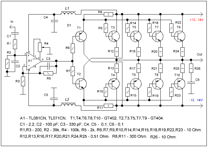
Эта схема достойна изучения и повторения , эти дни повозился с ней, сложился усилитель в А классе. термостабильный, выход по схеме Худа, входные цепи по Акулиничеву, там есть особые решения, понятные на живой схеме или на хорошем симуляторе.
Схема предельно простая, безопасная , бесшумная и стабильная. И главное- звучная.
Не требует стабилизатора по питанию. Откатана на разном германии, включая импорт AD167 .
Мощность с питанием 24 вольта и током 0,8А около 7 ватт. Полоса 50 кГц. Выходное под 0,27 Ома.
Продолжение следует.
 
Самая злая проблема это стабильный ток покоя в режиме А у германия.
Если стабилизировать ток покоя внешними цепями, то можно и класс А, а лучше Экономичный А, с током покоя 200-250 мА. Как это работает написано здесь. На основе этой идеи насимулил такой германиевый однотакт, где в отличие от прототипа, в активном режиме оба выходных транзистора. Глубина общей ООС во всём звуковом диапазоне 66db (плюс 20-26db местной в ВК). В цепи сигнала только германиевые транзисторы, кремниевые - в цепи управления ИТ. Ток покоя выходников практически не зависит от температуры (увеличивается на 1 - 2% при разогреве до 90 гр.). Ток покоя зависит от температуры токового зеркала в цепи управления, поэтому эти транзисторы должны иметь тепловую связь и устанавливаться на отдельный небольшой радиатор. С клипом и psrr всё отлично. Добавил картинку интермодов мультитонового сигнала.
 

Вложения

  • Германий супер А.png
    Германий супер А.png
    43.1 KB · Просмотры: 139
  • Германий супер А токи выходников.png
    Германий супер А токи выходников.png
    22.9 KB · Просмотры: 141
  • Германий супер А интемоды.png
    Германий супер А интемоды.png
    51.5 KB · Просмотры: 122
Последнее редактирование:
Работают германцы параллельно и отлично, до сих пор слушаю, когда надоедает "сухой" звук кремния. Причём и мощности хватает.
Схема.GIF
П.С. Только на схеме ошибка, ползунок R4 надо с "земли" убрать и посадить на -12 В. Если есть небольшая постоянка на выходе, можно балансировку и не ставить.
 
Последнее редактирование:
Проще делитель ООС оторвать от земли емкостью, балансировка не нужна.
По опыту , к резистору нижнего плеча делителя в 1 ком хватает неполярного эл-лита на 22мкф. Схемка простая, красивая, идейно верная. Одобрямс!
 
Евгений, какие ваши предпочтения от использования различных микросхем в этом усилителе, естественно и нашего 544УД2 в первую очередь. Транзисторы с какой β предпочтительны и можно ли вырулить на увеличении напряжения питания с соответствующими транзисторами выходную мощность. Клёвая схема, один раз потрахаться с радиаторами зато позабыть об апгрейдах.
Есть раздолье и для ОООС-ников введением ее. Еще бы были 402 такими же линейными как 404, эта схема была бы идеал! Но увы, 404 это исключение из всех.

ВАХ_ГТ402.jpg ВАХ_ГТ404.jpg
 
Последнее редактирование:
544УД2 в первую очередь.
Я их пробовал ставить, но они возбуждались. Не хотелось возиться с возбудом, поставил ТЛ071 и забыл о возбудах. Можете попробовать потрахаться с 544УД2, я поленился.
Транзисторы с какой β предпочтительны
Точно уже не помню, но в теме вся инфа есть. Даже есть фотка с измерениями ГТ402/404.

можно ли вырулить на увеличении напряжения питания с соответствующими транзисторами выходную мощность.
Больше 14 В не стОит поднимать. У меня питание организовано от двух ИИП на 12 В/2А. Рекомендую. +like По Шкритеку ГТ402 при соответствующем радиаторе может выдержать макс. 3 Вт. Значит в одном плече на 4-х транзюках получится 12 Вт + 12 Вт другого плеча. А если слушать на Кинапах, это будет вААще красота.
один раз потрахаться с радиаторами зато позабыть об апгрейдах.
Да, в теме есть, как я германцы уложил в один радиатор.

Есть раздолье и для ОООС-ников введением ее.
Да, можно общую ООС забабахать. Это как кому нравится.

Еще бы были 402 такими же линейными как 404,
Согласен.
 
Последнее редактирование:

Вложения

  • foncorrWeekend.jpg
    foncorrWeekend.jpg
    44.7 KB · Просмотры: 93
Так вот откуда ноги растут. +like +like +like
Угу. И не только отсюда. В лампе такой финт работает по экранирующей сетке. Шикарно.
 
На одном радиаторе разместил Т1,4,6,8,10 без прокладок, на другом - Т2.3,5,7,9. И два радиатора склеил через номакон. Радиаторы нужно изолировать от корпуса.
 
TL082CP это 2-х канальный аналог TL071CP? Цена одинаковая.
 
Еще бы были 402 такими же линейными как 404, эта схема была бы идеал! Но увы, 404 это исключение из всех.
Ну почему же исключение.
Если кучка ГТ404 недоступна, то можно набрать плечи выхода цирклотрона панелями запараллеленных МП38, или МП37. Можно даже без радиаторов.
И будет весь выходной каскад на суперлинейном н-п-н сплавном германии с хорошими частотными свойствами.

Screenshot_2025-03-09-11-07-49-444.jpeg
 
Двухканальные оперы- в основном поддельные, а одноканальные хорошо вписываются на одну плату одного канала.
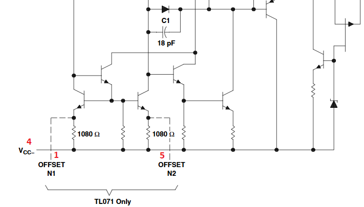
Одноканальные можно проверить на подделку, а двухканальные - нет.
Я проверял так, 1-я и 5 -я ножки должны показывать 1080 Ом по отношению к 4-ой ноге, вот как на схеме опера:
Безымянный.png

Кстати, на поддельных 1080 Ом не показывает. На моих 071, снизу написано mexico.
 

Статистика форума

Темы
3,313
Сообщения
264,607
Пользователи
2,551
Новый пользователь
Александр Н.
Назад
Сверху Снизу