Германиевые УНЧ

Подстроечники 4,7 ома вещь редкая и проблемная. Регулировку можно выполнять резисторами, параллельными 150 ом (или 200)))- нужно смотреть и считать. Стабилизации смещения по температуре и при колебаниях питающего напряжения нет.
У меня таких нет.
За что отвечают эти резисторы?
В некоторых схемах постоянные стоят, от 2 до 20 ом.
 
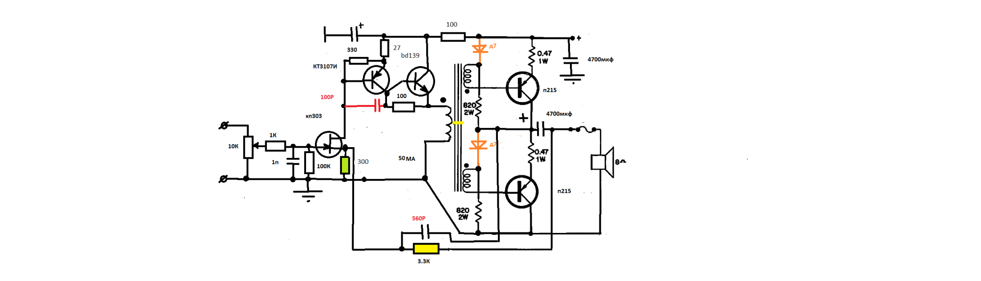
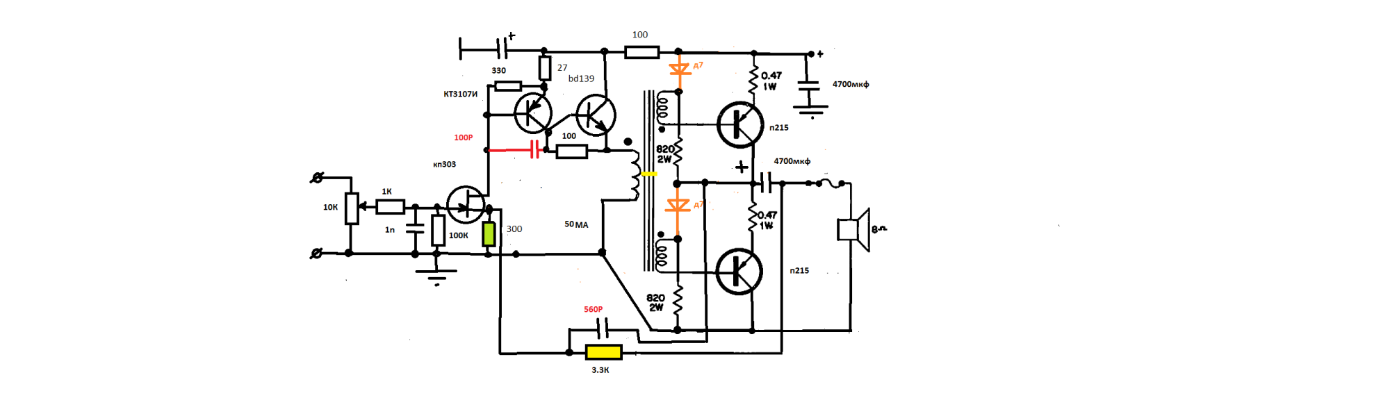
в выходном каскаде ставьте 4,7ом -терморезисторы можно (2,7....4.7ом) а смещение нужно выставлять теми что 250 ом на схеме их взять построечные на 470 ом,если нет термисторов на 4,7ом поставьте туда МП шки в диодном включении или германиевые диоды д7
мпшки прислонить к радиатору через тонкую прокладку слюды
 

Вложения

  • 14857мод.jpg
    14857мод.jpg
    227.7 KB · Просмотры: 84
Последнее редактирование:
Постоянные или терморезисторы. Иногда ставят диоды (или транзисторы в диодном включении).
Регулировать\устанавливать ток покоя можно и сверху. Чтобы ограничить мощность рассеивания подстроечников . их можно включать параллельно основным резисторам (с последовательным токоограничивающим).
 
и хде там трансформаторное управление?АВшный повторитель без осс нельзя юзать,надо хоть 10дб в катод лампы оос

эту схему на мусорку,там в драйвере ОЭ на выходе
вот так Вашу переделать и в первый каскад лучше кт3102 или кремний импортный с высокой бэтой 2240,1815 и тп
при включении переменник на максимум и выставите ток 50ма
измерить надо сопротивление обмотки и посчитаете по закону Ома падение на ней чтобы выставить ток,я бы мотал не менее 0,15мм а лучше о,25мм
Это надёжно, разделять землю через конденсатор 470мкф? Куда сигнальную землю подключать?
в выходном каскаде ставьте 4,7ом -терморезисторы можно (2,7....4.7ом) а смещение нужно выставлять теми что 250 ом на схеме их взять построечные на 470 ом,если нет термисторов на 4,7ом поставьте туда МП шки в диодном включении или германиевые диоды д7
Сколько вольт должно быть смещение у п210 и остальных транзисторов? Смещение мерить база эмиттер или падение напряжения на эмиттерных резисторах?
Постоянные или терморезисторы. Иногда ставят диоды (или транзисторы в диодном включении).
Регулировать\устанавливать ток покоя можно и сверху. Чтобы ограничить мощность рассеивания подстроечников . их можно включать параллельно основным резисторам (с последовательным токоограничивающим).
Терморезисторов нет. Пока можно обычные использовать, временно.
 
Такие вопросы вызывают вопросы, верен ли выбор схемы , если по каждой детальке нужна консультация специалистов. :unsure:
 
если это Аббаса схема то он лошара полный,столько косяков..... и кто ему верит....
Пока можно обычные использовать, временно.
не надо обычные ставьте диоды д7 или мп шки,иначе все будет плыть
Сколько вольт должно быть смещение у п210 и остальных транзисторов? Смещение мерить база эмиттер или падение напряжения на эмиттерных резисторах?
смещение мерить через ток покоя по падению на эмиттерных резисторах 0,5ом

я давал кучу хороших схем,ВЫ гдето находите суперговнище и парите моск как его переделать
 

Вложения

  • 14857мод.jpg
    14857мод.jpg
    227.2 KB · Просмотры: 81
Такие вопросы вызывают вопросы, верен ли выбор схемы , если по каждой детальке нужна консультация специалистов. :unsure:
Бывает и так :)
А вы что скажете по предусилителю 404 и 605, как подключили бы?

если это Аббаса схема то он лошара полный,столько косяков..... и кто ему верит....

не надо обычные ставьте диоды д7 или мп шки,иначе все будет плыть

смещение мерить через ток покоя по падению на эмиттерных резисторах 0,5ом
Он возможно тоже у кого то скопировал, в той теме он написал, что схемотехника 60х годов.
А сколько вольт должно быть примерно?
 
на термиках примерно 0,,25в но мерять надо на эмиттерных 0,5ом 50,,,,75 милливольт
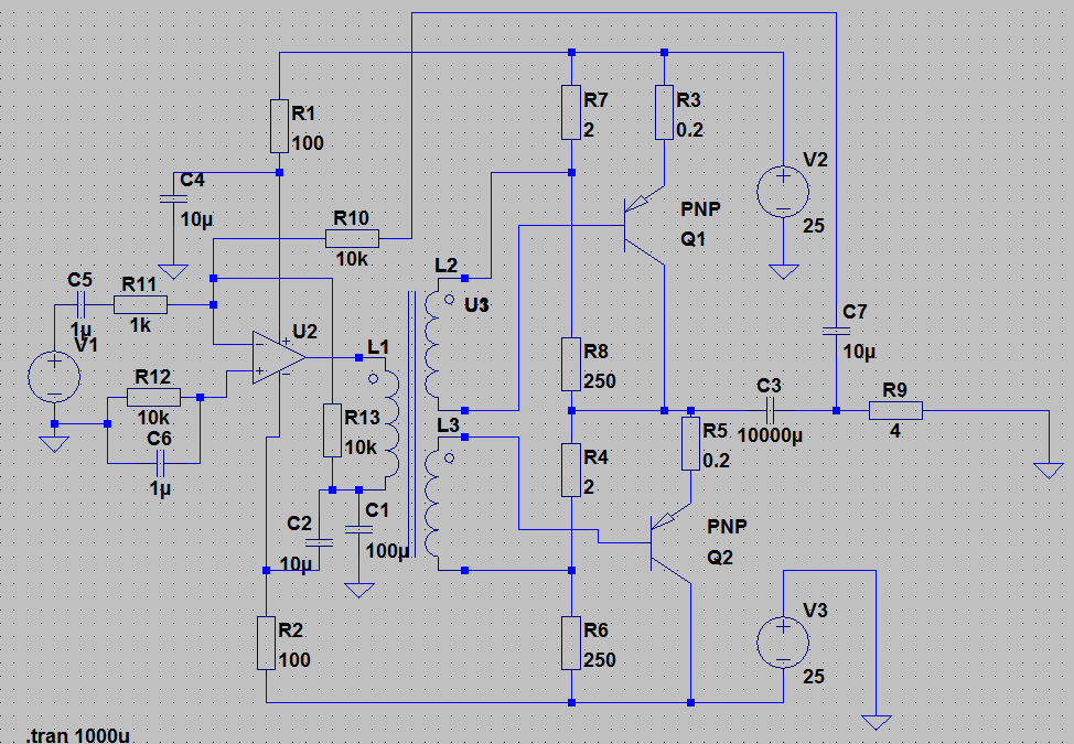
вот нормальная схема
ток драйвера выставляем резистором в истоке полевика(салатный)
если сопротивление обмотки более 50ом то ток драйвера лучше снизить до 30ма
 

Вложения

  • герм с трансф3.png
    герм с трансф3.png
    90.8 KB · Просмотры: 94
Последнее редактирование:
... для начала, я вообще не применил бы на входе средней мощности германий типа 404. По принципу армянского комсомола, создать себе трудности, потом их мужественно преодолевать.
 
... для начала, я вообще не применил бы на входе средней мощности германий типа 404. По принципу армянского комсомола, создать себе трудности, потом их мужественно преодолевать.
А чем он плох, у меня в худе работает нормально такой же гт404.
Задача полностью на германии и в питание тоже.

Кремень не интересен, по этой причине, что в таблице, по сути медленные процессы внутри структуры, соответственно это влияет на звук, да и звук на кремнии не мой, слышал, знаю, он жесткий какой то, даже лампа на входе его не смягчает, а на германии звук мне понравился, но только с лампой на входе.

Кремниевых наслушался за 25 лет, так что кремень табу :)
 

Вложения

  • htmlconvd-d5iDiE32x1.jpg
    htmlconvd-d5iDiE32x1.jpg
    108.1 KB · Просмотры: 60
В этой схеме на входе пнп гт402.
На что влияет эта полярность транзистора на входе?
Что лучше поставить на вход нпн гт404 или пнп гт402?
Тут вообще красота. Входное меньше 1 килоома. Круть.

А чем он плох, у меня в худе работает нормально такой же гт404.
Задача полностью на германии и в питание тоже.

Кремень не интересен, по этой причине, что в таблице, по сути медленные процессы внутри структуры, соответственно это влияет на звук, да и звук на кремнии не мой, слышал, знаю, он жесткий какой то, даже лампа на входе его не смягчает, а на германии звук мне понравился, но только с лампой на входе.

Кремниевых наслушался за 25 лет, так что кремень табу :)
Уперед и с пестней.
 
у вас есть гт311И?,вот каскодик с паре с джифетом кп303 можно поставить
 

Вложения

  • каскод.png
    каскод.png
    7.9 KB · Просмотры: 64
у вас есть гт311И?,вот каскодик с паре с джифетом кп303 можно поставить
Нее, таких нет, у меня в основном самые распространённые, биполяры, германий и полевики тошиба и иксус для Чуфолли, то что на форумах вычитал для конкретных целей, может они и были, но я такие и похожие раньше просто выкидывал, ценности для меня в них нет.

Тут вообще красота. Входное меньше 1 килоома. Круть.
Под лампу низкоомную не пойдёт?
 
Издеваться изволите-с. :( Катодник что ль на 6с19п приделывать?
Нет, без приколов. Просто читал, что стыковка возможна 3-5R, если выход с лампы к примеру 300, то получается с 1ком входного можно стыковать, но это не точно :)
Да, именно, про неё и речь, они просто есть, но ещё бы сделать 1 к 1 или 1 к 2, на 6с19 1 вольт зашел и 1-2 вышло.
 
Нет, без приколов. Просто читал, что стыковка возможна 3-5R, если выход с лампы к примеру 300, то получается с 1ком входного можно стыковать, но это не точно :)
Да, именно, про неё и речь, они просто есть, но ещё бы сделать 1 к 1 или 1 к 2, на 6с19 1 вольт зашел и 1-2 вышло.
А не факт, что звук этой лампы сложится в кучу с основной схемой......
 
А не факт, что звук этой лампы сложится в кучу с основной схемой......
Согласен. Не проверить, не узнать.
У неё же RI 300 ом, можно прямо с анода снимать и резистор нижний в базу гт404 поставить 50ком или как Юан нарисовал 68к и сверху побольше, входное должно увеличится, так что самое то, но это теория, надо собирать и слушать.

Нужно сначала с этим драйвером решить на 404 и 605, не нравится что то мне подключение через 470мкф, не надёжный контакт через конденсатор и 68ом и переменник что то тоже, не понимаю наверно, что куда, как то странно это всё подключено, разрыв шаблона :) Привык к стандартным включениям на схемах, а таких не видел.
 
если это Аббаса схема то он лошара полный,столько косяков..... и кто ему верит....
Это не его схема. Там не было трансформаторов, хотя были какие-то нестандартные решения в виде индуктивной нагрузки. ГТ402, 404 ему не нравились по звучанию. Много инфы со своего сайта Аббас убрал по причине, о которой можно только догадываться. Я, в свое время, всю эту инфу о германиевом гибриднике копировал на свой ноут. Сейчас нахожусь в другом месте, только с одним телефоном и вижу, что на сайте мало что осталось по этому усилителю. Но полной схемы с подробностями всё равно не было. Те, кто в теме, может додумались бы и сами...
 
Это не его схема. Там не было трансформаторов, хотя были какие-то нестандартные решения в виде индуктивной нагрузки. ГТ402, 404 ему не нравились по звучанию. Много инфы со своего сайта Аббас убрал по причине, о которой можно только догадываться. Я, в свое время, всю эту инфу о германиевом гибриднике копировал на свой ноут. Сейчас нахожусь в другом месте, только с одним телефоном и вижу, что на сайте мало что осталось по этому усилителю. Но полной схемы с подробностями всё равно не было. Те, кто в теме, может додумались бы и сами...
В теме третья мировая - реальность, на его форуме, там чётко написано, что схемами с россиянами он делится не будет, чтоб мы на них не зарабатывали, вот и удалил всё почти. Читал я эту тему, там обсуждения не только войны, но и на тему звука шли разговоры много страниц, если всё ихнее недовольство проматывать, то там тоже есть полезная информация.

Вот я и хочу додуматься, просто я начал только 3 дня назад изучать тему германиевых усилителей, опыта нет, но опыты будут :)

Так то по сути выходной каскад есть, ещё с древних времен уже для нас сделали, осталось с драйвером решить и народный вариант усилителя готов, питание уже по желанию, кому стаб, кому 1 Фарад после моста :)
 
Издеваться изволите-с. :( Катодник что ль на 6с19п приделывать?

Нет, без приколов. Просто читал, что стыковка возможна 3-5R, если выход с лампы к примеру 300, то получается с 1ком входного можно стыковать, но это не точно :)
Да, именно, про неё и речь, они просто есть, но ещё бы сделать 1 к 1 или 1 к 2, на 6с19 1 вольт зашел и 1-2 вышло.
Да вы что совсем что ли 6с19п в качестве драйвера чтобы качать германий.
 
Да вы что совсем что ли 6с19п в качестве драйвера чтобы качать германий. Вам для начала придётся 6с19п качнуть вольт 60...80 в сетку.
Тогда драйвер от чуфолли как раз подойдёт, помню обсуждали эти темы на счет низкого выходного, только как бы без делителя на резисторах, сделать 1 к 2 , 1в на входе, 2 на выходе. На 6с19п тоже можно сделать драйвер, помню предлагали и в СРПП тоже, только выходное не помню.
 
мп38а есть у Вас?
гт308в или Г есть?

Нужно сначала с этим драйвером решить на 404 и 605, не нравится что то мне подключение через 470мкф, не надёжный контакт через конденсатор и 68ом и переменник что то тоже, не понимаю наверно, что куда, как то странно это всё подключено, разрыв шаблона :) Привык к стандартным включениям на схемах, а таких не видел.
что за бред вы несете?какое подключение через 470мкф???? это фильтр,чтобы оос с эмиттера п605а на базу гт404 работала только по постоянке ,и стабилизировала режимы не влияя на усиление
68ом создает динамическую нагрузку для гт404 и обеспечивает ему ток около 3ма что повысит его усиление
можете сделать так но это хуже
синяя это земля и при подключении кондера сигнал оос переменка замыкается на землю и не поступает на базу гт404 ,а постоянку кондер не пропустит и она поступит на базу ,создавая смещение и оос по постоянному току
14857мод.jpg14857мод.jpg

и еще раз настаиваю на кремнии в первом каскаде там желателен транзистор с большой бэтой высокочастотный и с большим напряжением,немцы в кёртинге кремний в предвариловку ставили а вы боитесь,будет лучше на много,гт404 дубоватый,но делайте пока,все равно прийдете к кт3102 или кт602б
ЗЫ вообще схема с джифетом на входе на много интереснее ,вот эта
зачем создавать себе сложности низкочастотным германием а потом мучаться??????????
в классе А разницы нет ,а транзисторы драйвера в А классе работают,и там уместнее кремний с гораздо лучшими характеристиками по всем параметрам в разы!!!!!!!!!!!!!!!!!!!!!!!!!!!!!!
герм с трансф3.png
 
и еще раз настаиваю на кремнии в первом каскаде там желателен транзистор с большой бэтой высокочастотный и с большим напряжением,немцы в кёртинге кремний в предвариловку ставили а вы боитесь,будет лучше на много,гт404 дубоватый,но делайте пока,все равно прийдете к кт3102 или кт602б
ЗЫ вообще схема с джифетом на входе на много интереснее ,вот эта
зачем создавать себе сложности низкочастотным германием а потом мучаться??????????
в классе А разницы нет ,а транзисторы драйвера в А классе работают,и там уместнее кремний с гораздо лучшими характеристиками по всем параметрам в разы!!!!!!!!!!!!!!!!!!!!!!!!!!!!!!
Или вот:
 

Вложения

  • трансформаторный германий.png
    трансформаторный германий.png
    50 KB · Просмотры: 108
Не переборщить с глубиной общей ООС-транс и выходной каскад сильно вертит фазу...
Коррекцию и регулировку чувствительности придётся делать самому , трансформаторы не поймёшь у кого какие
 
Не переборщить с глубиной общей ООС-транс и выходной каскад сильно вертит фазу...
На фирменном усилителе с трансформаторной раскачкой сигнал на выходе такой, что лучше не видеть. Удавлен возможный возбуд - конскими емкостями. Зато есть целое сообщество , Храм Обожания этой модели усилителя. Тьфу.
 
Исторический этап транзисторного усилителестроения в 60-70х :)
Винтажнее нет.
"Есть такая партия!" -цитата, понятно дело...от кого...
Два трансформатора - на межкаскад и на выход.
Исходно ваяли такие.
 

Статистика форума

Темы
3,314
Сообщения
264,564
Пользователи
2,550
Новый пользователь
Александр Н.
Назад
Сверху Снизу