Германиевые УНЧ

А с ФИ трансформатором не слышали как играет германий?
Скажу, что не слышал. Много лет назад к полевику КП904Б в плане эксперимента пристроил трансформатор от абонентского приёмника, то есть было подмагничивание. Питание вольт 12. Звук был и на этом разобрал схему.
 
Сергей Жариков,работайте над акустикой 90 % хорошего звука зависит от нее,даже Д класс, если не совсем шлаковый, на хорошую акустику,играет нормально
я вот недавно перебрал 6 пар шириков с 7850 и Д-классом китайским разницы между усилителями не слышу,зато каждый динамик дает разный звук,нужен ширик с низким резонансом и легким диффузором и с хорошим запасом мощности и ровной серединой,что часто трудно совместимо....лишь одна пара у меня дала то что я хотел,а усилитель,,,,это как опер в звуковухе,ловля блох
 
Последнее редактирование:
Сергей Жариков,работайте над акустикой 90 % хорошего звука зависит от нее,даже Д класс, если не совсем шлаковый, на хорошую акустику,играет нормально
я вот недавно перебрал 6 пар шириков с 7850 и Д-классом китайским разницы между усилителями не слышу,зато каждый динамик дает разный звук,нужен ширик с низким резонансом и легким диффузором и с хорошим запасом мощности и ровной серединой,что часто трудно совместимо....лишь одна пара у меня дала то что я хотел,а усилитель,,,,это как опер в звуковухе,ловля блох
В переводе это значит что если хочешь задолбать мозг себе и другим на весь остаток жизни то слушай юаня , он в мозкоклюйстве толк знает ! Нужно купить заранее пару вёдер германия и тележку шириков-мыриков с советских телеящиков и не скушное времяпровождение до гробовой доски тебе гарантировано !
 
Последнее редактирование:
Нужно купить заранее пару вёдер германия и тележку шириков-мыриков с советских телеящиков и не скушное времяпровождение до гробовой доски тебе гарантировано !
не хочешь шириков-мыриков бери брендовую акустику в ЗЯ от 1000$ и то не факт ,что будет твой звук
ширики не надо с телеящиков,у меня выиграли панасоники за 800р с авито на щитках
вот эти

Lаvoce второе место в ЗЯ 2л
на тангбанд денег пожалел хотя они лучше
снизу подпереть сабом или раздельными нч хоть на 10гд30 в зя 35л -самый дешманский вариант
2гд40,3гд38,3гд32 играют только на очень малой громкости у них большие искажения,5гд-1 хорошо с лампой ,у меня дома были
6гд-2+хорошую пищалку брендовую с низким резонансом с разборки на авито ,тоже даст великолепный звук в ЗЯ 80....100л
 

Вложения

  • IMG_20250623_113911.jpg
    IMG_20250623_113911.jpg
    386.3 KB · Просмотры: 57
Последнее редактирование:
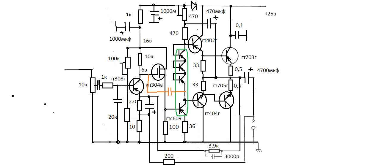
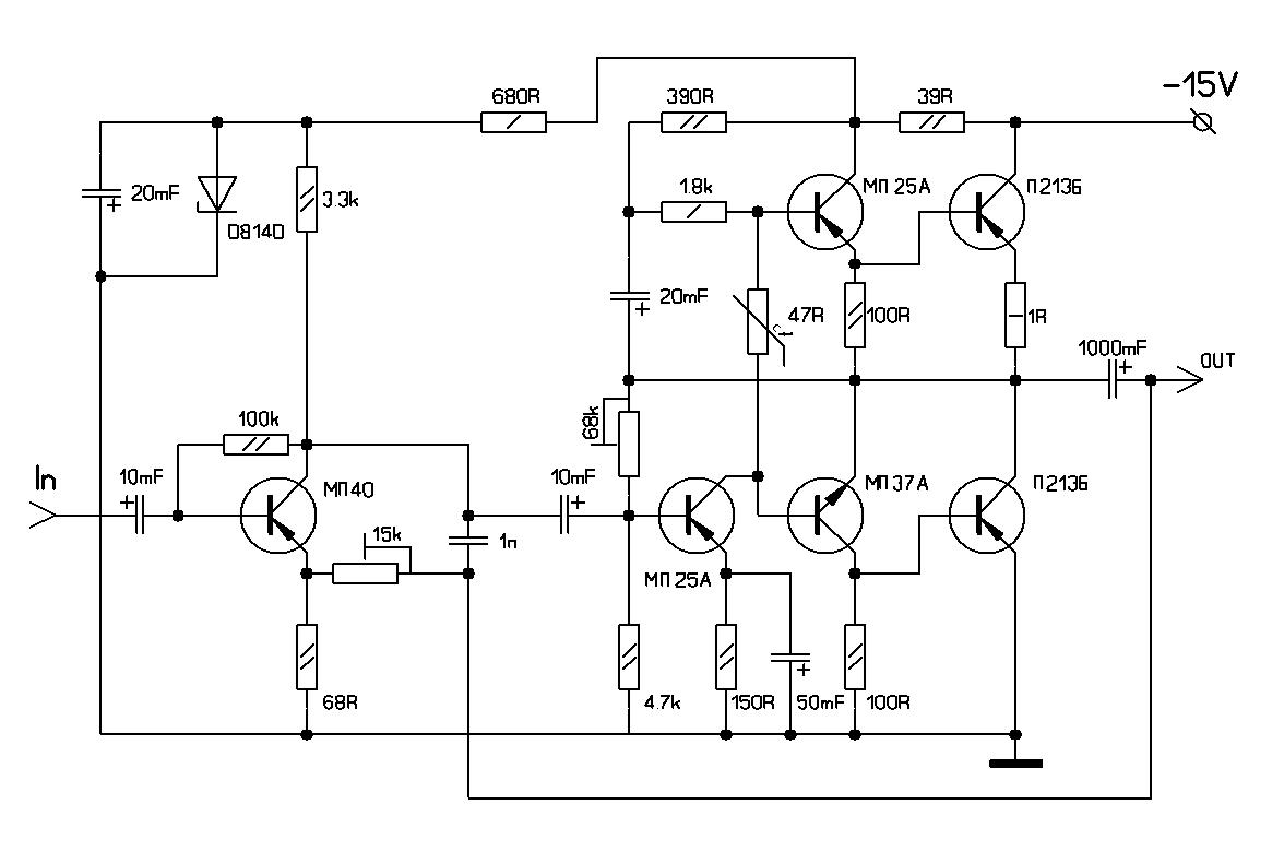
По УНЧ от Акордаса Стерео.
Здоровый канал выдал 6 вольт на нагрузке в 10 Ом, проверочном бревне. Полоса полной мощности к моменту превращения меандра в пилу ровно 20 килогерц. Полоса вниз не определяется в силу высохших банок. которые менять все. Корректирующая емкостишка С15 с выхода в эмиттер транзистора МП25 в 1000пф взята с запасом, там хватает 470-620 пик. Есть легкий возбуд на синусоиде в районе нулевой линии, убирается кондером 1600пик с коллектора нижнего выходного П 213 в его базу.
В принципе, должно срастись с германием AD162 , но радиаторы нужно будет менять, посадочные площадки под 213-е неровные. АД-шки будут висеть в воздухе.

ВСЕ КОНДЕРЫ К50-12 МЕНЯТЬ!!! Без исключения.Высохли. Потом покажу, насколько.
Осталось подкинуть вместо П213 наши венгерские AD162 и узнать, что с полосой вверх стало.С предом нагородили сорок бочек, многое сделано на.......дальше нецензурно.
 
Последнее редактирование:
По УНЧ от Акордаса Стерео.
Здоровый канал выдал 6 вольт на нагрузке в 10 Ом, проверочном бревне. Полоса полной мощности к моменту превращения меандра в пилу ровно 20 килогерц. Полоса вниз не определяется в силу высохших банок. которые менять все. Корректирующая емкостишка С15 с выхода в эмиттер транзистора МП25 в 1000пф взята с запасом, там хватает 470-620 пик. Есть легкий возбуд на синусоиде в районе нулевой линии, убирается кондером 1600пик с коллектора нижнего выходного П 213 в его базу.
В принципе, должно срастись с германием AD162 , но радиаторы нужно будет менять, посадочные площадки под 213-е неровные. АД-шки будут висеть в воздухе.

ВСЕ КОНДЕРЫ К50-12 МЕНЯТЬ!!! Без исключения.Высохли. Потом покажу, насколько.
Осталось подкинуть вместо П213 наши венгерские AD162 и узнать, что с полосой вверх стало.С предом нагородили сорок бочек, многое сделано на.......дальше нецензурно.

Схема без темброблока.
 

Вложения

  • post-2921-1249019185.jpg
    post-2921-1249019185.jpg
    78.8 KB · Просмотры: 129

Схема без темброблока.
Итог такой. Не стоит этот навоз усилий, времени и денег.Либо на вход мощника придется городить повторитель. А оно нам надо?
Знал бы, что вместо рижской вертушки хапнул махачкалинский суррогат.....Тьфу.
Вместо этого ...... есть замечательная рабочая схема Акулиничева, там нужно всего лишь в базы предвыхода термик R10 впаять и ток покоя выставить на свой вкус. https://archive.radio.ru/web/1974/01/045/
R6 R7 C2 убираем без потери качества и количества низов.Просто банки выходные не жадничаем, ставим. по 4700мкф самое то.
 
Последнее редактирование:
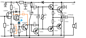
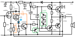
вот так с вч германием на входе,схема красава,без кремния
если трудно достать кп304а ,ставим гт308в и стабилитрон кс156 в эмиттер ему для сдвига уровня
 

Вложения

  • гермвний с кп304.png
    гермвний с кп304.png
    67.4 KB · Просмотры: 136
Последнее редактирование:
Я вообще в шоке,от хихикающих, присутствующих здесь многих самодельщиков кременщиков.Главное ,что при построении усилитителей на кремнии своих ,они используют качественные,фирменные современные транзисторы звуковых серий,что биполяры ,что полевики.Подбирают их по парам по нескольку дней ,сводя всё в таблицы.За то, когда речь заходит за германиевые усилители,то тут начинают вспоминать и оперировать каким-то помоечным совковым мусором ,который изначально был мёртворожденным,и пролежав 60 лет непонятно в каких ещё условиях, даже тупому понятно,что этот хлам не заиграет.Вернее заиграет как Альпинист. Для того ,чтобы реально услышать настоящий германий. А это усилители конца 60хх гг. ПОСЛЕ КАЧЕСТВЕННОГО ОБСЛУЖИВАНИЯ(!).И усилители должны быть такие :Acoustic research AR, Heatkit AA21D,Knight kg-870,Altec и др.
Вот две ссылки .Оденьте наушники и вы явно услышите ,как Хеткит германиевый с акустикой на альнико от Акустик Ресёч легко укладывает на лопатки очень неплохой и звучный комплект Тандберг 2060 с АС Селешн 25 (которые в два раза больше объёмом ,и НЧ 30 см и ПИ 30 см).У Селешн смазанный мид басс ,причём слитности звуковой картины такой нет: ВЧ отдельно играют -НЧ отдельно. У первого (германиевого) комплекта бас собран,очень глубок и быстр.середина с натуральным тембром,музыка объёмна и рельефна.

 
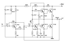
кто не брезгует кремнием в УНе делаем так,схема имеет очень малые искажения
отсутствует входной кондер и кондер оос
если нет сборки гтс609,ставим п609 п605 в буфер а в смещение обычные мпшки лучше мп21,мп20 ,гт403 у их меньше сопротивление насыщения,можно даже термистор поставить
 

Вложения

  • германий с гтс609.png
    германий с гтс609.png
    35 KB · Просмотры: 116
  • германий с полевиками 2.png
    германий с полевиками 2.png
    34.3 KB · Просмотры: 126
Последнее редактирование:
Я вообще в шоке,от хихикающих, присутствующих здесь многих самодельщиков кременщиков.Главное ,что при построении усилитителей на кремнии своих ,они используют качественные,фирменные современные транзисторы звуковых серий,что биполяры ,что полевики.Подбирают их по парам по нескольку дней ,сводя всё в таблицы.За то, когда речь заходит за германиевые усилители,то тут начинают вспоминать и оперировать каким-то помоечным совковым мусором ,который изначально был мёртворожденным,и пролежав 60 лет непонятно в каких ещё условиях, даже тупому понятно,что этот хлам не заиграет.Вернее заиграет как Альпинист. Для того ,чтобы реально услышать настоящий германий. А это усилители конца 60хх гг. ПОСЛЕ КАЧЕСТВЕННОГО ОБСЛУЖИВАНИЯ(!).И усилители должны быть такие :Acoustic research AR, Heatkit AA21D,Knight kg-870,Altec и др.
Вот две ссылки .Оденьте наушники и вы явно услышите ,как Хеткит германиевый с акустикой на альнико от Акустик Ресёч легко укладывает на лопатки очень неплохой и звучный комплект Тандберг 2060 с АС Селешн 25 (которые в два раза больше объёмом ,и НЧ 30 см и ПИ 30 см).У Селешн смазанный мид басс ,причём слитности звуковой картины такой нет: ВЧ отдельно играют -НЧ отдельно. У первого (германиевого) комплекта бас собран,очень глубок и быстр.середина с натуральным тембром,музыка объёмна и рельефна.
Верно подметили. Басовая подача у германия совершенно иная , нежели у кремния, фундамент основательный, ритмический рисунок четкий, баланс ровный. Бас задает ритм, тогда как у кремния басовый баланс тумкает в бошку, средина выпирает , все другое. А схема- одна и та же и ток покоя заведомо большой. чтобы думать про ступеньку.
И насчет дерьмовой средины тогдашних кремниевых транзисторников еще в 70-х в Радиве писали, оттого и задирали низы и верха тембрами, чтобы маскировать это паскудство .Ладно, спишем на убогую схемотехнику, но осадок остался, от неважного звука.
 
Последнее редактирование:
я предполагаю это связано с тепловыми искажениями в ВК
 
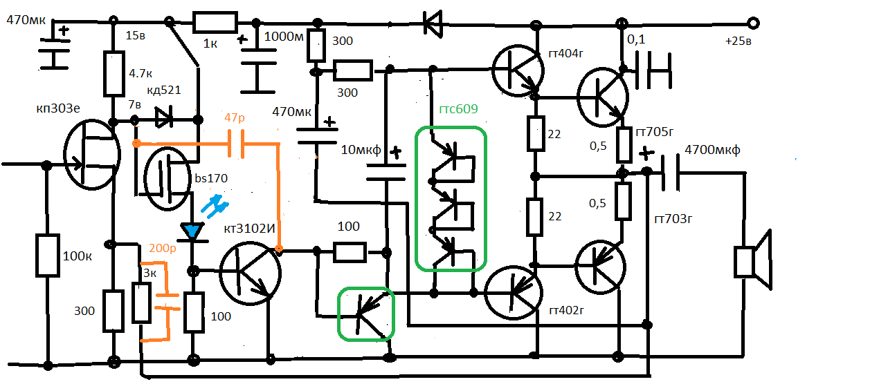
Опыты с УНЧем от Аккорда закрыты, но есть продолжение на ином уровне. Вчера все подготовил, сейчас проверну. Идея проверить схему Акулиничева на П214 , потом на нормальных AL100 и AD162 , чтобы понять разницу. Сама схема давно откатана, осталось собрать квазикомплементарный выход на мощном Р проводимости германии, пошустрее наших П214.

Первые новости по УНЧ на Р германии с квазивыходом МП25-МП37-AD162.
Драйверный транзистор мп 25 с нагрузкой в коллекторе 1,5 ком+ 240 Ом и током около 4 ма - редкая поганка по всем свойствам. Дикий возбуд , убирается лишь конской емкостью Миллера в 620 пик, полоса валится с 20 кил, форма меандра дрянная.
Никакой выгоды против обычных п214.
Меняем МП25 на П 605а, в коллекторе 430 Ом +240 Ом. Емкость коррекции к-б П605 150 пик. Супер суперский, за 30 кГц бежит влегкую, на 60 кгц рост сквозного тока вплоть до срабатывания защиты на 2.5 А. Правда, без последствий, все живы. Полоса полной мощности 25-30 килогерц, ток покоя примерно 60-80 ма. С питанием 24 вольта на выходе 7, 2 вольта макс эфф. С питанием 27 вольт 8, 5 вольт на 10 Омах.
Отсюда мораль. Заметно ухудшает поведение схемы драйверный нч транзистор , вместо него с явным преимуществом работает П605, ток ему смело можно дать 20 -25 мА.
Квазикомплементарная схема выдала асимметрию импульса, затяжку заднего фронта, хотя, есть надежда исправить это увеличив ток через драйверный транзистор. Заодно можно убавить базовые резисторы у AD161 , с 30 Ом до 15-20.

Отсюда мораль.Чуток подправить схему, с драйвером на П605 и током 30-35 мА, предвыход взять на ГТ402-404, чтобы прокачать базовые резисторы выходным транзисторам в районе 10-15 Ом, и вполне можно получить достойную схему на наших П215.
ПС. Избежать сквозного тока на высоких частотах можно НЧ фильтром на входе усилителя. Обычное дело.

Так. Движется помаленьку. В базах выходных AD162 15 Ом, в эмиттерах 0,24 Ома. Сильно подкузьмила схема термика +добавочный резистор, параллельно не тянет, последовательно слишком резкая регулировка, из-за чего гавкнул 162й. Ничего. Утрясется. П605 с емкостью к-б 330 пик убирает иголки на фронтах почти до нормы, не затрагивая скорость нарастания и спада, а остальное доводит до нормы НЧ фильтр на входе из 15 ком и 150 пик, с 20 кил начинает валить потихоньку. Там видно будет, может, добавлю для надежности.
да! Нагрузка драйверного транзистора п605 сейчас выглядит как 330 Ом +100 Ом. Вольтдобавка в точку встречи.Ток драйвера около 30 Ма .
Уже виден финал. хорошая складывается схемка. А там и за п215 возьмусь, должны отработать.
 
Отсюда мораль.Чуток подправить схему, с драйвером на П605 и током 30-35 мА, предвыход взять на ГТ402-404, чтобы прокачать базовые резисторы выходным транзисторам в районе 10-15 Ом, и вполне можно получить достойную схему на наших П215.
я об этом давно писал выше,а еще лучше сделать буфер на п609,605 с ОК ,а сам ун на кт3102 или импортном с высокой бэтой и малыми емкостями,например как в схеме несколькими постами выше пост #6822
 
Звідси мораль: час здати ГЕтранзистори до музеїв.
 
Звідси мораль: час здати ГЕтранзистори до музеї
а как же подача баса??????????
Тому мораль ,выкорыстовуваты лышэ у нч смузи
Верно подметили. Басовая подача у германия совершенно иная , нежели у кремния, фундамент основательный, ритмический рисунок четкий, баланс ровный. Бас задает ритм, тогда как у кремния басовый баланс тумкает в бошку, средина выпирает , все другое. А схема- одна и та же и ток покоя заведомо большой. чтобы думать про ступеньку.
И насчет дерьмовой средины тогдашних кремниевых транзисторников еще в 70-х в Радиве писали, оттого и задирали низы и верха тембрами, чтобы маскировать это паскудство .Ладно, спишем на убогую схемотехнику, но осадок остался, от неважного звука.
 
а как же подача баса?????????
Освічені схемотехніки розуміють, що так звана "подача баса" не що інше, як інтерфейсні лінійні спотворення сигналу, пов'язані зі взаємодією вихідного опору підсилювача з імпедансом випромінювача.
І добре знають, як з тим впоратись.
Тому мораль ,выкорыстовуваты лышэ у нч смузи
Смузі, то є добре. Поясніть будь ласка це дядькові бокарьову, бо його моя не розуміє, бо дипломом не вийшов
 
Прежде, чем впаять на выход откатанной схемы П215 , впаял для сравнения неплохо зарекомандовавшие себя в А режиме венгерские ASZ1016.
Мдя. Трындец. Все хорошо, но уже с 12 килогерц резко растет сквозной ток, на 20 кгц там уже под 0,7А вместе с сигналом.
Заменил один транзистор , работающий в схеме с ОЭ и квазисимметрией на МП37- на наш П 215. Вуаля! Схема побежала до 25 кил, рост сквозного тока плавнее, форма сигнала неплохая. Отсюда мораль.
Останавливаемся на наших транзисторах. На импорте и дурак сделает.
Сейчас полностью включу выход нашими транзисторами, доложу.
Общее впечатление- достойный результат. А там и послушаем.
 
кто не брезгует кремнием в УНе делаем так ...
Мы здесь кучкуемся с целью получить наилучший для себя звук,переберая разные варианты схем, элементной базы и тд.,т.е. доступными и очевидными для нас средствами.Но некоторые вместо обширных экспериментов и множественных слуховых сравнений ,впадают в догмы ,кои яростно защищают.Причём люди почтенного возраста переходят на ужасные оскорбления колег ,вместо аргументов (позорище !).Ещё года три назад на этом форуме этого почти не было,в отличии от остальных форумов подобной тематики. Одни уверны ,что лучший звук -это когда искажения у УНЧ составляют 7 нулей после запятой,другим,чтобы всё было на лампах ,третьим-на германии, четвёртым на полевиках.Одни считают для дома 200 Ватт нужно,другим и 20Ватт достаточно,а кому и 2 ламповых за глаза.Одни глубокоосники,другие безосники. Плюс ко всему у каждого своё представления о том,как должна играть музыка.Да и сама музыка у всех настолько разная,что не возможно всё загнать под одну гребёнку(под один самый лучший УНЧ). Я вот например люблю слушать малые ждазовые коллективы на лампе ,но без вокала,потому что с вокалом ,особенно женским слышна 3 гармоника ,которая протягивает звук с-сс , а меня это прям выбешивает,т.к. в жизни этого при пении нет.Вокал лучше на германии ,там этот с-сс короче,бас основательнее и телеснее.Хорошо на германии старый рок звучит,а вот плотный металл- на кремнии с нулями.Здесь нули искажений недают в кашу всё свалить,но остальные жанры звучат просто убого ,зажато ,без послезвучий ,с упрощёнными тембрами.Усилители на германии на большой мощности сильнее всех искажают (срут при клиппировании),затем биполярный кремний,затем полевики,и очень мягкий клипп у лампы. Как (?), имея уже вышеперечисленное,сделать лучший усилитель и не скатится в перебранку на форуме? А ведь подобных факторов и их тонкостей разности звучания намного больше,и это я ещё про класс D ничего не сказал,как в прочем и о A,AB,B,G,C. О факторе совместимости АС с усилителем тоже нужно помнить.
Отсюда вывод: Поняв и приняв всё выше перечисленное нужно идти вперёд к своей цели (звуку),не нужно упираться в догмы:если усь. ламповый,то он должен быть только на лампах,если на германии,то только на германии.В схему нужно ставить то ,что в этом месте будет наиболее к месту (предпочтительнее для звука) и ставить лучшее,а не то ,что есть в тумбочке. Я уже приводил пример ,как за шапку сухарей можно УНЧ готовые платы купить и сделать усилитель и остаться довольным.Мир давно ушёл в перёд и нет дефицита УНЧ и нет никакой необходимости тратить своё время ,на посредственные схемки из говна и палок. Если мы тут дедки топчимся на одном месте обругивая друг друга ,пытаясь использовать старую элементную базу не по назначению и ни к месту,то молодёжь,глядя на нас ничему не научится и не сможет ничего путного в жизни создать с таким подходом как у нас.А мы отстанем от своей цели и всего мира ещё дальше.
Наш старый германий типа П214 можно с прекрасным результатом использовать вместо диодов в БП и это будет лучше по звуку ультрафастов,но в усиление сигнала их ставить -просто табу.
 
Причини, чому Ви чуєте різницю між діодами випрямляча, також відомі освіченим схемотехнікам вже десятки років як.
Немає в тому нічого від божественного овдиоуфайльського откровенння. Рецепт, як зробити випрямляч на будь-яких діодах нечутним, відомий. Все це обговорювали і на цьому сайті у відповідному розділі. Прикро, що письменників проміж тут зібралось трохи більше, ніж читачів. Деградація?
Щодо підсилювачів в класі D, раджу ознайомитись з творчістю Бруно Путциса, там також є багато цікавого. Але, потрібно ЧИТАТИ.
 
Вчера пишет один знакомый, собрал наконец гибридоса по моим наметкам, включил и ошалел от звука. Осталось фончик прибрать. А так- выключить не мог, сидел и слушал знакомые мелодии. нет сил выключить.
А что можно на это сказать? А то, что я так же ошалел от звука, год назад.
А сейчас рад успеху , складывается германиевая схемка , очень простая и надежная. Надеюсь, что звучная .
 
Верно подметили. Басовая подача у германия совершенно иная , нежели у кремния, фундамент основательный, ритмический рисунок четкий, баланс ровный. Бас задает ритм, тогда как у кремния басовый баланс тумкает в бошку, средина выпирает , все другое. А схема- одна и та же и ток покоя заведомо большой. чтобы думать про ступеньку.
Я тут даже больше ,скажу.Если вы ярый поклонник Пинк Флоида,то послушав его на хорошем комплекте германиевом с АС от Генри Клосса или Вильчура на кобальте типа мною показанном выше,вы уже к другим АС и УНЧ не вернётесь. Т.к. такого плотного глубокого и низкого звука вы не получите ни счем,даже выкручивая тембра и ТК. на любом другом УНЧ на полную.

Вчера пишет один знакомый, собрал наконец гибридоса по моим наметкам, включил и ошалел от звука. Осталось фончик прибрать. А так- выключить не мог, сидел и слушал знакомые мелодии. нет сил выключить.
А что можно на это сказать? А то, что я так же ошалел от звука, год назад.
А сейчас рад успеху , складывается германиевая схемка , очень простая и надежная. Надеюсь, что звучная .
Гибрид,это тот который на AD711 и AD162/161 ? Или я что-то пропустил?
 
Последнее редактирование:
Короче, с германием на наших П-шках ситуация такова. В принципе, до 12-15 кил они тянут на полную мощность, дальше рост сквозного тока, нагрев и нужно запирать транзисторы с нагревом, иначе кряк. П215 по частотным свойствам лучше всех, остальные лотерея. Схема будет позже. сейчас отдых.
Заодно увидел, что банка вольтдобавки вздутая, полярность спутал, отчего вылетели AD-шки не за фиг. А я репу чесал, в чем дело...

Гибрид,это тот который на AD711 и AD162/161 ? Или я что-то пропустил?
Нет Гибрид это пара латералов+6п14п. На 711- 161-162 это параллельник.
 
Александр Сергеевич, а вы где-то выкладывали схему гибрида на паре латералов и 6П14П? Я так понимаю пентод в драйвере, включенный триодом? Речь об этой схеме https://ldsound.info/usilitel-ab4-dvuxtaktnik-na-lateralax-s-lampoj/
 
Тем,что звук более тощий ,нежели у сплавного германия,что сводит звуковое преимущество германия почти на нет,но всё равно лучше кремния. В идеале нужен сплавной германий 300кГц -600кГц,но не больше 1.5мГц ,Ic 10-20 А ,Uce 40-80В он практически не имеет ступеньки. В схемах с межкаскадным трансом диффузионносплавные быстро выходят из строя.
 
гт703\705 лучше тк у них 10...12кгц с ОЭ и комплементар,Р=15вт
а в нч канале п210 должны хорошо играть
для хорошего баса электролитов в бп не жалейте и лучше параллелить банки 1000....4700мкф чем брать 10000...20000 особенно китайские
вторички транса нужно иметь потолще,чтобы в пиках напряжение не проседало
 
Последнее редактирование:

Статистика форума

Темы
3,314
Сообщения
264,590
Пользователи
2,550
Новый пользователь
Александр Н.
Назад
Сверху Снизу