Александр Бокарёв
1 ранг
- Регистрация
- 12 Ноя 2019
- Сообщения
- 30,401
- Реакции
- 15,453
- Баллы
- 395
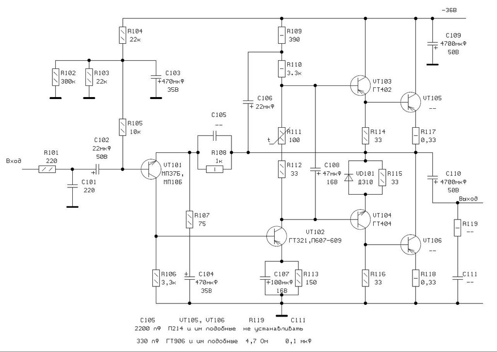
AD167.....AL100.....AL103......2N2147.....и тому подобное.Структуру ВК я показал , как раз для германия , а какие там БДЫ стоят - у кого , что завалялось за 40 - 50 лет и П2ХХ е - только в сабвуфер , а там и коррекция не важна.Что там выслушивать - то?Если сейчас и стал бы применять , то из мощных - только ГТ901 - 906
Как раз в корректоре применение качественных кремниевых биполяров и джифетов куда привлекательнее битвы с конскими обратными токами и термозависимостью германия.На германии я только Худа собрал и корректор для винила. И то и другое особо не впечатлило, так чтобы "ах да ох". Но пока германческую тему для себя полностью не закрыл. Попробую ещё УНЧ на нём в АВ классе, а там поглядим. Может всё полетит в ведро, а может и нет...
УНЧ в АВ потянет за собой квазикомплементарную схему, термостабилизацию, а еще там всякое.... типа МП37 и МП40.На германии я только Худа собрал и корректор для винила. И то и другое особо не впечатлило, так чтобы "ах да ох". Но пока германческую тему для себя полностью не закрыл. Попробую ещё УНЧ на нём в АВ классе, а там поглядим. Может всё полетит в ведро, а может и нет...


