Германиевые УНЧ

Хорошее решение цепи смещения (на кремний и отсутствие ООС не обращайте внимания)))
на кремнии смысла нет,да еще тошибу...транс от безысходности ставят,когда нет нпн германия и нужно быстро закрывать тупые выходники,а в данных схемах 1943\5200 идиотизъм
 
на кремнии смысла нет
Резистор в цепи смешения заменён на два и добавлен фильтрующий конденсатор.
Остальные схемы- с включением выходного транзистора с общей базой (на типы внимания не обращайте))).
 
Остальные схемы- с включением выходного транзистора с общей базой
на х...я с ОБ? выходное высокое....проще обычный лампадник сделать
а тут и лампа,и транс и питалово надо высоковольтное,да еще радиаторы- нах этот гемор?
 
на х...я с ОБ? выходное высокое....проще обычный лампадник сделать
а тут и лампа,и транс и питалово надо высоковольтное,да еще радиаторы- нах этот гемор?
Простите-извините, так на лампы тоже желательно радиаторы ставить с окошком для контроля нагрева
 
Ограничения Китая на экспорт германия для западных стран, который используется в производстве электроники и военной техники, привели к рекордному росту цен на металл. Об этом сообщает Financial Times (FT).
По информации аналитического агентства Fastmarkets, стоимость германия увеличилась до почти 5000 долларов за килограмм, что существенно превышает цену, зафиксированную в начале 2023 года — тогда она составляла немного более 1000 долларов. В сентябре текущего года отмечен рекордный уровень цен на этот металл за весь период мониторинга Fastmarkets с 2011 года.
 
Ограничения Китая на экспорт германия для западных стран, который используется в производстве электроники и военной техники, привели к рекордному росту цен на металл. Об этом сообщает Financial Times (FT).
По информации аналитического агентства Fastmarkets, стоимость германия увеличилась до почти 5000 долларов за килограмм, что существенно превышает цену, зафиксированную в начале 2023 года — тогда она составляла немного более 1000 долларов. В сентябре текущего года отмечен рекордный уровень цен на этот металл за весь период мониторинга Fastmarkets с 2011 года.
Германий основа для инфракрасной оптики. Сам видел линзу из германия на заводе, размером с пряник. Черный как антрацит , блестящий.
ИК светодиод АЛ 107 как раз с такой линзочкой, в торце рыжего корпуса.
 
Германий основа для инфракрасной оптики. Сам видел линзу из германия на заводе, размером с пряник. Черный как антрацит , блестящий.
ИК светодиод АЛ 107 как раз с такой линзочкой, в торце рыжего корпуса.
Один мужик заказал очки со стëклами из чистого германия – стал видеть в темноте.
 
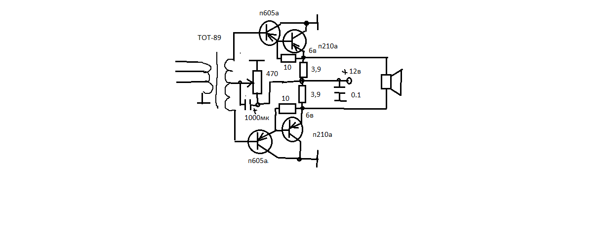
вот такой очень простой А-класс на германии с ОК ,трансформатор ТОТ-89
все транзисторы без прокладок на общем радиаторе
если надо тот-89 есть пара,могу продать не дорого,новые с бумаге,пермаллой 50Н
 

Вложения

  • простейший на германии.png
    простейший на германии.png
    12.3 KB · Просмотры: 182
Последнее редактирование:
вот такой очень простой А-класс на германии с ОК ,трансформатор ТОТ-89
все транзисторы без прокладок на общем радиаторе
если надо тот-89 есть пара,могу продать не дорого,новые с бумаге,пермаллой 50Н
В нагрузке резисторы 3,9+3,9=7,8 Ом и сама нагрузка параллельно. Схема кошмар! КПД будет ниже чем у паровоза.
 
В нагрузке резисторы 3,9+3,9=7,8 Ом и сама нагрузка параллельно. Схема кошмар! КПД будет ниже чем у паровоза.
тут ведь А -класс где вы видели другое в классе А? с резистором?учите матчасть
хотите учетверить кпд ставьте дроссель,но хрен кого заставишь его мотать ,а тут при токе покоя 1,5а и питании всего 12в получим 2вт хорошего звука,нужно больше поднимаем питание и увеличиваем резисторы

при питании 19в (ноутовская зарядка) получим уже 5,5вт в чистом А классе
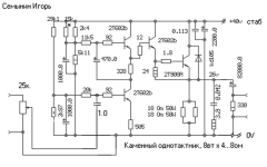
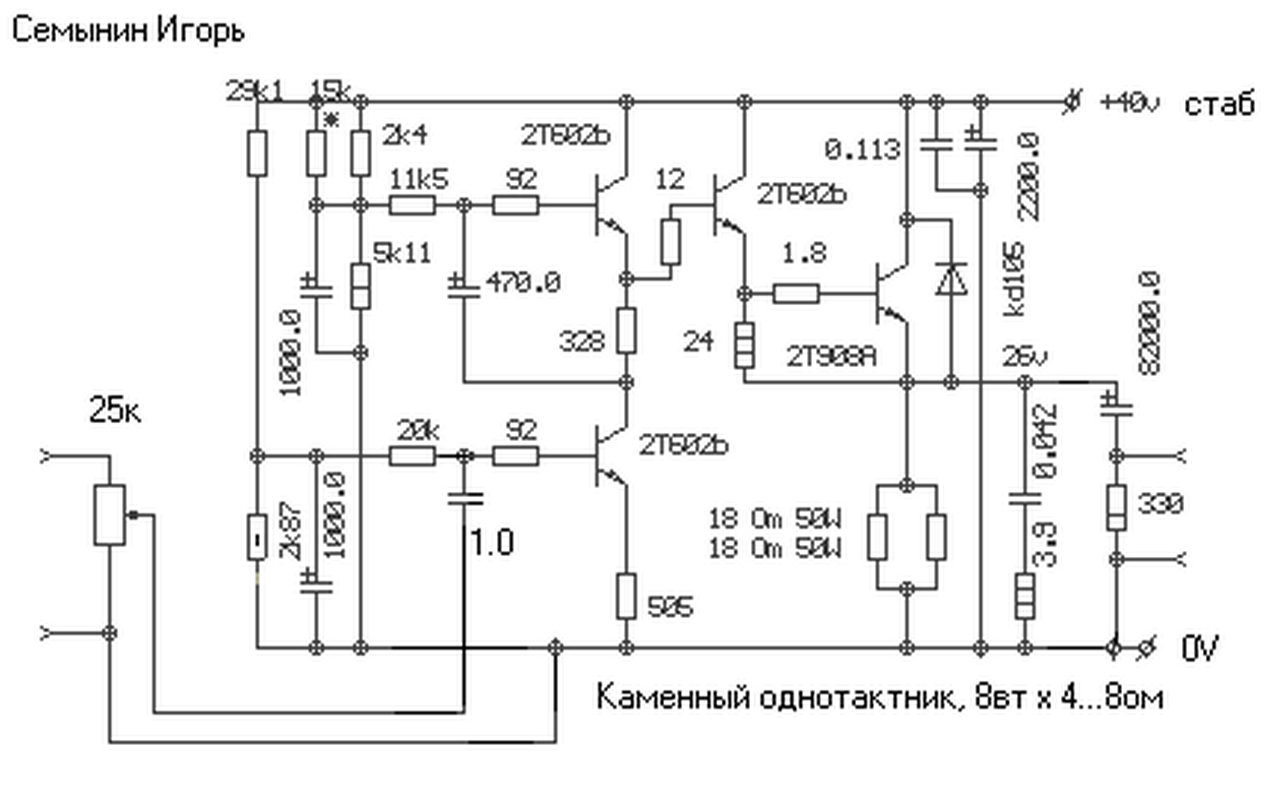
Каменный однотактник Семынина имеет такой же кпд
но однотакт не умеет заходить а АВ и клипирует ,а этот умеет
если намотать дроссель бифилляром вместо резисторов 3,9ом получим 8вт и 22вт мощности при тех же питаниях
еще достоинство это отсутствие кондеров (входного и выходного)
дроссель тоже не сложный тк без зазора и получить приличную индуктивность не сложно в отличие от однотакта
 

Вложения

  • Каменный однотактник (1).png
    Каменный однотактник (1).png
    244.5 KB · Просмотры: 173
Последнее редактирование:
Зато зимними вечерами будет тепло.
не надо утрировать 12в*1.5а=18вт по сравнению с лампами блошиная мощность потребления.даже 100вт ерунда ,лампочка в люстре больше
при 100вт -12вт отличного звука ,повторяю если надо вчетверо кпд поднять-мотаем дроссель,он простой как топор-бифиляром до заполнения,даже витки не надо считать,шимпанзе намотает
 
вот такой очень простой А-класс на германии с ОК ,трансформатор ТОТ-89
все транзисторы без прокладок на общем радиаторе
если надо тот-89 есть пара,могу продать не дорого,новые с бумаге,пермаллой 50Н
Для мегафона (м@тюг@льника) при тренировках в рабочий полдень самое оно!
 
Для мегафона (м@тюг@льника) при тренировках в рабочий полдень самое оно!
класс А какие тренировки,двухтактный Дарлингтон с ОК,не позорьтесь Распони,я понимаю, там в Турине зеленые вас на костре сожгут)))))) так вы от зывисти матюки пишете))))) у этого ТОТ-89 обмотки по 10Гн
 
класс А какие тренировки,двухтактный Дарлингтон с ОК,не позорьтесь Распони,я понимаю, там в Турине зеленые вас на костре сожгут)))))) так вы от зывисти матюки пишете))))) у этого ТОТ-89 обмотки по 10Гн
Всяко в радиожизни бывает. Из класса А можно (и нужно!) для батарейного питания двухтактный класс Б сделать. Чтоб батарейки зря не палить и беS н o ватых зелёных не злить. И прошу сетевую общественность заметить: я даже ни словом не ругнулся, но уже махнул по случаю Дня Пятницы
 
вот такой очень простой А-класс на германии с ОК ,трансформатор ТОТ-89
все транзисторы без прокладок на общем радиаторе
если надо тот-89 есть пара,могу продать не дорого,новые с бумаге,пермаллой 50Н
А что со схемой Туриста, чем она хуже???
 
А что со схемой Туриста, чем она хуже???
там ОЭ,и требует ООС,кроме того там АВ класс,тут А и составной повторитель по мостовой схеме,это простой усилитель для ПК,ноута и тд
 
сорри да это у тот-35 10гн,у тот-89 1гн в реале
 
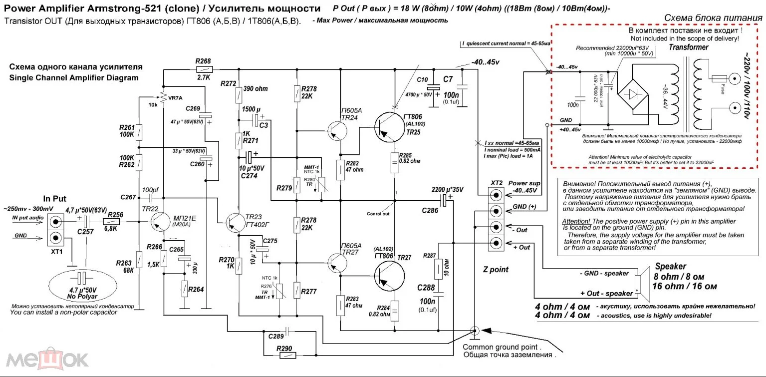
Усилитель полностью германиевый, Российский клон английского Армстронг-521, посмотрите схемотехнику. Конкурент Леак-30, правда немного грубоват.
 

Вложения

  • Усил транзисторный Армстронга набор Мешок.png
    Усил транзисторный Армстронга набор Мешок.png
    577.4 KB · Просмотры: 287
  • Усил Транзисторный Армстронг вид Мешок.png
    Усил Транзисторный Армстронг вид Мешок.png
    1.6 MB · Просмотры: 275
Последнее редактирование:
Не понятно, для чего ставить этот дешевый алюминиевый уголок 3-4мм толщиной, радиаторов что ли нормальных нет.
 
Не понятно, для чего ставить этот дешевый алюминиевый уголок 3-4мм толщиной, радиаторов что ли нормальных нет.
уголок уже к радиатору,но я бы поставил два уголка,транзисторы на термопасту ,а уголки через прокладки на радиатор,такой способ позволяет сделать короче выводы на выходниках
 
Разделительные емкости всего по 10мкф, зато вольтдобавка от души, полторашка. Резисторы смещения, R277 R278, неплохо один из них сделать подстроечным.
 

Вложения

  • leak доработка кп304а.gif
    leak доработка кп304а.gif
    26.8 KB · Просмотры: 168
Усилитель полностью германиевый, Российский клон английского Армстронг-521, посмотрите схемотехнику. Конкурент Леак-30, правда немного грубоват.
Что тут сказать? Сказать нечего! Слухать ухами надо. Но отсутствие дифференциального каскада на входе вселяет некую недобрую надежду. На вход половина бы хотелось
 
С дифом-звук хуже,хоть и измеренные искажения меньше.
Ë-ма-ë! Как же так? Всего на один транзель больше – и звук сразу хужеет? Тогда ставим дифкаскад, но только на полевиках кп303
 
На германии хорошо звук схема от мелоди.
 
уголок уже к радиатору,но я бы поставил два уголка,транзисторы на термопасту ,а уголки через прокладки на радиатор,такой способ позволяет сделать короче выводы на выходниках
Вот вот, сначала ставят фольгу под кристалл, а потом думают, как избавится от термо нестабильности.
Уголки это халтура, прямой нагрев под кристаллом происходит, его и надо отводить сразу на радиатор или на алюм.плиту.

Проще на плиту алюминиевую 25х15 толщиной 12-15мм поставить, просверлить отверстия и на неё по 2 транзистора, с другой стороны плата, а провода свитые 5см до платы погоды не сделают.
Фото, как пример, а так то всё ИМХО.
 

Вложения

  • IMG_1691.JPG
    IMG_1691.JPG
    258.4 KB · Просмотры: 158

Статистика форума

Темы
3,314
Сообщения
264,676
Пользователи
2,550
Новый пользователь
Александр Н.
Назад
Сверху Снизу