Германиевые УНЧ

И чем опер лучше чем 1 транзистор BC107 ?
У него каскад суммирования ООС, охватывающей только опер, на полевых транзисторах.
Куда более линейное решение, чем одиночный биполярник.
Схема на порядки лучше "худовской" тем, что нет общей ООС с точки подключения нагрузки.
 
У него каскад суммирования ООС, охватывающей только опер, на полевых транзисторах.
Куда более линейное решение, чем одиночный биполярник.
Схема на порядки лучше "худовской" тем, что нет общей ООС с точки подключения нагрузки.
ваша схема красивая, вопрос был риторический, но схема грюндига на 4х транзисторах намного проще, функциональней, каждая деталька на месте и звучит отлично. Городить огород смысла нет.
Одиночный биполярник BC107- чемпион по звуку.
Лентяев следует уважать, именно они придумали лампочки с дистанционным управлением.
 
Последнее редактирование:
Это не моя схема.
Вижу, что с "грюндиговской" в ужатом, тесном оформлении, возни будет как бы не больше, чем когда собрать эту простейшую отдельно. На базе извлечённых АД-шек.

Сомневаюсь в чемпионских свойствах этого обычного кремниевого биполярника.
Для сравнения чемпионские ВАХ ГТ404. Стоит ли удивляться "однотактному" спектру германиевых двухтактных схем, с коротким "хвостом" гармоник и преобладающей второй.
 

Вложения

  • GT404_.jpg
    GT404_.jpg
    83.5 KB · Просмотры: 195
Последнее редактирование:
Вы неправильно понимаете. - обратите внимание на винты.
Электролитические конденсаторы в унч Лен на 16В,
Зато в видеотоне все на 100 вольт ёмкости, тож какие то хитрыеIMG_20211123_005301.jpg

В УНЧ Лен-б
Из 7 только 3 шт на 16 вольт
Из них 2 самые большиеIMG_20211123_114946.jpgIMG_20211123_115807.jpgIMG_20211123_115723.jpg
У меня кстати от преамп к BEAG
Есть вот такие на 470мкф на 63 вольта
Как они?
Щас кстати и заодно еср проверим
 
Не выношу сложных навороченных схем, года с 1980-го...
 
Не выношу сложных навороченных схем, года с 1980-го...
Юрий Робертович как вы прокомментируете вышесказанное про прирост мощности?
УНЧ Лен-б
УНЧ видеотон рд3602
Имеет смысл питать до 20 вольт с целью повышения мощности
4 Вт номинал на УНЧ рации или радиоприемника
От 20 вольт не получить на 4 ома?
А мне люди говорят что приемник вообще для качественного звука не рассчитан
Получу кни5%

Нет смысла насиловать этот блок усилителя по напряжению питания. Прирост мощности, вернее, громкости, будет незначительный, а надёжность схемы резко снизится. Радиаторы там совсем дохлые.
Радиаторы подберу нормальные это первым делом
 
Последнее редактирование:
Лен-б, и 16,6в
470мкф на 63 вольта отлично
 
Весь смысл ковыряний в древних схемах
Получить как то 5 вт номинал
Потому что при 2х вт номинал 4 Вт максимальная
И на ручку вправо до упора на эскорте мне было тихо
Конечно там 4гд-28 92 дБ , а если я поставлю булаву нео 98 дБ (если они там вдруг есть эти 98 дБ)
То тогда услышу прирост мощности
Но в итоге в идеале нужен
Лёгкий усилитель с радиаторами весом не более 100 грамм
Какой нибудь переработанный электрон 20
С 20 Вт на 4 ома
Туда и минус и гитару и всё!
Но и 5 вт качественный усилитель произведет какой-то эффект на гитарных форумах, в гитарном комьюнити.
Ибо там делают или на кремнии либо классику гитарную ламповую всю просто копируют
_-___________________
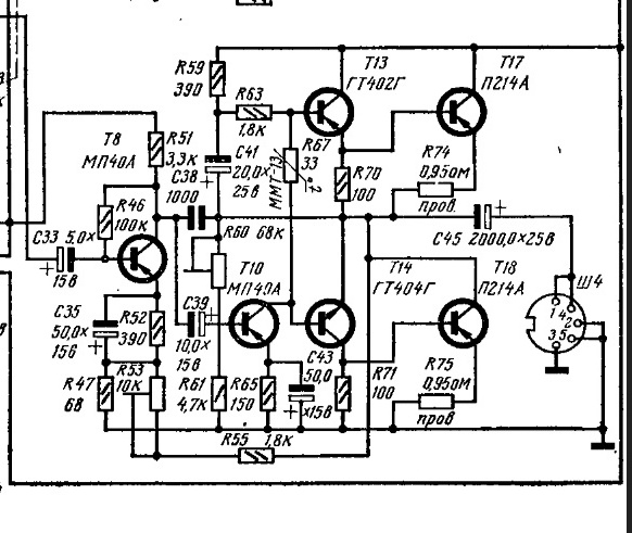
По теме самый мощный переработка схемы электрон 20
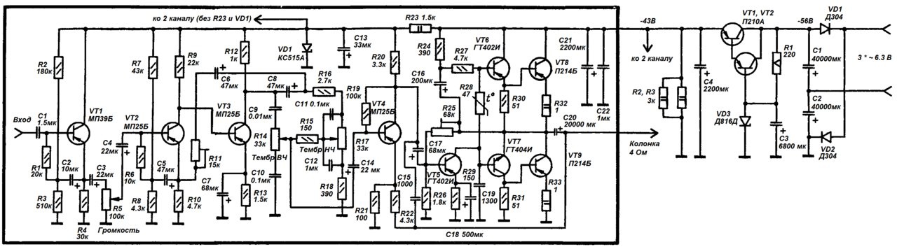
"Уже точно в последний раз повысил питание, формально выше предельного для ГТшек, хотя и ненамного. :crazy: Взял стабилитрон Д816Д, а он оказался 43 В - странно, везде пишут 47. Ну и отлично, как раз хватит добрать последние крохи неискажённой мощности до 23 Вт на 4 Ом (с учётом увеличения импеданса) и повысить отдачу для возможно появящихся колонок на 8 Ом. "Догоним и перегоним Электрон-20!"
Вольтаж получился в покое 42.8 В, наибольшая просадка 42.2, токи уже не измерял.
Максимальный чистый сигнал: 50 Гц - 11.8 В, с импедансом 5.6 Ом - 24.8 Вт, 2.1 А. 1000 Гц - 10.7 В, с импедансом 7.6 Ом - 15 Вт, 1.4 А. Такое же несимметричное ограничение и прибавки почти никакой.
Оконечники после долгой работы на полной громкости (ухх как валит! :thumbs_up) горячие, но ГТшки с трубочками греются слабо.

Последнее изменение в схеме - резисторы в эмиттерах предоконечников уменьшил до 39 Ом, а-ля "Электрон". Как понимаю, это уменьшит вероятность теплового "разноса" оконечников. ГТ402/404 стали греться чуть посильнее, но не суть."VoboC2-Ufos.jpgzxPkNgUx9gk.jpg

Вадим Махров
Лол, "моя" схема. Та самая, что в картонной коробке с платами от аккорда.
🤣
Экземпляр Д816Д тут не 43 В, а чуть выше, где-то 45.6. Работает с 2018 до сих пор, но на самом деле много неоптимального получилось. Не нужны резисторы R3-R4 в блоке питания, если есть R2, только впустую греются. В основной схеме первый каскад не совсем правильно рассчитал, хотя и так работает - R3 лучше 180к, а не 510. VT2 лучше МП39Б, очень уж микротоковый режим для МП25. По некоторым электролитам явный перебор даже с учётом частоты среза 2 Гц - C1 хватит и 1 мкФ, C3 - 1.5 мк, C4 - 4.7 мк. Но самое главное - для нагрузки 4 Ом ток КУН (VT5) в 4.5 мА всё равно маловат, да и ток покоя выходников занижен, всего 3 мА получилось. Наверно, отсюда и искажения овер 1%, хотя на слух всё нормально
Долго прикидывал в симуляторе Falstad, какой лучше, вплоть до 18 мА, даже германий кое-как смоделировал. С недобором тока КУН начинают дико греться пред- и оконечники, а мощность на колонках ровно 4 Ом не достигает даже 25 Вт. Перебор - дубовое усиление, конские резисторы и вообще греется. Оказалось, оптимальнее всего 9.4 мА - R28 2.0 кОм 0.5 Вт, R25 - 1 Вт, R31-R32 по 0.5 Вт, R27 - 3.9 кОм, R33-34 - проволочные 5-8 Вт, ни в коем случае не китайские. Ток покоя должен выйти 20-30 мА. На VT5 будет постоянно рассеиваться 200 мВт, надо надеть алюминиевую трубочку-радиатор длиной 8 см, на предоконечники VT6-VT7 лучше трубки 13 см. Д304 тоже не помешают хоть какие-то радиаторы. Симулятор выдал неискажённую максимальную мощу аж 38.5 Вт на канал на 4 Ом ровно при том же питании 45.6 В, пиковые токи
выхода/предвыхода - под 4 А и 0.5 А, макс. среднее рассеивание ГТ - 1 Вт на каждом, П - 10.3 Вт, всё на пределе. Само собой, нужен подбор по максимальному усилению, чтобы выжать эту мощность, ГТшки не ниже 120-130.
Кстати, если мгновенная мощность каждого П214 в симуляторе аж под 30 Вт - это гроб-гроб выход за пределы ОБР? Тогда как оно до сих пор не сгорело?

Там он ещё пишет про защиту акустики которой нет

Эти радиаторы подойдут?
Или ребра с другой стороны не есть гудIMG_20211123_153437.jpg

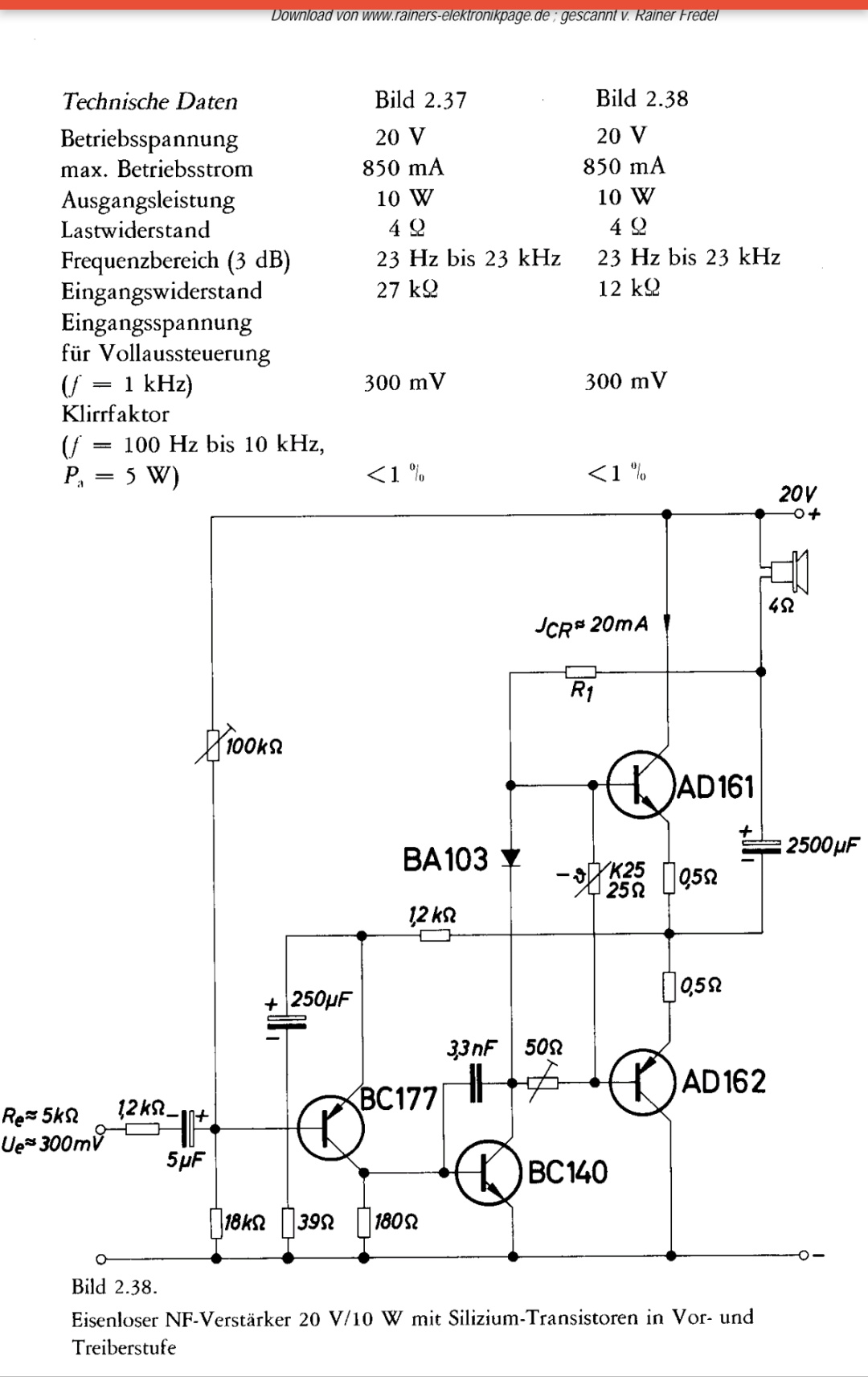
У немцев 10вт на 4 ома при 20 вольтахIMG_20211124_171715.jpg
 
Последнее редактирование:
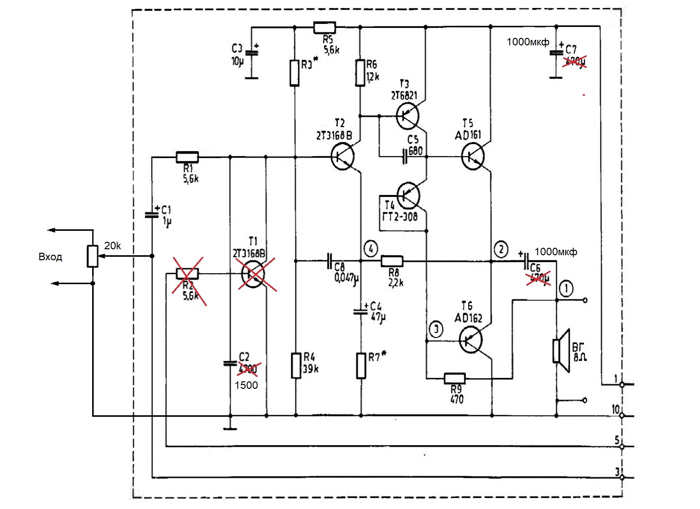
Включил УНЧ рации Лен-б
Пока по схеме
12,5 вольт динамик 8 ом
Гитарный
Только гитара включается.
С процессора звук не идёт и на Джек идёт постоянка 1,8 вольтаIMG_20211130_231122.jpg

Ответ пришел.
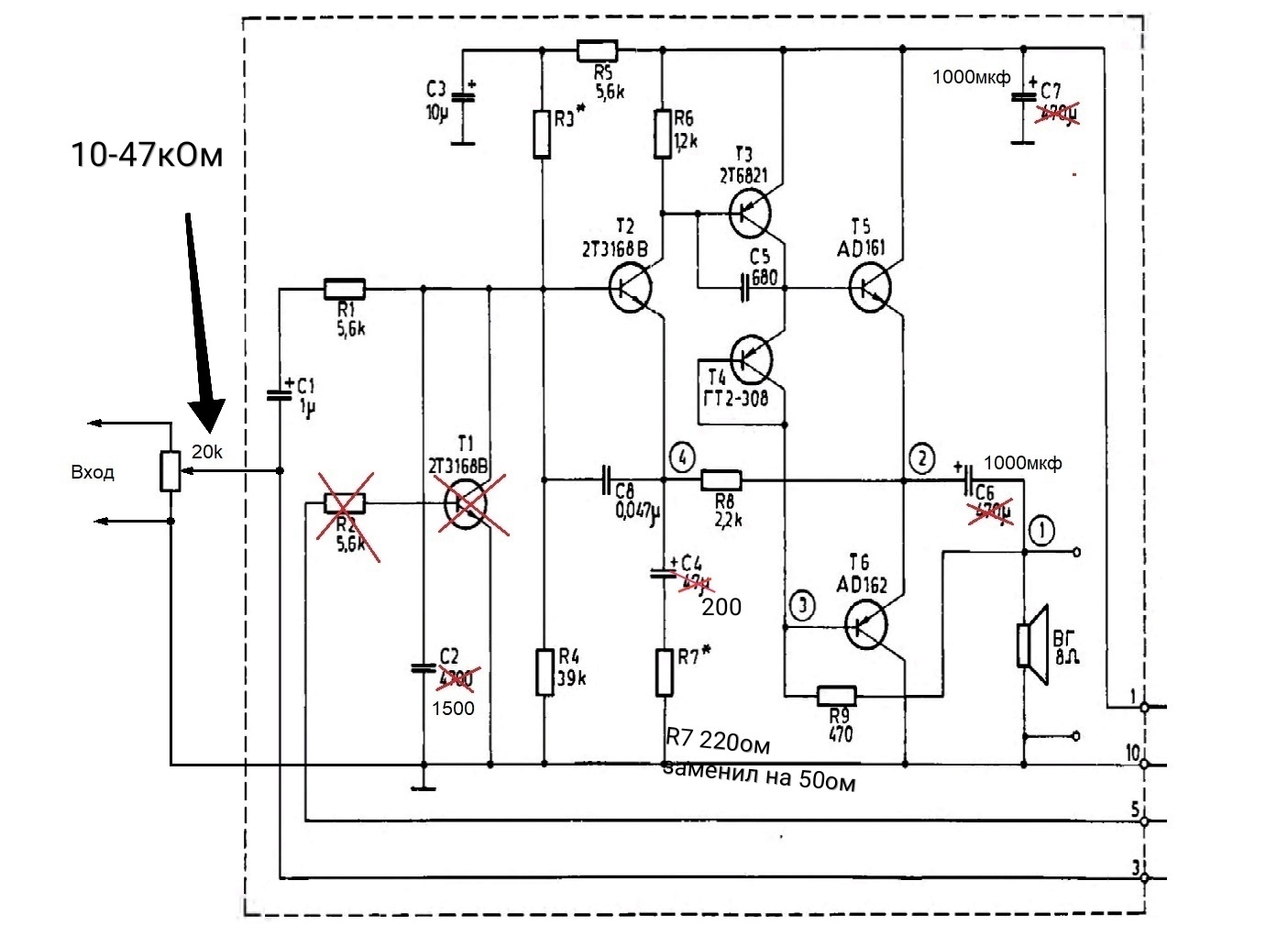
"Не верно подключен источник сигнала. Экран входного кабеля надо припаять к земляному выводу C2, сигнальный провод к минусу C1. По желанию можно установить входной аттенюатор, удалить не нужные компоненты и для улучшения АЧХ изменить номиналы."gM8s7e6vUb4.jpg

R7 поменял с 220 на 100 ом, стало громче
Видеотон мощнее
Но и искажений больше, хотя ёмкости там не проверял

IMG_20211202_214523.jpgIMG_20211202_231416.jpgIMG_20211201_221934.jpg

Подскажите
Вега 101 можно ли взять только 1 канал, убрать эквалайзер с целью увеличения мощности и поставить любой современный активный.
Это даст какой то прирост на 1-2 вата?IMG_20211203_065703.jpgIMG_20211203_065645.jpg
 
прирост мощности определяет выходной каскад, а не примочки на его входе. Мощность задана питанием, превысить его чревато . Ответ- нет.
 
Чем охлаждать ad161,ad162
Без лишних тотальных переделок без нового радиатора?
Алюминиевая мягкая проволока есть может навткать в радиатор вокруг или корпуса обернуть?
За 30 минут до 35-37 градусов нагреваются постепенноIMG_20211203_230335.jpg
 
Без лишних тотальных переделок без нового радиатора?
Тщательно зашлифовать уголок и радиатор (зерно до 1600-2000). Даже заполировать. Термопаста между ними при сборке. "Шляпы" транзюков зашлифовать и посадить на них люминевый уголок/профильную квадратную трубу и т.п.
Или:
Возможно, найдёте куски люминевой круглой трубы с внутренним ∅8 мм (на шляпы транзюков нужно 8,2 мм), длинной сантиметров 5-8. Наждачкой/дремелем и т.п. развернёте внутренний ∅ до нужного. На трубе сделайте вдоль 6-8 надрезов. Стенки трубы (лепестки) отогнуть. Трубуы туго насадить на транзюки через термопасту.
 
круглой трубы с внутренним ∅8 мм
Надо глянуть - советские лыжные палки есть, но там больше 10 мм внутренний, а в магазинах мелкие отрезы вряд ли делают

А кулер от видеокарты
Типичный компьютерный
Интересно сколько потребляет
И даёт ли помехи
 
А кулер от видеокарты. Типичный компьютерный. Интересно сколько потребляет. И даёт ли помехи
Разно. "Крутые" 50-60 мА. Обычно 90-100-120 мА при Uном.пит. 12В (это для 80-100 мм кулеров). Пяти-семи вольтей на питалово кулера будет вполне. И ток много поменее будет. Моторчик ветряков безщёточный, хороший, не гадит. На всякий, можно кондёр 0,1-0,5-1 мкф параллельно в питалово.
Надо глянуть - советские лыжные палки есть, но там больше 10 мм внутренний, а в магазинах мелкие отрезы вряд ли делают
Полоску люминя обжать вокруг "шляпы". Законтрить-зажать по окружности "шляпы" винтовым автохомутиком.
Точно так же, ножовкой сделать в "палке" продольный вырез по месту и обжать хомутиком вокруг транзюка.
 
Последнее редактирование:
Отбор тепла от шляпы невелик по сравнению передачи через подошву.Я бы не заморачивался .
За вас уже подумали разрабы корпуса транзистора . И там про шляпу ничего, смотри учебник Горовица-Хилла.
 
Тщательно зашлифовать уголок и радиатор (зерно до 1600-2000). Даже заполировать. Термопаста между ними при сборке. "Шляпы" транзюков зашлифовать и посадить на них люминевый уголок/профильную квадратную трубу и т.п.
Или:
Возможно, найдёте куски люминевой круглой трубы с внутренним ∅8 мм (на шляпы транзюков нужно 8,2 мм), длинной сантиметров 5-8. Наждачкой/дремелем и т.п. развернёте внутренний ∅ до нужного. На трубе сделайте вдоль 6-8 надрезов. Стенки трубы (лепестки) отогнуть. Трубуы туго насадить на транзюки через термопасту.
Медная трубка такая продаётся, для холодильных установок и кондишенов.
 
Самообразование тоже полезно, когда оно идет в интересную тебе область. Мне - в автомобили, например.
 
Отбор тепла от шляпы невелик по сравнению передачи через подошву.Я бы не заморачивался .
Ну видимо этого теплоотвода достаточно раз унч рации в стоковом режиме 1 Вт на 8 ом
работал и транзисторы живы
Но я то нагружаю его на 4 ома
И ещё коэффициент усиления увеличиваю, заменив 1 резистор с 220 на 50 ом, а подошва на тонком алюминии без без ребер и на платке.
То есть теплоотвод на подошве маленький
 
Подстроить режимы R3 и R9. Нагрузку можно 4-8 ом.
IMG_20211204_222521.jpg
На разных платах по разному, на одной сейчас сделано так
Как мне сказали:
"Усиление устанавливается резисторами обратной связи R7, R8".
R7 на одной плате 100 ом, на другой 50 ом вместо 220
R8 2,2 кОм не трогал, говорили можно увеличить до 3,3
И транзисторы T2 и T3 какие-то неизвестные полубочонки.
R2уменьшал до 2,2 кОм, но вернул родной на 5,6 ничего не изменилось
 
Последнее редактирование:
На мой взгляд С2 уменьшить до 390 пФ, С8 - слишком большая емкость - убрать
 
На мой взгляд С2 уменьшить до 390 пФ, С8 - слишком большая емкость - убрать
C2 уменьшали до 1000 пФ
Сейчас неполярных нет таких под рукой. Надо хорошую тестовую запись и нормальный динамик, а то на гитарном непонятно искажения в усилителе или в динамике.
Можно конечно заморочиться с тон-генератором и осцилографом
Но это сложновато реализовать.
Единственно что понятно на слух, что гитара звучит отлично
И нет характерного узнаваемого окраса схем с п213.
В эмиттерах ВК нет традиционных для всех схем резисторов 0,5-1 ом 2 Вт.
Что они дают?
 
Последнее редактирование:
В эмиттерах ВК нет традиционных для всех схем резисторов 0,5-1 ом 2 Вт.
Что они дают?
Стабилизируют режим, подравнивают плечи ВК, в простых схемах.
А осцил и генератотор таки нужны будут. Пикушки на слух подбирать - последнее дело.
Да и полосу большого сигнала узнать надо, итоговую.
Область ступеньки подрассмотреть, клиппинг тоже.
Схема для детского творчества, о пяти транзисторах, но при настройке моск вынесет.
 
Подскажите в предусиление
На замену мп39 этими транзисторами можно усиление поднять?
Они получается слабее гт 402-404
Но мощнее мп39Screenshot_2021-12-05-20-49-56-594_com.android.chrome.png
 
Рига-104. УНЧ на 2-х платах.
Верхняя в т.ч. эквализация
Схема питается от 12 вольт. Номинальная мощность неизвестна
Максимальная 3 Вт
Номинал при питании от батареек 9 вольт - 0,8 Вт.
При смене электролитов на 25- 35 вольт какое напряжение можно подать на эту схему и сколько мощности получить с нее?
Примерно как по схеме аккорда 3 Вт номинал вольт на 20 или выше?
Могу писать 4*18650 16,6 вольт на свежих и 5*18650 20,7 вольт на свежих аккамуляторах.IMG_20211206_013157.jpg
 
22вольта, максимальная мощность 4вт, как у Аккорда
 
П213 б база отвалилась
На Риге 104
В колонках тишина
Чо к чему? весь ВК сдох или только этот можно заменить?IMG_20211206_193536.jpg7940b656b7fc0ef24a4daaf603a1129d.jpg
 
А прозвонить.. Или бэту померять...
 

Статистика форума

Темы
3,306
Сообщения
263,452
Пользователи
2,548
Новый пользователь
Александр Н.
Назад
Сверху Снизу