Юрий Робертович
1 ранг
- Регистрация
- 13 Окт 2019
- Сообщения
- 4,961
- Реакции
- 1,585
- Баллы
- 107
- Возраст
- 69
- Страна
- Россия
- Город
- Свердловкая обл.
- Предупреждений
- 5
Вам что-нибудь говорит: транзисторы германиевые диффузионно-сплавные p-n-p переключательные мощные. Предназначены для работы в схемах переключающих устройств...
И: для работы в импульсных схемах, преобразователях и стабилизаторах тока и напряжения?
Первое - 1т813, "лучший" 5мгц
Второе - 1т806, 10мгц...
Всегда вспоминаю, как любил говорить подполковник: "мне насрать на внешние условия, должно работать - и всё!"
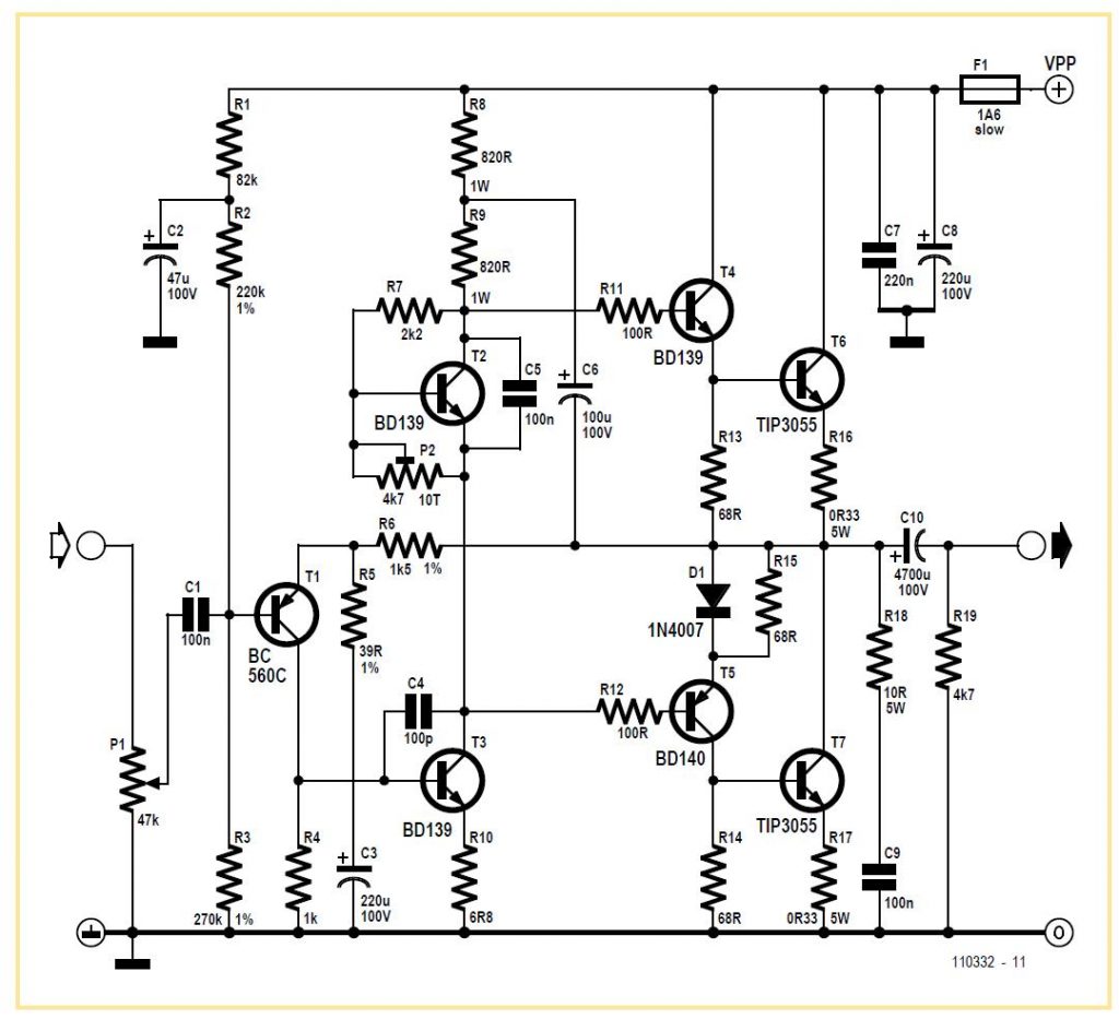
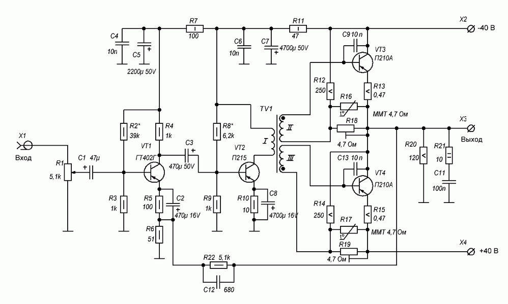
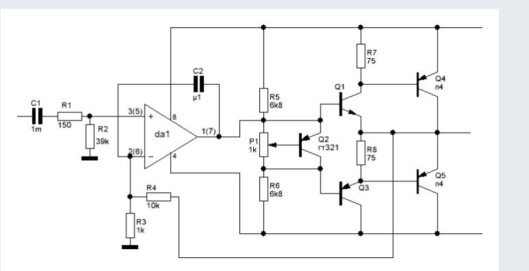
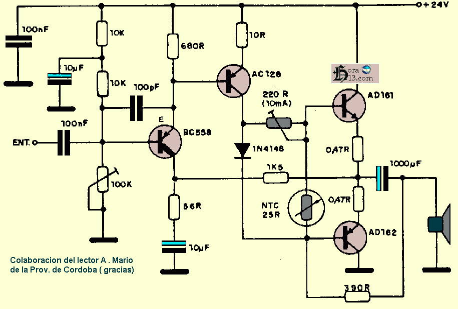
Приведу еще схему

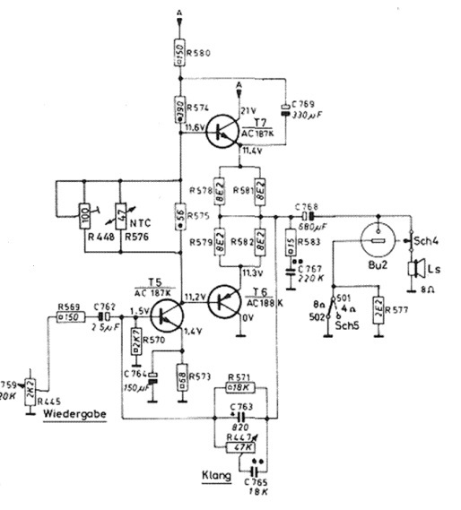
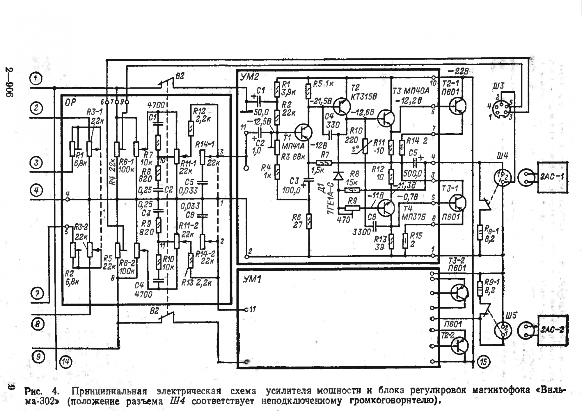
И одгадайте с одного раза, почему германиевые усилители в основном работают на нагрузку 8ом?
И: для работы в импульсных схемах, преобразователях и стабилизаторах тока и напряжения?
Первое - 1т813, "лучший" 5мгц
Второе - 1т806, 10мгц...
Всегда вспоминаю, как любил говорить подполковник: "мне насрать на внешние условия, должно работать - и всё!"
Приведу еще схему

И одгадайте с одного раза, почему германиевые усилители в основном работают на нагрузку 8ом?





















