A-1
1 ранг
- Регистрация
- 25 Июн 2020
- Сообщения
- 1,197
- Реакции
- 132
- Баллы
- 31
- Страна
- Россия
- Имя
- Александр
- Предупреждений
- 1
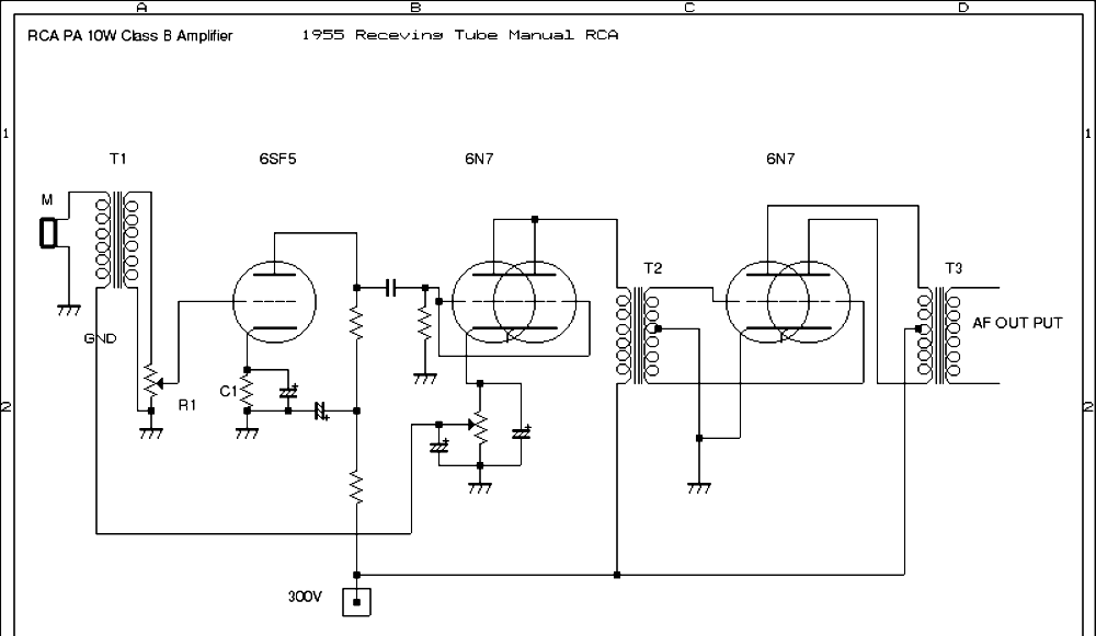
https://rem-tv.net/stuff/av-68 нашел ав68-4на п210в
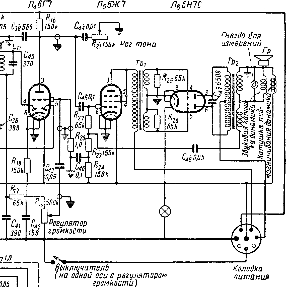
На победах другая модификация стояла ламповые а8а к 73 му году германий на всякие то ли правительственная то ли ещё какие тачки
А схемы нет


На победах другая модификация стояла ламповые а8а к 73 му году германий на всякие то ли правительственная то ли ещё какие тачки
А схемы нет






