Александр Бокарёв
1 ранг
- Регистрация
- 12 Ноя 2019
- Сообщения
- 30,262
- Реакции
- 15,356
- Баллы
- 395
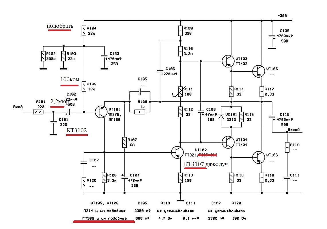
Сперва был сам драйвер на П605 с током 45 ма и питанием 27в.Изумительной красоты синус с мягким симметричным ограничением и полосой кил под 200.Потом вывел цепи смещения, за ними впаял выходные транзисторы.На звуковой частоте все изумительно, но на ультразвуке виден зубчик от неидеальности пар транзисторов.Один исчезает заметно раньше другого и долго не уходит с ростом начального тока.А глубины ООС не хватает его причесать.Но начало хорошее.Полоса до 60 кгц,плавный спад.выше 24 в не поднимал питание,успеется.Да, но я начну как обычно, с нуля. Причем, своего))) Вот он, сейчас фото дам.
