Катушка Тесла-Мишина. Работающая схема от АБ

Сегодня на работе нашел, из старого прибора, в металле.
Александр Сергеевич, а чем хуже/лучше если просто один транзистор добавить к Агеевскому, как у вас на одной из схем?
Пред на одном транзисторе дает несимметричную синусоиду, а хочется идеала.
Допускаю, что введение вольтдобавуки в коллектор транзистора исправит картину

Одна из причин плохого восстановления хрящевой ткани в организме является застой желчи в желчном пузыре и её загущение (при малоподвижном образе жизни особенно с возрастом),а в некоторых случаях застои настолько длительные, а желчь настолько густая ,что образовываются камни в желчном пузыре.И желчь в пищеварении почти перестаёт учавствовать,а ведь в нашем организме именно она является растворителем и доставщиком "молекул" хрящей из еды в кровь. Поэтому катушку держим не только на коленях и т.п.,а ещё и на желчном,переодически его массажируя лёгкими движениями в сторону опоражнения (только до этого нужно сделать УЗИ ,и если там камни ,то так делать нельзя).Лет десять назад я этого не знал ,болели спина и колени,справа под рёбрами прощюпывалась как я тогда думал "опухоль " размером с небольшое куриное яйцо.И я первую в жизни экспозицию катушки Мишина над ней произвёл и подержал 45 минут,перед сном .Потом проснулся в 3 ночи от сильнейшей жажды ,выпил литра два воды с лимоном и уснул. Наутро произошло чудо,"опухоли" я не нашёл.-Это жёлчный опорожнился,а ведь он как минимум 3 месяца был в застое.Потом нашёл много информации о влиянии качества желчи на восстановление суставов. Смотрим массаж желчного пузыря по Огулову А.Т..
Столько нового узнал о строении желчевыводящих путей.Нет слов.Японамама.
 
про доставку молекул хрящей особо удачно получилось.
Вы кавычки видите?Или мне нужно все вещества на пол страницы перечислять.Огулова почитайте книги,или лекции послушайте.https://www.youtube.com/watch?v=qfkvIvsdK7k
Если он не авторитет,То доктора Берга из США.
Я уже больше пяти лет,как забыл про суставные боли, изучил эту тему,вылечил себя и закрыл .С вами делюсь по доброму.Но понял вы будите болеть,но стбаться продолжите.
 
Так вот катушка Мишина прекрасно смогла заменить разжижающие соли жирных кислот (это например дорогой Урсосан) и без побочки !
 
Новость радует.Прибор в самом деле интересный

А мне приятнее всего узнать,что обычные ключевые полевики по цене мусора годятся в прибор
 
Чем замечательно наше время- на фоне общего одичания можно заправлять любую лапшу, особенно на медицинскую тему.Возразить некому и нечем.

Сегодня на работе нашел, из старого прибора, в металле.
Александр Сергеевич, а чем хуже/лучше если просто один транзистор добавить к Агеевскому, как у вас на одной из схем?
Смотрите.Многие операционники,включая малоскоростные, с усилением 1 добегают до мегагерца.Но достаточно потребовать от них еще и усиления, с полной амплитудой,как все они сдуваются.Есть важный параметр,частота полной мощности,термин обозначенный в даташитах (имя забыл).Вот он для нас важнее всего. Это частота, до которой опер добегает с полным размахом ,на штатной нагрузке и без вырождения синусоиды в пилу.Так вот.У 544УД2 эта частота что надо, от400 до 1000 кгц.Остальные курят.
 
Последнее редактирование модератором:
К словам Александра Сергеевича хочу добавить названия на английском и русском. Единственно что, на иностранные ОУ в даташитах эти данные приводятся не в таблицах, а виде графиков, на отечественные вообще почти нету данных, редко и то в современных справочниках в которых есть графики, а не только таблицы. Но в одной из книг нашел формулу расчета частоты максимальной амплитуды (мощности): F=V / ( 2 pi Um), F - частота в МГц, V - скорость нарастания в В/мкС, Um - максимальная амплитуда сигнала в вольтах (обычно 10-13В при 15 вольтах питания), например у 544УД2 это 20В/мкС/ (2*3,14*10В) = 0,318 МГц, это минимум, так как в справочниках приводятся минимальные скорость нарастания и амплитуды, но в импортных часто приводятся типовые.
Еще хочу добавить, частота полной мощности зависит от скорости нарастания и не зависит от частоты единичного усиления, у импортных часто приводится полоса пропускания, что не тоже самое что частота единичного усиления, а произведение максимального усиления на определенной частоте на эту частоту.
Графики называются:
Зависимость (максимального) выходного напряжения от частоты
Частотная характеристика при большом сигнале
Частота полной амплитуды
Large-Signal Frequency Response
Maximum Peak-to-Peack output
Voltage vs Frequency
Power Bandwidth
Output Voltage Swing

Пример от микросхем LF155 - LF157
ОУ.gif
 
Последнее редактирование:
Да! Оно самое,пауэр бэндвиз, ППМ.спасибо!
У Иржи Достала впервые встретил этот термин, в его книге.
Что касаемо 544УД2, то скорость нарастания у этой микросхемы занижена, в силу того,что обычно ее применяют с включенной коррекцией, закороченными 1-8.А чтобы микросхема побежала со всех ног, ей нужно обеспечить усиление не меньше 20.Что не всегда возможно.
 
Да! Оно самое,пауэр бэндвиз, ППМ.спасибо!
У Иржи Достала впервые встретил этот термин, в его книге.
Что касаемо 544УД2, то скорость нарастания у этой микросхемы занижена, в силу того,что обычно ее применяют с включенной коррекцией, закороченными 1-8.А чтобы микросхема побежала со всех ног, ей нужно обеспечить усиление не меньше 20.Что не всегда возможно.
ginalex, весьма ценная и полезная информация. Хочется посмотреть схему аппарата для повторения.
 
Да! Оно самое,пауэр бэндвиз, ППМ.спасибо!
У Иржи Достала впервые встретил этот термин, в его книге.
Что касаемо 544УД2, то скорость нарастания у этой микросхемы занижена, в силу того,что обычно ее применяют с включенной коррекцией, закороченными 1-8.А чтобы микросхема побежала со всех ног, ей нужно обеспечить усиление не меньше 20.Что не всегда возможно.
Если глянуть на схемку разгонного каскада на операционнике544уд2 от дяди Саши, то видно,что усиление каскада между 20 и 30.Коррекция разомкнута, скорость максимальная.
 
Не понимаю я искателей проблем. Обязательно хочется их преодолевать? Я стараюсь обходить грабли.
КР544УД2 самая подходящая сюда микросхема.
- Сомневаюсь, что её будут подделывать, а импортные аналоги - запросто.
- Доступна. прямо сейчас в дорогом чипедипе 84 р. КупИте 2 шт. (с запасом), любой может себе позволить. Наверняка есть на радиобарахолках.
- Параметры микросхем СССР обычно с запасом.
- Сейчас редко делают быстродействующие микросхемы с возможностью внешней коррекции, а это как раз такая. Смотрим. Интересен дмапазон 14...20 дБ.
11.png

Нам нужен некоторый запас с учетом того, что требуется максимальный размах напряжения на выходе, вплоть до питания и нагрузка не высокоомная. Запас как раз есть для нашего случая. Я не просто пишу "по книжкам", а настраивал на этой микросхеме и она у меня работает практически до 400 кГц, а катушка у меня на 300 кГц.
Хочется повысить частоту? Нет проблем. Маленькая хитрость (а не идиотский лайфхак - сломаная жизнь).
Используйте микросхему при усилении =20, это 26 дБ.
Для этого надо просто её вход подключить через делитель 2...4 раза.
12.png

Поэтому от добра добра искать не надо.
Заодно ещё раз посоветую выходной усилитель в виде "повторителя Агеева" на биполярных транзисторах с уменьшенным током покоя. Это провереная гарантия, если вам нужно ехать, а не полевые шашечки.
При таких напряжениях, частотах и токах, повторитель с вольтодобавкой отлично работает. Небольшие теплоотводы нужны.
Полевики - это эксперимент, они годятся для тех кто хорошо "шарит" в этих вопросах.
Для максимальной эффективности, с запасом, напряжение питания однополярное 30...34 В.
Настраивать надо с осциллографом. А как ещё вы сможете увидеть начало ограничения и форму сигнала, измерить примерную частоту?
Напомню, что обычные тестеры не любят частоты в сотни кГц, а форму сигнала в упор не видят.
 
Не понимаю я искателей проблем. Обязательно хочется их преодолевать? Я стараюсь обходить грабли.
КР544УД2 самая подходящая сюда микросхема.
- Сомневаюсь, что её будут подделывать, а импортные аналоги - запросто.
- Доступна. прямо сейчас в дорогом чипедипе 84 р. КупИте 2 шт. (с запасом), любой может себе позволить. Наверняка есть на радиобарахолках.
- Параметры микросхем СССР обычно с запасом.
- Сейчас редко делают быстродействующие микросхемы с возможностью внешней коррекции, а это как раз такая. Смотрим. Интересен дмапазон 14...20 дБ.
Посмотреть вложение 37294
Нам нужен некоторый запас с учетом того, что требуется максимальный размах напряжения на выходе, вплоть до питания и нагрузка не высокоомная. Запас как раз есть для нашего случая. Я не просто пишу "по книжкам", а настраивал на этой микросхеме и она у меня работает практически до 400 кГц, а катушка у меня на 300 кГц.
Хочется повысить частоту? Нет проблем. Маленькая хитрость (а не идиотский лайфхак - сломаная жизнь).
Используйте микросхему при усилении =20, это 26 дБ.
Для этого надо просто её вход подключить через делитель 2...4 раза.
Посмотреть вложение 37295
Поэтому от добра добра искать не надо.
Заодно ещё раз посоветую выходной усилитель в виде "повторителя Агеева" на биполярных транзисторах с уменьшенным током покоя. Это провереная гарантия, если вам нужно ехать, а не полевые шашечки.
При таких напряжениях, частотах и токах, повторитель с вольтодобавкой отлично работает. Небольшие теплоотводы нужны.
Полевики - это эксперимент, они годятся для тех кто хорошо "шарит" в этих вопросах.
Для максимальной эффективности, с запасом, напряжение питания однополярное 30...34 В.
Настраивать надо с осциллографом. А как ещё вы сможете увидеть начало ограничения и форму сигнала, измерить примерную частоту?
Напомню, что обычные тестеры не любят частоты в сотни кГц, а форму сигнала в упор не видят.
Рассуждаю и действую так же.А еще схемка от Агеева на транзисторах разной мощности имеет входное 15 килоом, д что для микросхемы -дом отдыха
 
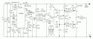
Весь день рисовал схему, возможно кому-то пригодится.
 

Вложения

  • Блок питания 28 В.GIF
    Блок питания 28 В.GIF
    15.9 KB · Просмотры: 504
  • Мишин прибор, печатная плата 120х95 мм, не зеркалить.png
    Мишин прибор, печатная плата 120х95 мм, не зеркалить.png
    99.3 KB · Просмотры: 506
  • Мишин прибор.GIF
    Мишин прибор.GIF
    113.1 KB · Просмотры: 522
ginalex, весьма ценная и полезная информация. Хочется посмотреть схему аппарата для повторения.
Лет 5-6 назад пришлось таскать громадный чемодан по жд. станционным мостам- переходам по дороге на отдых семьёй в Адлер.Утром следующего дня проснувшись в гостинице я не смог встать с кровати в туалет.В итоге почти неделю пролежал в номере безвылазно как инвалид.Спина и колени почти не давали возможности ходить.Тогда мне было 49 лет, иногда побаливало периодически правое колено,спину прихватывало раза три в год ,и почти ни стого ни сего ,те. без физических нагрузок.Узнал о катушках через поиск лечения спины.На эксперименты со схемами времени не было да и схем 100% удачных тоже не было и нет(только на этом сайте и благодаря в основном А.Бокареву),тогда (5-6 лет назад)прошерстив всех продавцов пришёл к выводу ,что самый нормальный производитель Михаил Осипов со своей конструкцией Вихрь-9Т.Связался с ним,он сказал,что завален заказами и раньше ,чем через месяц заказ не отправит,но я согласился,потому,что он много рассказал мне о,том как в Краснодарскай больнице они этот прибор тестировали(естественно не законно,но с согласия пациентов).И я приобрёл у него полный комплект тогда ещё за 7000р.(сейчас почти 16000р уже стоит).В результате эксплуатации выявились,как плюсы,так и минусы данного прибора.Минусы:небольшая мощность (1000мА),на торе ещё меньше,идёт сильная просадка до 300мА. не чистая синусоида.Плюсы: встроен таймер (можно выставить время экспозиции и спать спокойно)Индикация светодиодная мощности излучения,качественно сделаные катушки,внешний вид болели мене приличный.Купил бы его сейчас?-думаю нет,тк. благодаря форумчанам,выстрадали и вылизали схему намного лучше,да и нынешняя цена в 16000р как- то отталкивает. К стати вспомнил ещё один вариант когда ни стого ни сего , или вы просто днём раньше немного озябли или ноги у вас подмёрзли и заболевает спина,это иммунитет проседает и зачастую "шалит" герпес.Герпес вообще прячится у нас в спинном мозге,но иммунные клетки его "держат в узде",но когда иммунитет проседает (не только от переохлаждения,но и просто банально сильно стресанули,попереживали понервничали,поскандалили и т.п.,наутро с кровати вставать- а спина недаёт-боль адская.Если пойти в больницу,они пошлют на рентген,а потом скажут,что у вас стёрлись мениски,просели позвонки, вылезли грыжи,и даже покажут всё это на фото,выпишут кучу дорогущих лекарств которые не лечат.И по прошествии недели- двух наш организм сам с этим справится,правда не всегда полностью.А ещё правда в том,что с возрастом почти у всех идёт деградация позвоночника,тк. мы прямоходящие.Плюс с возрастом меньше двигаемся ухудшается лимфаотток ,слабеют мышцы и мышечный корсет,а как оказалось не мышцы висят на костях скелета,а мышцы держат скелет и нагрузку и не дают передавать суставам и позвонкам нагружатся.Падает ферментативная активность ж.к.т. и в крови уменьшается количество веществ восстановительно-смазочного характера.Вся пища из супермаркетов сплошной яд ,а сахар содержащийся везде повышает инсулино резистентность и гробит печень,которая уже не в состоянии делать кровь нужного качества .
Так вот,если это герпес(при этом герпес нигде на теле может не вылазить),то за сутки-двое можно вылечится,нужно выпить таблетки от герпеса,в спину легко втереть Тодикларк и поприлаживать катушку Мишина. Для помощи организму попить селен актив и цинк (из природного сырья)и витамин С (только в натуральном виде!!!,например квашеную капусту).
Прочитайте книги Бубновского ,ему после аварии молодому парню-калясочнику наша медицина вынесла приговор быть инвалидом до конца жизни,а он сам себя вылечил,закончил мединститут и уже кучу других людей вылечил.И вообще он столько упражненй специальных придумал,станок,вернее целую систему оздоравления опорно двигательного аппарата.

Владимир Александрович!Блок питания должен давать ампера 1.5
 
От питания прибор берет на резонансе примерно 600 миллиампер.в покое- как настроить вых каскад, я сделал 200ма.

К теме катушки.Так мотается КМ в моей фирме.катушки с проводом тормозятся вставленным внутрь куском пепноплена.
 

Вложения

  • IMG_20220425_191830.jpg
    IMG_20220425_191830.jpg
    477.2 KB · Просмотры: 265
ginalex, спасибо за ответ, во многом имею схожую картину, и прибор Осипова в т.ч., да, он слабоват, в радиаторе просверлил отверстие, но вторую м/с. поленился поставить, хотя таймер очень удобная вещь, не надо отвлекаться смотреть время. Для 1,5 А я и поставил умощняющий транзистор, иначе очень сильный нагрев. Все-таки хотелось глянуть Вашу схему.
Автор темы умница, когда решил применить свои знания в радиотехнике для восстанволения здоровья. И не надо лениться, через силу, во благо собственного здоровья, а не для удовольствия. Мне давным-давно вылечили шейный остеохондроз еще советским прибором, это был Ш-образный сердечник (без перемычки), стоят такие в магнитных пускателях, работал он на частоте сети 50 Гц. Я спросил медсестру за счет чего он лечит? Говорит кровеносные сосуды становятся эластичными, за счет чего улучшается кровоснабжение.
 
Все-таки хотелось глянуть Вашу схему.
Я же написал,что у меня прибор Осипова,им я и лечился.Схему не заю,но 2 SMD резистора в ней сгорели ,пришлось поменять,да и радиатор бы там по мощнее поставить.Хочу сделать по схеме Агеева как в этой теме,Но останавливает куча других дел,а так,как я уже уже вылечился лет пять назад и тему суставов и позвоночника для себя закрыл.Поэтому тема очень интересна,и если жареный петух опять клюнет,то придётся делать.
По полученным знаниям из книг и лекций на Ютьюбе,применёных на собственном опыте скажу,что по результату действия катушка Мишина результативна процентов на 20-30 по сравнению с другими вариантами лечения .Одной катушкой вылечится невозможно В ПРИНЦИПЕ,но возможно добится достаточно неплохого облегчения ,ремисии на какое-то время.Намного сильнее и результативнее работают пиявки,я их всего поставил больше 1000 шт.Я каждый день пью зелёный коктейль в котором под 20 видов всякой зелени (и всю семью пою),3 дня в неделю ем жирную морскую рыбу,в день съедаю от 2-4 желтков яиц,2 раза в неделю ем хаш или борщь,на коровьих маслах и куриных лапах.Летом стараюсь меньше ездить на машине больше на велосипеде,зимой скачу на скакалке(немного,раз 200).На турнике делаю вис и подтягиваю колени к груди -раз десять(вытягивается позвоночник), 2 по 30раз приседания по Неумывакину. Не ем каши,хлеб,сахар и др быстрые углеводы.Сахар с 12 упал до 5.4 и стоит.Зрение с -3 значительно улучшилось до -0,5.Банки ставлю раз в месяц.Хорошо помагают мази и компрессы на основе медвежей желчи,настойки цветков одуваньчиков.Воду талую пью .Из-за продолжительного и неправильного питания в мире у 95 % развитого населения организмы закислены( т.к. люди едят много мяса ,жиров пальмы, и быстрых углеводов) всё это сильнейшие закислители организма и если это происходит десятилетиями,то гомеостаз организма уже не может кровь делать нейтральной она начинает скатываться в кислотную область,жирная печень уже не помощница,чтобы это хоть как-то исправить(иначе остановится кровоток в капилярах) организм начинает жертвовать своими тканями отдавая в кровь из костей,хрящей щелочные металлы и минералы магний,кальций,кремний,калий ,литий, селен идр. называется у медиков это остеопороз.Женщины от этого ломают шейку бедра-медицина говорит,что это гормональное,тк. приходит с климаксом.А просто в питании не хватает D3,йода ,селена цинка и др. микроэлементов и не синтетических витаминов.Где их взять? если все овощи пластмассовые.Приходится переходить на водоросли...
Старость заболевание системное и бороться с ней нужно КОМПЛЕКСНО НА ВСЕХ ФРОНТАХ не надеясь на катушку.
 
Последнее редактирование:
Новость радует.Прибор в самом деле интересный

А мне приятнее всего узнать,что обычные ключевые полевики по цене мусора годятся в прибор
Александр Сергеевич, собрал сегодня выходной каскад по вашей схеме на « мусорных» полёвках. IRFZ24 , IRF9Z24. Питание 24в. Раскачках от генератора. Номиналы резисторов как у вас, только вместо 14кОм поставил подстрочник. Все завелось с « пол пинка». Ограничение полуволн на нагрузке одинаковое, нагрузку 1,5 А держат с небольшой просадкой. Не корёжит как у Агеевского. Спасибо за схему.
Тут еще одна деталь вылезла. Похоже моя « халявная» катушка неправильно намотана. Вы по амперу в неё высаживаете, а я , максимум 0,4А смог, как только не старался. Буду делать новую.
И ещё, как то странно она на меня действует. Пока возился с ней, ладошками нагрев проверял. Нагрев небольшой был. Второй день не могу пальцы с силой сжать. Может последствия «трудовых» выходных, но вроде не перерабатывал, покосил и чуть кувалдой помахал. И сейчас, когда включаю, немного мутить начинает, хотя катушка лежит на столе, в полуметре от меня. Коллега по работе присутствовал при изготовлении этого прибора много лет назад, как увидел его у меня, сразу сказал выбросить его. Говорит, когда на нем попробовали «так х..во было».
Есть у кого негативные реакции?
 
Реакции разные,про это рассказывали на сайтах по этому устройству.На меня эта штука действует хорошо.Реакция предсказуемая, боли и судороги уходят если не сразу,то после,когда вдруг ловишь себя на мысли,что не болит.

С питанием 24 вольта у нас треть питания это эффективный синус.Ток в катушке на резонансе равен делению выходного напряжения на импеданс катушки.Он зависит от сопротивления провода в обе стороны,можно измерить омметром . С питанием под 30вольт на выходе примерно 13 в на пике,9 5 в эффективных,ток под ампер.Значит,импеданс под 10 ом.
 
Сегодня утром сделал из одного лайма и литра воды-смузи и немного добавил мёда.Попивал пол дня.К обеду заныла поджелудочная,которую я лечил пять лет назад и с тех пор она меня ни разу не беспокоила.Лёг на кровать-решил сделать её массаж по Огулову,но она отреагировала сильной спазматической болью.Тогда взял малую катушку Мишина ,включил на 1000мА и положил на поджелудочную.Боль стала затихать,а через 30 минут полностью прошла,но при пальпации чётко прощупывалась спазмированность поджелудочной,но уже без боли.После этого удалось произвести 20мин. массаж по Огулову, который убрал спазм сделал поджелудочную мягкой и вернул всё в норму.Сам такого результата быстрого не ожидал.Для тех,кто не в курсе:Боль поджелудочной настолько бывает сильной,что человек теряет сознание,и даже может умереть от болевого шока,причём её боль почти ничем не обезболивается даже наркотиками,так частично спазмолитиками уменьшается...ТАК,ЧТО ЭТО БОЛЬШОЙ + В КОПИЛОЧКУ ПО ИСПОЛЬЗОВАНИЮ КАТУШКИ!
 
Последнее редактирование:
Намотка катушки

В качестве основы использовалась ДВП от стеновых панелей, толщиной 5,8 мм, под провод приклеен 2-х сторонний скотч, белого цвета. Ручка наборная, из 2-х слоев 4 мм оргстекла с прорезью для ВЧ кабеля, сверху декоративная пластина из текстолита, между собой они склеены цианакрилатом. В ручке снизу (чтобы не было видного головок винтов), 4 отверстия под резьбу 3 мм, которые стягивает весь этот набор. Поскольку частота 300 кГц, это уже радиочастоты, то для снижения потерь применил коаксиальный кабель РК-50, толщиной 5 мм. Второй конец распаян на коаксиальный разъем BNC.
Провод 0,45 (0,5 по изоляции), 12,1 м. Внутренний диаметр 25 мм, как раз монета 5 руб., диаметр намотки 123 мм, после намотки остался один лишний кусок, ~90 см, откусил. Использовал пластиковую карту, торцом которой прижимал витки, иначе расползаются. При указанной длине частота резонанса составила 295 кГц, возможно сказалась большая емкость кабеля. Отмотал один виток, и получилось как надо, 303 кГц.
Сверху витки заклеены прозрачным скотчем, шириной 50 мм, он скрепляет витки от расползания, и предохраняет катушку от загрязнения.
Получившаяся емкость 2,21 нФ, из них кабель РК-50 длиной 1 м, 120 пФ. Настройка ГСС, и микровольтметр. Частота катушки на холостом ходу составила 303 кГц, при напряжении с ГСС 0,93 В, нагруженная ладонью 293 кГц и 0,96 В. При положении ладони снизу катушки частота поднялась до 301 кГц, т.е. разница положения ладони снизу-сверху составила 8 кГц, оно и понятно, при расположении ладони снизу, меняется расстояние ладони от катушки на толщину ДВП 6 мм., т.е. емкость.
Катушка индикации выполнена проводом ПЭВ-2 толщиной 0,5 по изоляции, 17 витков на
оправке диаметром 40 мм, нагруженная на встречно соединенные светодиоды (потом оставил один красный). От расползания витки обмотаны ПВХ изолентой. Однако настройка с ее помощью получается грубее, в пределах нескольких кГц.
Для настройки в резонанс, а он плывет в зависимости от силы прижатия катушке, желательно иметь стрелочный индикатор по цепи питания с шунтом на 1,0 А. Так что пока настройка будет осуществляться визуально по свечению светодиодов.
 
Мне сегодня другой совет попался))
Держите другой совет из советских времен страны советов.
Если хочешь сил моральных и физических сберечь,пейте соков натуральных, укрепляют грудь и плечь.

Намотка катушки

В качестве основы использовалась ДВП от стеновых панелей, толщиной 5,8 мм, под провод приклеен 2-х сторонний скотч, белого цвета. Ручка наборная, из 2-х слоев 4 мм оргстекла с прорезью для ВЧ кабеля, сверху декоративная пластина из текстолита, между собой они склеены цианакрилатом. В ручке снизу (чтобы не было видного головок винтов), 4 отверстия под резьбу 3 мм, которые стягивает весь этот набор. Поскольку частота 300 кГц, это уже радиочастоты, то для снижения потерь применил коаксиальный кабель РК-50, толщиной 5 мм. Второй конец распаян на коаксиальный разъем BNC.
Провод 0,45 (0,5 по изоляции), 12,1 м. Внутренний диаметр 25 мм, как раз монета 5 руб., диаметр намотки 123 мм, после намотки остался один лишний кусок, ~90 см, откусил. Использовал пластиковую карту, торцом которой прижимал витки, иначе расползаются. При указанной длине частота резонанса составила 295 кГц, возможно сказалась большая емкость кабеля. Отмотал один виток, и получилось как надо, 303 кГц.
Сверху витки заклеены прозрачным скотчем, шириной 50 мм, он скрепляет витки от расползания, и предохраняет катушку от загрязнения.
Получившаяся емкость 2,21 нФ, из них кабель РК-50 длиной 1 м, 120 пФ. Настройка ГСС, и микровольтметр. Частота катушки на холостом ходу составила 303 кГц, при напряжении с ГСС 0,93 В, нагруженная ладонью 293 кГц и 0,96 В. При положении ладони снизу катушки частота поднялась до 301 кГц, т.е. разница положения ладони снизу-сверху составила 8 кГц, оно и понятно, при расположении ладони снизу, меняется расстояние ладони от катушки на толщину ДВП 6 мм., т.е. емкость.
Катушка индикации выполнена проводом ПЭВ-2 толщиной 0,5 по изоляции, 17 витков на
оправке диаметром 40 мм, нагруженная на встречно соединенные светодиоды (потом оставил один красный). От расползания витки обмотаны ПВХ изолентой. Однако настройка с ее помощью получается грубее, в пределах нескольких кГц.
Для настройки в резонанс, а он плывет в зависимости от силы прижатия катушке, желательно иметь стрелочный индикатор по цепи питания с шунтом на 1,0 А. Так что пока настройка будет осуществляться визуально по свечению светодиодов.
Да,знакомые опыты,я их тоже проделывал в 2015 году.
 
кто хочет повторить но испытывает трудности с катушкой .....
классическая плоская катушка мотается очень геморно , а корзиночная мотается за вечер , причем бросить мотать можно в любой момент , ничего не расползется .

фанера 3мм .
13 секторов (прорезей) делаются легко лобзиком с крученной пилкой , пропил около 1мм, что очень удобно.
внутренний диаметр катушки30мм
внешний получится около 140.
провод 0.41
54витка уложенных вперекрышку (корзинкой)
Ну вот, и я сделал новую катушку. Провод был только 0,335. Каркас из Советского оргстекла. Пропиливал эл.лобзиком, пилкой по металлу, на самой малой скорости. Предварительно засверлив концы пропилов. Геометрия аналогичная как у masterpg. Внешний диаметр, конечно меньше, сантиметров 8-9, витков около 60. На "измерительный виток 7 см." наводится 13-14 в. пик-пик. Ток потребления от БП - 0.5 А на резонансе. И на витке и на токовом резисторе синусоида идеальная. Только, интересно, максимум на индикаторной головке, через трансформатор, получается, когда синусоиду начинает корежить и, по осциллографу, амплитуда меньше. Наверное гармоники так действуют. Греется ощутимо и почти сразу. Ладошку прикладывал, вся в "дырках" стала от вв пробоев . Что характерно, эта катушка меня не "колбасит", от старой сразу тяжесть в голове. Будем пробовать.
 
Вы не одиноки Все они брак,хоть в Москве хоть в Ростове.Ищите набор для постройки генератора,там исправные микросхемы
 
Жаль, столько энтузиазма было начиная этот проект, и тут на тебе. Посмотрел в Санрайс 1200 руб. с доставкой, на Али 420 руб, но ждать 3 месяца. Пока промежуточные результаты, возможно кому-то пригодятся. В блоке питания забыл поставить номинал резистора R20 на входе м/с, это 47 Ом 1 Вт.
Расчет R22, в т.ч. для других подобных стабилизаторов, производят так. R21 стандартный, из даташита, 240 Ом, на нем формируется опорное напряжение 1,25 В, с которым идет сравнение, ток управляющей цепи возьмем с запасом, 100 мкА (0,0001 А), фактически бывает от 50 до 5000 мкА, зависит от экземпляра м/с. Очень много подделок, ищите с буквами LT, они меньше шумят. Выходное напряжение 28 В, в этом случае номинал резистора должен быть: R22 = 240(28,0/1,25 - 1 = 5136 Ом.
Проверяем: Uвых. = 1,25 (1 + 5136/240) + 0,0001*5136 = 28,5 В. Фактически столько и имеем (регулируем потенциометром, либо ставим постоянный резистор 0,125 Вт с близким номиналом).
Контрольная проверка, ток текущий через R21,R22 должен быть не менее 5 мА: Iупр. = 28,5/240 + 5136 = 0,0053 A, все в норме.
Для запуска стабилизатора на холостом ходу, т.е. без нагрузки, требуется ток не менее 5 мА, поставил индикаторный светодиод с балластным резистором на ток 8 мА. На картинках вытравленная плата, и приспособление для вколачивания штырьков. В мягком металле, чтобы не поломать сверло, сверлим отверстие на глубину штырька, вколачиваем его в плату, переворачиваем ее, и плющим с обратной стороны, фиксируем каплей припоя.
 

Вложения

  • DSC_0703.JPG
    DSC_0703.JPG
    395.4 KB · Просмотры: 185
  • DSC_0712.JPG
    DSC_0712.JPG
    353.4 KB · Просмотры: 188
Жаль, столько энтузиазма было начиная этот проект, и тут на тебе. Посмотрел в Санрайс 1200 руб. с доставкой, на Али 420 руб, но ждать 3 месяца. Пока промежуточные результаты, возможно кому-то пригодятся. В блоке питания забыл поставить номинал резистора R20 на входе м/с, это 47 Ом 1 Вт.
Расчет R22, в т.ч. для других подобных стабилизаторов, производят так. R21 стандартный, из даташита, 240 Ом, на нем формируется опорное напряжение 1,25 В, с которым идет сравнение, ток управляющей цепи возьмем с запасом, 100 мкА (0,0001 А), фактически бывает от 50 до 5000 мкА, зависит от экземпляра м/с. Очень много подделок, ищите с буквами LT, они меньше шумят. Выходное напряжение 28 В, в этом случае номинал резистора должен быть: R22 = 240(28,0/1,25 - 1 = 5136 Ом.
Проверяем: Uвых. = 1,25 (1 + 5136/240) + 0,0001*5136 = 28,5 В. Фактически столько и имеем (регулируем потенциометром, либо ставим постоянный резистор 0,125 Вт с близким номиналом).
Контрольная проверка, ток текущий через R21,R22 должен быть не менее 5 мА: Iупр. = 28,5/240 + 5136 = 0,0053 A, все в норме.
Для запуска стабилизатора на холостом ходу, т.е. без нагрузки, требуется ток не менее 5 мА, поставил индикаторный светодиод с балластным резистором на ток 8 мА. На картинках вытравленная плата, и приспособление для вколачивания штырьков. В мягком металле, чтобы не поломать сверло, сверлим отверстие на глубину штырька, вколачиваем его в плату, переворачиваем ее, и плющим с обратной стороны, фиксируем каплей припоя.
До знакомства с 2206 сочинял генератор на Вин-мосте, сочинил рабочий,почти.И тут дали готовую микруху и тема усохла.Хоть заново сочиняй.
 

Статистика форума

Темы
3,301
Сообщения
263,004
Пользователи
2,544
Новый пользователь
vlad'mir
Назад
Сверху Снизу