Катушка Тесла-Мишина. Работающая схема от АБ

Лет ..цать тому видел схемочку Зворыкина, отметил элегантность, но не макетил.
Вот тут схемку Зворыкина выдали за свое без упоминания авторства.
Посмотреть вложение 38015
Такая схема и у меня в уме сложилась.Но боюсь,светодиод с его полутора вольтами искурочит синусоиду.Там 0,6 вольта надо.Диод типа Д220
 
Хорошо идет творческая работа по поиску замены задающего генератора, и ветка живет. К сожалению у меня работа встала из-за отсутствия м/с. О чем надо помнить?
Питание желательно 15, минимум 12 В, иначе сильно усложняем конструкцию, ведь общее питание 24~28 В, а на 12 и 15 В гораздо проще найти стабилитроны.
Обязательно должна быть подстройка частоты, катушка-она как миноискатель, меняет частоту, снижая эффективность лечения, влияют пружины дивана или кресла, приходится подстраивать. Индикатор само собой. Витки катушки должны иметь гигиеническое покрытие (у меня это полосы широкого, 50 мм скотча), для дезинфекции, сидят на ней попой, грея причиндалы, простатит и все остальное в нижней части. Не допускать сильного нагрева, снаружи может и приятно, а что там внутри? Кто же скажет, погубите всех сперматозоидов, и вместо лечения получите бесплодие. Осторожность и осторожность, и самоконтроль.
Крепеж м/с и приспособление для кернения отверстий перед сверлением, инструмент для снятия фасок и подгонки отверстий. Отрезаем головку винта, кончик затачиваем на конус, завинчиваем в радиатор, вторым отверстием привинчиваем радиатор к плате, выравниваем, и легким ударом молотка, чтобы не смять резьбу, керним. Точность такая, что не требуется последующей подгонки.
 

Вложения

  • DSC_0705.JPG
    DSC_0705.JPG
    406.5 KB · Просмотры: 144
  • DSC_0707.JPG
    DSC_0707.JPG
    402.2 KB · Просмотры: 150
  • DSC_0711.JPG
    DSC_0711.JPG
    413.6 KB · Просмотры: 154
Не совсем понял у вас на третьей картинке транзистор закреплён кусочком ламината? Вообще на радиатор надо устанавливать два транзистора одной полярности как можно ближе друг к другу.

Кто нибудь пробовал в качестве выходных поставить BD437-BD438. А может быть и вход и выход на них сделать. Цена у них бюджетная.
 
Транзистор прижат 2 мм стальной пластинкой, можно из дюралюминия, что улучшит теплоотдачу, для эстетичного внешнего вида оклеен пленкой самоклейкой. Транзисторов можно ставить сколько надо, главное чтобы у них толщина была одинаковая. Такая конструкция позволяет увеличить площадь контакта, чем одним винтом. Иногда, если он впаян не вплотную к радиатору, получается косой зазор, не устранимый одним винтом, что ухудшает теплоотдачу.
Вот здесь получше видно...
 

Вложения

  • DSC_0666.JPG
    DSC_0666.JPG
    280.2 KB · Просмотры: 192
Кто нибудь пробовал в качестве выходных поставить BD437-BD438. А может быть и вход и выход на них сделать. Цена у них бюджетная.
Нормальные триоды ,а еще там в линейке есть до цифры 440 .
 
Последнее редактирование:
Нормальные триоды ,а еще там в линейке есть до цифры 440 .
Сигнал от генератора по Зворыкину с амплитудой полвольта и дальше опер 544УД2 с усилением 20-25 прекрасно стыкуются без затрат на редко исправную в наше подлое время микросхему.А КПЕ 10-500 пф на рынке еще как грязи.

Нормальные триоды ,а еще там в линейке есть до цифры 440 .
Сигнал от генератора по Зворыкину с амплитудой полвольта и дальше опер 544УД2 с усилением 20-25 прекрасно стыкуются без затрат на редко исправную в наше подлое время микросхему.А КПЕ 10-500 пф на рынке еще как грязи.

Хорошо идет творческая работа по поиску замены задающего генератора, и ветка живет. К сожалению у меня работа встала из-за отсутствия м/с. О чем надо помнить?
Питание желательно 15, минимум 12 В, иначе сильно усложняем конструкцию, ведь общее питание 24~28 В, а на 12 и 15 В гораздо проще найти стабилитроны.
Обязательно должна быть подстройка частоты, катушка-она как миноискатель, меняет частоту, снижая эффективность лечения, влияют пружины дивана или кресла, приходится подстраивать. Индикатор само собой. Витки катушки должны иметь гигиеническое покрытие (у меня это полосы широкого, 50 мм скотча), для дезинфекции, сидят на ней попой, грея причиндалы, простатит и все остальное в нижней части. Не допускать сильного нагрева, снаружи может и приятно, а что там внутри? Кто же скажет, погубите всех сперматозоидов, и вместо лечения получите бесплодие. Осторожность и осторожность, и самоконтроль.
Крепеж м/с и приспособление для кернения отверстий перед сверлением, инструмент для снятия фасок и подгонки отверстий. Отрезаем головку винта, кончик затачиваем на конус, завинчиваем в радиатор, вторым отверстием привинчиваем радиатор к плате, выравниваем, и легким ударом молотка, чтобы не смять резьбу, керним. Точность такая, что не требуется последующей подгонки.
Простатит обычно дружит с возрастом, когда мысли о потомстве сменяются мыслями и тревогами скорее о хорошем стуле,нежели о качестве сперматозоидов. Вам же полезнее тревожиться о качестве синусоидального сигнала,как конструктору прибора.А ваш простаьиь вам скажет спасибо
 
Главное во время причинить добро и нанести справедливость.
А дальше само пойдет.
 
Замечательно идет обсуждение, весело и с юмором, они тоже лечат и поднимают настроение. Если что, задница не моя, просто почитал на сайте Мишина куда только не прикладывают катушку, хорошо не к глазам, ведь сварить могут и ослепнуть.

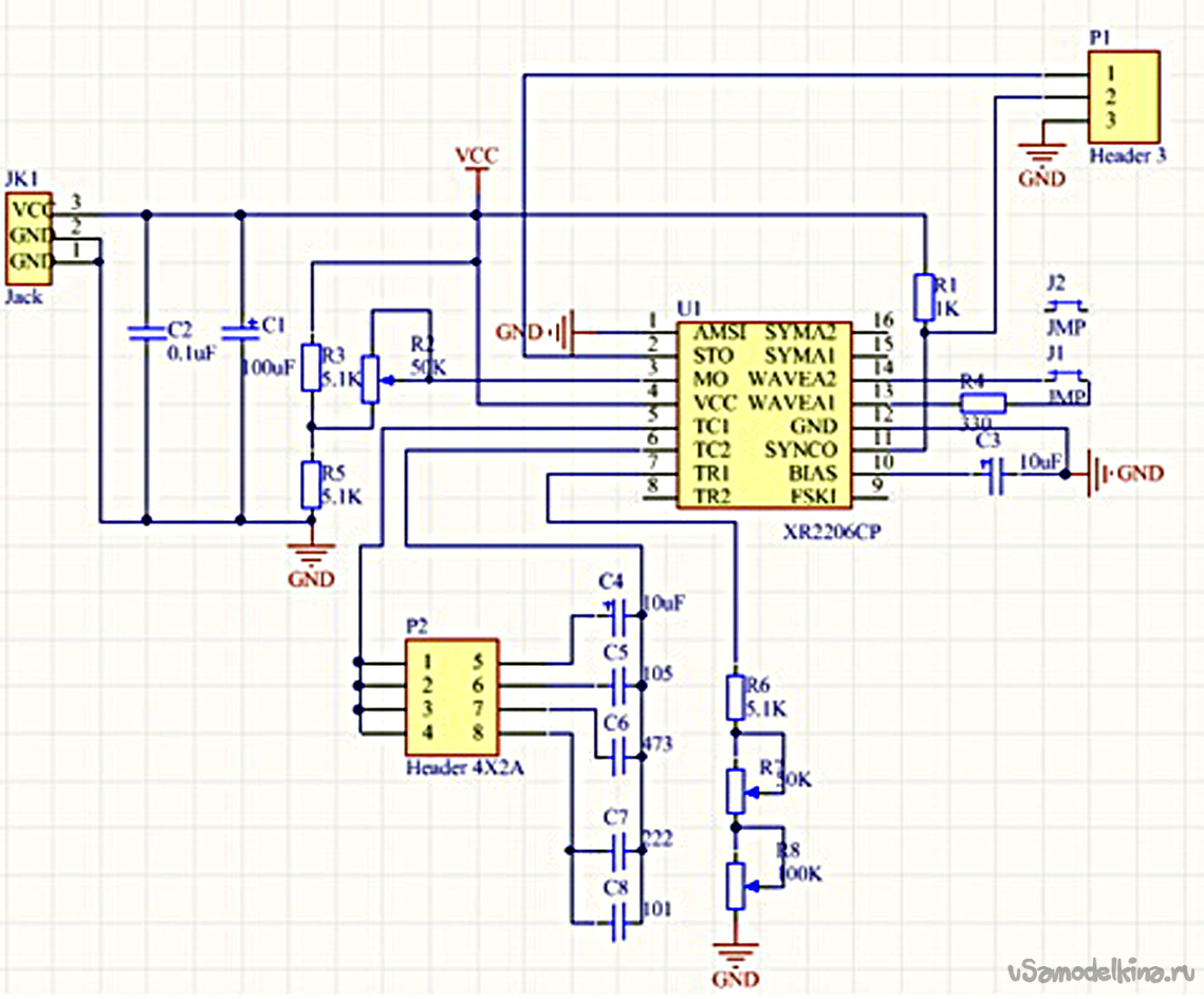
Заказал в Санрайсе генератор на ХР2206, с доставкой 1460 руб., через час уже отправили, сам подивился такой скорости. Пообещали проверить исправность м/с, как придет, выковыряю ее оттуда, проверю, работает ли?..
 
Замечательно идет обсуждение, весело и с юмором, они тоже лечат и поднимают настроение. Если что, задница не моя, просто почитал на сайте Мишина куда только не прикладывают катушку, хорошо не к глазам, ведь сварить могут и ослепнуть.

Заказал в Санрайсе генератор на ХР2206, с доставкой 1460 руб., через час уже отправили, сам подивился такой скорости. Пообещали проверить исправность м/с, как придет, выковыряю ее оттуда, проверю, работает ли?..
Запитать 2206 хватит одиночного стабилитрона КС515 с резистором около 300-400 ом.А то кидаются ставить трехногие стабы на пару ампер,типа,с запасом.Угу.На фейерверк
 
И ИМС называется XR2206, а не XP или это я что то не то купил?
Есть такой генератор, вполне то, что нужно.
Просто речь зашла о возможности замены импортной м/схемы на транзисторный вариант.
 
Но сдается мост Вина на 544 микрухе проще собрать.конденсаторов и резисторов прецизионных навалом
 
Но сдается мост Вина на 544 микрухе проще собрать.конденсаторов и резисторов прецизионных навалом
Слово перестройка ничего не навевает, товарищ винный мостостроитель?

Нужно макетить генератор по Зворыкину с КПЕ 10-500 и катухой на воздухе.Уложиться в сто рублей и забыть про 2206.

Нужно макетить генератор по Зворыкину с КПЕ 10-500 и катухой на воздухе.Уложиться в сто рублей и забыть про 2206.
Ща гляну в старый справочник ,там есть формула контура на 300 кгц.

Итак, для контура частотой 300 кгц произведение катухи в микрогенри на емкость в пикофарадах равно 280 тысяч.То есть, 280 мкгн и 1000 пик.КПЕ 10 на 500 спараллелить, получаем тыщу пик на максимуме.А подкинуть пару сотен пик, так посредине .

Сама формула выглядит так.Резонанс в Мегагерцах равен.159 делим на корень из произведения индуктивноости в мкгн на емкость в пикофарадах

Это нетрудно..зарегится на али и привязать адрес и карту (пошагово и интуитивно понятно)...Вряд ли кто захочет отвязывать свой адрес. привязывать чужой или переотправлять посылку из Китаю :)
Ситуация похожа на ту, когда по радиорынку ходит бедолага и ищет детали.Его телемастер послал найти и купить.А написать подробно мозгов не хватило.И ходит несчастный и у всех спрашивает конденсатор.Какой емкости?-Не знаю,мастер сказал купить конденсатор.
 
Нужно макетить генератор по Зворыкину с КПЕ 10-500 и катухой на воздухе.Уложиться в сто рублей и забыть про 2206.
Мне принципиально не нравится затея с воздушным КПЕ. Одна из причин - нужна точная подстройка частоты для качественной катушки т. е. с высокой добротностью.
Как? Вижу два пути.
1). Верньер. Нет уж.
2). Второй переменный конденсатор с ёмкостью десяток-другой пикоФарад. Резисторы на два порядка удобнее.
Поэтому нужен простой RC генератор с грубой и плавной настройкой.
Проще всего XR2206 В СБОРЕ, ГОТОВЫЙ, отдельной платой без необходимости выковыривания микросхемы.
Уверенно пишу, потому что сделал, а не просто собираюсь. При сборке ограничить диапазон резулировки грубо. Я сделал (если склероз не изменяет) 250...350 кГц.
Выходное напряжение можно уменьшить делителем, чтобы проще было усиливать высокую частоту следующим каскадом на микросхеме.
В китайской плате есть независимый выход сигнала для китайского же частотомера.
Выдирать же микросхему, чтобы засунуть её в свою платку считаю... надо долго подбирать не обидное слово, поэтому пропущу.
Вторая глупость - сразу предлагать печатную плату ВСЕГО УСТРОЙСТВА. Из моей практики НИКОГДА не бывает так, что первый вариант оптимальный и не требует доработок. Всегда всплывают неточности в процессе монтажа и настройки.
Считаю, что предлагать плату можно только после изготовления, настройки и хотя бы начала эксплуатации после лечения "детских болезней".
Пример. Многие делают платы без отверстий под крепление платы. Казалось бы пустяк. Но это только казалось бы.
Размеры приходится делать под конкретный корпус, тут всплывает много "пустяков".
Поэтому у меня сделана не одна, а несколько платок.
Это позволяет при появлении нестыковки или ошибки переделать маленькую платку, а не всю "mainboard".
Пример. Я не сделал сразу подсветку для стрелочного индикатора. Вроде пустяк, но это несколько деталей.
Пример. Я поставил вентилятор т. к. коробка очень тесная. А чтобы не было шума, сделал питание примерно 6 В (на память). Но делать из 34 В основного питания 5...6 В не очень удобно, даже микросхемкой, поэтому пришлось сделать изящнее.
Полную плату надо было бы рисовать после завершения всех работ. Но зачем? Это значит потерять много времени.
И смысл? Я взял корпус копрютерного БП, а все они разные, здесь разница даже в 0,5 см - уже много.
И смысл? Если я использовал силовой трансформатор, заводской, но купленный лет 40 назад, которого сейчас не найти.
Поэтому, особенно с учетом того, что продолжается поиск "самого лучшего решения", единственный вариант - полумакеты и макеты плат.
Для микросерийного выпуска нужны комплекты деталей: корпусов, трансформаторов и т. п.
И пока китайсы продают и шлют по почте свои генераторы, есть смысл этим пользоваться.
Оговорка. Это если нужен генератор без автоподстройки под резонанс.
Нам нетрудно несколько раз подрегулировать настройку по индикатору во время прогрева катушки, а вот если продавать домохозяйкам, то да, там настройка должна быть автоматической.
Кстати, если делать генератор на такие куриные токи как в продаваемых устройствах, подстройка в процессе работы не нужно. Но остается подстройка призамене катушек.
И вообще, эта тема, как все другие популярные переросла в посиделки с лузганием семечек и разговорами ни о чём.
 
Настройка в резонанс достаточно тупая ,чтобы испугаться КПЕ.Тем более когда перед тобой стрелочный индикатор .Упал ток- крутни ручку.Делов-то...

Мне принципиально не нравится затея с воздушным КПЕ. Одна из причин - нужна точная подстройка частоты для качественной катушки т. е. с высокой добротностью.
Как? Вижу два пути.
1). Верньер. Нет уж.
2). Второй переменный конденсатор с ёмкостью десяток-другой пикоФарад. Резисторы на два порядка удобнее.
Поэтому нужен простой RC генератор с грубой и плавной настройкой.
Проще всего XR2206 В СБОРЕ, ГОТОВЫЙ, отдельной платой без необходимости выковыривания микросхемы.
Уверенно пишу, потому что сделал, а не просто собираюсь. При сборке ограничить диапазон резулировки грубо. Я сделал (если склероз не изменяет) 250...350 кГц.
Выходное напряжение можно уменьшить делителем, чтобы проще было усиливать высокую частоту следующим каскадом на микросхеме.
В китайской плате есть независимый выход сигнала для китайского же частотомера.
Выдирать же микросхему, чтобы засунуть её в свою платку считаю... надо долго подбирать не обидное слово, поэтому пропущу.
Вторая глупость - сразу предлагать печатную плату ВСЕГО УСТРОЙСТВА. Из моей практики НИКОГДА не бывает так, что первый вариант оптимальный и не требует доработок. Всегда всплывают неточности в процессе монтажа и настройки.
Считаю, что предлагать плату можно только после изготовления, настройки и хотя бы начала эксплуатации после лечения "детских болезней".
Пример. Многие делают платы без отверстий под крепление платы. Казалось бы пустяк. Но это только казалось бы.
Размеры приходится делать под конкретный корпус, тут всплывает много "пустяков".
Поэтому у меня сделана не одна, а несколько платок.
Это позволяет при появлении нестыковки или ошибки переделать маленькую платку, а не всю "mainboard".
Пример. Я не сделал сразу подсветку для стрелочного индикатора. Вроде пустяк, но это несколько деталей.
Пример. Я поставил вентилятор т. к. коробка очень тесная. А чтобы не было шума, сделал питание примерно 6 В (на память). Но делать из 34 В основного питания 5...6 В не очень удобно, даже микросхемкой, поэтому пришлось сделать изящнее.
Полную плату надо было бы рисовать после завершения всех работ. Но зачем? Это значит потерять много времени.
И смысл? Я взял корпус копрютерного БП, а все они разные, здесь разница даже в 0,5 см - уже много.
И смысл? Если я использовал силовой трансформатор, заводской, но купленный лет 40 назад, которого сейчас не найти.
Поэтому, особенно с учетом того, что продолжается поиск "самого лучшего решения", единственный вариант - полумакеты и макеты плат.
Для микросерийного выпуска нужны комплекты деталей: корпусов, трансформаторов и т. п.
И пока китайсы продают и шлют по почте свои генераторы, есть смысл этим пользоваться.
Оговорка. Это если нужен генератор без автоподстройки под резонанс.
Нам нетрудно несколько раз подрегулировать настройку по индикатору во время прогрева катушки, а вот если продавать домохозяйкам, то да, там настройка должна быть автоматической.
Кстати, если делать генератор на такие куриные токи как в продаваемых устройствах, подстройка в процессе работы не нужно. Но остается подстройка призамене катушек.
И вообще, эта тема, как все другие популярные переросла в посиделки с лузганием семечек и разговорами ни о чём.
С продажными генераторами-дегенераторами довелось общаться.Редкая степень нае..лова людей в теме исцеления.
 
Если вы уже покупали и знаете продавца.знаете как покупать и что там надо делать..вам что сложно сделать заказ?
Что за продавец не знаю. Я сам не недавно здесь интересовался были прецеденты с битыми микрухами в наборах. Заказ я уже сделал, он в пути. Что придет не знаю. По результатам отпишусь.
 
И вообще, эта тема, как все другие популярные переросла в посиделки с лузганием семечек и разговорами ни о чём.
Простите великодушно, а что в п. 735 имеет смысл?
 
С продажными генераторами-дегенераторами довелось общаться.Редкая степень нае..лова людей в теме исцеления.
Я это сразу предполагал, в первую очередь из-за малого тока в катушке и из-за отсуствия индикатора реального тока, а не просто светодиода диапазона тока.
Боюсь, что убедиться в этом не так просто даже имея прибор в руках - судя по фото корпуса катушки игенератора не особо разборные.
Единственно что остается - внешний виток диаметром 7 см для сравнения в попугаях.
Настройка в резонанс достаточно тупая ,чтобы испугаться КПЕ.Тем более когда перед тобой стрелочный индикатор .Упал ток- крутни ручку.Делов-то...
Категорически несогласен. И повторяю, что для качественной катушки то есть "блина", резонанс весьма острый и настройка одним резистором (как было у меня в макете) затруднительна.
Помогло обязательное сужение диапазона от генератора и введение резистора точной настройки.
Точно то же было у радиоприемников. Можно было и без верньера настроиться на станцию с помощью КПЕ, так и было у простых приемников прямого усиления, которые ловили по 2-3 станции в диапазонах ДВ и СВ.
Ибо чувствительность и избирательность (добротность) входных цепей была низкая. Но для супергетеродина да еще на КВ диапазонах это уже не работало.
Простите великодушно, а что в п. 735 имеет смысл?
Прощаю. Великодушно.
Конкретные советы как не наступать на грабли.
 
Я это сразу предполагал, в первую очередь из-за малого тока в катушке и из-за отсуствия индикатора реального тока, а не просто светодиода диапазона тока.
Боюсь, что убедиться в этом не так просто даже имея прибор в руках - судя по фото корпуса катушки игенератора не особо разборные.
Единственно что остается - внешний виток диаметром 7 см для сравнения в попугаях.

Категорически несогласен. И повторяю, что для качественной катушки то есть "блина", резонанс весьма острый и настройка одним резистором (как было у меня в макете) затруднительна.
Помогло обязательное сужение диапазона от генератора и введение резистора точной настройки.
Точно то же было у радиоприемников. Можно было и без верньера настроиться на станцию с помощью КПЕ, так и было у простых приемников прямого усиления, которые ловили по 2-3 станции в диапазонах ДВ и СВ.
Ибо чувствительность и избирательность (добротность) входных цепей была низкая. Но для супергетеродина да еще на КВ диапазонах это уже не работало.

Прощаю. Великодушно.
Конкретные советы как не наступать на грабли.
Резистор настройки частоты в 2206 разбит на два, по даташиту, как положено.И ручка сидит на переменнике 1 ком
 
Конкретные советы как не наступать на грабли.
ИМХО, 2206 и есть грабли. Если быть перфекционистом форма синуса у нее не на высоте, по крайней мере у моих экземпляров. Улучшить сигнал добавлением корректирующих цепей мне сразу не удалось, поэтому переключился на транзисторные генераторы.
 
А кто мешает накинув доп конденсатор до вашего КПЕ убавить ему перекрытие ,превратив из КПЕ в триммера.
1) КПЕ с воздушным диэлектриком одиночных с подходящей ёмкостью не видел. В продаже сдвоенные или строенные. Такой КПЕ занимает много места.
2) КПЕ нужен с нормальной осью под ручку (у меня есть небольшие по размеру и ёмкости подстроечные), такой КПЕ (особенно строенный) занимает много места.
Занимает неоправдано.
3) КПЕ, а тем более катушки (если они есть) чувствительны к наводкам, скорее всего нуждаются в экранировке или удалению от других узлов что опять-таки приводит к росту габаритов.
В радиоприёмнике усиленный ВЧ сигнал мал по уровню, сдвинут по частоте, у нас же фактически передатчик мощностью несколько ватт и "передатчик прямого усиления" то есть на одной частоте и все узлы рядом. Возможны грабли с устойчивостью. Грабли лучше обойти, чем наступать на них в собранном изделии.
Резистор настройки частоты в 2206 разбит на два, по даташиту, как положено.И ручка сидит на переменнике 1 ком
М-да. Это я ставил новый 1 кОм . Но по порядку.
1538340578_005.png

Это схема присылаемого набора. Могу отсканировать присланный листок, но он такого низкого качества, что с лупой ничего не видно, но в спецификации видно что все переменные резисторы 50 кОм и 100 кОм.
Есть и такой вариант.
xr2206-gs-1.gif

Как говорится, без комментариев.
Есть и неочевидные проблемы. Плата отличного качества, но спроектирована через жопу.
Часть резисторов действует по-китайски - уменьшение при повороте по часовой стрелке.
Если спаять по инструкции, то оси резисторов будут недостаточно выступать чтобы надеть на них ручки.
Да и сами резисторы надо менять. А резисторы идиотские - пластиковые и без возможности крепления на панель. Поэтому надо ставить свои резисторы регуляторов уже не на плату и изменить некоторые номиналы других резисторов для ограничения диапазона регулировки.
Регулировка 20 кГц - 1 МГц для нашего случая, мягко говоря - идиотизм. Описанное мной выше - грабли для тех кто будет бездумно собирать по инструкции.
Кстати, это еще один ответ на вопрос - зачем я всё это здесь пишу. Ну не хотят люди слушать советов как обойти грабли, хотят наступать на них.
ИМХО, 2206 и есть грабли. Если быть перфекционистом форма синуса у нее не на высоте, по крайней мере у моих экземпляров.
А не надо быть перфекционистом (хочется добавить слова, но они ругательные и я ПОКА удержусь).
Это не Hi-End, на осциллографе форма - синус, искажения небольшие, не надо дурью маяться (простите, накипает).
Грабли - это не XR2206 которая гарантированно выдает сигнал нужной формы и амплитуды, сигнал который просто и легко регулируется как по частоте так и по уровню, генератор имеет удобный выход для частотомера (см. выше) что очень удобно при намотке катушки и настройке. Надо только немного включить голову чтобы применить готовый работающий узел для нашей конкретной задачи.
А вот постройка самодельных перестраиваемых генераторов с нуля - вот это и есть грабли. Добиться успеха можно, но это не готовое решение, тут тропинку надо протаптывать.
Напоминаю еще и еще раз. Изначально синусоидальный сигнал с минимумом искажений на уровне 2% или чуть больше, это легко исправляется высокодобротной катушкой, вернее высокодобротным контуром. 50 лет прошло как нас этому учили в Электротехническом институте связи, но я до сих пор помню материал.
Для тех кто "не ищет лёгких путей" - желаю удачи. Именно удачи так может повезти, а можно и застрять в болоте неочевидных проблем.
Надоело советовать идти по нахоженным тропинкам, жаль своего времени.
 
ИМХО, 2206 и есть грабли. Если быть перфекционистом форма синуса у нее не на высоте, по крайней мере у моих экземпляров. Улучшить сигнал добавлением корректирующих цепей мне сразу не удалось, поэтому переключился на транзисторные генераторы.
Там нужно шейпинг резистор взять ровно 300 ом,тогда синус похож на синус
 
Последнее редактирование модератором:
Брал такой набор, четыре дня и домой принесли. Сослепу микруху задом наперёд в панельку воткнул, спалил. Тут же заказал другой. Четыре дня и тоже домой доставили службой DPD. Нужно выбрать доставку из России. Я в шоке, никогда так быстро не доставляли. Да, набор рабочий.
 

Статистика форума

Темы
3,302
Сообщения
262,806
Пользователи
2,544
Новый пользователь
vlad'mir
Назад
Сверху Снизу