Катушка Тесла-Мишина. Работающая схема от АБ

Вот цитата из Радиолоцмана за май этого года.
Пока не дошли руки поэксперементировать.
Посмотреть вложение 37621
Посмотреть вложение 37622
КПЕ обычный 10 на 500 сдвоенный, будет 20 на 1000,уменьшить диапазон перестройки можно дополнительной емкостью . Схема шикарная, нужно немедленно смакетить .
 
Наши детали тоже позволяют создавать генераторы, несложные
р84-2-36.jpg р2001-12-26.jpg
 
Наши детали тоже позволяют создавать генераторы, несложные
Посмотреть вложение 37625 Посмотреть вложение 37626
Такая беда,на столе годами лежал ТПМ2 -0,5, сделал уборку,куда- то переложил и не нашел больше.на рынке таких больше нет.

Выходной каскад по Агееву из Радио 2 за 1987 год с транзисторами разной мощности порадовал в очередной раз абсолютной предсказуемостью и возможностью пересчитать обвеску под любое питающее напряжение.Начал с кирпича для ноутбука на 19 вольт, сложился прекраснозвучный усилитель ватта на три на 8 омах.Раскачку собрал сначала на опере , потом собрал схемку на двух транзисторах.Проще вдвое и по звуку не хуже.Потом нашел питание от принтера на 36 вольт, перепаял 4 резистора в обвеске выходных транзисторов, ток покоя тот же,просто питание выше.На полном сигнале коротил выход- ноль эмоций.
Транзисторы взял настоящие Тошибы и Филипсы.Но если есть наши КТ 814-815 и 818-819, результат будет такой же.У наших мощных выходных транзисторов кристаллы огромные,настоящие.
 
Схема из п. 672 запустилась.
Транзисторы, что попались под руку - pnp КТ345 (h=185); npn КТ342 (h=285).
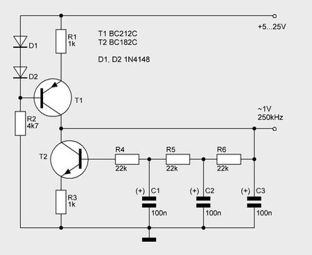
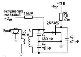
Для получения выходной частоты 300 кГц нужна индуктивность катушки контура около 240 мкГ (22 витка провода ПЭЛ диаметром 0,2 мм на ферритовое кольцо К10х6х4, или что-то подобное).
При питании от источника напряжением 6 В и токе потребления не более 4 мА, выдает синусоидальное напряжение с двойной амплитудой (пик-пик) до 1,4 В.
При дальнейшем повышения напряжения питания синусоида искажается.
Если сразу не запускается, то для сохранения нервной системы впаяйте конденсатор номиналом от 1500 до 2200 пФ между базой и эммитером VT4.

Вот осциллограмма, масштаб (0,5 В/дел, развертка 1 мкс/дел).
На мультиметре напряжение питания 5,94 В.
1654980301481.png
 
Схема из п. 672 запустилась.

Транзисторы, что попались под руку - pnp КТ345 (h=185); npn КТ342 (h=285).
Для получения выходной частоты 300 кГц нужна индуктивность катушки контура около 240 мкГ (22 витка провода ПЭЛ диаметром 0,2 мм на ферритовое кольцо К10х6х4, или что-то подобное).
При питании от источника напряжением 6 В и токе потребления не более 4 мА, выдает синусоидальное напряжение с двойной амплитудой (пик-пик) до 1,4 В.
При дальнейшем повышения напряжения питания синусоида искажается.
Если сразу не запускается, то для сохранения нервной системы впаяйте конденсатор номиналом от 1500 до 2200 пФ между базой и эммитером VT4.
Для такого случая можно намотать катушку и на корзинке от дяди Паши.КПЕ давно ждет случая.

А самое радующее событие, что теперь с усилением 25 -30 может работать микросхема 544уд2 с разомкнутой коррекцией.Радиолоцману ящик водки в подарок.

Схема из п. 672 запустилась.

Транзисторы, что попались под руку - pnp КТ345 (h=185); npn КТ342 (h=285).
Для получения выходной частоты 300 кГц нужна индуктивность катушки контура около 240 мкГ (22 витка провода ПЭЛ диаметром 0,2 мм на ферритовое кольцо К10х6х4, или что-то подобное).
При питании от источника напряжением 6 В и токе потребления не более 4 мА, выдает синусоидальное напряжение с двойной амплитудой (пик-пик) до 1,4 В.
При дальнейшем повышения напряжения питания синусоида искажается.
Если сразу не запускается, то для сохранения нервной системы впаяйте конденсатор номиналом от 1500 до 2200 пФ между базой и эммитером VT4.
Не заводится схема...взял новые ВС550. 560 .Будем биться.
 
Если конденсатор между б-э VT4 не заводит схему, то м.б. стоит добавить ему симметричный между б-э VT1?
Видимо хотите завести по схеме автора - без добавочных конденсаторов, на моих транзисторах без них это сделать не удалось.
 
Если конденсатор между б-э VT4 не заводит схему, то м.б. стоит добавить ему симметричный между б-э VT1?
Видимо хотите завести по схеме автора - без добавочных конденсаторов, на моих транзисторах без них это сделать не удалось.
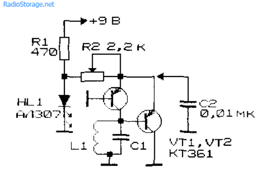
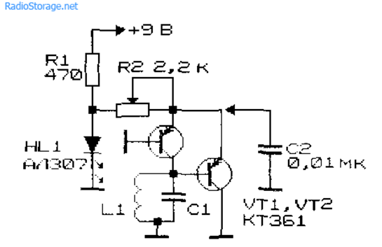
Схема Зворыкина на трех деталях плюс контур запустилась мгновенно, все попытки заставить ее НЕ заработать провалились.Работает от 0,6 вольта, диод можно применить как стабилизатор по питанию.
А эту авторскую на "негатроне" пущай автор сам мучит.
 
Просмотрел несколько представленных схем и нигде не увидел как подключать катушку. Я имею ввиду начало, конец. Или не имеет значения.
 
Просмотрел несколько представленных схем и нигде не увидел как подключать катушку. Я имею ввиду начало, конец. Или не имеет значения.
У каждого из двух проводов есть начало и конец.Сигнал подается на начало одного и конец другого,остальные концы изолируются.
 
Схема Зворыкина на трех деталях плюс контур запустилась мгновенно, все попытки заставить ее НЕ заработать провалились.
Класс, тот самый Зворыкин, рожденный в России и во многом определивший развитие телевидения в мире. По моему, в его активные времена транзисторов еще не было или я ошибаюсь - это кто-то другой? Если не трудно, сошлите намек на схему.
 
Класс, тот самый Зворыкин, рожденный в России и во многом определивший развитие телевидения в мире. По моему, в его активные времена транзисторов еще не было или я ошибаюсь - это кто-то другой? Если не трудно, сошлите намек на схему.
По схеме Зворыкина сделана ЭСЛ, эмиттерно-связанная логика.Есть этот генератор и в Горовице--Хилле и в Титце-Шенке.Дифкаскад на паре транзисторов,резистор в точку встречи и эмиттеров и контур.
 
помню давно-давно паял "бестрансформаторный генератор тока стирания и подмагничивания" (так и называлась статья в Радио)..Генератор выдавал на 2-х транзисторах прекрасную синусоиду (подгонял там 100 кГц, но думаю и 300 не проблема)...
 
помню давно-давно паял "бестрансформаторный генератор тока стирания и подмагничивания" (так и называлась статья в Радио)..Генератор выдавал на 2-х транзисторах прекрасную синусоиду (подгонял там 100 кГц, но думаю и 300 не проблема)...
Синусоида там ток в катушке, а раскачка импульсом.После фильтра-пробки всю гадость видно как на ладони.
 
Собираю комплектующие к чудо прибору есть пара вопросов:
1. В наборе для изготовления генератора микросхема 100% рабочая. Или были прецеденты?
2. Какую лучше купить 544уд2 с буквой А, Б может в металле.
 
Собираю комплектующие к чудо прибору есть пара вопросов:
1. В наборе для изготовления генератора микросхема 100% рабочая. Или были прецеденты?
2. Какую лучше купить 544уд2 с буквой А, Б может в металле.
544уд2А в металле это сорт экстра.В пластике с А сорт первый, с Б второй.
 
в пластике , на шершавом корпусе полная надпись или сокращенная надпись , это хуже , чем глянцевый корпус и на нем только логотип завода и надпись 2А .- это тоже самое что в золотом или никелевом корпусе .
разные заводы , разное качество.
 
А что касается конструкторов генераторов с китайских магазинов есть статистика по браку XR2206
 
брак нулевой !
 
в пластике , на шершавом корпусе полная надпись или сокращенная надпись , это хуже , чем глянцевый корпус и на нем только логотип завода и надпись 2А .- это тоже самое что в золотом или никелевом корпусе .
разные заводы , разное качество.
По-моему, у Жени на рынке именно пластик глянец и 2А.
 
А что касается конструкторов генераторов с китайских магазинов есть статистика по браку XR2206
Брал не так давно набор, самый дешевый на али. микруха живая.
 
Брал не так давно набор, самый дешевый на али. микруха живая.
А микросхемы россыпью уже и у нас подделка.

Микруха 2206 избавляет от нудного макетирования, спаял,включил,пашет.
Синус приличный, остальную красоту катуха наведет.И когда микросхемы закончились, мерзко стало. Продаваны с чугунной мордой бубнят про сертифицированного дилера и прочую херню.А торгуют шлаком.И самое мерзкое, хрен докажешь,что купил у него же шлак.
 
о сколько нам открытий чудных готовит в интернет гляденье...

глядим на :
КР531ГГ1 - цена 15р
и ее дорогой аналог
SN74S124N

также смотрим что за зверь MAX038

а также глядим картинки
 

Вложения

  • 5bf20c1f8257a_20181119_0402401.jpg.e194c3512b9a55bd03a6cf8980808e6c.jpg
    5bf20c1f8257a_20181119_0402401.jpg.e194c3512b9a55bd03a6cf8980808e6c.jpg
    241.9 KB · Просмотры: 242
  • generator-sinusoidalnogo-signala-1.gif.2e5fade9a57bbab0168f7907fa3befa8.gif
    generator-sinusoidalnogo-signala-1.gif.2e5fade9a57bbab0168f7907fa3befa8.gif
    34.2 KB · Просмотры: 227
  • 5be1dd8a5525d_.jpg.142aac1fe66d5d21fae788b8815c7b46.jpg
    5be1dd8a5525d_.jpg.142aac1fe66d5d21fae788b8815c7b46.jpg
    42.7 KB · Просмотры: 237
Последнее редактирование:
Видел такое в Радиве в разделе за рубежом.Какое-нибудь Функшау

о сколько нам открытий чудных готовит в интернет гляденье...

глядим на :
КР531ГГ1 - цена 15р
и ее дорогой аналог
SN74S124N

также смотрим что за зверь MAX038

а также глядим картинки
Начинал тему катушки с вин-моста,похоже,к нему и вернусь.Главные косяки и капканы прошел, разберусь .И ежели не задирать амплитуду задающеиу генератору,обойтись полувольтом, а дальше разгон 544уд2, то все не так сложно

Это фактически схема Зворыкина,но добавлен резистор 10ом
 
1655593367034.png
1655593434122.png


Схемка выдает чистый син. сигнал до 0,28 В (эфф) при малых напряжениях питания (0,6 -0,8) В, при дальнейшем повышении напряжения стремится к прямоугольному.
 
Посмотреть вложение 37930 Посмотреть вложение 37931

Схемка выдает чистый син. сигнал до 0,28 В (эфф) при малых напряжениях питания (0,6 -0,8) В, при дальнейшем повышении напряжения стремится к прямоугольному.
Совершенно верно.Питания 0,6 вольта хватает.
 
Видел такое в Радиве в разделе за рубежом. Какое-нибудь Функшау
Действительно Радио по Функшау.

Радио, 1979, №5 по («Funkshau» (ФРГ), 1978, № 18)
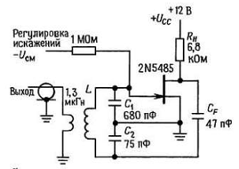
Важным преимуществом этого генератора является возможность использовать резонансные контуры практически с любым отношением L/C. Так, он одинаково устойчиво работает, если индуктивность катушки L1 изменяется в пределах от 50 мкГн до 100 мГн, а ёмкость конденсатора C1 - от 50 пФ до 5 мкФ. Например, при индуктивности L1 = 50 мкГ и ёмкости С1 = 5 мкФ генерируемая частота будет около 10 кГц, а при той же индуктивности и C1 = 50 пФ - 3,2 МГц.
1655620260781.png

В генераторе можно применить транзисторы КТ361Б, Г (V1, V2, V3) и КТ315Б, Г [V6, V7, V8), диоды (V4, V5) могут быть типа КД503А. V1-V3 должны иметь коэффициент передачи тока не менее 150.

Микруха 2206 избавляет от нудного макетирования, спаял,включил,пашет.
"Все новое - это хрошо забытое старое"
В рамках поддержки современной тенденции импортозамещения и поддержки отечественного разработчика импонируют такие схемочки.
1655621065161.png
1655621673588.png
1655621738045.png

На "схему Зворыкина" не натолкнулся .

Журнал Радиолоцман со своим 4-х транзисторным "негачудом",
1654948211517.png
просто отдыхает, его еще и фиг заведешь на наших транзисторах.
 
"Все новое - это хрошо забытое старое"
В рамках поддержки современной тенденции импортозамещения и поддержки отечественного разработчика импонируют такие схемочки.
Посмотреть вложение 37953 Посмотреть вложение 37954 Посмотреть вложение 37955
На "схему Зворыкина" не натолкнулся .
В Радио 90-х годов была заметка про посещение Владимиром Зворыкиным редакции журнала.На прощание гость подарил редакции свою схему, этого самого генератора, который во всех учебниках называется...никак.Сейчас открою Титце-Шенка,там есть.

В Радио 90-х годов была заметка про посещение Владимиром Зворыкиным редакции журнала.На прощание гость подарил редакции свою схему, этого самого генератора, который во всех учебниках называется...никак.Сейчас открою Титце-Шенка,там есть.
 

Вложения

  • IMG_20220619_115448_1.jpg
    IMG_20220619_115448_1.jpg
    406.6 KB · Просмотры: 258
Лет ..цать тому видел схемочку Зворыкина, отметил элегантность, но не макетил.
Вот тут схемку Зворыкина выдали за свое без упоминания авторства.
1655676400187.png
 
Последнее редактирование модератором:

Статистика форума

Темы
3,302
Сообщения
262,806
Пользователи
2,544
Новый пользователь
vlad'mir
Назад
Сверху Снизу