Катушка Тесла-Мишина. Работающая схема от АБ

Спасибо, Александр. Давно хотел собрать именно на 1943/5200, но тяму не хватало.
 
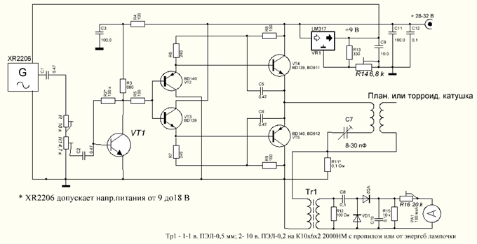
А вот и агеевская схемка на одинаковых транзисторах . В предыдущей забыл нарисовать резисторы средней точки , по 20 кил .

ПС. Сюда просятся добрые триоды BD437-BD438 , но их у меня не осталось, погорели все на опытах с мощником. Там предельные токи конские, под 4- 7А.
IMG_20210927_205634.jpg

Спасибо, Александр. Давно хотел собрать именно на 1943/5200, но тяму не хватало.
Я с утра перебрал гору схем, начав со схемы Лачиняна, убил время на выравнивание плеч источника тока. чего можно было и не делать, потом не смог победить генерацию и кривули на выходных транзисторах(которые оказались пакостью) Потом выкинул источники тока, заменив их резисторами с вольтдобавкой, а применение в предкаскаде транзисторов средней мощности заметно увеличило входное сопротивление мощника. Эта схема и будет главной.
ПС. Смешно, но в арсенале нет наших парных копеечных КТ818-819. Все израсходовано, а новых нет . Кинулся искать пары , неплохие, кт805-кт835, тоже шаром покати. Дожил.....
 
Последнее редактирование модератором:
Питание схемы однополярное?
Да с 819 и 818 проблема видимо везде, на Донбассе тоже, искал их год назад при ремонте уся.
 
Питание однополярное, 25-30 вольт, ток до ампера.
У нас нет проблем с 818-819, есть фирмы , торгующие деталями. Но я их не применял давно, запаса нет. У этих транзисторов усиление невелико и сильно падает с ростом тока. Есть и получше их.
 
Можно ли в качестве"питателя" применить импульсный БП на 27 вольт от светодиодных светильников?
 
Тип импульсного БП, характеристики (мощность, максимальный ток), на крайний случай фото?
 
У меня сразу пара КТ818Б/КТ819Б стояли, еще с завода (НИИ автоматики, тсс...), с пол-пинка
 
Тип импульсного БП, характеристики (мощность, максимальный ток), на крайний случай фото?
Просто пример
 
Вот мой вариант для экспериментов
Посмотреть вложение 22157
Микроамперметр на 100 мА четко фиксирует максимум тока при резонансе.
Недавно тюкнула мысль: амперметр в питании тоже лихо покажет нам резонанс . Ток покоя и на резонансе отличается в разы.

Просто пример
Я применял минвелловские DR30-24 , шикарное питание, 28 в на максимале.

Вот мой вариант для экспериментов
Посмотреть вложение 22157
Микроамперметр на 100 мА четко фиксирует максимум тока при резонансе.
То есть, у вас на выходе 139-=140 спокойно пашут?
Тут есть финт. Площадь кристаллов у применяемых на раскачке и на выходе транзисторов в таком включении обязана быть одинаковой. А ежели ставим 139\140 на входе и 911 912 на выходе. то 911-912 обязаны крякнуть. Им необходимо в эмиттеры врезать ограничители, на 0,33-0,5 Ома. Как это изложено в схеме Агеева из Радио 4 за 87 год
 
Зачем еще сюда ставить 1943/5200, еще если фирма, вообще песец. КТ818Б/819Б, бэту просто по схеме больше-меньше, меньше-больше.
 
Зачем еще сюда ставить 1943/5200, еще если фирма, вообще песец. КТ818Б/819Б, бэту просто по схеме больше-меньше, меньше-больше.
Юра, ситуация забавная, в коллекции не осталось простых недорогих транзисторов, сейчас пошарю, может наткнусь на КТ805 и 835 .
 
У меня две коробочки 818Б, бэта больше 150, меньше 150. И 819Б тоже две, больше 150, меньше 150. Ставлю по схеме, через одно сообщ. раньше
 
У меня две коробочки 818Б, бэта больше 150, меньше 150. И 819Б тоже две, больше 150, меньше 150. Ставлю по схеме, через одно сообщ. раньше
И что, у них реально такие цифры усиления? Такое мне только в металле попадалось среди 2Т819А, а металл- 818 Б -уже резко ниже.
 
КТ818Б-819Б, в пластмассе, такие получали в 1982-4 годах. И в металле...
 
Повозившись со схемкой, сделал такой вариант. Не было резисторов на 1 ватт и 180 Ом, впаял 200 Ом, ток покоя сейчас 250 ма. ранее с резисторами в сумме 280 Ом ток покоя был 280 ма, через выходные транзисторы 150 мА. Значит, через предвыходные транзисторы шло по 65 ма.
На максимальном неискаженном сигнале и токе через катушку 1, 5 А на пике или 1 А эфф, ток потребления составил 650 мА.
ПС. В базу нижнего мощного транзистора А1943 не забудьте впаять 4 ома, иначе генерят триодики.
Катушка плоская даем мощное поле, нагревается как положено при работе, индикатор полыхает с 20см над катухой. Но индикатор будет и другой, проще некуда: 1 Ом 2 вт в цепи катушки, к нему лампочка 1 вольт 68 ма. Прекрасно виден резонанс , даже днём.
IMG_20210928_211100.jpg
 
Последнее редактирование модератором:
То есть, у вас на выходе 139-=140 спокойно пашут?
Тут есть финт. Площадь кристаллов у применяемых на раскачке и на выходе транзисторов в таком включении обязана быть одинаковой. А ежели ставим 139\140 на входе и 911 912 на выходе. то 911-912 обязаны крякнуть. Им необходимо в эмиттеры врезать ограничители, на 0,33-0,5 Ома. Как это изложено в схеме Агеева из Радио 4 за 87 год
139/140 на радиаторах сжег только после ряда неловких КЗ при макетировании. В части применения более мощных выходных (911/912 и др.) изменил схему.
1632909712802.png
 
139/140 на радиаторах сжег только после ряда неловких КЗ при макетировании. В части применения более мощных выходных (911/912 и др.) изменил схему.
Посмотреть вложение 22234
Сжигает любопытство насчет С7. И емкость больно мала.
ПС. 139-140 сжег случайным кз на выходе, как и вы. И сразу затрусился насчет надежности, кинулся искать чего помощнее. А помощнее есть, но крутофирменное, а наших семечек еле наскреб, в кооперации с дядей Пашей Пыжэ , у того тоже остатки всяких советских транзисторов.
И кстати, вчера обнаружил эффектик один, когда резисторы нагрузки драйвера перевернул, как было в журнале со схемой Агеева, за 1985 год. Там резистор 91 Ом был к центру, а 180 Ом на периферии. И сразу получил ограничение по току на выходе. Особенно заметное на пониженном питании.
 
Последнее редактирование:
С7 лучше разместить вблизи выводов катушки, перестройкой С7 можно изменить ее резонансную частоту на несколько кГц, если сразу не получилась нужная. Использовал КПК-МН 8/30 пФ, если отклонение частоты большое можно параллельно С7 добавить постоянный.
 
Вот откатанная схемка выходного каскада на 2SC5200-2SA1943 и в раскачке BD139 BD140.
Размах на холостом ходу без нагрузки почти на 3 клетки по 15 в, то есть от земли до питания, с нагрузкой чуть меньше. То есть, сколько выдал генератор г3-112, столько выдал и выходной каскад.
пРОБОВАЛ паять вместо импорта наши 819 и 818, ток покоя сразу резко меньше, из-за меньшей площади кристалла у наших против импорту. Его можно увеличить подбором эмиттерных резисторов на 0.33 Ома, уменьшить их до 0,15- 0,2 Ома.
рЕЗИСТОРЫ ВОЛЬТДОБАВКИ 100Ом - на них в покое сидит 5 вольт, они холодные. Но в работе они раскаляются сигналом, ставим ватт или два.

ПС. Главная печаль дня в том. что к собранным по сусекам моим и дядь Пашиным транзисторам КТ819Г не нашлось пары в виде 818г. Ставил с тоски BD912- работает с полпинка, как положено, но настроение уже не то. "Пусть будет безобразие, зато однообразие"
И вздохнув, оставил в финальной схеме импорты 1943-5200.
IMG_20210930_113105.jpg

139/140 на радиаторах сжег только после ряда неловких КЗ при макетировании. В части применения более мощных выходных (911/912 и др.) изменил схему.
Посмотреть вложение 22234
А! Понял-понял, у вас кондер подстроечный припаян к высоковольному концу катухи, там влияние емкости конское, понятно теперь.
 
Последнее редактирование модератором:
Вот откатанная схемка выходного каскада на 2SC5200-2SA1943 и в раскачке BD139 BD140.
Размах на холостом ходу без нагрузки почти на 3 клетки по 15 в, то есть от земли до питания, с нагрузкой чуть меньше. То есть, сколько выдал генератор г3-112, столько выдал и выходной каскад.
пРОБОВАЛ паять вместо импорта наши 819 и 818, ток покоя сразу резко меньше, из-за меньшей площади кристалла у наших против импорту. Его можно увеличить подбором эмиттерных резисторов на 0.33 Ома, уменьшить их до 0,15- 0,2 Ома.
рЕЗИСТОРЫ ВОЛЬТДОБАВКИ 100Ом - на них в покое сидит 5 вольт, они холодные. Но в работе они раскаляются сигналом, ставим ватт или два.

ПС. Главная печаль дня в том. что к собранным по сусекам моим и дядь Пашиным транзисторам КТ819Г не нашлось пары в виде 818г. Ставил с тоски BD912- работает с полпинка, как положено, но настроение уже не то. "Пусть будет безобразие, зато однообразие"
И вздохнув, оставил в финальной схеме импорты 1943-5200.
На вход сигнал с генератора или можно как прежде пристроить К544 ?
 
На вход сигнал с генератора или можно как прежде пристроить К544 ?
тут варианты.1. Есть генератор, нет микросхемы 544уд2 и ХР2206. Крутим ручку генератора.
2.Есть 544 уд2, нет генератора и ХР2206. делаем упрощенный вариант с лампочкой.Ничего не крутим.
3. Нет 544УД2, есть 2206. Ставим транзистор , как в схемке от Alex10 .Крутим ручку задающего генератора.
4.Есть всё. делаем как у дяди Саши. Крутим все что крутится.
 
Если сигнал идет с маломощного выхода стандартного генератора, то его его мощность повышается так:
1633003352886.png
 
Последнее редактирование:
Если сигнал идет с маломощного выхода стандартного генератора, то его его мощность повышается так:
Посмотреть вложение 22353
Поясните назначение С4.
И ежели маломощный генератор тянет два входных резючка R1 R2 , в сумме 2 кома, то прокачать ему выходной каскад с его 4 килами сильно проще.
На интерес подавал на XR2206 паспортные 26 вольт, получал 6 вольт эффективного синуса, но случайно упавшая капля припоя убила микросхему. После чего обходился питанием от стабилитрона на 15 вольт, выходное 2 вольта, дальше разгонный модуль на 544УД2.
 
Последнее редактирование:
Каскад на VT1 и VT2 в моем случае обеспечивал развязку стандартного генератора при поиске варианта выходного усилителя. Прямое подключение не рассматривал т.к. в итоговой схеме (см. п. 222) применен автономный генератор. С4 улучшает форму сигнала, но не существенно, более внимательно не исследовал, в схеме п. 222 убран.
 
Последнее редактирование:
Каскад на VT1 и VT2 в моем случае обеспечивал развязку стандартного генератора при поиске варианта выходного усилителя. Прямое подключение не рассматривал т.к. в итоговой схеме (см. п. 222) применен автономный генератор. С4 улучшает форму сигнала, но не существенно, более внимательно не исследовал, в схеме п. 222 убран.
Я все понимаю, просто прикидываюсь, :) тупым. А иногда не прикидываюсь. :)
 
Я понимаю, что понимаете и ерничаете, но если вопросы и ответы кому-то интересны и помогают лучше что-то понять, то ради бога! Правда, настораживает, что народ подозрительно молчит, видимо пока терпят.

Меня больше интересует конечный результат применения этого "электрического шаманского бубна" (далее по тексту - ЭШБ). Известный всем и, видимо, хорошо мотивированный деятель на букву М. раструбил безграмотный технический бред для раскрутки своего бизнеса, а куча народу и мы в том числе гробит свое время на пустышку.
Мое мнение, что основной эффект применения ЭШБ заключается в раскрытии сенсорных способностей и возможностей самого экспериментатора. Т.е. ЭШБ служит отвлекающей и завораживающей игрушкой для создания веры в чудо, а освободившееся от рационального гнета мозга подсознание экспериментатора делает всю работу по оздоровлению, чем и объясняется разнообразие откликов о его "всеядности" к самым разнообразным хворям.
 
КМК, любые приблуды ЭШБ - повод шевелить конечностями, а движение это жизнь(кто сказал, не помню). Раньше, когда многого не знали, а знали немногое, рекомендовали моцион. Помогало.

Обычная утренняя гимнастика из журнала Крестьянка и Работница, если ее делать ежедневно, а не разглядывать страницы раз в полгода, принесут гораздо больше пользы, чем любые чудодейственные приблуды - мое мнение, основанное на личном опыте.
 
КМК, любые приблуды ЭШБ - повод шевелить конечностями, а движение это жизнь(кто сказал, не помню). Раньше, когда многого не знали, а знали немногое, рекомендовали моцион. Помогало.

Обычная утренняя гимнастика из журнала Крестьянка и Работница, если ее делать ежедневно, а не разглядывать страницы раз в полгода, принесут гораздо больше пользы, чем любые чудодейственные приблуды - мое мнение, основанное на личном опыте.
Я тоже так думал, когда плечом не мог двигать. Надеялся поехать на море. поплавать и разработается. А вот херушки там. Кроме дикой боли ничего. Катуха помогла забыть про недуг полностью. Может быть, вера моя в чудо сильнее, чем у прочих, но супруге эта КМ тоже помогает всегда и во многом.
А то, что физик Мишин влезает в тонкости биоструктур с умным видом, меня не смущает.
В планах запитать катуху по высоковольтным концам через повышайку. Или в ламповую схему включить её. Видно будет. Лишь бы время было на игры с этим устройством.

Этот деятель физик? Не оскорбляйте их популяцию!
В лучшем случае М. заблуждающийся юморист - электрик и по совместительству бубновод.
Но если оценить масштаб бизнеса на этих приблудах, то он играет выделенную ему неявными организаторами роль куклы, несущей завлекательную чушь для народа.
Надо отдать ему должное - играет инициативно и даже талантливо.
Первые сомнения возникли при слове эмплозия. Тайна великая сокрыта в этом слове. Когда стяли объяснять, что нужно понимать под этим словом, подключили катушку к китаецкому генератору с вшивым выходом и нашли резонанс. При этом синусоида выходная задавленная катушкой, выродилась в остатки грязи от перегруженного выхода. Это грязь важно назвали эмплозией. Угу. рухнул ниц в священном экстате. Прям сразу.
Одно могу сказать, между двумя полюсами- вашего сарказма и мишинского волшебства , окутанного тайной, есть нечто нормальное , привычное, основанное на законах физики и медицины.

Не новость, что многие изобретения были открыты именно на стыке наук, физики и биологии, например. Допускаю, что это тот случай, но вокруг этого дела наворочено столько мистики и откровенной ахинеи, что сводит результат к нулю.

Там ещё одна штука насторожила, в описании впечатлений от воздействия катушек. Якобы правильное поле то, под которым ощущается не нагрев, а холод. Та самая эмплозия, отбирающая у тела неправильную энергию. Интересно, куда эта энергия потом девается....А! Ясень пень, куда. В эфир конечно же! Он большой, вали что хочешь. Места много.

За эти дни в поиске замены в выходном каскаде дефицитных нынче латералов, вышел на простое и красивое решение , мощный выходной каскад по Агееву, но на разной мощности транзисторах, средней мощности в драйвере и большой мощности на выходе. Вот какая прелесть получилась , питание сейчас 30 вольт, но чуть изменив резисторы задающие ток покоя , вполне выходим на мощник с питанием два по 35 вольт и током покоя примерно 250 ма. И с мощностью ватт 50 на 8 ом и ватт 80 на 4 Ома. Каскад железно держит ток покоя, он равен 150ма через выходные и по 35 ма через драйверные транзисторы. Полоса вообще сумасшедшая, килогерц до 500 на полном сигнале.
Запросто можем менять выходные транзисторы на наши кт818-819, но резисторы в эмиттерах выходных триодов придется уменьшить, примерно до 0,15- 0,22 Ома, из-за меньшей площади кристалла у наших против импорта. Иначе ток покоя попрет через драйверы, спалив их уверенно, а выходные будут прикрыты.
здесь же схемка раскачки к этому каскаду. Операционник 544уд2 с разомкнутой цепью коррекции чешет до 2, 5 МГц на полном сигнале 20 в пик ту пик, скорость нарастания под 100в на мкс. но усиление нужно делать в районе 25 раз, ниже нельзя, загенерит.
IMG_20210930_113105.jpgIMG_20211009_120941.jpg

Есть особенность работы операционника 544уд2 с разомкнутой цепью коррекции 1-8 выводы.
Скорость и полоса самые предельные, но. Во-первых, усиление с оос не должно быть менее 20 раз, желательно чуть больше. Во-вторых, сам на себя операционник работает устойчиво, достаточно лишь отвязать нагрузку от выхода и источник сигнала от входа через резючки ом по 100-200.
Но если включаем мощный каскад к нему и попытаемся завести туда общую оос, увидим , как опер занервничает, начнет ершить меандр, вспухать верхушкой , змеиться на синусе. Чтобы его успокоить, нужно врезать на выводы 1-8 подобранную емкость, навскидку от 22 до 51- 100пкф. Выбираем по отсутствию выбросов , звона или иголок на фронтах. В тяжелых случаях особо тормозного выходного каскада можно замкнуть выводы 1-8, сильно ограничив полосу и скорость, но все же они будут очень неплохи.
Данный предусилитель был включен к мощнику по принципу " каждый за себя", ООС- своя у операционника, мощник - как по схеме, нагружен на катушку , все. Совершенно устойчивая схемка.
ПС. Измерил входное сопротивление мощника. Оно без накинутой средней точки по 20 килоом равно 15 килоом. Вместе с резисторами 6 килоом. Операционнику курортный режим, он по паспорту тянет 2 кома. В сборе можно выкинуть эту среднюю точку, (выпаяв резисторы) она будет задана резисторами на входах операционника.
 
Доброго времени суток.
Заинтересовала схема от Эдуарда. Сегодня собрал, работает на ура. Вопрос возник по настройке в резонанс. Правильно ли настраивать по максимально потребляемому току всех схемы? Амплитуда сигнала около 20 вольт. Катушка слегка теплая. Общий потребляемый ток около 500 мА. При движении сердечника L2, изменяется потребляемый ток. Есть максимум в какой то момент настройки, потом спады.
 

Статистика форума

Темы
3,302
Сообщения
262,850
Пользователи
2,544
Новый пользователь
vlad'mir
Назад
Сверху Снизу