Катушка Тесла-Мишина. Работающая схема от АБ

Смотрел ток через катуху на выходе схемы своей. Там на пике с резистором 0,1 Ома 180 милливольт, тот есть 1. 8А. Пиковое напряжение 12 вольт. То есть , 8 эффективного.
Здесь 260 мВ пик-пик то есть 0,9 А действующий ток через катушку, амплитуда 1,3 А но она не нужна.
При этом 12 В питания. потребление 0.93 А и никаких подстроек при работе.
Вентилятор не нужен, тепло рассеивает небольшой алюминиевый корпус. Но он очень тонкий поэтому крепил изнутри через пластину.
Несколько часов уже работает, корпус ну градусов 40, измерять не вижу смысла. Микросхема внутри не более 50 градусов, палец спокойно терпит.
БП пока лабораторный, будет простой импульсный адаптер в розетку.
Когда доделаю, буду испытывать на своих болячках, посмотрю что получится. Пора мотать новые катушки.
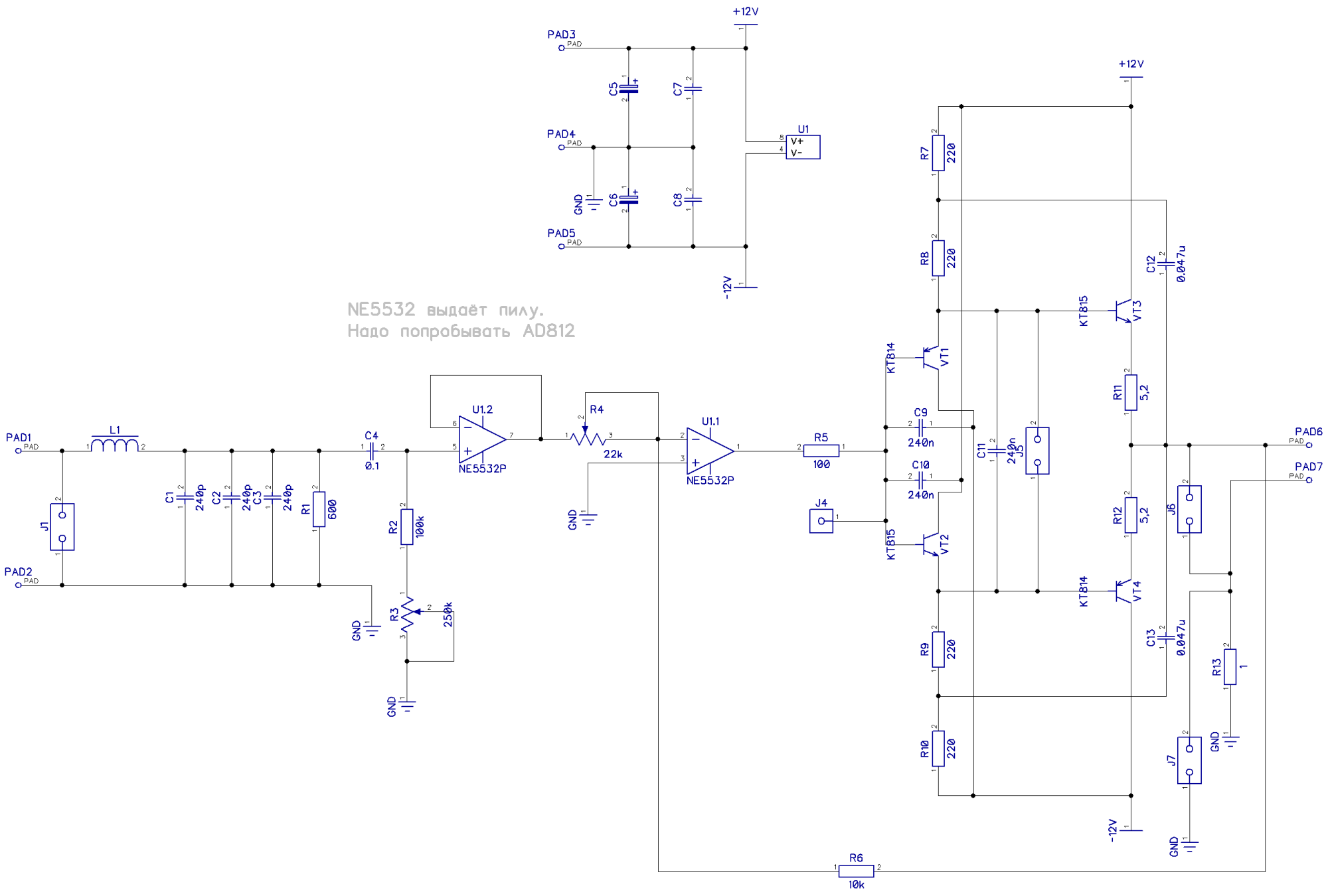
Вот схема. Что подправить? Марку моста не нашёл.
ус3 катушки Мишина.JPG
 
Здесь 260 мВ пик-пик то есть 0,9 А действующий ток через катушку, амплитуда 1,3 А но она не нужна.
При этом 12 В питания. потребление 0.93 А и никаких подстроек при работе.
Вентилятор не нужен, тепло рассеивает небольшой алюминиевый корпус. Но он очень тонкий поэтому крепил изнутри через пластину.
Несколько часов уже работает, корпус ну градусов 40, измерять не вижу смысла. Микросхема внутри не более 50 градусов, палец спокойно терпит.
БП пока лабораторный, будет простой импульсный адаптер в розетку.
Когда доделаю, буду испытывать на своих болячках, посмотрю что получится. Пора мотать новые катушки.
Вот схема. Что подправить? Марку моста не нашёл.
Посмотреть вложение 98354
Все верно, впечатлен, спасибо !
Марки моста нет, выдран из какого-то дешманского импульсника, прижат к радиатору клипсой для транзистора в ТО-220. Фишка такого решения- случайно попал в нужное напряжение смещения, которое сложно получить подбором диодов. Или много или мало.
По идее нужно искать мост с дыркой, крепить проще.
Ток покоя регулируем резисторами в эмиттерах либо подгонкой коллекторного резистора 120 Ом с посдедующей балансировкой резистором К-Б до получения на коллекторе половины питания.
 
Автогенератор на IRF510 IRF9510
Катушка корзинка. Спектр и осциллограмма тока сняты с 1 ом резистора.
37в питание.
 

Вложения

  • Kor1.jpg
    Kor1.jpg
    354.2 KB · Просмотры: 134
  • Kor2.jpg
    Kor2.jpg
    317.1 KB · Просмотры: 131
  • Korzinka3.jpg
    Korzinka3.jpg
    363.6 KB · Просмотры: 145
Последнее редактирование:
Автогенератор на IRF510 IRF9510
Катушка корзинка. Спектр и осциллограмма тока сняты с 1 ом резистора.
37в питание.
автогенераторы они разные бывают. И что на выходе творят , тоже.
Когда выложили картинку того, что на выходе усилителя, стало понятно, у вас автогенератор с импульсным возбуждением контура катушки , к тому же с асимметрией выходного сигнала, четные гармоники тому свидетели. Александр Мишин вас бы не понял. Он призывает к другому.
 
Последнее редактирование:
Автогенератор на IRF510 IRF9510
А что вы подразумеваете под словом автогенератор?
Генератор звуковых частот, например, Г3-102 - это автогенератор?
При замене катушки и/или изменении её параметров - частота автоматически меняется, если да, то каким образом?
Ну а спектр здесь лишний, один шаг до удифильского идиотизма.
Добротная катушка в любом случае исправит форму тока, но вы не показали форму НАПРЯЖЕНИЯ на выходе генератора. Почему? Было бы интересно сравнить две формы - напряжения и тока.
Все верно, впечатлен, спасибо !
Значит менять ничего не надо, вопрос закрыт или что-то добавить?
случайно попал в нужное напряжение смещения, которое сложно получить подбором диодов. Или много или мало.
Ещё в 1970 году, в схеме УНЧ. разделе журнала "Радио" для начинающих, которую украл и прихватизировал "тот самый цы-кисели" в смещении был диод последовательно с подбираемым резистором малого номинала. Суть в том чтобы резистором чуть-чуть, точно подогнать.
регулируем до получения на коллекторе половины питания.
Вероятно, удобнее до начала симметричного ограничения?
 
А что вы подразумеваете под словом автогенератор?
Генератор звуковых частот, например, Г3-102 - это автогенератор?
При замене катушки и/или изменении её параметров - частота автоматически меняется, если да, то каким образом?
Ну а спектр здесь лишний, один шаг до удифильского идиотизма.
Добротная катушка в любом случае исправит форму тока, но вы не показали форму НАПРЯЖЕНИЯ на выходе генератора. Почему? Было бы интересно сравнить две формы - напряжения и тока.

Значит менять ничего не надо, вопрос закрыт или что-то добавить?

Ещё в 1970 году, в схеме УНЧ. разделе журнала "Радио" для начинающих, которую украл и прихватизировал "тот самый цы-кисели" в смещении был диод последовательно с подбираемым резистором малого номинала. Суть в том чтобы резистором чуть-чуть, точно подогнать.

Вероятно, удобнее до начала симметричного ограничения?
Схема сложилась, опробована, ничего не меняем. Поклон вам за красивый рисунок.
В рамку его и на стенку. Все равно никто не поймет и испуганно будут задавать вопросы.
"...а почему у вас в схеме два одинаковых резистора по 240 Ом, а у меня таких нет, есть только один и на 0,125 вт, что делать?"
Симметричное ограничение разумеется, смотрим на скопе, при условии, что он есть. За неимением скопа крутим на коллекторе полпитания. Какая-то настройка.
Докинуть резисторишку к паре диодов -нормальное решение, но так удачно валялся на столе этот мостишко, что само собой склалось без возни с током покоя.
Резисторы по 0,24 Ома в выходниках- ток покоя 0,6 А. По 0,12 Ома -0,8 А.Причем, сначала чуть не до ампера растет, потом падает с прогревом.
 
Последнее редактирование:
Схема сложилась, опробована, ничего не меняем.
Отлично.
Тогда приложу картинку в качестве чуть выше, всего 20 кБ.
Может пригодиться как ШП усилитель для неаудиофильских применений.
Все равно никто не поймет и испуганно будут задавать вопросы.
Вопросы возникают по мере изготовления, сейчас же это абстрактная схема.
смотрим на скопе, при условии, что он есть.
Без осциллоскопа (осциллографа) делать изделие с Катушкой Мишина ну разве что от безысходности. Надо ведь убедиться что за сигнал будет подаваться на нездоровое тело.
Проблема и с измерением частоты - не у каждого есть частотомер, но они бывают в приличных и недорогих тестерах, например, ЕТ8102.
но так удачно валялся на столе этот мостишко, что само собой склалось без возни с током покоя.
Сам сомневаюсь, надо проверить, но вроде бы падение напряжения на двух параллельных диодах чуть-чуть ниже, чем на одном. А тут много и не надо. Аналогично - падение напряжения на Б-Э транзисторов, у мощных т. е. у которых переходы "пошире" оно чуть ниже чем у маломощных.
Но проверять в данном случае надо не тестером, а на рабочем токе (он 60 мА?) прикидывая те же 1,50 В. Сделать "стенд" из БП и одного резистора, установить нужный ток, а потом подцеплять диоды. Это прикидка на годность. Пишу, понятно, для интересующихся вопросом - а где взять такой мостик.
 

Вложения

  • Усилитель на биполярах катушки Мишина.png
    Усилитель на биполярах катушки Мишина.png
    21.3 KB · Просмотры: 258
Отлично.
Тогда приложу картинку в качестве чуть выше, всего 20 кБ.
Может пригодиться как ШП усилитель для неаудиофильских применений.

Вопросы возникают по мере изготовления, сейчас же это абстрактная схема.

Без осциллоскопа (осциллографа) делать изделие с Катушкой Мишина ну разве что от безысходности. Надо ведь убедиться что за сигнал будет подаваться на нездоровое тело.
Проблема и с измерением частоты - не у каждого есть частотомер, но они бывают в приличных и недорогих тестерах, например, ЕТ8102.

Сам сомневаюсь, надо проверить, но вроде бы падение напряжения на двух параллельных диодах чуть-чуть ниже, чем на одном. А тут много и не надо. Аналогично - падение напряжения на Б-Э транзисторов, у мощных т. е. у которых переходы "пошире" оно чуть ниже чем у маломощных.
Но проверять в данном случае надо не тестером, а на рабочем токе (он 60 мА?) прикидывая те же 1,50 В. Сделать "стенд" из БП и одного резистора, установить нужный ток, а потом подцеплять диоды. Это прикидка на годность. Пишу, понятно, для интересующихся вопросом - а где взять такой мостик.
бегущий до Мегагерца усилитель с неглубокой местной ООС , в А классе, с низким выходным, и почему, собственно, не хаендский?
Для прикола соберу макет обратно да послушаю)))

Отлично.
Тогда приложу картинку в качестве чуть выше, всего 20 кБ.
Может пригодиться как ШП усилитель для неаудиофильских применений.

Вопросы возникают по мере изготовления, сейчас же это абстрактная схема.

Без осциллоскопа (осциллографа) делать изделие с Катушкой Мишина ну разве что от безысходности. Надо ведь убедиться что за сигнал будет подаваться на нездоровое тело.
Проблема и с измерением частоты - не у каждого есть частотомер, но они бывают в приличных и недорогих тестерах, например, ЕТ8102.

Сам сомневаюсь, надо проверить, но вроде бы падение напряжения на двух параллельных диодах чуть-чуть ниже, чем на одном. А тут много и не надо. Аналогично - падение напряжения на Б-Э транзисторов, у мощных т. е. у которых переходы "пошире" оно чуть ниже чем у маломощных.
Но проверять в данном случае надо не тестером, а на рабочем токе (он 60 мА?) прикидывая те же 1,50 В. Сделать "стенд" из БП и одного резистора, установить нужный ток, а потом подцеплять диоды. Это прикидка на годность. Пишу, понятно, для интересующихся вопросом - а где взять такой мостик.
Именно эта идея глянуть падение на готовом мосте на токе через него примерно 100мА сегодня посетила. Спрашивали, можно ли наш КЦ405 применить. А я фигзна что ответить. Знаю лишь,что внутри этих мостов залита четверка диодов КД106 на разный вольтаж. Вспомню и будет время- гляну для интереса.
 
Спрашивали, можно ли наш КЦ405 применить.
Не люблю такие вопросы. Так и хочется ответить: возьми, да попробуй! А как именно пробовать, я уже написал поскольку падение напряжения на диодах в тестере на 1 мА будет отличаться от рабочего тока 60 мА.
А я фигзна что ответить.
Пусть не обижается тот кто спрашивал, но есть восточная мудрость: "один дурак может задать столько вопросов что не ответит 100 мудрецов".
Знаю лишь,что внутри этих мостов залита четверка диодов КД106 на разный вольтаж. Вспомню и будет время- гляну для интереса.
Вах-вах, АС! ну не надо этого школотского "вольтаж". Вы не не скажете: оммаж.
А относительно подбора, ну не такая это проблема. Можно достаточно точно подогнать ток выходных транзисторов подключая параллельно мощным выходным эмиттерным резисторам, маломощные резисторы номиналом на 1...2 порядка выше. Это НЕ проблема.
Относительно прослушивания схемы в качестве усилителя, там параллельный контур только мешать будет (Вам это понятно, но другим - не всем).
Недостатков в качестве усилителя звука несколько:
- низкая чувствительность,
- избыток четных гармоник из-за входного каскада,
- ни рыба (класс АВ), ни мясо (класс А) и другие.
По-хорошему неплохо бы добавить очень неглубокую ООС, но запаса по усилению нет вообще.
Разве что на вход каскад на 6Н16Б.
 
катушка контура 0,18 мГн или 180 микрогенри
Прозвонка тестером стрелкой разных мостов дала одинаковую цифру сопротивления у примененного мостика и у КЦ405, мощный с лапами в железной коробке дал меньшее значение, значит и ток покоя с ним будет поменьше.
 
Последнее редактирование:
катушка контура 0,18 мГн или 180 микрогенри
Прозвонка тестером стрелкой разных мостов дала одинаковую цифру сопротивления у примененного мостика и у КЦ405, мощный с лапами в железной коробке дал меньшее значение, значит и ток покоя с ним будет поменьше.
Мостик хорошо и ново, оригигально, но думаю, что удобнее классика - транзистор с отверстием типа КТ815 или импорта и обвязкой из резисторов позволяющий очень плавно и точно подстроить под любые выходные транзисторы.
 
Катушки Мишина - Клинические исследования

 
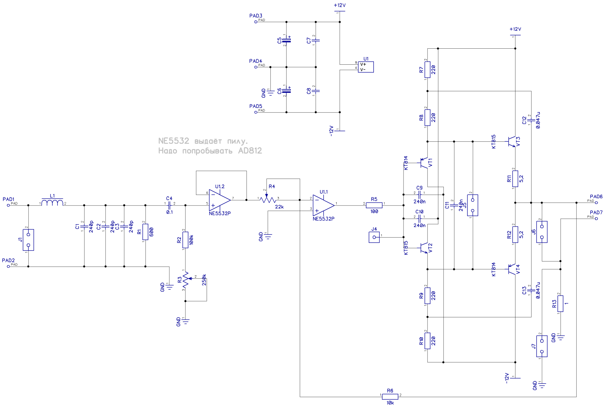
Доброго здоровья Всем! Моя благодарность всем участникам! Прочитал, местами бегло, все 62 страницы. С Вашей помощью определился со схемой усилителя, и вспомнил про тип намотки "паутина" (корзинка). Вот что получилось:
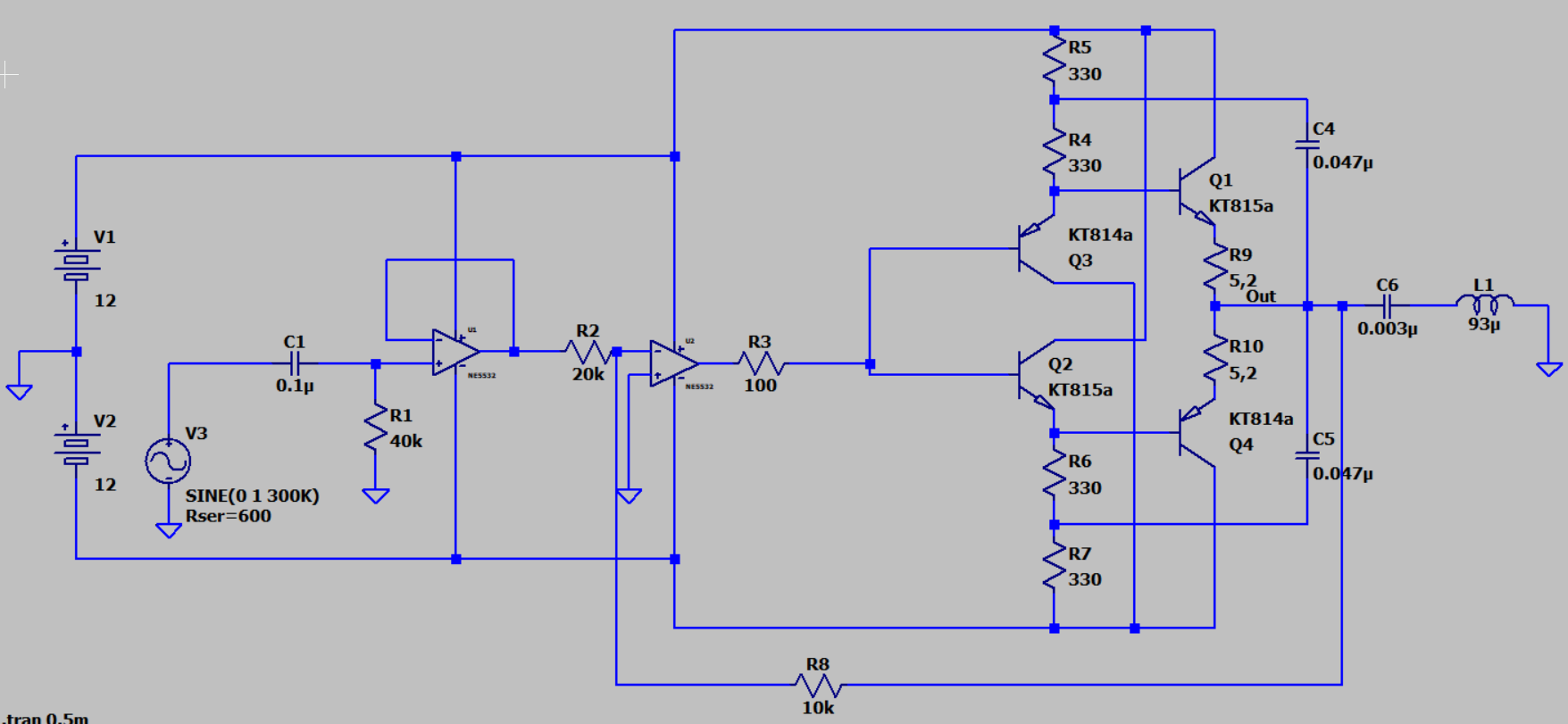
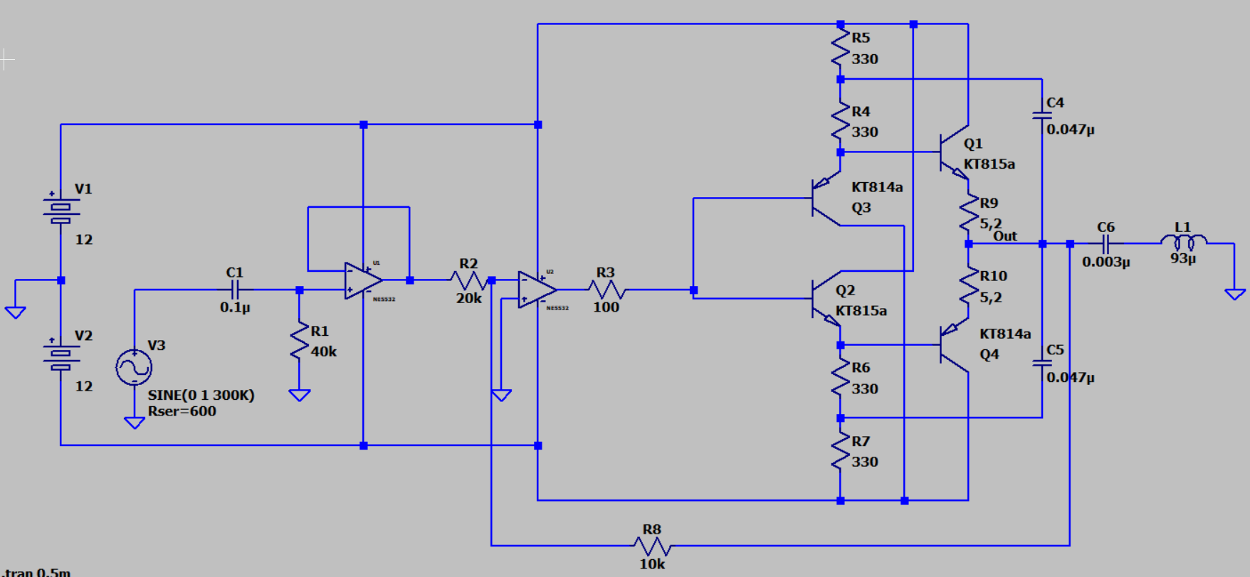
Симулятор
20240609 202011.png
20240609 202153.png
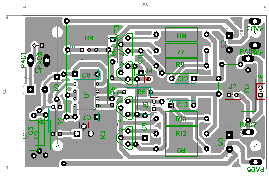
Схема и плата
Схема.png
ПП.png
Генератор Усилитель
Osc00007.jpg
Osc00008.jpg
Osc00009.jpg
Катушки
Osc00003.jpg
Osc00004.jpg
Osc00005.jpg
Osc00006.jpg
Osc00010.jpg
Osc00011.jpg
Osc00001.jpg
Осциллограмма
Osc00001.png
Генератор - китайская плата для самосборки на XR2206 даёт ВЧ всплески на вершине синусоиды - исправил фильтром на входе усилителя. Усилитель на ОУ 544УД1А в металле и транзисторах КТ814 + КТ815. Питание +-12В. Измерительный резистор 0,22Ом. Эффективные ток 0,35А и напряжение на катушке 2,7В. Катушки намотаны проводом ~0,51 (от монитора, микрометра нет). Осциллограммы приведены для катушки №3 "корзинка". Собранная схема в процессе наладки немного изменилась - если интересно - напишу. Плату переделывать не стал. Усилитель буду делать другой - более мощный. Начал 01.06 3 раза в день по 15 минут током 150мА эфф. Сегодня, 09.06, сделал катушку №3 и попробовал ток 300мА. Ощущений в время процедуры нет.
 
Доброго здоровья Всем! Моя благодарность всем участникам! Прочитал, местами бегло, все 62 страницы. С Вашей помощью определился со схемой усилителя, и вспомнил про тип намотки "паутина" (корзинка). Вот что получилось:
Генератор - китайская плата для самосборки на XR2206 даёт ВЧ всплески на вершине синусоиды - исправил фильтром на входе усилителя. Усилитель на ОУ 544УД1А в металле и транзисторах КТ814 + КТ815. Питание +-12В. Измерительный резистор 0,22Ом. Эффективные ток 0,35А и напряжение на катушке 2,7В. Катушки намотаны проводом ~0,51 (от монитора, микрометра нет). Осциллограммы приведены для катушки №3 "корзинка". Собранная схема в процессе наладки немного изменилась - если интересно - напишу. Плату переделывать не стал. Усилитель буду делать другой - более мощный. Начал 01.06 3 раза в день по 15 минут током 150мА эфф. Сегодня, 09.06, сделал катушку №3 и попробовал ток 300мА. Ощущений в время процедуры нет.
Я убавил ток в катушке до 0,5А, лечебный эффект пропал. Как знакомый говорил- что пил, что радио слушал. 1 ампер эффективного это нормально, 10 в на пике, 7 эффективных, импеданс плоской катухи 7 Ом, как раз ампер через нее.
Буфер к оперу не нужен, микросхема 2206 тянет 600 Ом. Опер 5532 вряд ли сдюжит на 10 вольтах и 300кгц, а оперу 544уд2А уложиться в полосу полной мощности на 300кгц нужно разжать коррекцию 1-8 ноги примерно до 51 пф. И усиление взять выше 20 раз, а не как у вас, меньше единицы.
Не схема, а чушня .
У нас микросхема 2206 выдает запросто 2-3 вольта , наша задача разогнать этот сигнал в 3-4 раза всего. Но неприятность в том, что операционник разгоняющий до 10 в пиковых обязан усиливать в 20-30 раз, чтобы работать с ослабленной внутренней коррекцией , вместо замкнутых 1-8. Иначе не дотянет до 300кгц, на 200 скукожит синус в дулю.

Бурчу дальше. 814 -815 не годятся в схему напрочь, ни по частоте ни по току ни вообще.
На резонансе катушки будут обсераться по току и курочить сигнал.
Специально нашел годные пары, недорогие и доступные, BD911 912 , тут же нарвался на фуфел поддельный. Как его проверить- есть метода, но на базаре ее проделать- нужно собрать макаку на батарейке, чтобы ток выдала в 2 А с питанием вольт 9.
 
Последнее редактирование:
Благодарю за добрые слова! Там ведь написано - переделано, собрано на 544, правда не написал, что 1шт. Про ток в курсе - по этому и буду делать другой усилитель. Осциллограмма, к стати, как раз 814+815 - резонанс, 0,35А эфф, выше - искажения.
К слову, есть интересный модуль (DDS генератор) на AD9850 , генератор на модуле AD9850 . Прицепит к нему контроллер, который будет измерять ток/напряжение КМ, подбирать частоту и выставлять заданные режимы. Нет информации, кто-нибудь уже сделал подобное именно для КМ?
 
Последнее редактирование:
Сейчас точно не мудохался бы с крутой автоматикой, взял катушку Мишина как резонансный контур, завел его в цепь ПОС с выхода мощника, , с датчиком тока, АРУ на термисторе ТПМ 2- 0,5. И суперская схема в кармане.
 
Взял на заметку. Ток катушки, в этом случае, возможно сделать чистой синусоидой?
Он всегда должен быть синусоидальный. Плохая идея запитать катуху мусором в надежде, что катушка все исправит. Раз Мишин советует, будем делать синус животворящий.
Из схем проще и удачнее прочих нравится вот эта, один транзистор в раскачке с контуром в нагрузке , заменяющим вольтдобавку и заметно улучшающим форму синуса.
Катуха, мотанная в эти дни, выглядит так. Нитки радиальные- капрон, натянуты до звона, они держат витки от вспучивания и отслойки от клеящей основы.
 

Вложения

  • ус3 катушки Мишина (1).JPG
    ус3 катушки Мишина (1).JPG
    56.3 KB · Просмотры: 251
  • 98231-3193c93a7e8bf46b4731f2f60529d60a.jpg
    98231-3193c93a7e8bf46b4731f2f60529d60a.jpg
    8.4 KB · Просмотры: 260
  • 98230-8f63e7eb3cb63f842f94836dbcf6a9d0.jpg
    98230-8f63e7eb3cb63f842f94836dbcf6a9d0.jpg
    6.8 KB · Просмотры: 231
Последнее редактирование:
Он всегда должен быть синусоидальный. Плохая идея запитать катуху мусором в надежде, что катушка все исправит. Раз Мишин советует, будем делать синус животворящий.
Из схем проще и удачнее прочих нравится вот эта, один транзистор в раскачке с контуром в нагрузке , заменяющим вольтдобавку и заметно улучшающим форму синуса.
Катуха, мотанная в эти дни, выглядит так. Нитки радиальные- капрон, натянуты до звона, они держат витки от вспучивания и отслойки от клеящей основы.
Александр, скажите пожалуйста, это проверенная схема? - тогда её и буду делать.
А намотку типа "корзинка" не испытывали? Мотается легче, сразу жёсткая. Или спиральная намотка более эффективная?
 
Прочитал, местами бегло, все 62 страницы.
Ну что могу сказать. Трудно что-то придумать чтобы не обидеть - еще один симулянт. Который верит в эту херню больше чем в практику.
С Вашей помощью определился со схемой усилителя
С ЧЬЕЙ помощью? Кто дал такую идиотскую схему?
вспомнил про тип намотки "паутина" (корзинка). Вот что получилось
Сразу вопрос: кто как и чем определил резонансную частоту каждой катушки?
Ошибка на ошибке, ошибка на ошибке, зато СЕМУЛЯЦИЯ _molitva
Бокарёв вкратце упомянул про ошибки, которых больше чем блох на дворянской жучке. Я тоже всё не напишу - терпения не хватит.
НАДО БЫЛО БРАТЬ И ТОЧНО ПОВТОРЯТЬ ГОТОВЫЕ СХЕМЫ, А НЕ СИМУЛИРОВАТЬ.
Сказано ведь и не 1, а 100 раз. Годится ТОЛЬКО КР544УД2А и всё!!!
Никакой самодеятельности (не есть еще AD711 и некоторые другие, но это редкость).
Цель - максимально увеличить напряжение частотой 300 кГц чтобы подать на выходной каскад-повторитель.
ТОЛЬКО КР544УД2А на это способен, но и то с оговорками.
Всё просто, без дурацких симуляторов. Максимальное питание +-15 В (или 30 В однополярного). Микросхема обеспечивает +-12 В в данном случае, если повезёт - на вольт больше. Итак, 12 В х 0,7 = 8,4 В действующего напряжения. Повторитель съест 1,5...2 В и останется 6,5...7 В. И этого достаточно.
ЗАЧЕМ ВМЕСТО ПРОСТОГО И РАБОТАЮЩЕГО повторителя "Агеева" вы накрутили какую-то симуляторную хрень? Зачем??? Чтобы работало не как у всех, а точнее - не работало как надо?
Куча лишних деталей, даже смотреть противно.
Плату вы сами сочиняли или где-то откопали у какого-то умника?
Кто посоветовал КТ814, КТ815? Работать они будут, но плохо и ненадёжно.
Индикатор тока катушки есть?
Короче, всё (почти) в мусор.
Понимаю, что мне вы спасибо не скажете, не претендую и не надо.
Но я ведь писал как надо и как не надо. Вижу плату ЗГ (задающего генератора), тоже всё через 👎 нужна другая, более округлая картинка.
Вы не посмотрели что китайцы все регуляторы поставили неправильно?
То что "их" пределы перестройки неудобны?
А то что такую плату на лицевую панель не поставишь?
Ведь писал я как надо и не просто с потолка, а уже сделав...
Генератор - китайская плата для самосборки на XR2206 даёт ВЧ всплески на вершине синусоиды - исправил фильтром на входе усилителя.
Не нужен фильтр и непонятно откуда "всплески" и где они. Фото сделать можете?
Усилитель на ОУ 544УД1А
НЕ ГОДИТСЯ!!!!!!!!!!!!!!!!!!!!!!!
Эффективные ток 0,35А
Для данного построения схемы - мало, можно выжать 1 А. Без выжимания 0,7 А. Но те же 0,7 А можно получить от одной микросхемы 7056В с обвеской на нескольких резисторах-конденсаторах.
и напряжение на катушке 2,7В.
Не надо смотреть это напряжение, толку от него мало.
Нужна ФОРМА ТОКА в КАТУШКЕ,
Кстати, что-то радиаторов на плате не вижу.
Катушки намотаны проводом ~0,51 (от монитора, микрометра нет).
Микрометр не нужен, диаметр оптимальный.
Собранная схема в процессе наладки немного изменилась - если интересно - напишу.
Неинтересно - она кривая и нерабочая.
Плату переделывать не стал. Усилитель буду делать другой - более мощный.
Ну-ну. Уже представляю ошибки. Лучше просто ПРАВИЛЬНО сделать.
Начал 01.06 3 раза в день по 15 минут током 150мА эфф. Сегодня, 09.06, сделал катушку №3 и попробовал ток 300мА. Ощущений в время процедуры нет.
А какие ожидаете ощущения да еще на таких токах?
Кстати, если не секрет, сколько Вам лет и что собираетесь лечить?
Этот "Мишин" (на память) писал что больше 200 мА - низзя.
Не могу утверждать, но у меня сложилось впечатление, что 0,5 А - минимум.
1 А наверное, разумный предел, выше большой нагрев. Провод витой пары (вернее - изоляция) плавится, а пластик плоской катушки деформируется.
Сейчас испытываю на себе ток 0,7...0.8 А. И включаю надолго. Есть такой эффект - когда внутри что-то побаливает, с катушкой (и не за 15 минут) боль на этом месте утихает, но смещается рядом, передвигаю катушку, жду, снова еще меньше ноет и снова смещается, сдвигаю и всё рассасывается.
Одни места требуют долгого лечения, в других проходит быстро.
Нагрев с таким током умеренный и катушка прогревается полностью грубо за полчаса. Понятно, что прогрев и теплопередача пластика от дерева, кардинально отличается.
Организмы и болячки разные. но есть типичные (я не зря спросил про возраст). Понятно, должны быть противопоказания, например, воспаления и кровотечения.
Относительно формы напряжения, подчеркиваю, напряжения а не тока, она не так важна. Добротность катушки исправит.
Недостаток "классической схемы Бокарёва" (условно назовём её так) в том что это генератор нагруженный на высокодобротный контур и у плоской катушки ток сильно меняется от внешних предметов (тела, токопроводящих предметов).
Поэтому есть два проверенных рабочих решения - это доп. микросхема в схеме Бокарёва и схема автогенератора. Наиболее прост автогенератор на микросхеме 7056 но получить от него ток 0,7...0,8 А сложно, надо настраивать с осциллографом, а ток 0,5...0,6 А получить просто.

Автогенератор на IRF510 IRF9510
Катушка корзинка. Спектр и осциллограмма тока сняты с 1 ом резистора.
37в питание.
Питание хорошее, но схемы не вижу. Ток катушки 0,5 А. Порядочный сдвиг съедает заметную часть выходной мощности. На глаз, вероятно от 0,5 А остается 0,35 А.

тогда её и буду делать
Раз вы меня стерпели и не плюнули пока, то посоветую перед тем как делать, описать (с рисунками, схемами) что и как собираетесь делать.
Ну и мои вопросы пока без ответов.
Схема синусоидального генератора, правильно сделанная, хороша, но индикатор тока ОБЯЗАТЕЛЕН и ток этот надо будет контролировать и подстраивать. Автогенератор - лучше для других, ну не объяснишь, скажем бабуле за 80 лет, как и когда, и какую ручку надо крутить и что делать со стрелкой осциллографа.
 
Сергей, моя благодарность за детальный разбор моей поделки!
Да не волнуйтесь Вы так. Но за переживания - спасибо!
Слова благодарности говорил всем участникам форума - за информацию.
Важен, наверное, результат. Поставил цель: 300кГц, ток синус 0,3А эфф. Цель достигнута.
Ещё раз осциллограмма (LabLoot LB1202)
Осциллограмма.png
На скрине осциллографа слева внизу измеренные значения. Осцилл умеет пересчитывать падение на резисторе в амперы - показания правильные, ток через катушку, напряжение на выходе усилителя. Вывод, что это резонанс, на основании резкого падения тока при незначительном изменении частоты генератора.
Радиатор есть - беленький под платой, от процессорного кулера, транзисторы прижаты комплектным с радиатором пружинным креплением, плата закреплена на пластиковой конструкции, прижатой этим же прижимом.
Про китайский генератор и его ручки и регулировки в курсе- я ведь почти добросовестно прочитал почти все сообщения.
Всё что я сделал - испытательный макет, и плата тоже. Вы уж не обижайтесь, что я не делаю сразу в чистовом варианте опубликованные схемы. Мне и процесс ещё важен, не смотря на свои 63 года :)
Наиболее прост автогенератор на микросхеме 7056 но получить от него ток 0,7...0,8 А сложно, надо настраивать с осциллографом, а ток 0,5...0,6 А получить просто.
Как-то я больше за независимый генератор с крутилкой или автоподстройкой.
Этот "Мишин" (на память) писал что больше 200 мА - низзя.
Не могу утверждать, но у меня сложилось впечатление, что 0,5 А - минимум.
Вот и я в первом варианте ограничился эти пределом. Испытал. К слову, незначительный эффект есть. Буду собирать более мощный усилитель.
Скажите, у Вас дисковые катушки спиральной намотки или какой-то другой тип намотки?
Osc00007.jpg

индикатор тока ОБЯЗАТЕЛЕН и ток этот надо будет контролировать и подстраивать
Полностью согласен. Сейчас, на макете, осциллограф в качестве индикатора. Про резонансный контур в первом каскаде хотел задать вопрос - Вы на него уже ответили.
 
Последнее редактирование модератором:
моя благодарность за детальный разбор моей поделки!
Поделка хорошо, подделка - плохо.
Да не волнуйтесь Вы так. Но за переживания - спасибо!
Спасибо может быть за полученный Вами результат в виде целебного эффекта, а на мои переживания наплевать и забыть.
Слова благодарности говорил всем участникам форума - за информацию.
Знаете что. Раньше был недостаток информации, сейчас - избыток информации и отделить полезную от вредной бывает очень нелегко, не знаешь что хуже - избыток или недостаток.
Важен, наверное, результат. Поставил цель: 300кГц, ток синус 0,3А эфф. Цель достигнута.
Я уже писал своё мнение по поводу ЭТОГО Мишина. У меня очень сильное впечатление что это не изобретатель, а бизнесмен купивший права на прибор и эффект поскольку он несёт чудовищную чушь про всякие эмплозии и статическое частотой 300 Кгц, значит не знает разницу между статикой и динамикой, поэтому я с сомнением отношусь к его заявлениям по поводу максимума тока в 200 мА.
Пример. Жыл-был такой Билл Гейтс, который своей мамой клялся что 640 килобайт оперативной памяти компьютера хватит всем и всегда. Сейчас в моём старом-старом компьютере примерно 6 000 000 000 килобайт ОЗУ...
Не знаю и боюсь советовать нужный ток, как только что написал, считаю что лучше расчитывать на ток прибора до 1 А, минимум 0,5 А, достаточно 0,7 А.
На скрине осциллографа слева внизу измеренные значения. Осцилл умеет пересчитывать падение на резисторе в амперы - показания правильные, ток через катушку, напряжение на выходе усилителя.
Ещё раз, напряжение нас мало волнует, волнует ток. Два луча - немалое достоинство, главным образом убедиться в малом сдвиге фазы между напряжением и током катушки.
Вывод, что это резонанс, на основании резкого падения тока при незначительном изменении частоты генератора.
Очевидно. но на практике удобно если сидишь и стрелка индикатора видна, ручка подстройки рядом. А вот если лежишь и повернулся на бок, а прибор с другого бока, то не видишь что надо подкрутить (без фанатизма, небольшие уменьшения тока не важны).
С автогенератором проблем нет - он сам подстраивается, а частота плывёт и при прогреве. Правда, с автогенератором "не видишь" частоту, а с ручной подстройкой "видишь".
Кстати, цифровой частотомер при эксплуатации НЕ НУЖЕН.
Радиатор есть - беленький под платой, от процессорного кулера
Тогда хорошо, но видно плохо. Имейте в виду что надо добиться полного прогрева, пока установится тепловое равновесие, на это может уйти 0,5...1 час. Ток покоя большой не нужен, достаточно десятков мА. Если пальцы терпят - нормально.
Всё что я сделал - испытательный макет, и плата тоже.
Слишком добротно для макета. Вы молчите - разводили плату сами (думаю что нет) или взяли готовую, вместе с дурацкой схемой.
Вы уж не обижайтесь, что я не делаю сразу в чистовом варианте опубликованные схемы.
По мне это чистовой вариант. Думаю, слабое место - промежуточный усилитель на микросхеме. Неплохо если покажете что там осциллограф кажет.
Мне и процесс ещё важен, не смотря на свои 63 года
Понятно и болячки в основном понятны. Если есть лишний вес, то чаще всего - суставы, спина. Я и потроха грею когда побаливают, помогает.
Запоров, к счастью, нет, но есть ощущение что катушка в тазовой области их не допустит.
Субъективно КАЖЕТСЯ что когда ток выше - быстрее и лучше лечит.
Как-то я больше за независимый генератор с крутилкой или автоподстройкой.
Независимый - это на самогенератор. Для себя - пойдёт. Но размеры больше. Недостаток классической схемы - довольно высокое напряжение питания - 30...36 В чтобы получить нужное напряжение, а из него - ток.
При мостовом выходе напряжение питания меньше - 12...15 В значит можно купить самый простой, маленький, дешёвый сетевой адаптер на 2 А (с запасом) включаемый в розетку, это удобно.
Вот и я в первом варианте ограничился эти пределом. Испытал. К слову, незначительный эффект есть.
Прежде вы должны убедиться в положительном эффекте, приспособится - как, куда, на какое время ставить.
И пользоваться лучше регулярно. Удобно лёжа перед сном.
Как одно время любили говорить: излечи себя сам. Вот и надо приспособиться. Чуда не будет, но эффект есть, иногда очень значительный.
Колени временами немножко ноют, но несколько лет назад почти не мог ходить - каждый шаг с болью.
Буду собирать более мощный усилитель.
Пока попользуйтесь макетом.
Скажите, у Вас дисковые катушки спиральной намотки или какой-то другой тип намотки?
"Блин" - однослойная намотка, "бублик" - внавал. По моим ощущениям блин эффективнее. Бублик я сжег во время опытов - вся изоляция проводов расплавилась, клей и пластик тоже. Я писал про эти опыты "проверки на вшивость" с помощью автотрансформатора.
Ток получился излишний, этого я и добивался, люблю запас.
Надо перемотать, но пока не до этого.
Не торопИтесь всё выбрасывать и топтать ногами со словами: так я и знал, никакой пользы, один обман. Попробуйте увеличить ток и приспособиться.
На мой взгляд, минимум сеанса - полчаса, лучше час, поэтому и написал что лучше сидя за компьютером или лёжа на ночь глядя.
Больших железок рядом (сантиметры) быть не должно - сбивают резонанс.
 
Александр, скажите пожалуйста, это проверенная схема? - тогда её и буду делать.
А намотку типа "корзинка" не испытывали? Мотается легче, сразу жёсткая. Или спиральная намотка более эффективная?
Мотать корзинку -лобзик нужен -раз, тонкая фанера-два, бумажка с разметкой-три.
Ничего из этого нет и не будет. Мотаю двумями проводами на двусторонний скотч, прижимаю палкой термоклея, она не так мучит пальцы.
Схема мощника проверена в макете, катуху тоже цеплял, мощный сигнал без привычной просадки на резонансе. И запас по току приличный.
Схемы на страницах последних недель - проверенные кирпичи, из которых можно сложить действующее устройство , если знать, за какой конец держать паяльник.
Добавлю, что за неимением Тошибы 1941-5198 можно поискать BD911-BD912. Другого импорта шаговой доступности не могу советовать, не пробовал.

Поделка хорошо, подделка - плохо.

Спасибо может быть за полученный Вами результат в виде целебного эффекта, а на мои переживания наплевать и забыть.

Знаете что. Раньше был недостаток информации, сейчас - избыток информации и отделить полезную от вредной бывает очень нелегко, не знаешь что хуже - избыток или недостаток.

Я уже писал своё мнение по поводу ЭТОГО Мишина. У меня очень сильное впечатление что это не изобретатель, а бизнесмен купивший права на прибор и эффект поскольку он несёт чудовищную чушь про всякие эмплозии и статическое частотой 300 Кгц, значит не знает разницу между статикой и динамикой, поэтому я с сомнением отношусь к его заявлениям по поводу максимума тока в 200 мА.
Пример. Жыл-был такой Билл Гейтс, который своей мамой клялся что 640 килобайт оперативной памяти компьютера хватит всем и всегда. Сейчас в моём старом-старом компьютере примерно 6 000 000 000 килобайт ОЗУ...
Не знаю и боюсь советовать нужный ток, как только что написал, считаю что лучше расчитывать на ток прибора до 1 А, минимум 0,5 А, достаточно 0,7 А.

Ещё раз, напряжение нас мало волнует, волнует ток. Два луча - немалое достоинство, главным образом убедиться в малом сдвиге фазы между напряжением и током катушки.

Очевидно. но на практике удобно если сидишь и стрелка индикатора видна, ручка подстройки рядом. А вот если лежишь и повернулся на бок, а прибор с другого бока, то не видишь что надо подкрутить (без фанатизма, небольшие уменьшения тока не важны).
С автогенератором проблем нет - он сам подстраивается, а частота плывёт и при прогреве. Правда, с автогенератором "не видишь" частоту, а с ручной подстройкой "видишь".
Кстати, цифровой частотомер при эксплуатации НЕ НУЖЕН.

Тогда хорошо, но видно плохо. Имейте в виду что надо добиться полного прогрева, пока установится тепловое равновесие, на это может уйти 0,5...1 час. Ток покоя большой не нужен, достаточно десятков мА. Если пальцы терпят - нормально.

Слишком добротно для макета. Вы молчите - разводили плату сами (думаю что нет) или взяли готовую, вместе с дурацкой схемой.

По мне это чистовой вариант. Думаю, слабое место - промежуточный усилитель на микросхеме. Неплохо если покажете что там осциллограф кажет.

Понятно и болячки в основном понятны. Если есть лишний вес, то чаще всего - суставы, спина. Я и потроха грею когда побаливают, помогает.
Запоров, к счастью, нет, но есть ощущение что катушка в тазовой области их не допустит.
Субъективно КАЖЕТСЯ что когда ток выше - быстрее и лучше лечит.

Независимый - это на самогенератор. Для себя - пойдёт. Но размеры больше. Недостаток классической схемы - довольно высокое напряжение питания - 30...36 В чтобы получить нужное напряжение, а из него - ток.
При мостовом выходе напряжение питания меньше - 12...15 В значит можно купить самый простой, маленький, дешёвый сетевой адаптер на 2 А (с запасом) включаемый в розетку, это удобно.

Прежде вы должны убедиться в положительном эффекте, приспособится - как, куда, на какое время ставить.
И пользоваться лучше регулярно. Удобно лёжа перед сном.
Как одно время любили говорить: излечи себя сам. Вот и надо приспособиться. Чуда не будет, но эффект есть, иногда очень значительный.
Колени временами немножко ноют, но несколько лет назад почти не мог ходить - каждый шаг с болью.

Пока попользуйтесь макетом.

"Блин" - однослойная намотка, "бублик" - внавал. По моим ощущениям блин эффективнее. Бублик я сжег во время опытов - вся изоляция проводов расплавилась, клей и пластик тоже. Я писал про эти опыты "проверки на вшивость" с помощью автотрансформатора.
Ток получился излишний, этого я и добивался, люблю запас.
Надо перемотать, но пока не до этого.
Не торопИтесь всё выбрасывать и топтать ногами со словами: так я и знал, никакой пользы, один обман. Попробуйте увеличить ток и приспособиться.
На мой взгляд, минимум сеанса - полчаса, лучше час, поэтому и написал что лучше сидя за компьютером или лёжа на ночь глядя.
Больших железок рядом (сантиметры) быть не должно - сбивают резонанс.
В начале мишинской темы я, как осколок метролога, услышал от Мишина и его окружения слова про 20 в размах напряжения на катушке. То есть, 10 на пике, 7 эффективных. Измерив импеданс катушки, получил ее 7 Ом и ток на резонансе под ампер.(У торика добротность говняная, импеданс под 20 Ом , продавить его надо около 20 вольт на выходе усилителя или мотать тор особо)
В то же самое время в роликах от боевых хомячков, обитателей сайта животворящей катушки они нагружали свои куриные генераторы на катуху, она на резонансе закорачивала выход генератора с превращением синуса в куриную ж. Это явление с придыханием называлось эмплозией. На деле все проще, нужен мощник , способный работать на радиочастоте с током в ампер и без видимых искажений синуса. Что оказалось до охренения непросто. Но со временем сложились несколько схем , удачных к повторению.
ПС. Укрепляющая обвязка ниткой поверх намотки вместе с защитой из скотча, как оказалось , снижает уход частоты от прикладывания к телу за счет некоторой дистанции. Её достаточно. чтобы не ерзать ручкой настройки за уходящей стрелкой индикатора.
 
Последнее редактирование:
У торика добротность говняная
Зато почти нет расстройки от тела и окружающих предметов.
По той же причине ток заметно меньше, чем у блина.
Мне КАЖЕТСЯ что блин эффективнее, но это из-за бОльшего тока или по другой причине - не знаю.
импеданс под 20 Ом
Импеданс не знаю, но добротность низкая. Не вычислял, не измерял - не вижу смысла.
продавить его надо около 20 вольт на выходе усилителя или мотать тор особо)
Не-а. Всё проще и я это показывал. как оказалось никто не читает - зато с удовольствием перенимают всякий бред со стороны.
Ставится (внутри или снаружи) небольшое кольцо-автотрансформатор и получаем, получаем брюки в 1,8 А!!! Вот не помню, скорее всего с блином, а с тором поменьше. Но поскольку лаковая изоляция выдерживает 155 градусов или сколько там, блин выдержал, а изоляция витой пары от UTP расплавилась внутри ближе к оси.
Эх, раньше не ценил МГТФ целую бобину выкинул или куда-то сплавил, вот лучший провод для бублика.
В то же самое время в роликах от боевых хомячков, обитателей сайта животворящей катушки они нагружали свои куриные генераторы на катуху
Ой, не надо про них. Эти диванные симулянты, от них тошнит. Инноваторы хреновы.
Что оказалось до охренения непросто.
Просто здесь коротковолновиков практически нет, для них это рутина.
Укрепляющая обвязка ниткой поверх намотки вместе с защитой из скотча, как оказалось , снижает уход частоты от прикладывания к телу за счет некоторой дистанции.
Ещё одна порнография. Шпульку надо делать из пластика и всего делов.
А то вяжут нитками какую-то бухту, потом жалуются.
Жаль, кстати, что здесь толком нет смайликов обозначающих рвоту и подобные эмоции, а он не редки.
Её достаточно. чтобы не ерзать ручкой настройки за уходящей стрелкой индикатора.
На шпуле частота стоит, на блине - нет. Не надо тупо повторять намотанные в навал какашки без каркаса. Каркас НУЖЕН. Это прочность, стабильность, защита от повреждений и т. п.
 
я про нитки на катушке , крепежные, фото к сообщению 1848. Плоская катушка, не тор. А вы про что, какая шпулька, вы о чем?
Фото собачее, увеличить не получается, там вблизи все ответы.

Крупно,шоб виднее
 

Вложения

  • IMG_20240607_092454.jpg
    IMG_20240607_092454.jpg
    269.6 KB · Просмотры: 147
  • IMG_20240607_092437.jpg
    IMG_20240607_092437.jpg
    506 KB · Просмотры: 144
Крупно,шоб виднее
Речь о плоской катушке: тогда на мой взгляд, прочнее, надёжнее и гигиеничнее наклеить тонкий пластик. Это защитит и катушку, и даёт возможность протирать поверхность хоть водой. хоть спиртом (в том числе изопропиловым).
 
Речь о плоской катушке: тогда на мой взгляд, прочнее, надёжнее и гигиеничнее наклеить тонкий пластик. Это защитит и катушку, и даёт возможность протирать поверхность хоть водой. хоть спиртом (в том числе изопропиловым).
Сказано легко, но как это сделать- вопросик еще тот. Думал не раз. придумал пока это. И оно работает уверенно.

Поделка хорошо, подделка - плохо.

Спасибо может быть за полученный Вами результат в виде целебного эффекта, а на мои переживания наплевать и забыть.

Знаете что. Раньше был недостаток информации, сейчас - избыток информации и отделить полезную от вредной бывает очень нелегко, не знаешь что хуже - избыток или недостаток.

Я уже писал своё мнение по поводу ЭТОГО Мишина. У меня очень сильное впечатление что это не изобретатель, а бизнесмен купивший права на прибор и эффект поскольку он несёт чудовищную чушь про всякие эмплозии и статическое частотой 300 Кгц, значит не знает разницу между статикой и динамикой, поэтому я с сомнением отношусь к его заявлениям по поводу максимума тока в 200 мА.
Пример. Жыл-был такой Билл Гейтс, который своей мамой клялся что 640 килобайт оперативной памяти компьютера хватит всем и всегда. Сейчас в моём старом-старом компьютере примерно 6 000 000 000 килобайт ОЗУ...
Не знаю и боюсь советовать нужный ток, как только что написал, считаю что лучше расчитывать на ток прибора до 1 А, минимум 0,5 А, достаточно 0,7 А.

Ещё раз, напряжение нас мало волнует, волнует ток. Два луча - немалое достоинство, главным образом убедиться в малом сдвиге фазы между напряжением и током катушки.

Очевидно. но на практике удобно если сидишь и стрелка индикатора видна, ручка подстройки рядом. А вот если лежишь и повернулся на бок, а прибор с другого бока, то не видишь что надо подкрутить (без фанатизма, небольшие уменьшения тока не важны).
С автогенератором проблем нет - он сам подстраивается, а частота плывёт и при прогреве. Правда, с автогенератором "не видишь" частоту, а с ручной подстройкой "видишь".
Кстати, цифровой частотомер при эксплуатации НЕ НУЖЕН.

Тогда хорошо, но видно плохо. Имейте в виду что надо добиться полного прогрева, пока установится тепловое равновесие, на это может уйти 0,5...1 час. Ток покоя большой не нужен, достаточно десятков мА. Если пальцы терпят - нормально.

Слишком добротно для макета. Вы молчите - разводили плату сами (думаю что нет) или взяли готовую, вместе с дурацкой схемой.

По мне это чистовой вариант. Думаю, слабое место - промежуточный усилитель на микросхеме. Неплохо если покажете что там осциллограф кажет.

Понятно и болячки в основном понятны. Если есть лишний вес, то чаще всего - суставы, спина. Я и потроха грею когда побаливают, помогает.
Запоров, к счастью, нет, но есть ощущение что катушка в тазовой области их не допустит.
Субъективно КАЖЕТСЯ что когда ток выше - быстрее и лучше лечит.

Независимый - это на самогенератор. Для себя - пойдёт. Но размеры больше. Недостаток классической схемы - довольно высокое напряжение питания - 30...36 В чтобы получить нужное напряжение, а из него - ток.
При мостовом выходе напряжение питания меньше - 12...15 В значит можно купить самый простой, маленький, дешёвый сетевой адаптер на 2 А (с запасом) включаемый в розетку, это удобно.

Прежде вы должны убедиться в положительном эффекте, приспособится - как, куда, на какое время ставить.
И пользоваться лучше регулярно. Удобно лёжа перед сном.
Как одно время любили говорить: излечи себя сам. Вот и надо приспособиться. Чуда не будет, но эффект есть, иногда очень значительный.
Колени временами немножко ноют, но несколько лет назад почти не мог ходить - каждый шаг с болью.

Пока попользуйтесь макетом.

"Блин" - однослойная намотка, "бублик" - внавал. По моим ощущениям блин эффективнее. Бублик я сжег во время опытов - вся изоляция проводов расплавилась, клей и пластик тоже. Я писал про эти опыты "проверки на вшивость" с помощью автотрансформатора.
Ток получился излишний, этого я и добивался, люблю запас.
Надо перемотать, но пока не до этого.
Не торопИтесь всё выбрасывать и топтать ногами со словами: так я и знал, никакой пользы, один обман. Попробуйте увеличить ток и приспособиться.
На мой взгляд, минимум сеанса - полчаса, лучше час, поэтому и написал что лучше сидя за компьютером или лёжа на ночь глядя.
Больших железок рядом (сантиметры) быть не должно - сбивают резонанс.
Про бублик. Размотайте его до диаметра полуторалитровой бутылки, удивитесь не раз.
 
Сказано легко, но как это сделать- вопросик еще тот. Думал не раз. придумал пока это. И оно работает уверенно.
Найти подходящий кусок пластика, вырезать кусок нужной формы, приклеить к другому слою основания на котором держится катушка, разве так сложно?
Можно через проставки чтобы не клеить к проводу.
Самое сложное - найти пластик.
Про бублик. Размотайте его до диаметра полуторалитровой бутылки, удивитесь не раз.
Удивляться не хочу. Хочу знать сколько метров витой пары для 300 кГц надо. Так полагаю, это чтобы просовывать в дырку отверстие руки-ноги чтоб как в сказке про Конька-Горбунка вынимать их молодыми и здоровыми?
В сказке там целых три кольца чана (тоже круглых только отверстие не сквозное) было и один с кипятком. С кипятком, полагаю, это максимальный ток в катушке.
Кстати, мой друг не так давно мучился с коленками. Ни во что не верит, у меня пока второго прибора не было, я ему свой не предлагал (всё равно забросит и не включит). При распросах выяснилось что вылечился мазями и "какими-то катушками" в медицинском учреждении. Там точно другая частота, но всё же. И есть разница в амбулаторном лечении и домашнем когда никуда не надо ездить к определенному часу.
Кстати, думаю, что комбинация КМ с мазями - тоже хорошо.
Сейчас, слава Богу, суставы не болят так чтобы можно было проверять лечение. Когда немножко иногда ноет, это не показатель, может само пройти.
Кстати, думаю, что эффективность надеваемой катушки намного выше прикладываемой. Как бы увеличение тока.
Относительно защитной пласмасски, условный недостаток - увеличение расстояния до больного места на несколько миллиметров. Думаю, это несущественно.
А если намотать катушку на кастрюлю (только не металлическую, можно и горшок) и надевать на голову. Когнитивные способности возрастут?
 
Не нужен фильтр и непонятно откуда "всплески" и где они. Фото сделать можете?
Про XR2206, китайская плата "собери сам", выход синуса на плате:
1717989313118.png
1717989305441.png
1717989280083.png
1717989108472.png
1717989295375.png
 
Найти подходящий кусок пластика, вырезать кусок нужной формы, приклеить к другому слою основания на котором держится катушка, разве так сложно?
Можно через проставки чтобы не клеить к проводу.
Самое сложное - найти пластик.

Удивляться не хочу. Хочу знать сколько метров витой пары для 300 кГц надо. Так полагаю, это чтобы просовывать в дырку отверстие руки-ноги чтоб как в сказке про Конька-Горбунка вынимать их молодыми и здоровыми?
В сказке там целых три кольца чана (тоже круглых только отверстие не сквозное) было и один с кипятком. С кипятком, полагаю, это максимальный ток в катушке.
Кстати, мой друг не так давно мучился с коленками. Ни во что не верит, у меня пока второго прибора не было, я ему свой не предлагал (всё равно забросит и не включит). При распросах выяснилось что вылечился мазями и "какими-то катушками" в медицинском учреждении. Там точно другая частота, но всё же. И есть разница в амбулаторном лечении и домашнем когда никуда не надо ездить к определенному часу.
Кстати, думаю, что комбинация КМ с мазями - тоже хорошо.
Сейчас, слава Богу, суставы не болят так чтобы можно было проверять лечение. Когда немножко иногда ноет, это не показатель, может само пройти.
Кстати, думаю, что эффективность надеваемой катушки намного выше прикладываемой. Как бы увеличение тока.
Относительно защитной пласмасски, условный недостаток - увеличение расстояния до больного места на несколько миллиметров. Думаю, это несущественно.
А если намотать катушку на кастрюлю (только не металлическую, можно и горшок) и надевать на голову. Когнитивные способности возрастут?
Про сказку забавно, но мимо.
Попробуйте намотать на кастрюлю, но перед тем, как надеть на голову, снимите параметры с катушки, будет интересно. Ещё полезно будет измерить омическое обоих кусков провода для тора, потом сложить. И попытаться прикинуть будущий импеданс катушки. Затем сравнить с тем. что в реальности имеем . Будет интересно.
Но для измерения импеданса нужда другая сказка, скажем, про Гарри Поттера. Приборами тут не обойтись, нужны сказочные приборы.
 
Последнее редактирование:

Последние сообщения

Статистика форума

Темы
3,303
Сообщения
262,967
Пользователи
2,544
Новый пользователь
vlad'mir
Назад
Сверху Снизу