Катушка Тесла-Мишина. Работающая схема от АБ

Вот пред для мощника,резистор меняем на первичку ,симметрируем.
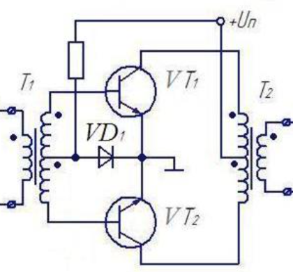
Александр, если возможно, поясните, пожалуйста, назначение обведённой RC-цепочки. Спасибо!
(резистор там зачем и почему именно такой?)
1737884913193.png
 
Меня одолевает (обуревает) научно-техническая гипотеза: нельзя ли присобачить катушку к умощнённому ГСП (от магнитофона) на 100 кГц и греться на здоровье?
 
Александр, если возможно, поясните, пожалуйста, назначение обведённой RC-цепочки. Спасибо!
(резистор там зачем и почему именно такой?)
Эта цепь задает усиление по цепи ООС с выхода в эмиттер входного транзистора. Отношение резистора 3 ком к резистору 1 ком в землю задает усиление всей схемы равное 3к к 1 +1. То есть, 4. Электролит на таких частотах заменят скромные 22-47нф
Частота высокая, поэтому резисторы достаточно низкоомные .

Меня одолевает (обуревает) научно-техническая гипотеза: нельзя ли присобачить катушку к умощнённому ГСП (от магнитофона) на 100 кГц и греться на здоровье?
Можно. Но где найти магнитофон ....

Да, так и буду делать. Длину сердечника оставлю 40-50мм. При токе базы до 100мА провода диаметром 0,25, думаю, будет достаточно.
У меня запас провода 0,445, им и мотаю. Остатками зрения.
Сердечник не войдет в насыщение, как думаете? Это можно глянуть на небольшом резисторе в эмиттере BD139 , форму синуса . При влетании в насыщение на верхушках появляются гвозди.
Пару металлических КТ805Б нашел, крутанул на радиаторы.
Сейчас мотану пробную катушку на каркас.
ПС. Вспомнил, что 20 метров на каркасе это 1 мГн.
 
Сердечник не войдет в насыщение, как думаете? Это можно глянуть на небольшом резисторе в эмиттере BD139 , форму синуса . При влетании в насыщение на верхушках появляются гвозди.
Пару металлических КТ805Б нашел, крутанул на радиаторы.
По насыщению - обязательно проверю, спасибо!
Есть у меня несколько КТ903 - тоже проверю.
 
По насыщению - обязательно проверю, спасибо!
Есть у меня несколько КТ903 - тоже проверю.
Забыл, что хотел добавить. На радиаторы прикручу по диоду 2Д213, пущай поработают термодатчиками базового смещения. Там падение чуток меньше , чем на переходе 805-го, можно резючками дотянуть до нормы.
Потренируюсь на кошках, одном этаже из транзистора, смещения 240 Ом 2 вт, диода+резистора в базе и амперметра с питанием 15 вольт.

Пока идея такова. 6 проводов по 4 метра, будущие 6 секций, проводом 0,5, сейчас свиваю, веревку намотаю на приготовленный каркас, выясню, что с индуктивностью.
Так! Размотал катушку опорного контура на 300кгц, инд-ть 180 мкГн( 0,18 мГн) там 6, 3 метра провода . Значит, берем 12 метров, получаем первичку на 2 секции, на 0,72 мГн, самое то.
Остальные 2 секции идут на выходные транзисторы .
 
Последнее редактирование:
В любом случае нужна катушка Тесла (Мишина). И она самая сложная для намотки. Изготовление транса для такой частоты задача не сложная. ДЫК может сделать УМ полностью на трансформаторах???
От трансформаторов ушли в связи со сложностью (дорого) их изготовления, появлением транзисторов и схемотехники.
В данном случае главный критерий - сложность транса - не вносит существенного вклада. Стоит ли от него (транса) отказываться, если характеристики получаются достаточными на доступных транзисторах.
Плюс к этому, на выходе нужна синусоида, которая для индуктивности суть родная стихия :)

1737905248792.png
 
Последнее редактирование:
Думал даже про ламповый мультивибратор с контуром в аноде. Или генератор стирания-подмагничивания от магнитофона. Но мощнее
вот что получается с 805-м.Мостик жмем к радиатору. тепло чует, ток падает.
Ток покоя подбираем резистором в эмиттере , но можно чуток подвигать резистором смещения 240 Ом, подкидывая ему в параллель на этаже с меньшим током и с большим падением на транзисторе.
Ошибка. не 220, а 240 Ом резистор!!!
IMG_20250126_185519_1.jpgIMG_20250126_185513_1.jpg
И последнее. Пытаясь открыть КТ805б ОДНИМ диодом , вспомнил, что у него с этим делом не как у всех, вольт на переходе почти. редкое упрямство)))
Два подряд диода-много, убегает за ампер. Успокоил ток резистор 0,5 Ома в эмиттере.

Если набраться здорового нахальства и вернуться в начало темы в 2015 году, то просится идея через саму катушку Мишина взять сигнал ПОС на вход усилителя мощности при условии достаточного его чутья. АРУ сделать на термике ТПМ2\05 ТП 2\05 ТКП-300А
Тогда и задающая ХРюша 2206 не нужна будет, как и настройка в резонанс.
 
Последнее редактирование модератором:
просится идея через саму катушку Мишина взять сигнал ПОС
По моему, Вы говорили об эффекте привыкания. Если этот эффект есть, то целесообразно добавить возможность ЧМ. С отдельным генератором это сделать проще. Например, у меня сейчас ЧМ вот таким сигналом
1737910715887.jpeg
 
По моему, Вы говорили об эффекте привыкания. Если этот эффект есть, то целесообразно добавить возможность ЧМ. С отдельным генератором это сделать проще. Например, у меня сейчас ЧМ вот таким сигналом
Ну да. Есть в 2206 возможность ЧМ по управляющей частотой ноге.
 
По моему, Вы говорили об эффекте привыкания. Если этот эффект есть, то целесообразно добавить возможность ЧМ. С отдельным генератором это сделать проще. Например, у меня сейчас ЧМ вот таким сигналом
Будет неплохо совместить основной блок с цифровым тонометром: завести обратную связь по давлению (нижнему и верхнему) и по частоте пульса.
 
Последнее редактирование:
Будет неплохо совместить основной блок с цифровым тонометром: завести обратную связь по давлению (нижнему и верхнему) и по частоте пульса.
Технических проблем нет. И данных нет. Если Вы проведёте исследования и предоставите данные о зависимости указанных Вами показателей от частоты, мощности, вида катушки, времени и месте воздействия, то всё вполне решаемо. В процессе исследований могут быть выявлены дополнительные зависимости - записывайте всё. Занимайтесь. Будем ждать.
 
Технических проблем нет. И данных нет. Если Вы проведёте исследования и предоставите данные о зависимости указанных Вами показателей от частоты, мощности, вида катушки, времени и месте воздействия, то всё вполне решаемо. В процессе исследований могут быть выявлены дополнительные зависимости - записывайте всё. Занимайтесь. Будем ждать.
Предложение заманчивое такое! Спасибо!
Я предлагаю для начала решить все схемотехнические проблемы: "устаканить" схему усилителя радиочастоты для катушки, чтобы не было "искажений синуса, косинуса, тангенса..." тока в катушке, определиться с задающим генератором и буферным каскадом. Голосованием решить: нужен ли индикатор поля и как его калибровать? На кошках?
Судя по числу страниц (а их уже 77!) обсуждения этой медико-биологической темы, псевдомедицинский консенсус пока не найден. Описания приводятся примерно такие: " ...ощущаю тепло...", "... напряжение достигает 900 вольт – кожу на пальце поджарило ...", " ... прошла ломота... в третьем снизу суставе...", "...катушка сильно греется...", "...а может добавить АМ (или ЧМ) модуляцию ... музыкой?...", "...те транзисторы не тянут – искажают!...", "... радиаторы надо бы побольше (и потолще), вентилятор не помешает..." и так далее. Почитав все это, видишь труд коллективной артели – кто в медицинский лес, кто по биологические дрова :) . Можно ещё катушки перед применением Гербалайфом опрыскивать... Так (не)льзя: можно и заб0леть (катушкоыренией) – медицинских врачей привлекать придется – с их участием и начнем целительную катушку апробировать.
Если серьёзно, то суставно-целительный эффект желательно подтвердить УЗИ сустава до и после воздействия "искажённо-торсионных полей" катушки. А так – лучше будет в мага́зин лишний раз сгонять, чтобы размять те же суставы.
 
Последнее редактирование:
Голосованием решить: нужен ли индикатор поля и как его калибровать?
Желательно обязательно
Бьіл случай в момент настройки, ток есть, а поля нет
Если серьёзно, то суставно-целительный эффект желательно подтвердить
Пользую прибор несколькр месяцев
К суставам не прикладьівал, а вот мьішечньіе боли в спине (от шеи до жо*ьі) успокаивает
 
Если серьёзно, то суставно-целительный эффект желательно подтвердить УЗИ сустава до и после воздействия
Если серьёзно, то Вы правы. Нужны единые средства и методы измерения. Нужна статистика и аналитика по действию на организм - анализы, УЗИ, МСКТ, МРТ. Если схемотехнику и измерения можно как-то систематизировать прямо здесь, на форуме, то с медицинскими показателями не получится, т.к. для частника это довольно затратно. Официальная медицина, на сколько знаю, не запрещает (значит вреда нет) и не признаёт как метод лечения.
Особенность данного форума в том, что сюда приходят люди, у которых осталась надежда только на самоспасение. По этой причине высмеивание идеи здесь не уместно. Не факт, что информация с этого форума поможет. Но не факт, что она будет вредной. Каждый для себя делает выбор.
Из собственного опыта. Нужда заставила искать "народные средства". Наткнулся на КМ. Посмотрел готовые приборы-наборы и был сильно удивлён соотношением цена-качество-себестоимость. Осциллограф был, купил генератор, намотал несколько катушек, собрал УМ. До сих пор использую.
Первый генератор был на XR2206, возможностей которого, в связи с "добытой" информацией, мне не хватило. Взял DDS RGK FG-302 - сейчас "на нём".
Коробочный вариант будет на (STM32 или МИК32АМУР) + AD9850 + (ADG918 для 100%% АМ) + (символьный дисплей 16х2) + УМ.
1737967535501.jpeg 1737967584367.png 1737967613052.png 1737967645763.png
 
Если серьёзно, то в телеграме есть курятник "БРТ & Вихревой биорезонанс", там можно и про ценность гербалайфа объяснить
и вдоволь постебаться на предмет биорезонанса, инфопереноса и лекарств через задницу через уши.
Здесь собираются другие люди.
 
Последнее редактирование:
Если серьёзно, то Вы правы. Нужны единые средства и методы измерения. Нужна статистика и аналитика по действию на организм - анализы, УЗИ, МСКТ, МРТ. Если схемотехнику и измерения можно как-то систематизировать прямо здесь, на форуме, то с медицинскими показателями не получится, т.к. для частника это довольно затратно. Официальная медицина, на сколько знаю, не запрещает (значит вреда нет) и не признаёт как метод лечения.
Особенность данного форума в том, что сюда приходят люди, у которых осталась надежда только на самоспасение. По этой причине высмеивание идеи здесь не уместно. Не факт, что информация с этого форума поможет. Но не факт, что она будет вредной. Каждый для себя делает выбор.
Из собственного опыта. Нужда заставила искать "народные средства". Наткнулся на КМ. Посмотрел готовые приборы-наборы и был сильно удивлён соотношением цена-качество-себестоимость. Осциллограф был, купил генератор, намотал несколько катушек, собрал УМ. До сих пор использую.
Первый генератор был на XR2206, возможностей которого, в связи с "добытой" информацией, мне не хватило. Взял DDS RGK FG-302 - сейчас "на нём".
Коробочный вариант будет на (STM32 или МИК32АМУР) + AD9850 + (ADG918 для 100%% АМ) + (символьный дисплей 16х2) + УМ.
Держите выходной каскад для катушки,питание 30в,ток покоя 300ма,а там видно будет.
плюс такого каскада-двойки это достаточный ток на резонансе без просадки по выходу и операционник не перегружен выходом.
Цепочка в Б-Э термотранзистора заменяется на 1 ком. Это я сейчас накрутил переменник и его измерил, 755 ом. И 300 Ом ограничитель, итого 1 ком.
IMG_20250127_190859.jpg

Александр, огромная Вам благодарность!
Можно совместить пред на паре транзисторов и катушке через емкость с данным выходником. Потому как на коллекторе преда сидит постоянное равное питанию.А нам нужна средняя точка на входе .

Итак, сегодня повозился с этим вых каскадом на биполярных двойках .
Итог. Ток покоя 120 мА, больше не нужно, меньше тоже. Меньше- корячится синусоида ступенькой, больше- появляется мазня на синусе, подвозбуд.
Обвеска термотранзистора для добычи данного тока покоя такова. К-Б резистор 4.3-4.7 ком, база-эмиттер 1 ком. Между К и Э припаяна емкость 47нф. Без нее зарубка на синусоиде.
Сигнал с выхода опера ровно 20 вольт пик-пик, 10 в амплитудного, 7 в эффективного.
На катушке то же самое, на резонансе ток потребления вырастает до 520 мА. Ток в катушке - 1 Ампер на пике, 0,7А эффективного. Катушка приятно теплая. Греется быстро.
Чтобы получить такой же ток , но на тороидальной катушке , у которой импеданс выше,
применен повышающий автотрансформатор к Ктр 2 к 3. То есть , три секции сигнал дается на две, снимается с трех. И если у нас размах выходного сигнала для плоской катушки 20 в пик-пик. то на торе он почти 30 вольт, примерно 28, просадочка есть небольшая.
Ток потребления тот же самый, 520 -540 ма.Торик тоже приятно теплый.
Питание 28 вольт, импульсник MeanWell DR 30-24 .

И о главном. Перед нами простой незатратный не прожорливый мощный выходной каскад работающий , по сути в полосе радиочастот, почти до Мегагерца. дело за хорошим простым драйверным каскадом , получится интересный звуковой усилитель. Намекну про 6П14П в триоде. Соорудить анодное питание к такому кунштюку куда проще перебора дифкаскадами, зеркалами тока , усилителями напряжения с их последующей буферизацией. Сеанс черной магии с разоблачением .
А тут три детали и тонна звука в ответ. :)
ПС. пробовал заменить тошибовскую пару 1941-5198 нашими 818-819- не прокатило, на 200кГц сквозной ток стремительно нарастает, смерть неминуемая.
А с японами что только не было, и генерация и перегрузка, держат.
 
Последнее редактирование модератором:
Бродил по Ютубу и наткнулся вот на такое видео:
https://cloud.mail.ru/public/gS3T/pStXmLQPK
Там есть схема автогенератора на двух транзисторах и есть возможность умощнения прибора.
 
Бродил по Ютубу и наткнулся вот на такое видео:
https://cloud.mail.ru/public/gS3T/pStXmLQPK
Там есть схема автогенератора на двух транзисторах и есть возможность умощнения прибора.
На мультивибраторе сделать можно. кто бы спорил. Но ведь задача получить синуса, большого и чистого....
 
У мультивибратора есть проблемы с формой синуса? И если применитьт транзисторы Дарлингтона не сможем поднять мощность выхода? Надеюсь по частоте они подойдут в эту схему.
 
У мультивибратора есть проблемы с формой синуса? И если применитьт транзисторы Дарлингтона не сможем поднять мощность выхода? Надеюсь по частоте они подойдут в эту схему.
Дарлингтоны чудным образом испарились на подходе к 300кГцам. Аннигилировали.
У мультивибратора этих синусов бесконечный набор. Зато есть перестраиваемый контур в нагрузке, выделяющий главный синус. Вот как здесь http://archive.radio.ru/web/1979/08/045/
 
Сейчас глянул свою ссылку. Она почему-то оказалась всего 1 минута. А по -хорошему там про этот генератор человек рассказывает и показывает первые 6 минут. Он получил при напряжении 24В ток 330мА и это на КТ602. Кстати, форма тока очень красивая. Все таки надо попробовать смакетить на мощных транзисторах и напряжении 30В, вот только вернусь из Хабаровска. А интересно на мощных СВЧ-транзисторах не лучше будет? Впрочем и на КТ602 его генератор генерил на 3МГц.
И еще. А IGBT-транзисторы не пойдут в этой схеме? У меня есть кучка перемаркированных на низкое напряжение, но правда с диодом.
Вот видео на Ютубе:
Может кто сможет больше скачать и выложить сюда.
 
Последнее редактирование:
Сейчас глянул свою ссылку. Она почему-то оказалась всего 1 минута. А по -хорошему там про этот генератор человек рассказывает и показывает первые 6 минут. Он получил при напряжении 24В ток 330мА и это на КТ602. Кстати, форма тока очень красивая. Все таки надо попробовать смакетить на мощных транзисторах и напряжении 30В, вот только вернусь из Хабаровска. А интересно на мощных СВЧ-транзисторах не лучше будет? Впрочем и на КТ602 его генератор генерил на 3МГц.
И еще. А IGBT-транзисторы не пойдут в этой схеме? У меня есть кучка перемаркированных на низкое напряжение, но правда с диодом.
Вот видео на Ютубе:
Может кто сможет больше скачать и выложить сюда.
Есть комплементарные ВЧ 2Т904 2Т914, удобные, кристалл изолирован от подошвы, подошва с резьбой , но они слабые. Не пробовал, забыл о них начисто. Гляну справочник.
 
Перед нами простой незатратный не прожорливый мощный выходной каскад работающий , по сути в полосе радиочастот, почти до Мегагерца. дело за хорошим простым драйверным каскадом
Александр, а как смотрите на то, чтобы сделать печатки под каждый модуль: БП, генератор, согласующий усилитель, УМ, показометр, управление. Предполагаю, это упростит изготовление желающим сделать устройство.
Выработать требования к входам-выходам-питанию-соединению-посадке-управлению. И уже из модулей делать законченное устройство. Сразу поднимется вопрос повторяемости, плавно перетекающий в требования к компонентам. Возможно, будут желающие принять участие - тогда поднимется вопрос ПО для подготовки схем и разводки ПП.
Под спойлером пример модуля УМ по Вашей схеме. В схему добавил два конденсатора по питанию и разъёмы. Трассировка ручная под домашнее изготовление платы. Ошибок трассировки нет - программа это проверяет. Есть небольшие огрехи с аккуратностью, т.к. готовил для примера. Вполне возможно, что расположение компонентов и трассировка неудачные для данного УМ - я не специалист в области ЭМС по ПП. Можно использовать СМД - сверлить не надо. Ошибку нашёл - Резисторы десятиомники не поставил...

1738150915259.png 1738150934085.png 1738151465924.png 1738155966117.png 1738156056258.png
 
Последнее редактирование:
Александр, а как смотрите на то, чтобы сделать печатки под каждый модуль: БП, генератор, согласующий усилитель, УМ, показометр, управление. Предполагаю, это упростит изготовление желающим сделать устройство.
Выработать требования к входам-выходам-питанию-соединению-посадке-управлению. И уже из модулей делать законченное устройство. Сразу поднимется вопрос повторяемости, плавно перетекающий в требования к компонентам. Возможно, будут желающие принять участие - тогда поднимется вопрос ПО для подготовки схем и разводки ПП.
Под спойлером пример модуля УМ по Вашей схеме. В схему добавил два конденсатора по питанию и разъёмы. Трассировка ручная под домашнее изготовление платы. Ошибок трассировки нет - программа это проверяет. Есть небольшие огрехи с аккуратностью, т.к. готовил для примера. Вполне возможно, что расположение компонентов и трассировка неудачные для данного УМ - я не специалист в области ЭМС по ПП. Можно использовать СМД - сверлить не надо.

Виноват, но BDшки у меня рядом с мощными прикручены на радиаторе. (всмотритесь в фото монтажа )Там же термодатчик на одном из радиаторов. коллекторы вместе, все рядом, провода в пару тройку см. А у вас они фигзна где на улице. . Я так не пробовал делать.
БП готовый МинВэловский на 24 в, накручивается до 28 родной крутилкой. Цену не знаю, может сегодня и за семерку рублей вывалиться. Он с защитой на 1, 5 А, четко срабатывает на косяке, по запарке ляпнула капля припоя в транзистор мощный, коротнула ноги. Включаю- не пойму. куда сигнал делся. Увидел- обморок потерял.
 
Последнее редактирование:
но BDшки у меня рядом с мощными прикручены на радиаторе. Там же термодатчик на одном из радиаторов. коллекторы вместе, все рядом, провода в пару тройку см. А у вас они фигзна где на улице. .
Это счаЗ изменю. Интересно Ваше мнение по модульному построению. Правда, основная нагрузка - схемотехника и контроль - будет на Вас. Если устраивают мои творения по разводке - с удовольствием поучаствую.
Термодатчик - это подстроечный 750ом?
 
Это счаЗ изменю. Интересно Ваше мнение по модульному построению. Правда, основная нагрузка - схемотехника и контроль - будет на Вас. Если устраивают мои творения по разводке - с удовольствием поучаствую.
Нет, не обещаю ничего. Эта тема муторная, ручная каторжная работа, зрение неважное.
Впрягаться нет ни сил ни желания. Советом помогу. Там еще задающий и предусиление на операционнике. И стрелочная индикация настройки +подсветка индикатора. Плюс крутилки настройки резонанса и мощности в катушке.

Это счаЗ изменю. Интересно Ваше мнение по модульному построению. Правда, основная нагрузка - схемотехника и контроль - будет на Вас. Если устраивают мои творения по разводке - с удовольствием поучаствую.
Термодатчик - это подстроечный 750ом?
Термодатчик это узел из транзистора и пары резисторов настройки тока покоя. Транзистор прикручен к радиатору, для тепловой обратной связи. Через слюду .
 
Вопросик такой: можно ли сделать усилитель для катушки (пусть выходной каскад) на какой-нибудь 6П14П или подобных лампах? В аноде трансформатор без сердечника – и греться на здоровье. Минус один (а может и не один) – блок питания высоковольтный
 
усилитель для катушки (пусть выходной каскад) на какой-нибудь 6П14П
Диапазоны радиоволн. 300кГц - между ДВ и СВ. Предполагаю, мощности усилителя порядка 20Вт достаточно. Здесь описан УМ на СВ.на 20-30Вт. Будете делать - поделитесь - мне тоже любопытно.
 
Можно приблизительно прикинуть мощность в катушке: питание транзисторной схемы 30 вольт, ток потребления около 0,3 ампер. Мощность P=U•I= 30•0,3=9 Вт. Примерно 10 ватт и греют печень
 
Вопросик такой: можно ли сделать усилитель для катушки (пусть выходной каскад) на какой-нибудь 6П14П или подобных лампах? В аноде трансформатор без сердечника – и греться на здоровье. Минус один (а может и не один) – блок питания высоковольтный
ну так соберите "шарманку" , и нагрузите ее не на антенну ,а на катушку , и никакой усилитель не нужен.
сама себе и генератор и усилитель. до 10 вт можно снять

287588413_f1e76e5a9a7ccddabfde70b9a0697f0a_800.png
 

Статистика форума

Темы
3,302
Сообщения
262,806
Пользователи
2,544
Новый пользователь
vlad'mir
Назад
Сверху Снизу