Классный звук на базе S-90

К сведению желающих найти достойные пищалы занедорого . такие есть в Аудиомании, два варианта по примерно одной цене, итальянцы, звать их Sica LP66.25 , фланец 66мм, вторая LP82.25-95 фланец 82мм. та, что с фланцем 82 мм имеет больший магнит, тянет ниже , ачх отменно ровная, в полку с 1500 до 16 000. Звук дорогой , спокойный, напоминает Сканспик . цена за пару в районе 5-6 тыр.

 
Последнее редактирование:
Ваш слух к этому привык и не замечает эха. А микрофон передает все как есть.
А как такое получается, что слух, привыкший к эху, начинает на него обращать внимание уже в записи с микрофона?
То есть - слушаем в помещении - эха не слышим, т.к. привыкли. Записали в той же точке прослушивания, слушаем запись и привычка к эху уже пропала?
 
если Вам повезло
6ГДВ-4.PNG
 
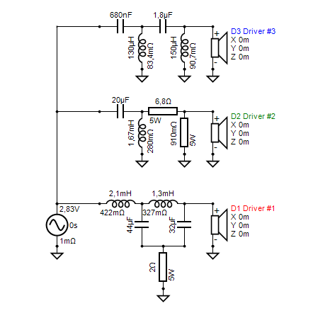
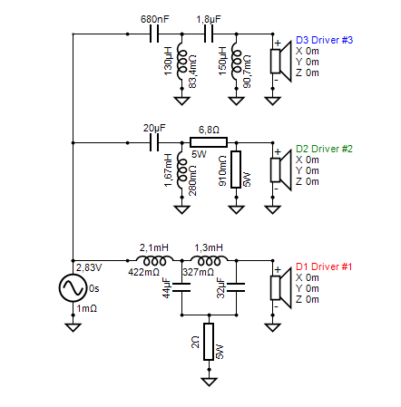
Я даже больше скажу.Когда велась настройка линии ВЧ ,схеме имеются две катушки индуктивности.Увеличение либо уменьшение намотки меняет не только верхний диапазон,а ещё меняется и подача баса.Эта система единый организм.На данный момент найдены оптимальные настройки и в процессе они постоянно редактируюся.На самом деле комната с параметрами в 15 кв м. не позволяет передать через микрофон достоверный звук.В дальнейшем в планах прослушивание на улице.
Спасибо за ответ. Теперь понятно: цель создания темы - похвастаться детищем. Ну что ж. В понедельник сброшу АЧХ Ваших фильтров по напряжению (не по звуковому давлению), но уже могу сказать: Вы настроили систему на знатный Бум-Тынц. Возможно, сказывается привычка слушать с задранными тембрами, но фильтром АС весьма сложно получить АЧХ как у темброблока, на НЧ - просто нереально. И, что бы Вы ни говорили, ВЧ динамик вытянуть из колодца будет правильно.
 
В свое вемя баловался доработкой, был куплен набор динамиков Ciare, переделаны под них фильтры. Тогда прикол случился - вместо заказанного HW250 человек привез PW251, ему понравилось, что у этого все характеристики выше, он профи, а цена меньше, хотел как лучше :) Пришлось заказывать еще раз, а эти продать Шосту, он на них играющие шкафы сделал, описаны в журнале Радио N7 2012г. Считалось в JBL Speakershop под DOS еще, в доработанном ящике от S90 играло нормально, народ недоумевал, что их такие же колонки играют не так, цена переделки вышла раза в 2 больше, чем купить приличные готовые колонки.
 
Схема страшненькая просто труба, зачем так сложно и при этом, настолько криво

1715410149553.png
1715410171272.png
 
1715411861741.png
1715411883528.png


всмомнил "мем"
1715411955396.png


Страшный сон "аудиофила":
1715412584029.png

ВЧ так вообще жуть:
1715412720188.png

Получается так, что всё выше 6кГц по частоте, но ниже по звуковому давлению, было каким то чудом выкручено фильтром, что бы спасти то что находится почти на -15дБ относительно уровня 91дБ (видно на общем видео АЧХ системы).
 
Последнее редактирование:
Знаете, можно и в комнате услышать звук ваших колонок без навязчивых отражений и гулкости. Для чего сблизить колонки до метра , микрофон напротив в треугольнике, уровень не наваливать, по высоте микрофон расположить на уровне стыка средника и пищалы, обычно там главная акустическая ось колонки.
Так и есть. https://disk.yandex.ru/d/5jCOh5Z2ahQm7A Записывалось примерно на мощности 10 вт. Схожесть по звуку и записанному файлу 90%.

Яма на 2 килах результат работы стакана впереди пищалы. Стакан дело нужное и без него никуда, но только не здесь.
Были рассмотрены многие варианты ,собирались консилиумы.Вч отиграли лучше и детальней в глубине.
 
Сч с вч не сшиты,и гул по нч слышно
 
Были рассмотрены многие варианты ,собирались консилиумы.Вч отиграли лучше и детальней в глубине.
Собирать конвульсиумы - себе на голову. Вы решаете, только, достойный звук или позорный. Чужое мнение это чужое мнение. Я себе самый строгий судья , если слышу в звуке лажу, никто не успокоит.

Так и есть. https://disk.yandex.ru/d/5jCOh5Z2ahQm7A Записывалось примерно на мощности 10 вт. Схожесть по звуку и записанному файлу 90%.
10 ватт чудовищная мощность для проверки звука
 
Никак не могу понять этого кайфа.
Зашкалить меритель, и пытаться при этом чего то измерить
Там не меритель виноват, ему 10 ватт слону дробина. Отраженка звериного уровня свалит звук даже не в кашу. а в фарш.
 
У Михаила есть два пути.
1. Оставить всё как есть (нравится и плевать на то что все местные бабы-яги против).
2. Сломить гордыню и в одной колонке собрать фильтры которые ему здесь помогут расчитать. Заодно сделать фланец для пищалки и вытащить её из колодца, чтобы фланец самой пищалки был заподлицо с панелью.
Сравнить результаты, лучше с привлечением друзей, не объясняя про фильтры, а просто спросить как им больше нравится. Дальше - по итогам проверки.
Дождаться здесь восторгов и похвал (кроме столярных работ) не получится.
Думаю, победит первый вариант.
 
Мне вот интересно стало, а о какой мощности идёт речь? Может это пиковая мощность или мощность от фонаря?
Мне проще рассуждать про подводимую мощность, так как на морде лица измерительной станции находится индикатор среднеквадратичного значения на базе 572ПВ2 , меряющий напряжение на клеммах усилителя, все время тикает и выдает цифирки в вольтах до сотых. И можно прикинуть , что там творится со средним и пиковым значениями.
 
Пять копеек - 4ГД-8Е - ужасный динамик - кричалка, да и только...
Есть одна причина, по которой добиться баланса в трехполоске с таким вопящим средником возможно, лишь удавив его отдачей ниже плинтуса, и попытка добавить ему уровень оборачивается неприятным окрасом и развалом нормального комфортного звука.
Тогда как хороший спокойный средник сливается с басовиком идеально и угадать, кто где звучит в этом красивом звуковом облаке невозможно, слитность идеальная.
 
У Михаила есть два пути.
1. Оставить всё как есть (нравится и плевать на то что все местные бабы-яги против).
2. Сломить гордыню и в одной колонке собрать фильтры которые ему здесь помогут расчитать. Заодно сделать фланец для пищалки и вытащить её из колодца, чтобы фланец самой пищалки был заподлицо с панелью.
Сравнить результаты, лучше с привлечением друзей, не объясняя про фильтры, а просто спросить как им больше нравится. Дальше - по итогам проверки.
Дождаться здесь восторгов и похвал (кроме столярных работ) не получится.
Думаю, победит первый вариант.
В это Трио динамики подбирались по критериям сделано в СССР.Подбирались по музыкальности в штатные места S90 .В процессе работы происходили модернизации,которые и привели к данному виду.Что либо переделывать по корпусу,проще создать новый проект.Что касается схемы фильтров ,было примерно около 30 вариантов всеразличного порядка и последняя является самой связующей все три динамика,я не спорю ,возможно кто то и лучше предложит .Если интересно могу ответить по любому элементу и номиналу и для чего он там находится и какой горб опускает или поднимает .Что касается углубления динамика 6гдв4 он там отыгрывает лучше чем на фасаде. Следующей доработкой можно попробовать заменить конденсаторы с 73-16 на другое интересное решение. .Есть тестовые записи для оценки системы.Если что то менять то нужно понимать кто или что фальшивит?
 
Следующей доработкой можно попробовать заменить конденсаторы с 73-16 на другое интересное решение.
Нормальные конденсаторы для АС, главное подобрать правильную ёмкость в частотных срезах.
Средник менять, использовать другую схему и колонки зазвучат как надо.
А 73-16 в НЧ тоже гуд!
 
Если интересно могу ответить по любому элементу и номиналу и для чего он там находится и какой горб опускает или поднимает .
Вам уже показали в сообщений #38 что вашы фильтры кривые.
Намекнули не раз ,что можно сделать лутче.
Но вас интересует только внешни вид
Что касается углубления динамика 6гдв4 он там отыгрывает лучше чем на фасаде.
Тут то же самое .
 
Следующей доработкой можно попробовать заменить конденсаторы с 73-16 на другое интересное решение
Верно, давно пора Mundorf ставить, но первым делом нужно проверить направленность проводов, или сразу заменить на правильный van den hul.
Если что то менять то нужно понимать кто или что фальшивит?
Да в таком сетапе и тем более с такой настройкой фильтра, это больше похоже на "цыганскую свадьбу" все в говно и каждый орёт пока дури хватает. А 6ГДВ-4 тот через замочную скважину старается, так как вышел покурить.

Начните с согласования ФЧХ, от туда и груповая задержка придет в норму.

А можно выложить файл проекта REW который фигурирует в видео из первого поста?
 
Вот музыка для проверки хороша диапазон большой.https://www.youtube.com/watch?v=ucMFY64c3cM
 

Статистика форума

Темы
3,305
Сообщения
263,284
Пользователи
2,548
Новый пользователь
Александр Н.
Назад
Сверху Снизу