СМЕРШ
1 ранг
- Регистрация
- 30 Янв 2024
- Сообщения
- 2,349
- Реакции
- 2,529
- Баллы
- 102
- Страна
- Poland
- Город
- Stargard
- Предупреждений
- 15
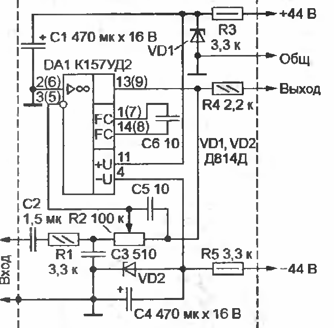
Гибридный телефонный усилитель МИГ.Простенький.
Несложный. Я его сперва вручную скорректировал.
Ну это метод по цепям питание экономичное решение.
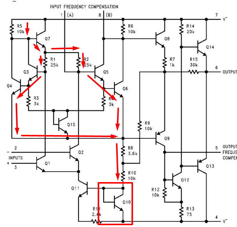
В ОУ к шинам питания подключено множество каскадов. Например, тот же самый источник режимного тока для всех каскадов. При снятии искажённого сигнала с контактов питания ОУ это питание модулируется сигналом, а не все каскады способны противостоять ему, и токи их тоже меняются в такт сигналу. Эта неспособность графически изображается в виде АЧХ PSRR (подавления пульсаций питания).
Собственно, чтобы жесточайше выбесить схемотехника, вроде Хуана Пабло, достаточно показать ему такую схему, эффект превзойдёт все ожидания. Не говори, что идею подсказал тебе я. Скажи, что сам придумал.
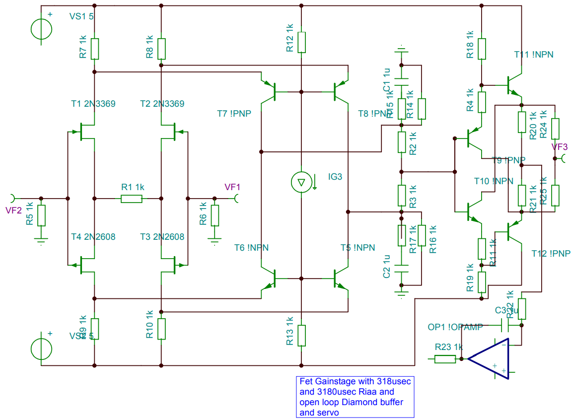
А вообще, с точки зрения линейности, схема эта и сама по себе вельми плачевная. Откажись от неё.

