Основы ламповой схемотехники для начинающих

  • Автор темы Автор темы OLD
  • Дата начала Дата начала
Хорошо.
В любом случае - на мой взгляд, прогресс "на лицо". Чувствую, что Вы уже имеете представление, что такое ВАХ и что он отображает.
теперь понимаю - нужно было двигаться вниз и влево по катодной прямой и методом тыка проверять значения по оси токов, а я думал что нужно определить падение напряжение на сопротивлении первички, которое у меня есть, а тока нет и уже потом строить рабоую точку, проведя от полученного напряжения с учетом падения перпендикуляр вверх до пересечения с катодной прямой и в эту точку перенести анодную прямую
Может и есть какие-то другие, более правильные методики нахождения рабочей точки. Но я лишь могу рассказать - как сам это делаю. Может, в дальнейшем, в книжках Вы найдёте более верную и быструю методику. Но пока я лишь передаю то, как сам действую.

Следующая задача - поставить на нагрузочной прямой выходного каскада точки, отображающие размах сигнала на аноде выходной лампы. Отобразите эти точки на рисунке.
 
6П14П легко перегружается , начинает верещать.
Ну да, потому что чувствительность у неё очень высокая, а любители ввалить мощщи - в большинстве. А НЕ перегружать - неужели трудно?
Трудно перегрузить одним каскадом предусилителя выходные лампы, которым надо 40...60 вольт для раскачки.
6П14П может выдать почти 4 Вт, что больше, чем у ламп подобного размера. Её можно пытать в разных режимах.
Крайне важный момент, что её рабочий анодный ток около 50 мА - как раз для трансформаторов подобных ТВЗ-1-9 и куче подобных с "технологическим зазором". Взяв 6П14П Олег гарантированно получит приличный результат, а если сразу замахнётся на Шекспира, может остаться ни с чем. Покемон с непосредственной связью между каскадами может обидеться и нагадить, как кошка.
Поэтому для "первого лампового" - самый раз.
Впрочем, решать ему, даже интересно что он выберет.
Олег пока не понимает, что расчитав и даже сделав гипотетический усилитель с чувствительностью по входу 4 В, он получит усилитель, который никогда не будет перегружаться потому, что мощность от реального входного сигнала будет хорошо, если 1 Вт.
Только не надо писать, что он тоже будет слушать на микроваттах. Как-то странно писать про перегрузку и верещание лампы с одной стороны, и прослушивании на микроваттах с другой стороны, в этом случае любая лампа точно не перегрузится.
 
Следующая задача - поставить на нагрузочной прямой выходного каскада точки, отображающие размах сигнала на аноде выходной лампы. Отобразите эти точки на рисунке.
взял на себя смелость и построил линии на ось напряжений, чтоб было сразу видно расброс амплитуды
6П36С  ВАХ 2й каскад.jpg
 
в покое: на сетке выходной лампы будет 0В;
при пике положительной полуволны на входе, на сетке выходной лампы: -41В;
при пике отрицательной полуволны на входе, на сетке выходной лампы: +36В.
Это я процитировал своё же сообщение ранее. То, что из Вас, Олег, пытался вытянуть чуть ранее.
Олег, посмотрите внимательно, как изменяется сигнал на сетке выходной лампы и подкорректируйте свой рисунок. Найдите ошибку.
 
Это я процитировал своё же сообщение ранее. То, что из Вас, Олег, пытался вытянуть чуть ранее.
Олег, посмотрите внимательно, как изменяется сигнал на сетке выходной лампы и подкорректируйте свой рисунок. Найдите ошибку.
Вы имеете ввиду, что поменяется фаза?
 
Да, совершенно верно. Один ламповый каскад переворачивает фазу для второго каскада.
Я сначала хотел даже переспросить перед построением рисунка, но побоялся выглядеть глупым, а оказалось наоборот. Позже построю, как домой приду
Я же в Украине живу. Не важна дешевизна трансформаторов у Вас. Пересылка на порядок дороже будет. У нас можно тоже найти от 2 $ за штуку, но БУ. Если на барахолку на днях не принесут, то закажу в сети. После такого количества потраченного на меня времени, включить заднюю я по любому уже не смогу, о чем писал в теме у Алекса "Усилителю быть!", приняв у него "эстафету" :)

Олег, посмотрите внимательно, как изменяется сигнал на сетке выходной лампы и подкорректируйте свой рисунок. Найдите ошибку.
Вот, исправил, развернув фазу
6П36С  ВАХ 2й каскад.jpg
 
Олег, теперь, на мой взгляд, всё верно у Вас на графике. И значение напряжений анод-катод в крайних точках - Вы правильно сделали, что указали.
А теперь следующий шаг: зная размах напряжений на аноде лампы выходной (а соответственно - и на первичной обмотке выходного трансформатора. Ведь, одним "концом" первичка сидит на питании 300 В, которое не колеблется, а вторым "концом" - на аноде выходной лампы) - скажите нам, какой размах напряжения будет на вторичной обмотке выходного трансформатора?
В качестве подсказки, сообщу, что помогут Вам в этих расчётах значение приведённого сопротивления выходника и сопротивление АС.
 
Последнее редактирование модератором:
скажите нам, какой размах напряжения будет на вторичной обмотке выходного трансформатора?
Сначала нам нужно найти коефициент трансформации. Ктр= корень квадратный из 4000/8=корень из 500=22,36.
Теперь размах на первичке 399 В (от пика до пика) разделить на Ктр. 399/22,36=17,84 В. меня смущает такое значение. очень большое для лампового усилителя, но вроде расчеты верны
 
Сначала нам нужно найти коефициент трансформации. Ктр= корень квадратный из 4000/8=корень из 500=22,36.
Теперь размах на первичке 399 В (от пика до пика) разделить на Ктр. 399/22,36=17,84 В. меня смущает такое значение. очень большое для лампового усилителя, но вроде расчеты верны
Не смущайтесь пока что...
На мой взгляд - расчёты верны.
Олег, полученное Вами значение 17,48 В - это две амплитуды (вдруг, если Вы пока ещё не осознали это).
Посчитайте, каково эффективное напряжение на вторичке (и сообщите нам).
Ну и сразу уже - огласите конечный результат, какая мощность будет выделяться на АС.
 
Не смущайтесь пока что...
На мой взгляд - расчёты верны.
Олег, полученное Вами значение 17,48 В - это две амплитуды (вдруг, если Вы пока ещё не осознали это).
Посчитайте, каково эффективное напряжение на вторичке (и сообщите нам).
Ну и сразу уже - огласите конечный результат, какая мощность будет выделяться на АС.
Ну что же. Ищем амплитудное значение: 17.48/2=8,74 В. Ищем действующее: 8,74/1,41=6,2 В. Ищем мощность: 6,2^2/8=4,8 Вт
 
Ура, Олег!
На мой взгляд - всё верно. Я очень рассчитываю, что за нашими с Вами действиями следил ещё кто-то здесь. И если бы были грубые ошибки - они бы подправили.
А посему - считаю, что мы с Вами верно нашли ответ на поставленную задачу.
А если верно... спешу поздравить Вас, Олег! - Вы теперь можете полновесно сказать, что приобщились к лампам. Проработать во всех подробностях двухкаскадную схему лампового усилителя с построениями на ВАХ - это уже не "хухры-мухры".

Для закрепления понимания - предлагаю Вам ещё одну задачу решить.
Есть такой довольно известный в узких кругах человек: Анатолий Манаков из г. Сургут. Он довольно много и активно общался ранее на "Аудиопортале". Многие люди считают, что схемы ламповых усилителей, рассчитанных А. Манаковым - очень просты, лаконичны, повторяемы и надёжны в работе.
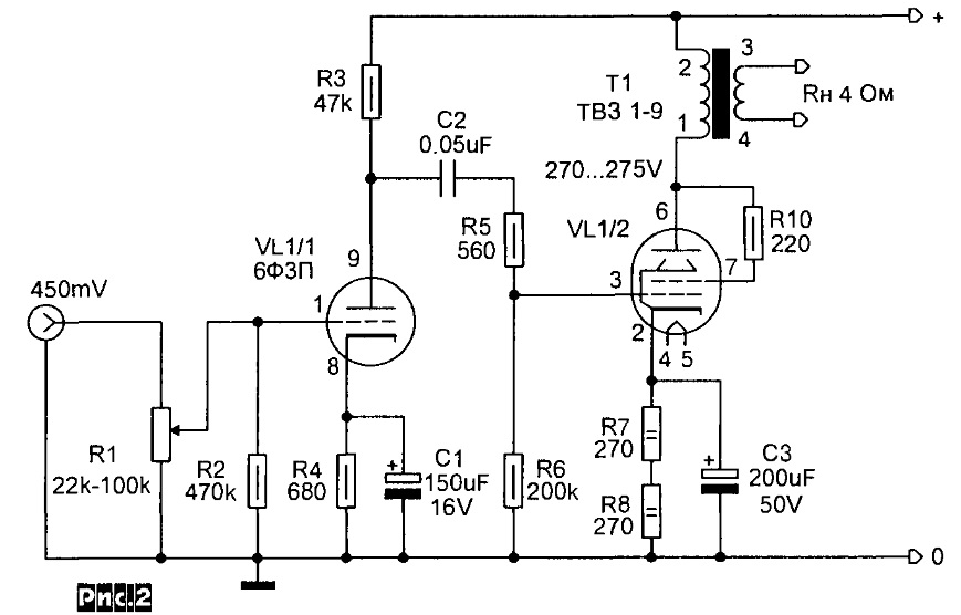
Предлагаю рассмотреть и проанализировать одну из его популярных схем УНЧ на лампе 6Ф3П.
Лампа 6Ф3П - это так называемый "триод-пентод" - в одном баллоне лампы содержится один триод и один пентод.
Вот схема этого усилителя:
1.jpg

если интересно - статья с описанием приводится про него в журнале "Радиохобби" (прикрепил к сообщению в джвю формате).
А вот ВАХ, которые я для Вас нашёл и с которыми предлагаю поработать:
2.gif
6Ф3П триодная часть.jpg

Задачу предлагаю сформулировать так: необходимо перепроверить информацию, указанную на схеме, о том что чувствительность данного усилителя равняется именно 450 мВ. Для этого - необходимо на ВАХ построить нагрузочные прямые и указать размах сигнала.
Все этапы при решении этой задачки и возникающие вопросы - прошу описывать здесь, в ветке.
 

Вложения

Для закрепления понимания - предлагаю Вам ещё одну задачу решить.
Ура! А то мое "ну что же" было сказано со вздохом сожаления, ибо я понял, что задание подошло к концу. Теперь у меня парочка уточняющих вопросов:
1). Пентодная часть в псевдотриоде, как я понимаю - ВАХ для 2го каскада?
2), ВАХ триода для 6Ф3П (для первого каскада) без проблем гуглится в сети?
Графиками займусь завтра, или даже послезавтра , ибо сегодня по невнимательности схватился за жало паяльник и как раз нажимать мышку нужно ожогами. Печатаю на планшете левой smile_1
 
1). Пентодная часть в псевдотриоде, как я понимаю - ВАХ для 2го каскада?
Это верно.
2), ВАХ триода для 6Ф3П (для первого каскада) без проблем гуглится в сети?
Я эту ВАХ тоже прикрепил. Если навести мышку на картинку - появляется надпись "6Ф3П триодная часть"
 
Я эту ВАХ тоже прикрепил. Если навести мышку на картинку - появляется надпись "6Ф3П триодная часть"
Понял. Просто с планшета не видно.
Еще у меня такой вопрос: просмотрев схему БП в прикрепленный статье, там указана только переменка на вторичке и то не точно, а от и до. Найти напряжение постоянки можно тоже от и до. Но там еще дросселя и резистор, на которых будет падение напряжения. Отсюда вопрос: какое отфильтрованное напряжение мне взять для анализа схемы?
 
Вполне достаточно того напряжения на аноде выходной лампы, которое указано на схеме: "270..275V". Этого достаточно, чтобы рассчитать все остальные напряжения. Давайте, для определённости примем, что напряжение на аноде выходной лампы равно 270В. И, совершенно верно, начать нам надо будет именно с определения напряжения на противоположном конце первички выходника (напряжение, которое приходит от БП).
Как мы его определим?
 
При наличии ТВЗ 1-9 замерять сопротивление и посчитать падение напряжения
 
При наличии ТВЗ 1-9 замерять сопротивление и посчитать падение напряжения
Зачем его наличие? Это очень популярная деталь. Запросто параметры находятся в интернете:
1.jpg

А вот "посчитать падение напряжения" - это совершенно верно. Что нам для этого надо?
 
Зачем его наличие? Это очень популярная деталь. Запросто параметры находятся в интернете:
Посмотреть вложение 18729
А вот "посчитать падение напряжения" - это совершенно верно. Что нам для этого надо?
Я думаю нужен ток на 2м каскаде, а для этого нужно найти его рабочую точку, построив график на ВАХ. Предварительно для этого нужно активное сопротивление первички трансформатора переменному току Ra, при условии, что на вторичке будет нагрузка сопротивлением 4 Ом. Для этого есть формула Ra=Ктр^2*Rн. В свою очередь Ктр легко посчитать из таблицы отношением количества витков первички к вторичке : Ктр=2150/58=47,4. Отсюда Ra= 47,4^2x4=8992 Ом. Теперь у меня есть все данные для постройения рабочей точки 2го каскада на соответствующей ВАХ. Но этим я уже займуся завтра в графическом редакторе компьютера. К тому же на планшете левой рукой очень долго текст набирать
 
Олег, для выходного каскада, где у нас есть выходной трансформатор - для построения рабочей точки, приведенное сопротивление выходника не требуется. В очередной раз повторюсь - что в случае с выходным трансформатором - нагрузочная прямая "плавающая" по ВАХ. Здесь ситуация такая, - что не рабочая точка лежит на нагрузочной прямой, а наоборот - это нагрузочная прямая переносится в рабочую точку.
Вам всё равно, в дальнейшем понадобится нагрузочная прямая. Поэтому - то, что Вы рассчитали Ra (кстати, верно, на мой взгляд) - пригодится при построении "размаха" сигнала на аноде выходной лампы.
Но сейчас, для поиска рабочей точки выходного каскада - я бы на Вашем месте начал бы с построения вспомогательной линии, отображающей возможные рабочие точки по условию катодного резистора. Вы это делали совсем недавно...
 
Но сейчас, для поиска рабочей точки выходного каскада - я бы на Вашем месте начал бы с построения вспомогательной линии, отображающей возможные рабочие точки по условию катодного резистора. Вы это делали совсем недавно...
Так все увлекательно, что я не удержался и подбадривая себя воинственными кличами в сторону моего паяльника, обозначащими неприличные части тела, при помощи метода научного тыка нашел рабочую точку лампы выходного каскада
Рабочая точка 2 каскада.jpg

Теперь, зная ток через выходной каскад легко посчитать падение напряжения. 220х0,03=6,6 В. Следовательно отфильтрованное напряжение будет 270+6,6=276,6 В
 
Олег, немножко не попали. Проверка по напряжению катод-анод не сходится. Смотрите: падение на катодом резисторе 0.03*540=16.2 В. На схеме указано, что на аноде 270 В. Отнимаем 270-16.2=253.8 В. А у Вас на графике - получилось 235 В. Вывод - рабочая точка чуть правее на вспомогательной прямой.
 
Отнимаем 270-16.2=253.8 В.
Именно эту часть я упустил. Чуть позже пересчитаю

Но сейчас, для поиска рабочей точки выходного каскада - я бы на Вашем месте начал бы с построения вспомогательной линии, отображающей возможные рабочие точки по условию катодного резистора
Наконец то добрался до ноута и понял, что я олух царя небесного! В прошлый раз мне приходилось учитывать падение напряжения на первичной обмотке выходного трансформатора, а на схеме Монакова напряжение указано уже после первичной обмотки, что гораздо упростило поиск Р.Т. как только я учел этот момент!
Рабочая точка 2 каскада.jpg

Я уверен, что рабочая точка найдена правильно! теперь считаем падение напряжения на первичке. 220х0,0325=7,15 В. Следовательно отфильтрованное напряжение будет 270+7,15=277,15 В

Теперь, если ресчеты мои верны и я правильно понимаю суть задания, дальнейший план таков: найти рабочую точку первого каскада, построить нагрузочную прямую, построить на ней точки размаха амплитуд для входного сигнала =450мВ, определить размах амплитуд на аноде 1го каскада, построить нагрузочную прямую второго каскада, построить размах амплитуд на втором каскаде, определить мощность при 450 мВ на входе усилителя и сделать выводы будет ли адекватно работать схема при сигнале 450 мВ. Одобряете мой план, или я что то упустил?
 
Давайте, я попробую проверить вслух найденную Вами рабочую точку после уточнения.
Итак, первое условие: смещение должно быть равно падению напряжения на катодном резисторе. Смотрю Ваш ток: 32,5 мА. Считаю смещение: U=I*R=0,0325*540=17,55 В. Смотрю на график: да, действительно, очень похоже, что наклонная линия смещения "-17,55В" прошла бы как раз через эту точку. Тут - верно.
Второе условие: считаю напряжение катод-анод по схеме: это будет 270В минус смещение (падение напряжения на катодном резисторе): 270-17,55=252,45В. Смотрю на ось "Uа" - всё верно у Вас, где-то примерно в эту точку Вы и попали. Второе условие выполняется. Рабочая точка найдена.
Ну, и падение напряжения на первичке посчитано верно. И верно сделан вывод, что напряжение питания выходного каскада равно 277В.
Поздравляю, Олег!
Теперь, если ресчеты мои верны и я правильно понимаю суть задания, дальнейший план таков: найти рабочую точку первого каскада, построить нагрузочную прямую, построить на ней точки размаха амплитуд для входного сигнала =450мВ, определить размах амплитуд на аноде 1го каскада, построить нагрузочную прямую второго каскада, построить размах амплитуд на втором каскаде, определить мощность при 450 мВ на входе усилителя и сделать выводы будет ли адекватно работать схема при сигнале 450 мВ. Одобряете мой план, или я что то упустил?
Всё это, в принципе, верно.
Но, хочу сделать уточнение. Чувствительностью усилителя называют такое напряжение на входе, когда на выходе - достигается максимальная мощность. Выше этой мощности - начинается резкое увеличение искажений сигнала. В свою очередь - это резкое увеличение искажения сигнала появляется из-за того, что размах амплитуды на аноде одного из каскадов - начинает "клиппировать". В свою очередь - клиппирование каскада происходит тогда, когда размах сигнала пересекает на ВАХ одну из линий: либо это линия "U смещения" = 0 (при движении точки нашей влево вверх по нагрузочной прямой), либо же это линия "Iа"=0 (при движении нашей точки вправо вниз по нагрузочной прямой). В идеале - это самое клиппирование должно наступать одновременно - то есть, при увеличении амплитуды на аноде, в идеально настроенном каскаде - наша точка на нагрузочной прямой одновременно начинает упираться и в "Uсм"=0 и в "Iа"=0. Также напомню, что в правильно рассчитанном усилителе - первым начинает клиппировать именно выходной каскад.
Для понимания того, что я написал, вернёмся к ВАХ из предыдущей задачки: https://ldsound.club/index.php?attachments/6p36s-vax-2j-kaskad-jpg.18715/
если Вы приглядитесь - то при движении влево вверх по нагрузочной прямой, наша точка пересекла линию "Uсм"=0 и немножко перелетела даже за неё. У нас - клиппирует выходной каскад. Таким образом, принятое нами напряжение на входе усилителя 4В ампл. - было завышено. На самом деле оказалось, что чувствительность той схемы, чуть меньше - скажем, 3,9 В ампл.
Понятен этот момент?
Добавлю ещё, что 450 мВ на входе (чувствительность предполагаемая) - это эффективное значение напряжения.
 
Последнее редактирование:
Олег, Вы трансформаторы купили?
С лампами определить?
Мелочевка есть?
 
Всё это, в принципе, верно.
Значит я смело могу поэтапно действовать согласно моему плану, как только будет доступ к ноуту?
С лампами определить?
Мелочевка есть?
С выходными совершенно точно определился - 6П14П в триоде, с драйверами пока еще нет - либо имеющиеся в немалой количестве 6Ж2П , либо искать 6Н14П , или 6Н1П. Есть полно 6Н3П, но она в драйвере не пользуется уважением у знатоков. Мелочевку буду искать после выбора, или самостоятельной под шефством старших товарищей, разработки схемы, что было бы предметом особой гордости!
 

Статистика форума

Темы
3,304
Сообщения
263,133
Пользователи
2,544
Новый пользователь
vlad'mir
Назад
Сверху Снизу