Марков Николай
1 ранг
- Регистрация
- 23 Июл 2019
- Сообщения
- 6,834
- Реакции
- 5,506
- Баллы
- 216
- Страна
- Украина
Это Вы недовольны КОМНАТОЙ. 99% здешних были бы рады отхватить Ваши динамики к себе домой. И - НЕ засунуть в угол под короткую стену! Это наихудшее расположение с точки зрения силы стоячих волн в помещении.Хочу попытаться приобрести 6ГД-1. За недорого. Хотя бы один.
В очередной раз - недоволен своим басом.
Остались почему-то какие-то яркие воспоминания про 6ГД-1. Думаю, какой басовик за недорого можно попробовать, послушать, применить. Были уже такие порывы и раньше. Тупиковые.
Отдых!Сегодня слушал. Достаточно много.
А ничего нового - означает не хуже. Должно было быть 1:1 по задумке. И, по идее, когда уменьшим уровень выходного напряжения для SE, можно будет услышать, что РР в биампе даёт меньше ИМИ. Сейчас это дело сильнее маскируется суммарными искажениями СЧ звена.Ничего нового, необычного, хорошего - не услышал.
С праздником Рождества Христового Вас и всех-всех!На первый взгляд - звучание точно такое же, как было с пассивными фильтрами между УНЧ и АС. Но по прошествии времени - стал обращать внимание, что музыка как бы утомляет. Подобного не наблюдал при прослушивании с обычными фильтрами после УНЧ, перед АС. Может, просто настроение такое.
В общем - надо подумать. Про выбор варианта. И вообще - уже подустал.
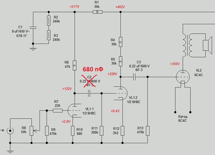
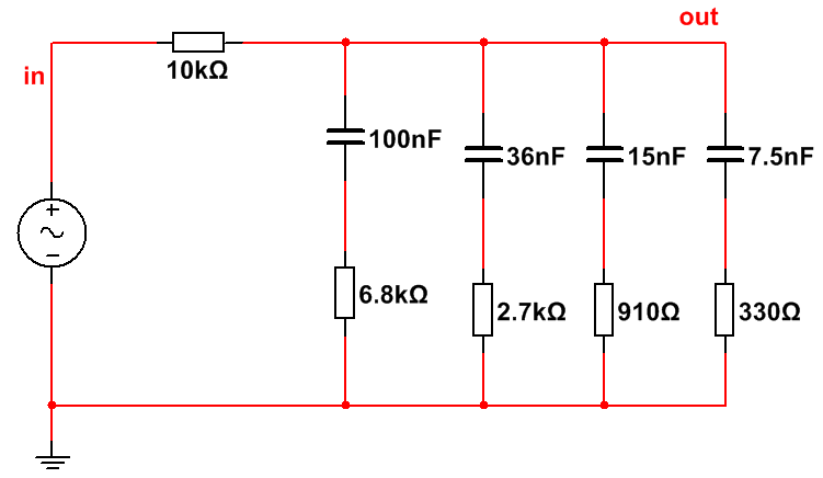
Дядя Пётр! Есть проблемы. При попытке вытянуть максимум чувствительности СЧ/ВЧ блока я столкнулся с тем, что СЧ - 4 Ома, и в параллель ему резистор не должен стоять, а тогда дин заболтается, ибо 30 мкФ - высокое сопротивление на частоте его мех. резонанса. Выхода два: или доп. катушка на землю, или - удаление 30 мкФ и срез НЧ между каскадами SE. И то - лучше бы SE был рассчитан на 4 Ома. Пока считаю для доп. катушки.
Последнее редактирование:









. Соответственно, деталей на платке больше, чем две, а порядок - тоже 0,9 
