Постройка басовой секции

  • Автор темы Автор темы Пётр
  • Дата начала Дата начала
Посмотрите пожалуйста, верно ли выполнено "пропорциональная замена номиналов".
Нет, неправильно. Вы ничего вообще не изменили! Пропорционально - это когда имеешь фильтр для 8-омного динамика, а тебе подогнали 4-омный. Чо делаете? Все катушки и резисторы в 2 раза уменьшаете, конденсаторы - в 2 раза увеличиваете. То есть все импедансы уменьшили в 2 раза.
В данном случае, пропорционально будет, если номиналы поставить такие: 20 кОм; 20кОм; 22нФ; 1 кОм; 14 нФ. Это мы пропорционально увеличили все импедансы в10 раз.
Обратите внимание: в схеме номинал 140 нФ, а не 100!
По поводу места и коэффициента пропорциональности: они связаны. Например, выходное сопротивление Вашего 50 кОм-ного РГ меняется от 0 до 12,5 кОм. К верхнему выводу плюсуем выходное предыдущего каскада (не знаю, что там). Допустим, выходное 10 кОм. Тогда при регулировке громкости выходное сопротивление РГ будет меняться от 0 до 15 кОм. Понятно, что 2 кОм-ные резисторы не прокатят, если Вы хотите поставить схему коррекции после РГ. А сколько прокатит? Надо, чтобы при регулировке громкости АХЧ не гуляла больше, чем, скажем, на 2дБ. Тогда (15k+R)/R <1,25 (2дБ), откуда R>60 кОм! Выходное сопротивление схемы будет тоже порядка 60 кОм. Если 60 кОм по входу - не проблема для последующего лампового каскада (?), то коэффициент пропорциональности берём не меньше 30 раз. Для удобства, чтобы получить 6,8 нФ первый конденсатор, К=32,5 раза. Тогда номиналы следующие: 65 кОм; 65кОм; 6,8 нФ; 3,3 кОм; 4,3 нФ. 65 кОм ничтоже сумняшеся меняем на 62 кОм.
Если же ставить схему между каскадами ламповика, то выходное сопротивление будет для схемы первым резистором, К уже задан. Например, в аноде стоИт 33 кОм. Наш К=33/2=16,5 раз. Хотя, неправильно. Нельзя ламповый каскад грузить сильно меньшим сопротивлением, КНИ на СЧ вырастет. Лучше учесть выходное сопротивление предыдущего каскада при расчете К. Тогда первый резистор остаётся 65 кОм (62 кОм), сумма 95 кОм, К=95/2=42,5 раза, например, нагрузка на СЧ падает меньше. чем на 30%. Или первый резистор 33 кОм, тогда К=(33+33)/2=33 раза, как раньше, на СЧ нагрузка лампы падает меньше, чем на 45%.
 
Последнее редактирование:
Я так понимаю - этот не является "активным". Он также пассивный, просто на входе усилителя
Посмотреть вложение 81998
или я не прав?
Посмотрите пожалуйста, верно ли выполнено "пропорциональная замена номиналов".

Насчёт того, что такое уже было. Да - было. Но мне там не понравилось итогово. Может, из-за интегральной микросхемы. Тут теперь - PP на бас. Пока что нравится больше. Ну и - не пробовал ещё фильтр перед УНЧ. Вот, пытаюсь...
Вопрос в лоб: сигнал на этот делитель RC откуда берем? Это важно, потому как фильтр имеет смысл и работает как надо лишь с источником, равным нулю. И это не все. Элементы фильтра представляют солидную нагрузку для каскада, который будет его обслуживать. И если это лампа, то ей твой НЧ фильтр ну очень не понравится. Не веришь- спроси у нее сам.
А если источник сигнала это некое транзисторное устройство, то по памяти прошлой твоей возни за активное двухполосное будущее звук транзисторов тебя не устроил, по разной причине.
А ежели ты думаешь, что переменный резистор на входе такого фильтра это источник сигнала с независимым и низким выходным сопротивлением, то это не так.
Любой себя уважающий фильтр требует на входе источника с низким выходным сопротивлением, а нагрузка фильтра обязана быть высокоомной. Тогда срастется.
А с виду ну так все мило и красиво, три детальки за пятак на входе усилителя-и оно само заработало и заменило три деталищи на доске с НЧ фильтром к басовику.
 
Последнее редактирование:
Как много заблуждений!
 
Мне кажется делать надо как удобно и так чтобы самому нравился результат.
Меня устраивал фильтр на входе НЧ полосы и фильтр на выходе СЧ-ВЧ полосы. На входе СЧ-ВЧ полосы фильтр заметно портил звук. Не знаю почему. Это у меня, у других иные конструктивы и впечатления.
 
В лаборатории на фирме одно время озадачились биампом, наделали пред с частотной дележкой по выходу, послушали. Ну, играет. Сравнили с обычной пассивной дележкой на колоночных фильтрах. То же самое. Разве что удобно баланс выводить уровнями громкости обеих полос. Потом разобрали все , сделали обычные выходы, и закрыли тему.
 
У меня от двухполосного усиления остались приятные воспоминания. Поэтому в любом случае доделаю, послушаю некоторое время, тогда и решу с чем дальше жить. Пока кажется что останется биамп. Во всяком случае в квартире на Западном от двухполосного усиления я отказываться не собирался.
В Петином случае требуется специфичный усилитель в НЧ полосу, поэтому усиление в две полосы кажется более перспективным. Только регулировку громкости надо сразу нормально сделать, чтобы раздельные ручки не крутить.
 
три детальки за пятак на входе усилителя-и оно само заработало и заменило три деталищи на доске с НЧ фильтром к басовику.
Именно так и будет. Дядя Пётр, рисуйте полную схему прохождения сигнала по каскадам РР и SE , включая РГ.
 
Именно так и будет. Дядя Пётр, рисуйте полную схему прохождения сигнала по каскадам РР и SE , включая РГ.
я гадаю, глядя на огрызок схемы, не привязанный ни к чему, куда бы я его всунул, без пояснений извне. И не нахожу ответа, кроме как от поручика Ржевского, известный ответ. _hm_
 
все уже было
 
Нет, неправильно. Вы ничего вообще не изменили! Пропорционально - это когда имеешь фильтр для 8-омного динамика, а тебе подогнали 4-омный. Чо делаете? Все катушки и резисторы в 2 раза уменьшаете, конденсаторы - в 2 раза увеличиваете. То есть все импедансы уменьшили в 2 раза.
В данном случае, пропорционально будет, если номиналы поставить такие: 20 кОм; 20кОм; 22нФ; 1 кОм; 14 нФ. Это мы пропорционально увеличили все импедансы в10 раз.
Обратите внимание: в схеме номинал 140 нФ, а не 100!
По поводу места и коэффициента пропорциональности: они связаны. Например, выходное сопротивление Вашего 50 кОм-ного РГ меняется от 0 до 12,5 кОм. К верхнему выводу плюсуем выходное предыдущего каскада (не знаю, что там). Допустим, выходное 10 кОм. Тогда при регулировке громкости выходное сопротивление РГ будет меняться от 0 до 15 кОм. Понятно, что 2 кОм-ные резисторы не прокатят, если Вы хотите поставить схему коррекции после РГ. А сколько прокатит? Надо, чтобы при регулировке громкости АХЧ не гуляла больше, чем, скажем, на 2дБ. Тогда (15k+R)/R <1,25 (2дБ), откуда R>60 кОм! Выходное сопротивление схемы будет тоже порядка 60 кОм. Если 60 кОм по входу - не проблема для последующего лампового каскада (?), то коэффициент пропорциональности берём не меньше 30 раз. Для удобства, чтобы получить 6,8 нФ первый конденсатор, К=32,5 раза. Тогда номиналы следующие: 65 кОм; 65кОм; 6,8 нФ; 3,3 кОм; 4,3 нФ. 65 кОм ничтоже сумняшеся меняем на 62 кОм.
Если же ставить схему между каскадами ламповика, то выходное сопротивление будет для схемы первым резистором, К уже задан. Например, в аноде стоИт 33 кОм. Наш К=33/2=16,5 раз. Хотя, неправильно. Нельзя ламповый каскад грузить сильно меньшим сопротивлением, КНИ на СЧ вырастет. Лучше учесть выходное сопротивление предыдущего каскада при расчете К. Тогда первый резистор остаётся 65 кОм (62 кОм), сумма 95 кОм, К=95/2=42,5 раза, например, нагрузка на СЧ падает меньше. чем на 30%. Или первый резистор 33 кОм, тогда К=(33+33)/2=33 раза, как раньше, на СЧ нагрузка лампы падает меньше, чем на 45%.
Николай, большое спасибо за попытку разъяснить для меня.... но, признаюсь, я мало что понял. Единственное, что понял - что такой фильтр правильно применить - совсем не так просто, как я ранее думал.
 
Дядя Пётр, рисуйте полную схему прохождения сигнала по каскадам РР и SE , включая РГ.
Я кусками напишу-опишу... а вы - может поймёте и дадите совет.

В основном, в качестве источника использую звуковую карту M-Audio Transit. Ориентировочно, её схема выглядит так: https://ldsound.club/attachments/m-audio-transit-usb-jpg.25353/
Далее у меня стоит китайский механический селектор входов. Схемы нет. Внутри он выглядит так:
3.jpg

К этому селектору я довольно часто подключаю другие источники. Схемка подключений получается такая:
2.jpg

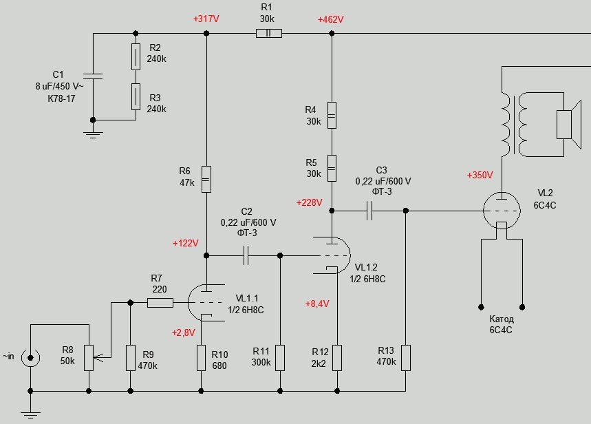
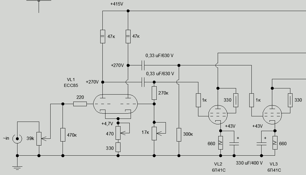
Схема самих усилителей (по сигнальной части, один канал).
PP:
4.jpg


и SE:
5.jpg

правда, в SE усилителе я позже заменил лампы 6Н8С на 6С2С и 6SN7, но по памяти - обвязку не менял

Постройка басовой секции

Изменил номиналы ФНЧ на входе ЛМ-ки (на близкие к тем, что в результате моих прикидок, показались оптимальными - R26=20,6 кОм, С28=0,1 мкФ, С29=0,048 мкФ). Замерил АЧХ басовика (синяя линия) по сравнению с предыдущим вариантом ФНЧ (красная линия) Сложно однозначно сравнить. Вроде как, новый...
ldsound.club
ldsound.club
все уже было
Да, было. Верно. Но почему-то тогда, в оконцовке - результат звучания просто SE усилителя на всю полосу - оказался лучше, чем биамп с интегральной ИМС на басу. Сейчас же (с применением на бас PP лампового усилителя) - кажется, что такой биамп - лучше звучит, чем SE на всю полосу. Может, просто кажется. А может и действительно - для меня есть разница в сшивке ИМС+SE и PP+SE. Как бы сшивка проходит без диссонанса в голове (как это было при ИМС). Хотя я - стараюсь трезво слушать и ламповые и интегральные УНЧ.
 
Последнее редактирование:
Просто превосходно! У Вас - низкоомный источник сигнала. Ри-Су-Ю.
Зачем понадобились R2 & R3?
 
Зачем понадобились R2 & R3?
Это я, переживая, чтобы не было превышено допустимое напряжение на С1, в случае отсутствия ламп в панельках - создавал этими резисторами ток, чтобы было падение напряжения всегда на R1. Справа от R1 у меня по факту - напряжение свыше 500В наблюдалось.
 
Выдернутые из панелек лампы поднимут анодное до максимума, 465в, а там наверное банки одинокие на 450. Если так. ты все правильно сделал в плане безопасности.
 
Это я, переживая, чтобы не было превышено допустимое напряжение на С1, в случае отсутствия ламп в панельках - создавал этими резисторами ток, чтобы было падение напряжения всегда на R1. Справа от R1 у меня по факту - напряжение свыше 500В наблюдалось.
Если на конденсаторе надпись "450V AC", то на 500 постоянки ему начхать.
Схимус.
мю.png
Усё, шеф! Схема вокруг С* - потом, для убирания 30 мкФ из пассивного ФСЧ..
 
Если на конденсаторе надпись "450V AC", то на 500 постоянки ему начхать.
Схимус.
Посмотреть вложение 82056
Усё, шеф! Схема вокруг С* - потом, для убирания 30 мкФ из пассивного ФСЧ..
Красивая схема, но помнится, предельный вых уровень у М-Аудио Транзит что-то 0,5 вольта. А тут делители.....
 
Красивая схема, но помнится, предельный вых уровень у М-Аудио Транзит что-то 0,5 вольта. А тут делители.....
А ФНЧ - не делитель? Так лучше обрезать полосу частот ДО нелинейного элемента, чем ПОСЛЕ.
В параллель НЧ, когда он будет подключен без ФНЧ, полезно подключить 5...10 мкФ+20...30 Ом.
 
Николай, - в любом случае, спасибо за схему.
Вопрос, если пока не связываться с тонкомпенсацией, можно для начала собрать схему без того, что красным обведено?
Или эта самая ТК - неотъемлемая часть для формирования на динамик сигнала, аналогичного пассивному фильтру между УНЧ и динамиком?
А уровень сигнала на выходе М-Аудио Транзит - действительно, маловат. Запаса особо нет.
 

Вложения

  • 1.jpg
    1.jpg
    171.5 KB · Просмотры: 108
Дядя Пётр, ты подумай, как зафиксировать имеющиеся частотки , чтобы потом сравнить результаты тот и этот.
 
Последнее редактирование:
Вопрос, если пока не связываться с тонкомпенсацией, можно для начала собрать схему без того, что красным обведено?
Конечно, можно.
Или эта самая ТК - неотъемлемая часть для формирования на динамик сигнала, аналогичного пассивному фильтру между УНЧ и динамиком?
Нет, это полезная примочка. с которой хорошо бы разобраться, но попозже.
А уровень сигнала на выходе М-Аудио Транзит - действительно, маловат. Запаса особо нет.
Уровень СЧ для SE неизмЕнен, как и уровень НЧ для РР. Частотный делитель переехал с конца РР на его перёд, разгрузив ламповые каскады по полосе рабочих частот, уменьшив ИМИ и КНИ на СЧ.
Дядя Пётр, ты подумай, как зафиксировать имеющиеся частотки , чтобы потом сравнить результаты тот и этот.
Что тут думать? Паяется схемка на резюках и конденсаторах и откладывается в сторону. Выставляется положение РГ 50 кОм, для SE который, по понятиям дяди Пети. Снимаются АЧХ НЧ и СЧ полос, с метра и трёх.
Выбрасываем пассивный ФНЧ, в разрыв цепи перед 220 Ом вставляем готовую схемку. Снимаем АЧХ в двух точках. Слушаем и радуемся.
 
Последнее редактирование:
ИМХО чтоб не влиять на уже собранные и отслушанные усилители надо собирать отдельный пред. С цепями фильтров рядом, но отдельно от основной обвязки ламп
 
Платку наваял
1.jpg

нужно дождаться пока все уснут. Заснять и сохранить в электронном виде имеющиеся частотки. Потом планирую залезть в PP УНЧ и вставить платку в разрыв сигнала перед первой лампой.
 
чисто совет. Нет удобнее шоколадки для макетирования. Берешь схему и повторяешь ее на шоколадке с направлением деталей. Перепутать и скосячить невозможно, схема вот она, перед тобой.
 
Либо на дырчатой макетке. Так ещё аккуратнее будет. Там возможна припайка толстых выводов на нужное количество металлизированных дырочек. Ставить можно всё.
 
Либо на дырчатой макетке. Так ещё аккуратнее будет. Там возможна припайка толстых выводов на нужное количество металлизированных дырочек. Ставить можно всё.
Дуршлаки для финальной сборки. Шоколадина для макета. Хотя. спокойно ставится и в коробок , получается очень крепко, если выводы укоротить.
 
Припаял платку в разрыв сигнала. Включил. Значительный фон. Сила - зависит от расположения платки. Басовый динамик - подключил напрямую к выходу PP усилителя. Сделал замеры - до и после. Уровень громкости для АЧХ басовика "после" - выставил по сохранённой ранее АЧХ "до". Уровень громкости СЧ/ВЧ - выставил по АЧХ "до". Графики посохранял в электронном виде.
Вопрос: что с чем сравнивать (какие графики накладывать)?
 
Последнее редактирование:
Дело привычки. Я на дуршлаге и макетирую.
Дуршлаки для финальной сборки. Шоколадина для макета. Хотя. спокойно ставится и в коробок , получается очень крепко, если выводы укоротить.
Если макет удачный, эта макетка может использоваться как готовая поделка.

Припаял платку в разрыв сигнала. Включил. Значительный фон. Сила - зависит от расположения платки.
С землями разобраться надо. И размещением тоже. Может быть экранировать придётся.
Сделал замеры - до и после. Уровень громкости для АЧХ басовика "после" - выставил по сохранённой ранее АЧХ "до". Уровень громкости СЧ/ВЧ - выставил по АЧХ "до". Графики посохранял в электронном виде.
Вопрос: что с чем сравнивать (какие графики накладывать)?
Сравнивать ПОСЛЕ с ДО.
Или непонятный мне вопрос.
 
Наложение суммарной АЧХ (3 м). Красным - "до", синим - "после":
1.png


Наложение АЧХ НЧ. Синим - "до", красным - "после":
2.png


Наложение АЧХ, все полосы, 1 м от АС, по высоте - между СЧ и НЧ. Зелёным - "до", синим - "после":
3.png
 

Статистика форума

Темы
3,304
Сообщения
263,138
Пользователи
2,544
Новый пользователь
vlad'mir
Назад
Сверху Снизу