Постройка басовой секции

  • Автор темы Автор темы Пётр
  • Дата начала Дата начала
но немножко сложно понять последовательность
И не только Вам. 148 страниц, целый роман. Чтобы понять что к чему, его надо внимательно перечитать. Это долго.
Есть резисторы 100 Ом 5 Вт. Если я их подключу там, где питание переменка подходит на плату ИМС - этого достаточно, чтобы нихром на выходе не перегорал?
Можете дать ссылку на ваш пост со схемами которые сейчас работают? Искать трудно.
Нет. Резисторы надо включить вразрез питания по постоянному току, причем питающие выходной мощный каскад, в разрыв шин питания + и - но не переменного напряжения. Получится что все маломощные каскады будут питаться как раньше, всё равно ток у них мал, а мы ограничим только ток выходного каскада (если транзисторы) или микросхемы мощности.
Исправный усилитель сможет даже тихо работать, это как лошадей стреноживают когда они пасутся: шагом иди без проблем, бежать - нельзя.
Нихром (нить) кстати - по-моему из советского утюга. Нить длиной ок. 20 см давала сопротивление 3 Ом.
Если из утюга то 5 А - это до хрена. Сжечь её нереально. Можно диаметр штангелем измерить примерно. 0,3 мм - одно 0,7 мм - другое.
Непонятно почему резистор 5 ом не горит, он обязан сгореть раньше.
Может - перечитаю несколько раз советы и пойму последовательность. Пока не очень.
Ещё бы. 100 человек советует и все в общем-то правильно, но разное.
Надо исходить из Ваших возможностей. осциллограф чрезвычайно пригодился бы.
Скорее всего - надо будет по дорожкам с платы рисовать схему. Это муторно и не удобно.
Это в самую последнюю очередь, достаточно даже не принципиальной, а блочной схемы - вы её выкладывали. Но какая сейчас?
Каждый пост имеет свой номер, справа наверху, вот последний от Бокарёва #4414, мой этот если никто не перебьёт будет #4415 - вот свои со схемами и укажите.
И вообще - схемы платы, по сути - нет.
Пока можно без неё. Надо найти не одну деталь, а блок, плату с этой деталью.
Не совсем понятно что есть "вход УМЗЧ". Ведь по сути, "все предусилители" (если так назвать ФНЧ из пассивных деталек) - у меня уже после "входа УМЗЧ".
УМЗЧ - это выходной усилитель мощности, делается отдельным блоком, может быть на микросхеме, он делается почти всегда одним куском.
Микросхема предусилителя - у меня нет такой, вроде бы... микросхема - только у гиратора.
Ну вот и напишите номер поста, иначе, боюсь, будем говорить о разных вещах. как в песне про любовное свидание: "мы оба были - я у аптеки, а я в кино искала вас".
 
Последнее редактирование:
был молодой, была книжечка Так сказали мудрецы. Типа, восточные мудрости, в стихах.
Помню такое.
Когда арба уже перевернется
Тотчас же сто советчиков найдется.
Но тут слегка иное Твой арба перевернулся патамушта у тебя сто советчиков. Ну, не сто. Девяносто восемь. Мои А и Б стоят, курят.
Слишком сложные хотелки. Прошу никого не обижаться, но на ум приходит поговорка про человека задающего вопросы на которые не может ответить и сто мудрецов. Непосильная ноша одному ответить на кучу "простых" вопросов, да еще когда запросы постоянно меняются.
А относительно арбы - народ учёный, знает что если ты увидишь арбу которая накренилась и скоро упадёшь, и полезешь удержать эту арбу, то тебя сначала придавит, а потом тебя и обвинят что она перевернулась по твоей вине. Разве так не бывает?
Согласен что у семи нянек дитя без глазу, но где найти одну няньку, которая возьмёт на себя всю ответственность и у которой хватит терпения провести за руку путника через неведомое болото? Я не смогу и не возьмусь.
Николай Марков сможет, удачт ему в этом нелёгком и долгом пути.
 
Можете дать ссылку на ваш пост со схемами которые сейчас работают?
Наиболее актуальная схема: https://ldsound.club/attachments/1-png.85035/
Резисторы надо включить вразрез питания по постоянному току, причем питающие выходной мощный каскад, в разрыв шин питания + и - но не переменного напряжения. Получится что все маломощные каскады будут питаться как раньше, всё равно ток у них мал, а мы ограничим только ток выходного каскада (если транзисторы) или микросхемы мощности.
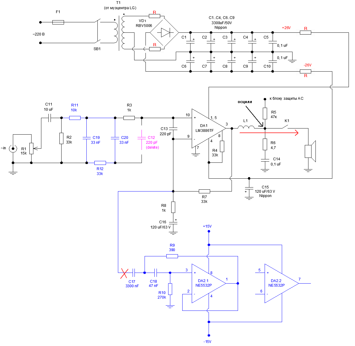
Усилитель - собран на единой плате. Плата - начинается с моста выпрямителя. Чтобы подключить мощные резисторы по питанию отдельно ИМС - придётся, скорее всего, резать дорожки. Так выглядит плата усилителя: https://ldsound.club/attachments/1-jpg.1419/
Легко и просто вставить резисторы - можно только по переменному напряжению. То что в этом случае питание изменится для всей платы, а не только конкретно для мощной ИМС - понимаю. Откладываю эту идею.
Если из утюга то 5 А - это до хрена. Сжечь её нереально. Можно диаметр штангелем измерить примерно. 0,3 мм - одно 0,7 мм - другое.
Непонятно почему резистор 5 ом не горит, он обязан сгореть раньше.
Резистор 5 Ом - он тоже из какой-то проволоки высокоомной на керамическом каркасе. Возможно - там проволока потолще.
Возможно не из утюга (тонкая). Измерю штангелем. Но не 0,7 мм она это точно. Потоньше. Помню - когда вытаскивал её (проволоку) - то была она скручена спиралькой внутри керамических конусков...
Пока можно без неё. Надо найти не одну деталь, а блок, плату с этой деталью.
Там вся схема УНЧ на одной плате. Два канала. Развёл пока один канал. К плате подводится переменное напряжение питания и сигнал. На выходе - уже нагрузка подключается, АС.
 
Наиболее актуальная схема: https://ldsound.club/attachments/1-png.85035/

Усилитель - собран на единой плате. Плата - начинается с моста выпрямителя. Чтобы подключить мощные резисторы по питанию отдельно ИМС - придётся, скорее всего, резать дорожки. Так выглядит плата усилителя: https://ldsound.club/attachments/1-jpg.1419/
Легко и просто вставить резисторы - можно только по переменному напряжению. То что в этом случае питание изменится для всей платы, а не только конкретно для мощной ИМС - понимаю. Откладываю эту идею.

Резистор 5 Ом - он тоже из какой-то проволоки высокоомной на керамическом каркасе. Возможно - там проволока потолще.
Возможно не из утюга (тонкая). Измерю штангелем. Но не 0,7 мм она это точно. Потоньше. Помню - когда вытаскивал её (проволоку) - то была она скручена спиралькой внутри керамических конусков...

Там вся схема УНЧ на одной плате. Два канала. Развёл пока один канал. К плате подводится переменное напряжение питания и сигнал. На выходе - уже нагрузка подключается, АС.
Посмотрел. Я спрашивал про #4359. Так?
3886.png

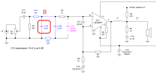
М-да. Что значит не любительская, своя плата, а лучшая (враг хорошей) - толком не подлезть, а резать дорожки я стараюсь на советовать.
Показал справа куда хотел врезать резисторы, но не подлезешь, тогда как слева - между трансформатором и диодным мостом.
Резисторы могут дымиться, но если сгорят, не сразу, будет время взглянуть.
Показал куда включить осциллограф.
Да, здесь нет единого входа УМЗЧ и это неудобно.
Не нравится как стоит катушка на входе. Вообще она всегда шунтируется резистором, здесь он есть? Просто не обозначен. Я бы сдвинул катушку правее, закоротив ее старое место. Как на схеме, получается что цепи Цобеля R6C14 толком не дают работать. Кстати, если возбуждение есть, то это может подействовать.
И пока советую отключить гиратор выпаиванием левого по схеме вывода С17. Похоже на возбуждение из-за необычного использования обоих входов микросхемы. Дело в том что и осциллограф к ВХОДАМ микросхемы надо подключать умеючи.
Мне непонятно почему именно так включен R12. Может и в этом проблема.
 
Отключите нить, включите мультиметр, и пронаблюдайте происходящее! ПО АС и ДС
Без нагрузки - чисто мультиметр подключить к выходу и смотреть, что происходит... при этом ИМС ни при каких вариантах сгореть не должна ведь, верно?
 
Дядя Пётр. Я не собираюсь кидать камни в огород дяди Николая Маркова с его схемой. ты по ней собрал свою нечто и умножаешь скорбь. Бог тебе судья.
Но я вырос в другое время и туго понимаю, как может такое работать вообще.
 
Показал куда включить осциллограф.
Не нравится как стоит катушка на входе. Вообще она всегда шунтируется резистором, здесь он есть? Просто не обозначен. Я бы сдвинул катушку правее, закоротив ее старое место. Как на схеме, получается что цепи Цобеля R6C14 толком не дают работать. Кстати, если возбуждение есть, то это может подействовать.
И пока советую отключить гиратор выпаиванием левого по схеме вывода С17. Похоже на возбуждение из-за необычного использования обоих входов микросхемы. Дело в том что и осциллограф к ВХОДАМ микросхемы надо подключать умеючи.
Мне непонятно почему именно так включен R12. Может и в этом проблема.
Спасибо за анализ. Перепроверю на плате.
R12 - уберу на время, гиратор отключу. По сути - верну первоначальный вариант подключения. Буду пробовать. Потом пошагово пытаться прийти к ФНЧ и к гиратору.
 
Без нагрузки - чисто мультиметр подключить к выходу и смотреть, что происходит...
Именно.
при этом ИМС ни при каких вариантах сгореть не должна ведь, верно?
Неверно. Вероятность многократно меньше, но при возбуждении на ВЧ оба выходных транзистора могут открыться и сгореть. При наличии доп. резисторов в питании - не могут.
R12 - уберу на время, гиратор отключу. По сути - верну первоначальный вариант подключения. Буду пробовать. Потом пошагово пытаться прийти к ФНЧ и к гиратору.
Я говорил не про убирание. Не понимаю почему он включен "в цепь земли", а не между R11 и R3.
 
Чего там вообще нужно было мутить с примитивной схемой из качественного УНЧ с НЧ пассивником на входе. Взял бы со входа сигнал на СЧ-ВЧ канал без этой гираторной .....умолчу.
Подсказать, как я сделал черте когда подобную двухполоску?
Сетка лампы 2А3( у тебя 6С4С). Резистор разбил на две части, вверху основная часть, скажем, 430 килоом, внизу кил 50. С этих 50 кил снимался сигнал на сабовый выход, с обоих каналов суммировался, потом кондером шунтировалось дополнительно.
Дело в том, что мне понадобилось кроме фильтра низких частот - ещё и коррекцию АЧХ сделать в усилителе. Коррекция эта - "горб" (увеличение отдачи) на частоте 40 Гц.
Николай - любезно предложил конкретный вариант, с конкретным решением. Мне же в свою очередь - предрасположенность последовать его совету - так как, практика показала - он довольно внимательно следит за ходом действий тех, кто пытается последовать его совету.
В своё время - реальных предложений, как сделать "горб" - ни от кого больше не последовало.
Я со своей стороны - заикнулся про корректор на ОУ от KSV. Никто не поддержал.
Позже, когда уже стал уточнять по варианту Николая - лишь были сообщения "зачем в болото залез?" от других людей.
Сейчас же - да, облажался я конкретно с попыткой подключения ИМС. Сейчас полезу ноутбук проверять (зв. карту).
Пока - не вижу вариантов, кроме как далее продолжать "долбить стену с картиной окна прикладом" - то есть пытаться реализовать начатое (в части УНЧ на ИМС с корректором и ФНЧ). В надежде на успех.

P.S. Ноутбук проверил - и вход и выход звуковой карты работают. Уже радость!
Я говорил не про убирание. Не понимаю почему он включен "в цепь земли", а не между R11 и R3.
При вычерчивании схемы я пользовался исходником от Николая: https://ldsound.club/data/attachments/83/83153-37a2aa12a01646a478f99051a09886b1.jpg
 
Последнее редактирование:
мне понадобилось кроме фильтра низких частот - ещё и коррекцию АЧХ сделать в усилителе. Коррекция эта - "горб" (увеличение отдачи) на частоте 40 Гц.

Николай - любезно предложил конкретный вариант, с конкретным решением. Мне же в свою очередь - предрасположенность последовать его совету - так как, практика показала - он довольно внимательно следит за ходом действий тех, кто пытается последовать его совету.
Николай предложил и я уверен, что он довёл бы идею до воплощения в железе. Но над этим надо работать, это "путь в неведомое" когда можно споткнуться о любую мелочь и сломать ноги. А когда дорога будет проторена, следующие будут идти и удивляться "а какие трудности были".
Массового использования гираторов в подобных случаях что-то не видно. Почему, если всё так просто?
Да простит меня Николай, но я считаю что он сделал ошибку - дал совет другому исходя из своих сил и опыта.
Я предпочитаю более проверенные и обкатанные решения, те где грабли уже известны и поставлены таблички как их обойти.
Я со своей стороны - заикнулся про корректор на ОУ от KSV. Никто не поддержал.
А кто и как должен поддержать? Я обсосал эту готовую идею, ничего не изобретал, просто повторил и написал свои впечатления и графики. Сделанная в виде отдельного узла без влезания в цепь обратной связи УМЗЧ (что я считаю ошибкой), она будет работать. Характеристики описаны ранее, на память не помню.
По крайней мере это работает и сделано многими (тысячами или миллионами - не знаю).
Позже, когда уже стал уточнять по варианту Николая - лишь были сообщения "зачем в болото залез?" от других людей.
А что должны говорить другие. Другие, которые это не пробовали???
Вариант "неизвестность" - это и есть "болото". Может всё пройдет гладко, но это редко бывает.
Сейчас же - да, облажался я конкретно с попыткой подключения ИМС. Сейчас полезу ноутбук проверять (зв. карту).
Проверить надо, но звуковая карта может сгореть в одном случае - если подать на неё достаточно высокое "мощное" напряжение. По схеме она нагружена на резисторы и сгореть не может, если нечаянно что-то не коротнуть.
Пока - не вижу вариантов, кроме как далее продолжать "долбить стену с картиной окна прикладом" - то есть пытаться реализовать начатое (в части УНЧ на ИМС с корректором и ФНЧ. В надежде на успех.
Вполне вероятно, идея с гиратором будет нормально работать, если оформить её отдельным узлом т. е. включенным в тракт последовательно, а не вставленной в обратную связь микросхемы УМЗЧ.
Надо делать, паять, смотреть что получится. Кто будет экспериментировать? Вы? А Николаю это будет наказанием: ты взялся помогать, вот и давай делай, следующий раз будешь умнее, как все...
Получится примерно как в корректоре Линкица с разницей в нюансах.
Я тоже НИОКР делать не буду. Достаточно времени отдал корректору, разводке платы и пр. Полученный результат позволяет его рекомендовать как расширитель полосы вниз для связки УНЧ+двухполоска-полочник.
Относительно ухудшения Hi-End тракта из-за введения дополнительного узла? вопрос открыт, нужна отдельная экспертиза, а лично меня это волнует мало.
При вычерчивании схемы я пользовался исходником от Николая: https://ldsound.club/data/attachments/83/83153-37a2aa12a01646a478f99051a09886b1.jpg
Так вот я и не понимаю - есть какой-то глубинный замысен необычного включения или просто "нарисовать" было проще.
Мне очень не нравится что в цепь общего провода включен резистор многокилоомный. Почему его нельзя перенести "вверх", как остальные?
 
Дело в том, что мне понадобилось кроме фильтра низких частот - ещё и коррекцию АЧХ сделать в усилителе. Коррекция эта - "горб" (увеличение отдачи) на частоте 40 Гц.
Николай - любезно предложил конкретный вариант, с конкретным решением. Мне же в свою очередь - предрасположенность последовать его совету - так как, практика показала - он довольно внимательно следит за ходом действий тех, кто пытается последовать его совету.
В своё время - реальных предложений, как сделать "горб" - ни от кого больше не последовало.
Я со своей стороны - заикнулся про корректор на ОУ от KSV. Никто не поддержал.
Позже, когда уже стал уточнять по варианту Николая - лишь были сообщения "зачем в болото залез?" от других людей.
Сейчас же - да, облажался я конкретно с попыткой подключения ИМС. Сейчас полезу ноутбук проверять (зв. карту).
Пока - не вижу вариантов, кроме как далее продолжать "долбить стену с картиной окна прикладом" - то есть пытаться реализовать начатое (в части УНЧ на ИМС с корректором и ФНЧ). В надежде на успех.

P.S. Ноутбук проверил - и вход и выход звуковой карты работают. Уже радость!

При вычерчивании схемы я пользовался исходником от Николая: https://ldsound.club/data/attachments/83/83153-37a2aa12a01646a478f99051a09886b1.jpg
До Штирлица наконец-то дошло послание из Центра. Схемочка, стекающая вниз от инвертирующего входа мощника на опере , это "сиволиж " последовательный контур, ослабляющий ООС на нужной частоте и с нужной зависимостью.
Не разбираясь ни арапа в гираторах. я не взялся бы с разбегу нырять в эту мутную реку.
 
И какой диаметр провода из нихрома?
Замерил. Диаметр 0,3 мм. Ещё такая есть. Притащил на стол.
Не нравится как стоит катушка на входе. Вообще она всегда шунтируется резистором, здесь он есть? Просто не обозначен. Я бы сдвинул катушку правее, закоротив ее старое место. Как на схеме, получается что цепи Цобеля R6C14 толком не дают работать. Кстати, если возбуждение есть, то это может подействовать.
Проверил катушку L1. Она стоит на выходе мощной ИМС. На плате шунтирующего резистора (то есть - резистора параллельно этой катушке) - нет. Сдвигать катушку (чтобы она стояла после цепи Цобеля R6 C14 - можно только путём перерезания дорожек и разводкой дополнительным проводом на плате. Делать это - придётся ювелирно. Пока не возьмусь, если это не критично. Катушка эта - 9 витков проводом примерно 1 мм диаметром.
 
Так вот я и не понимаю - есть какой-то глубинный замысен необычного включения или просто "нарисовать" было проще.
Мне очень не нравится что в цепь общего провода включен резистор многокилоомный. Почему его нельзя перенести "вверх", как остальные?
R12 никакие земли не разрывает и не соединяет. Он вместе со своим последовательно включенным 33 нФ уменьшает крутизну ската ФНЧ, делая его двухступенчатым. Другое дело, что Пётр мог соединить земли большой петлёй - в двух местах. Что-то такое упоминалось при сооружении питания +/-15 Вольт.
1.png
Вполне вероятно, идея с гиратором будет нормально работать, если оформить её отдельным узлом т. е. включенным в тракт последовательно, а не вставленной в обратную связь микросхемы УМЗЧ.
Тех гираторов переделано немеряно, но - ни одного в ООС мощника не было. каюсь. Все были в предварительных усилителях. Однако, та же муть с отключенным гиратором, такшта...
Я, кажется, дважды подробно расписал, какой минус гиратора в ООС мощника. ОУ у Петра хватает, но он не взялся ставить гиратор в ООС отдельного ОУ, поставленного перед 3886, хотя разговор об этом был. Да, так как сейчас - проще со схемотехникой. Но, блиннн, длины и толщина проводов у "доработки" , отсутствие экранировки усилителя Петра минья нирадуют.
 
Последнее редактирование:
Я, кажется, дважды подробно расписал, какой минус гиратора в ООС мощника. ОУ у Петра хватает, но он не взялся ставить гиратор в ООС отдельного ОУ, поставленного перед 3886, хотя разговор об этом был. Да, так как сейчас - проще со схемотехникой. Но, блиннн, длины и толщина проводов у "доработки" , отсутствие экранировки усилителя Петра минья нирадуют.
Видимо, я по своей неграмотности - решил что поставить гиратор в цепь ООС мощной ИМС проще.
Вчерашний красный плавящийся нихром - меня привёл в чувство окружающей опасности.
Если есть более надёжный вариант (пусть и с дополнительными ОУ) - я прошу предложить более надёжный теперь...
 
Замерил. Диаметр 0,3 мм. Ещё такая есть. Притащил на стол.
Хорошо. На память это 2...2,5 до красна, я такую покупал для резки пенопласта.
Значит при 2,5...3 А она горит как предохранитель. Микросхема держит больше что её и спасло. Но ситуация ненормальная. Значит нагрузку пока подключать нельзя.
Резисторы ограничат ток. Но не устранят проблему.
Проверил катушку L1. Она стоит на выходе мощной ИМС. На плате шунтирующего резистора (то есть - резистора параллельно этой катушке) - нет.
На фото тоже вроде бы так. Но так не делают (я никогда не видел). Китайцы и экономить могут. Не знаю как отсутствие резистора влияет на устойчивость.
Сдвигать катушку (чтобы она стояла после цепи Цобеля R6 C14 - можно только путём перерезания дорожек и разводкой дополнительным проводом на плате.
Резать не хочется, шанс что это поможет очень мал.
А Цобель ПОСЛЕ катушки может хуже работать: Цобель должен через себя закорачивать ВЧ, а катушка часть ВЧ задерживает.
Не думаю что в этом проблема, просто некомфортно и не сухо.
LM3886_006.png

Вот так должно быть. Сначала Цобель, потом LR фильтр, потом нагрузка.
Ладно, плюньте, я просто придираюсь.
Делать это - придётся ювелирно. Пока не возьмусь, если это не критично. Катушка эта - 9 витков проводом примерно 1 мм диаметром.
Оставьте как есть.
R12 никакие земли не разрывает и не соединяет. Он вместе со своим последовательно включенным 33 нФ уменьшает крутизну ската ФНЧ, делая его двухступенчатым. Другое дело, что Пётр мог соединить земли большой петлёй - в двух местах. Что-то такое упоминалось при сооружении питания +/-15 Вольт.
Нарисовано неправильно, поэтому Пётр мог попасть в ловушку. Например, мне трудно в голове выкрутить схему к правильному виду.
Тех гираторов переделано немеряно, но - ни одного в ООС мощника не было. каюсь. Все были в предварительных усилителях. Однако, та же муть с отключенным гиратором, такшта...
Может быть. Одно дело когда ВЫ это делаете и смотрите у себя в руках, другое - когда собрал другой по вывернутой картинке - нельзя быть ни в чём уверенным, а проверить нельзя, можно только гадать.
Я, кажется, дважды подробно расписал, какой минус гиратора в ООС мощника. ОУ у Петра хватает, но он не взялся ставить гиратор в ООС отдельного ОУ, поставленного перед 3886, хотя разговор об этом был.
Могут быть неочевидные тонкости, может быть ошибка оператора, но я бы давил чтобы основная плата не переделывалась, а внешние фильтры и делались бы на внешней платке так чтобы их было легко подключать-отключать. Вход "-" у выходного ОУ чувствительный и капризный, я бы не советовал к нему что-то подключать и тянуть провода. Я перестраховщик.
Да, так как сейчас - проще со схемотехникой. Но, блиннн, длины и толщина проводов у "доработки" , отсутствие экранировки усилителя Петра минья нирадуют.
Вот-вот, возбуждение может быть из-за монтажа, разводки общего провода, можно долго гадать. Поэтому отдельная платка БЫЛА предпочтительнее.
Совсем не понимаю - почему РГ влияет на ВЧ возбуждение (если это оно).
Пока посоветуем отпаять провод от выв.9 LM3886 и проверить работоспособность?
 
А Цобель ПОСЛЕ катушки может хуже работать: Цобель должен через себя закорачивать ВЧ, а катушка часть ВЧ задерживает.
Не думаю что в этом проблема, просто некомфортно и не сухо.
Посмотреть вложение 85400
Вот так должно быть. Сначала Цобель, потом LR фильтр, потом нагрузка.
Да, в попугаях гораздо лучше и правильнее. Кроме того, китайцы сэкономили на цепочке 20 кОм+50пФ, а для чего-то она была!
Нарисовано неправильно, поэтому Пётр мог попасть в ловушку. Например, мне трудно в голове выкрутить схему к правильному виду.
Было так
фнч2.png - исправлял готовую схему. Напутать КМК сложно.
я бы давил чтобы основная плата не переделывалась, а внешние фильтры и делались бы на внешней платке так чтобы их было легко подключать-отключать. Вход "-" у выходного ОУ чувствительный и капризный, я бы не советовал к нему что-то подключать и тянуть провода.
Так и я - ЗА. ОписАл 2 варианта, Пётр выбрал попроще, а проблема по ходу вообще не в гираторе, а в проводах.
Я думал, что будет то-то типа
4.png - над платой ИМС на коротких проводах, а не 3.png. Кстати, Пётр, не забудьте навесить керамику прямо на ножки питания ОУ.
Совсем не понимаю - почему РГ влияет на ВЧ возбуждение (если это оно).
_plusuyu РГ отделён и по постоянке, и ВЧ срезаны полностью ФНЧ... С землёй что-то. Надо отсоединить БП +/-15 Вольт и проверять 3886 как она была до изменений.
Ещё мысля посетила. А вдруг вместо земли РГ ФНЧ заземлён куда-то не туда, и РГ через 10 кОм получившуюся ПОС уменьшает? Проверять да проверять
 
Последнее редактирование:
Отпаял все провода (входившие в состав присоединения гиратора). Отпаял все довнесённые детали (отмечены синим цветом на схеме выше), кроме R11 (его неудобно ковырять, пока от радиатора ИМС не сниму). Прикрепил резисторы 100 Ом на плечах питания по переменке. Прицепил осциллограф и мультиметр на выход. Включил. Приборы ничего не показывали (на осциллографе просто полоса, на мультиметре напряжение постоянки ноль). Но релюшка не включалась даже по прошествии времени. Раза три сделал вкл/вкл - и релюшка щёлкнула. Никаких колебаний по приборам. Кручу РГ - нет изменений. Подключил зв. карту ноутбука - нет изменений. Подключил нагрузку - резистор 5 Ом и нихромовая проволока 3 Ом. По приборам - тишина. Дал сигнал 300 Гц из "мультипл тонс" со Спектралаба посмотрел
2.jpg

странный рисунок, на синусоиду мало похоже...
На РГ - реагирует, постоянки на выходе нет.
Подключил микрофонный вход на измерение, прогнал свипом
1.png

синим цветом - с резисторами 100 Ом в плечах питания. Красным - это уже без этих резисторов.
4.jpg

Вроде - я как смог, проверил. Вроде - все нормально, отклонений не обнаружил. Реле срабатывает теперь чётко.
Как ещё следует проверить УНЧ?

Припаял детальки ФНЧ на плату. Аккуратно включил, контролируя приборами выход УНЧ. Вроде - всё в норме.
Заснял АЧХ сигнала на выходе УНЧ (зелёным):
5.png

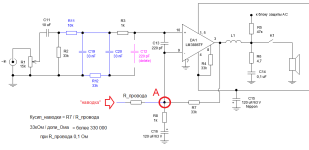
По моему пониманию - разница между тем, что я пробовал вчера и у меня при этом перегорала нить нагрузки - лишь в том, что я отпаял проводок длиной сантиметров 12 с ноги 9 ИМС (инвертированный вход). Неужели настолько чувствительная это точка для ИМС...

Теперь вопрос: как двигаться дальше
 
Последнее редактирование:
По моему пониманию - разница между тем, что я пробовал вчера и у меня при этом перегорала нить нагрузки - лишь в том, что я отпаял проводок с ноги 9 ИМС (инвертированный вход). Неужели настолько чувствительная это точка для ИМС...
Да, именно в этом кроется первый "ляп".
На рисунке показана "проблема подключения".
Все, что навелось на проводок припаянный к 9 ножке, усиливается с максимальным коэффициентом усиления микросхемы и перегрузке по выходу.
 

Вложения

  • 9_нога.png
    9_нога.png
    36.5 KB · Просмотры: 93
Отпаял все провода (входившие в состав присоединения гиратора). Отпаял все довнесённые детали (отмечены синим цветом на схеме выше), кроме R11 (его неудобно ковырять, пока от радиатора ИМС не сниму). Прикрепил резисторы 100 Ом на плечах питания по переменке. Прицепил осциллограф и мультиметр на выход. Включил. Приборы ничего не показывали (на осциллографе просто полоса, на мультиметре напряжение постоянки ноль). Но релюшка не включалась даже по прошествии времени. Раза три сделал вкл/вкл - и релюшка щёлкнула. Никаких колебаний по приборам. Кручу РГ - нет изменений. Подключил зв. карту ноутбука - нет изменений. Подключил нагрузку - резистор 5 Ом и нихромовая проволока 3 Ом. По приборам - тишина. Дал сигнал 300 Гц из "мультипл тонс" со Спектралаба посмотрел
Посмотреть вложение 85407
странный рисунок, на синусоиду мало похоже...
На РГ - реагирует, постоянки на выходе нет.
Подключил микрофонный вход на измерение, прогнал свипом
Посмотреть вложение 85410
синим цветом - с резисторами 100 Ом в плечах питания. Красным - это уже без этих резисторов.
Посмотреть вложение 85409
Вроде - я как смог, проверил. Вроде - все нормально, отклонений не обнаружил. Реле срабатывает теперь чётко.
Как ещё следует проверить УНЧ?

Припаял детальки ФНЧ на плату. Аккуратно включил, контролируя приборами выход УНЧ. Вроде - всё в норме.
Заснял АЧХ сигнала на выходе УНЧ (зелёным):
Посмотреть вложение 85412
По моему пониманию - разница между тем, что я пробовал вчера и у меня при этом перегорала нить нагрузки - лишь в том, что я отпаял проводок длиной сантиметров 12 с ноги 9 ИМС (инвертированный вход). Неужели настолько чувствительная это точка для ИМС...

Теперь вопрос: как двигаться дальше
Задействовать второй ОУ на плате, включить её в разрыв движка РГ. Зашунтировать каждый ОУ керамикой по питанию, не делать длинные провода, платку прогнать отдельно от 3886.
 
Да, именно в этом кроется первый "ляп".
На рисунке показана "проблема подключения".
Все, что навелось на проводок припаянный к 9 ножке, усиливается с максимальным коэффициентом усиления микросхемы и перегрузке по выходу.
Оно то, конечно, да, потому что что ж ))). Почему в таком случае была реакция на положение движка РГ? Он 100% развязан от входа ИМС по ВЧ.
 
Почему в таком случае была реакция на положение движка РГ

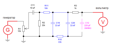
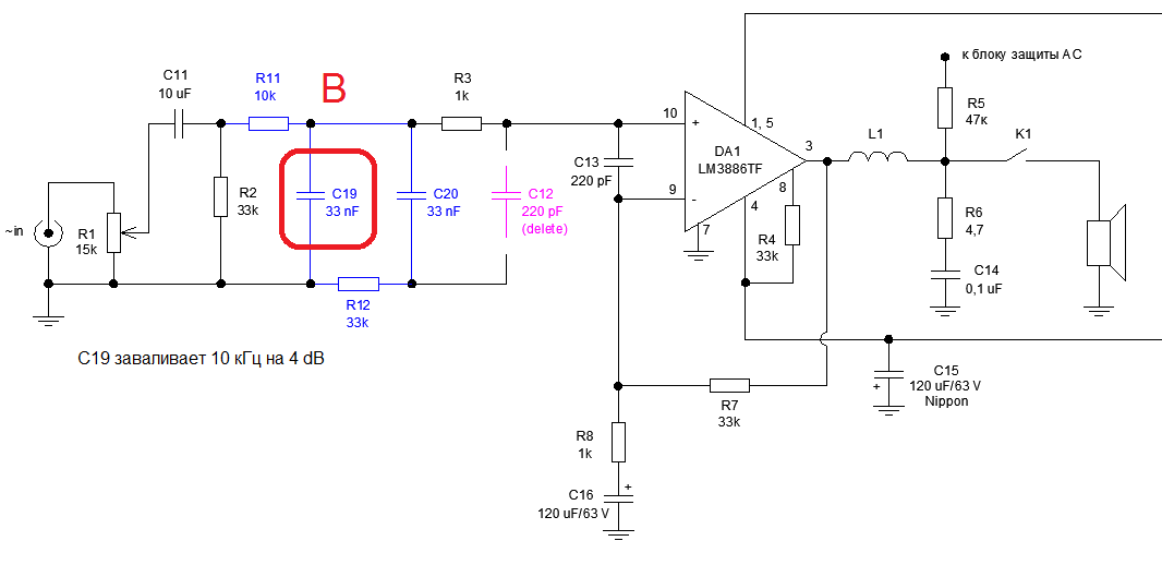
Все очень просто, конденсатор С19 в паре с резистором R11 создает RC ФНЧ первого порядка (с крутизной спада 6 dB на октаву).
В максимальном положении регулятора R1, верх АЧХ определяется R11С19.
При уменьшении громкости к сопротивлению резистора R11 добавляется верхнее сопротивление регулятора R1 (которое включено последовательно с резистором R11), что неизбежно приводит к понижению частоты RC цепочки.
 

Вложения

  • влияние регулятора на ВЧ.png
    влияние регулятора на ВЧ.png
    30.8 KB · Просмотры: 99
  • ФНЧ_регулятор_.png
    ФНЧ_регулятор_.png
    43.9 KB · Просмотры: 96
Последнее редактирование:
Честно говоря, не хочу влезать, я бы сделал все проще. Усложнения не всегда оправданы, часто вызывают проблемы.
не всегда опрВсе очень просто, конденсатор С19 в паре с резистором R11 создает RC ФНЧ первого порядка (с крутизной спада 6 dB на октаву).
Понятно, что режет высокие, так и задумано, но частоту среза не хочу считать - не моё дело. Кстати, там еще цепочка R12C20 тоже ВЧ режет.
В максимальном положении регулятора R1, верх АЧХ определяется R11С19.
И в минимальном,.
При уменьшении громкости к сопротивлению резистора R11 добавляется верхнее сопротивление регулятора R1 (которое включено последовательно с резистором R11), что неизбежно приводит к понижению частоты RC цепочки.
В среднем положении (максимально отличном от мин и макс) будут включены две половинки параллельно по переменному току по 7,5 кОм результат - добавка 3,75 кОм к резистору 10 кОм. То есть при кручении громкости разница сопротивления менее +-20%.
Что это принципиально меняет?
Почему на правом графике #1436 разница между ЧХ 5% и 95% еле заметна на глаз (вполне логично), но стоит чуть сдвинуть ползунок от 95% к 100% и частота среза меняется от 1 кГц до 100 кГц?? В СТО раз!! Явный ляп. Не стоит слепо верить симулянтам, даже если они рисуют красивые картинки.
Естественно, исхожу что сопротивление источника сигнала мало, уж более полувека источник - не линейный выход лампового приёмника.
Но даже если (чего нет) фильтр перестанет работать, мы получим типовую схему включения, которая работает без котоклизьмов, ну и пусть усиливает ровно 20...20000.
Если проблема в наводках на выв.9 мсх. то опять есть два пути - экран или очень короткий провод (если свить - пародия на экран). Мне не нравятся такие капризные решения когда один провод чуть подлиннее - и караул.
Опять-таки думаю (я упрямый, как баран) что надо или:
- отказаться от гироприблуды и перфекционизма с 30 и 40 Герцами,
- сделать гиратор отдельным узлом стоящим в тракте последовательно с 3886 и не лезть к её входным выводам, да еще вдобавок ООС т. к. сдвиг фазы здесь легко вызывает возбуждение,
- отдельная платка в тракте с корректором Линквица. В схеме корректора сделано так, что частоты ниже резонанса и подъёма, резко давятся, что нам и нужно.
И если уж это НЧ звено и на входе обязательно нужен ФНЧ, и если ве равно будет платка с корректором на микросхеме, то почему бы и ФНЧ не сделать на микросхеме? А готовый узел взять из сабвуферных схем? Понимаю, что это усложнение и Пётр этого не захочет, он достаточно намаялся, но другие могут сделать. Мне ближе решения использовать готовые отработанные "кирпичики", чем лезть в болото.
Кстати, из сабвуферов можно взять и узел плавного вращения фазы, может быть это поможет для сведения полос.
Ну и если совсем честно, я бы посоветовал Петру оставить всё как было, когда всё его ПОЧТИ устраивало - это проще и надёжнее. Но советовать не буду, я здесь младшая седьмая нянька, которая ни за что не отвечает.
 
Есть метод пошаговый, по-пластунски, сделал- глянул, если все спокойно, ползем дальше.
А есть метод юного кружковца, спаял, включил, сгорело- плохая схема.
И видимо, есть другой способ, назову его способ продвинутого кружковца. Спаял, включил, сгорело. Тогда включаем осциллограф.
 
Все очень просто, конденсатор С19 в паре с резистором R11 создает RC ФНЧ первого порядка (с крутизной спада 6 dB на октаву).
Каким волшебным образом эта цепочка влияет на помеху, поступающую на 9 пин ИМС?
В максимальном положении регулятора R1, верх АЧХ определяется R11С19.
Частота среза была бы равна 484 Гц, если бы не было RC-цепочки в параллель, и изменялась бы максимум на +38% в среднем положении РГ 15 кОм, см. #4,438 Ваш "завал 10 кГц на 4дБ" - ошибка. Вот АЧХ #4,432
При уменьшении громкости к сопротивлению резистора R11 добавляется верхнее сопротивление регулятора R1 (которое включено последовательно с резистором R11), что неизбежно приводит к понижению частоты RC цепочки.
Да. При громкости ноль не слушают, про громкости 100% - тоже. Реально выходное сопротивление РГ будет изменяться меньше, чем на 3 кОм = <30%. Учитывайте нижнюю часть сопротивления РГ: от движка до земли.
 
Последнее редактирование:
надо или:
- отказаться от гироприблуды и перфекционизма с 30 и 40 Герцами,
- сделать гиратор отдельным узлом стоящим в тракте последовательно с 3886 и не лезть к её входным выводам, да еще вдобавок ООС т. к. сдвиг фазы здесь легко вызывает возбуждение,
- отдельная платка в тракте с корректором Линквица. В схеме корректора сделано так, что частоты ниже резонанса и подъёма, резко давятся, что нам и нужно.
И если уж это НЧ звено и на входе обязательно нужен ФНЧ, и если ве равно будет платка с корректором на микросхеме, то почему бы и ФНЧ не сделать на микросхеме? А готовый узел взять из сабвуферных схем? Понимаю, что это усложнение и Пётр этого не захочет, он достаточно намаялся, но другие могут сделать. Мне ближе решения использовать готовые отработанные "кирпичики", чем лезть в болото.
Кстати, из сабвуферов можно взять и узел плавного вращения фазы, может быть это поможет для сведения полос.
Ну и если совсем честно, я бы посоветовал Петру оставить всё как было, когда всё его ПОЧТИ устраивало - это проще и надёжнее. Но советовать не буду, я здесь младшая седьмая нянька, которая ни за что не отвечает.
Ситуация в общем такая: я услышал басовик 15" в щите в комнате. Кратко говоря - звучание другое, чем в ЗЯ. У меня есть желание поменять вид АО - то есть перейти с ЗЯ на оформление щит. Это желание - почти сформировавшееся. Для окончательного определения - мне нужно собрать для начала УНЧ с корректировкой (который будет работать в итоговом варианте) и щит почти в итоговом варианте (для этого - мне придётся распилить пока что один ЗЯ).
Но диапазон 40-60 Гц является камнем преткновения всей этой идеи. Без корректировки - именно подъёма отдачи басовика в диапазоне 40-60 Гц - идея не жива. То есть - отказаться от идеи активной корректировки АЧХ в районе 40 Гц - не могу. Я могу лишь рассматривать различные варианты введения этой корректировки. Но только - не программным эквалайзером, привязанным к определённому источнику.
ФНЧ - готов рассмотреть пассивный, после УНЧ.
 
ФНЧ - готов рассмотреть пассивный, после УНЧ.
Пассивный ФНЧ НЕ поднимет 40...60 Гц, его работа - подавить СЧ и дать нужный сдвиг фазы для стыковки с СЧ полосой... Коррекция этого участка теперь будет до ИМС.
 
отдельная платка в тракте с корректором Линквица. В схеме корректора сделано так, что частоты ниже резонанса и подъёма, резко давятся, что нам и нужно.
Вы имеете в виду #1 ? Это корректор от Элиотта, не Линквитца. У него есть плюсы и минусы относительно гиратора. В частности, у Петра нет проблем при поступлении частот ниже частоты настройки пика корректора - Бэйма волочит легко, 30 Гц достижимы. С гиратором 30 Гц будут либо в норме, либо завышены, с корректором Элиотта - в норме либо занижены. Мой прогноз в первом случае - в норме, во втором - занижены. Схему с гиратором можно включать сразу за РГ, схема Элиотта - требует буферный ОУ после РГ. Поэтому я выбрал бы гиратор для поднятия 40 Гц.
И если уж это НЧ звено и на входе обязательно нужен ФНЧ, и если ве равно будет платка с корректором на микросхеме, то почему бы и ФНЧ не сделать на микросхеме?
Пассивный удобно сделать между ОУ и ИМС. Активный - в ООС ОУ.
 
Последнее редактирование:
Понятно, что режет высокие, так и задумано, но частоту среза не хочу считать - не моё дело. Кстати, там еще цепочка R12C20 тоже ВЧ режет.
Чтобы получить желаемое придется научиться считать, а если не хотите то верить тем, кто это делает.
Не стоит слепо верить симулянтам, даже если они рисуют красивые картинки.
Тогда стоит собрать элементарную схемку и прогнать по диапазону 10Гц-20кГц, изменяя положение R1.
Вы откроете для себя изумительный мир соответствия моделирования реальным измерениям.
 

Вложения

  • тестовая схема.png
    тестовая схема.png
    13.9 KB · Просмотры: 102

Статистика форума

Темы
3,305
Сообщения
263,278
Пользователи
2,543
Новый пользователь
vlad'mir
Назад
Сверху Снизу