Александр Бокарёв
1 ранг
- Регистрация
- 12 Ноя 2019
- Сообщения
- 30,262
- Реакции
- 15,348
- Баллы
- 395
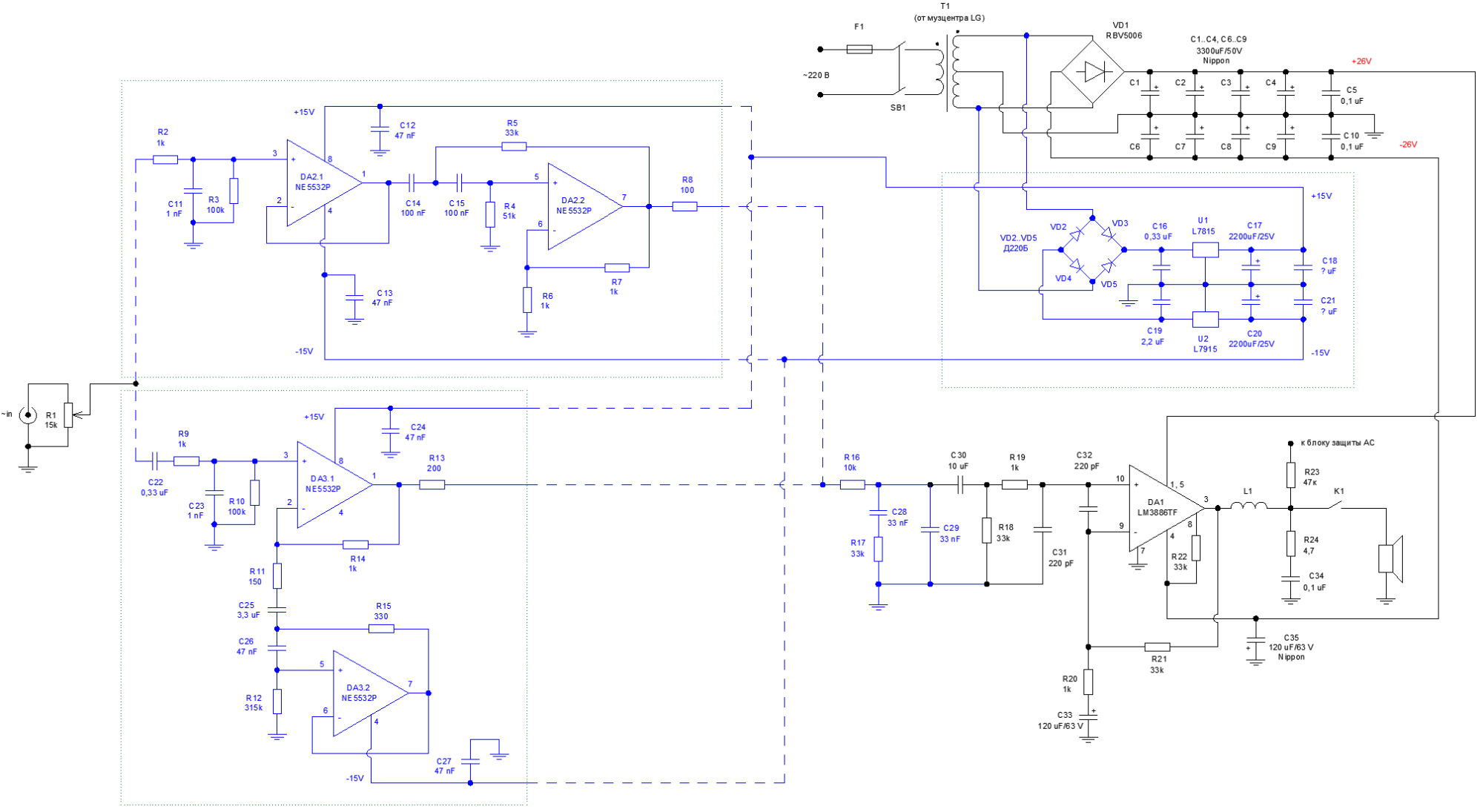
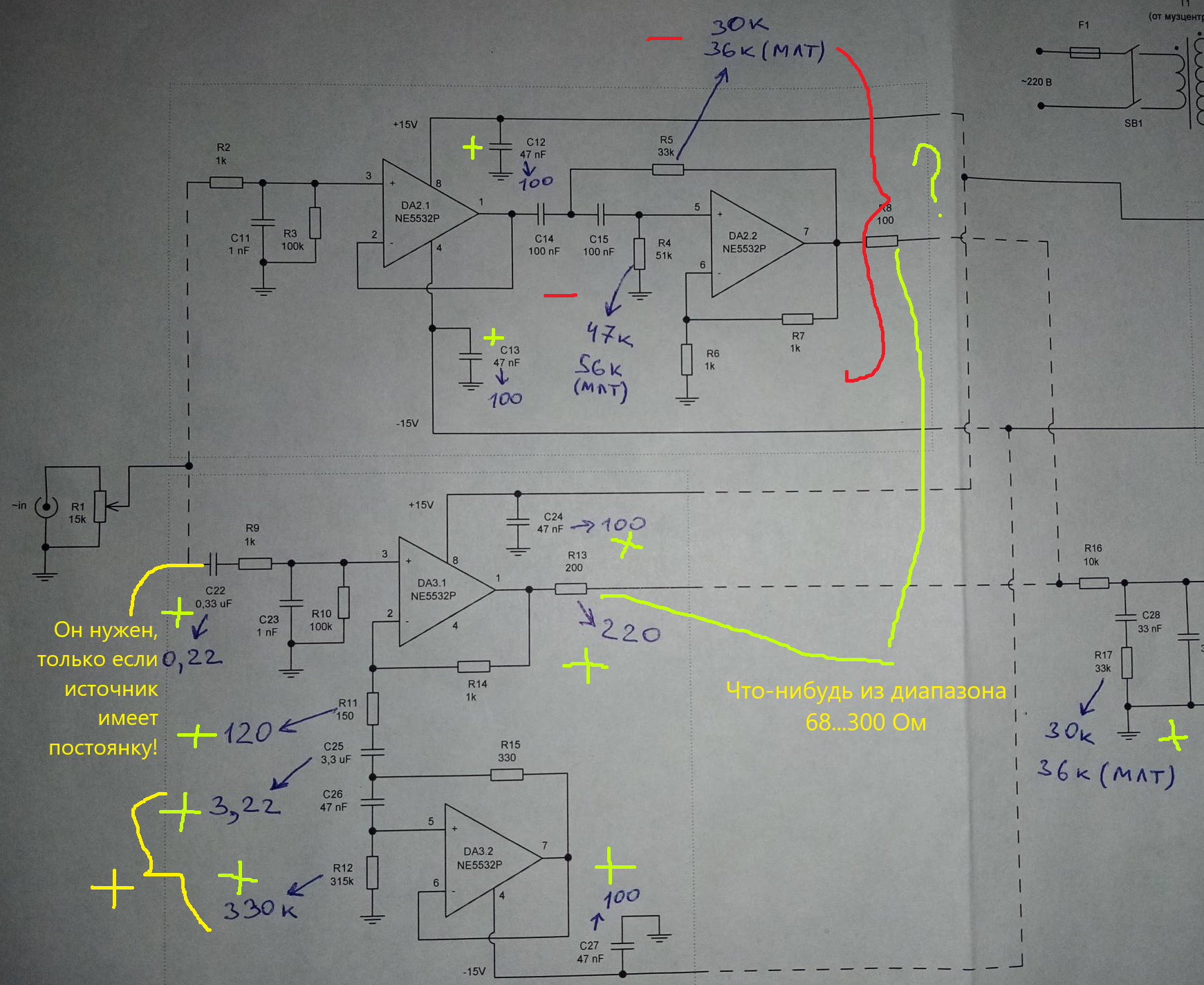
Для питания всех операционников хватает пары стабилитронов КС515 , вместо сильнотоковых кренок.Вчера у нас была непогода. Живу за городом. Выключили электричество вечером. Посмотреть наличие у меня деталек - не смог.
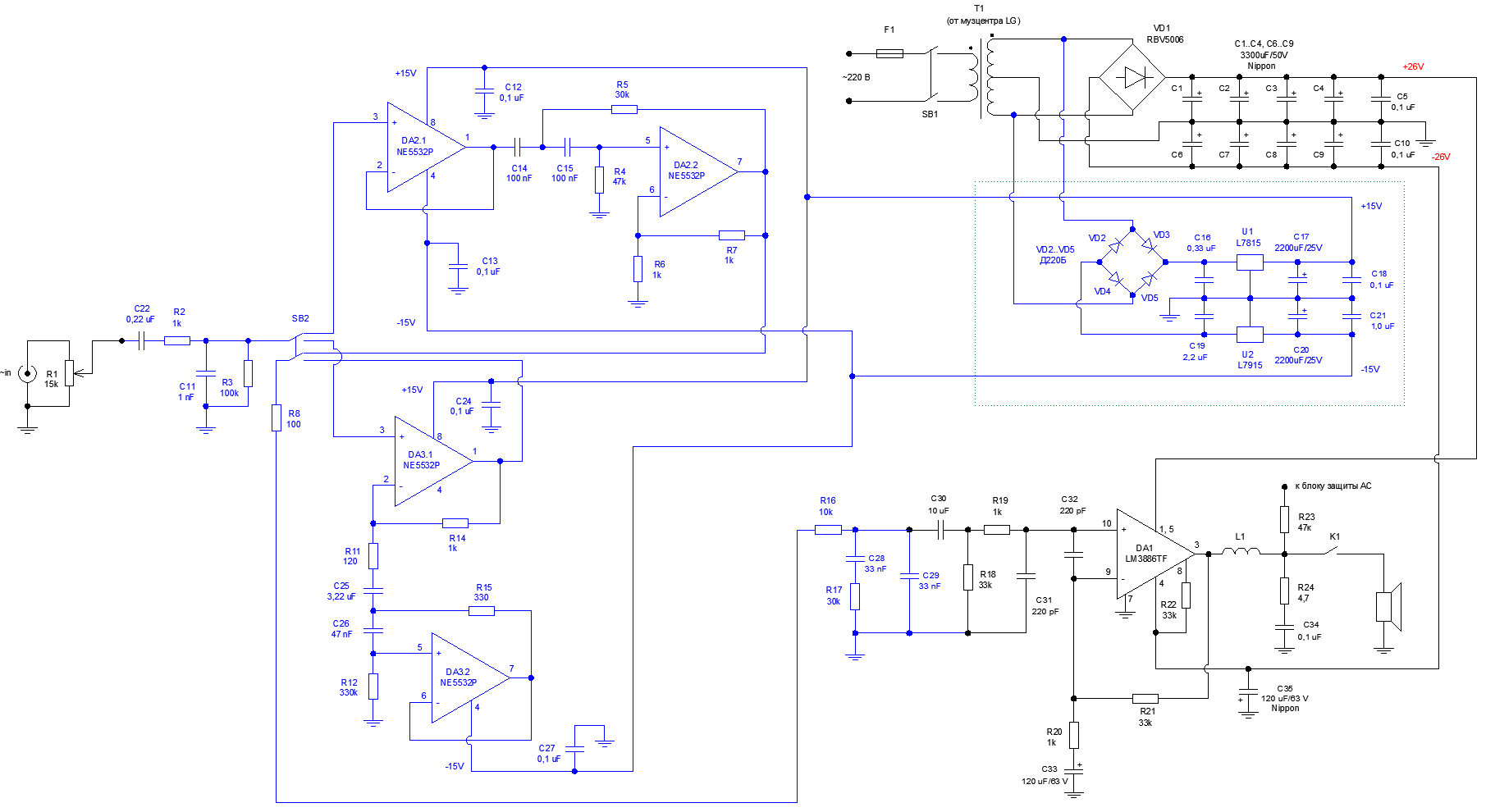
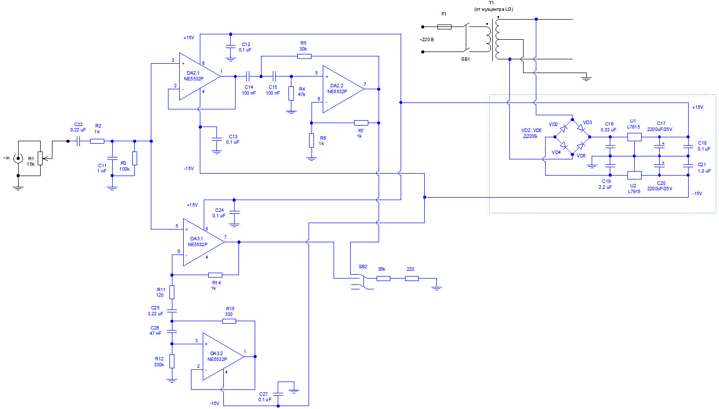
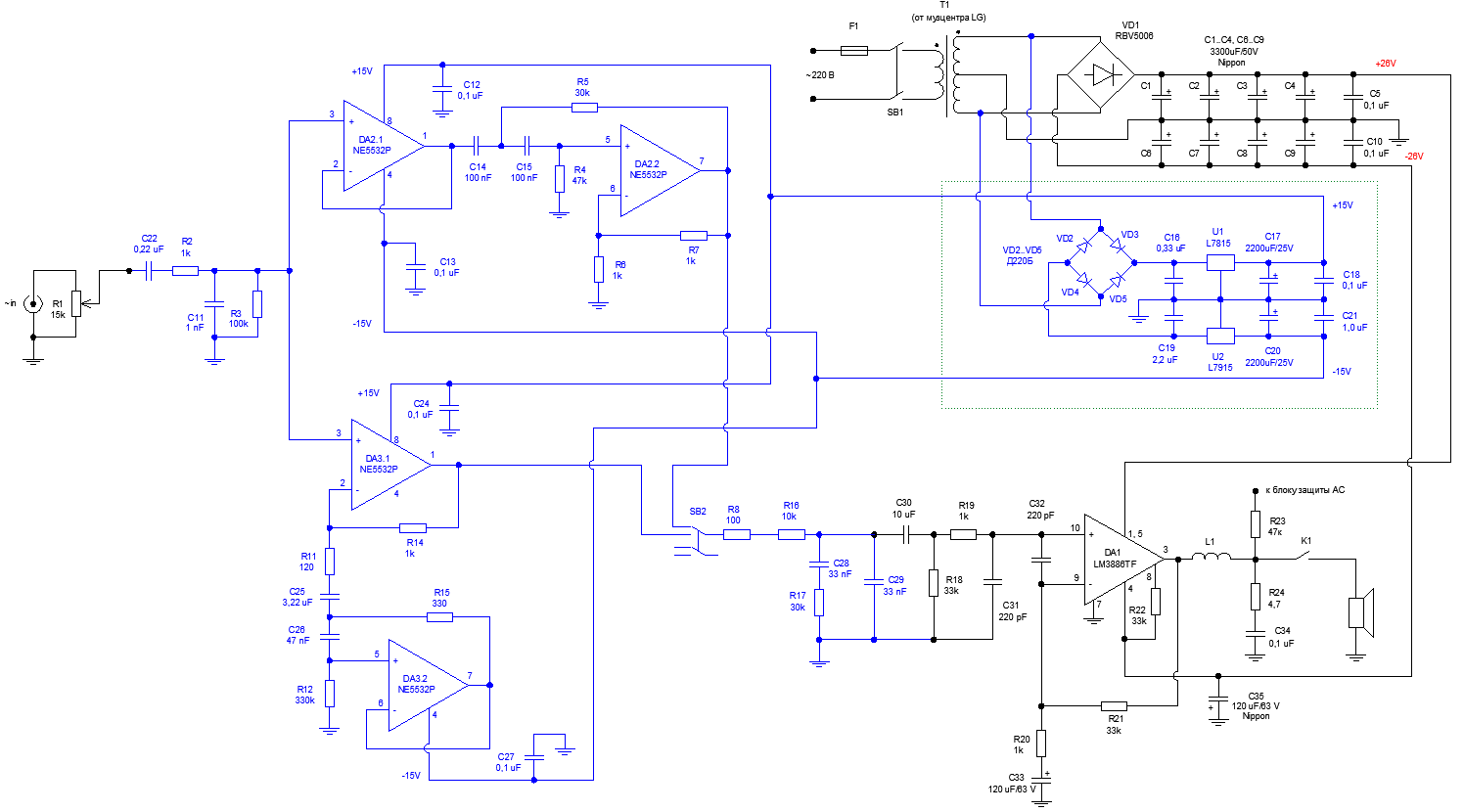
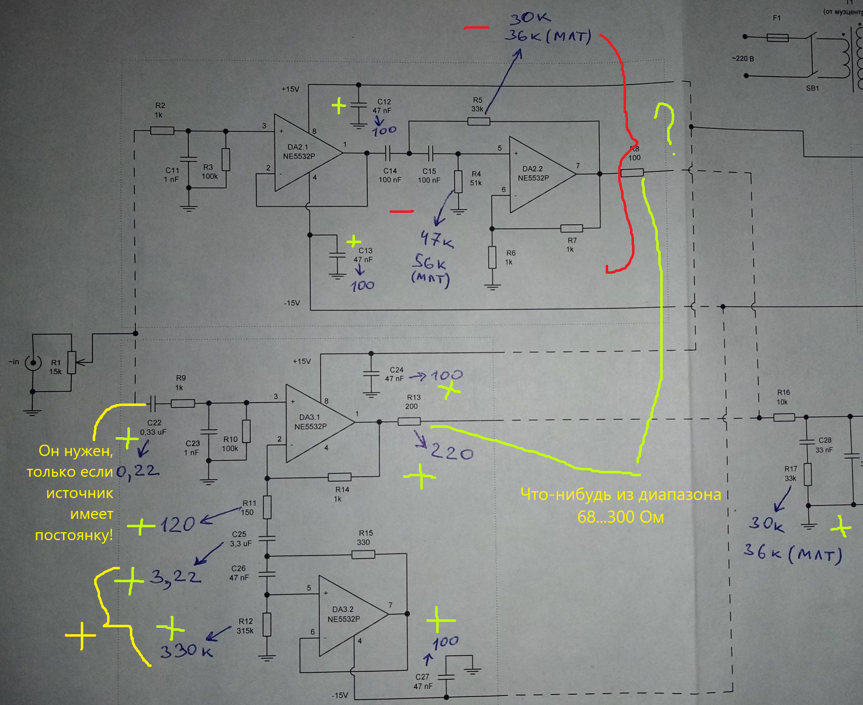
Зато сегодня, на работе уделил время - вычертил схему:
Посмотреть вложение 86230
Просьба, при возможности - взглянуть, не допустил ли где явных ошибок.

