Постройка басовой секции

  • Автор темы Автор темы Пётр
  • Дата начала Дата начала
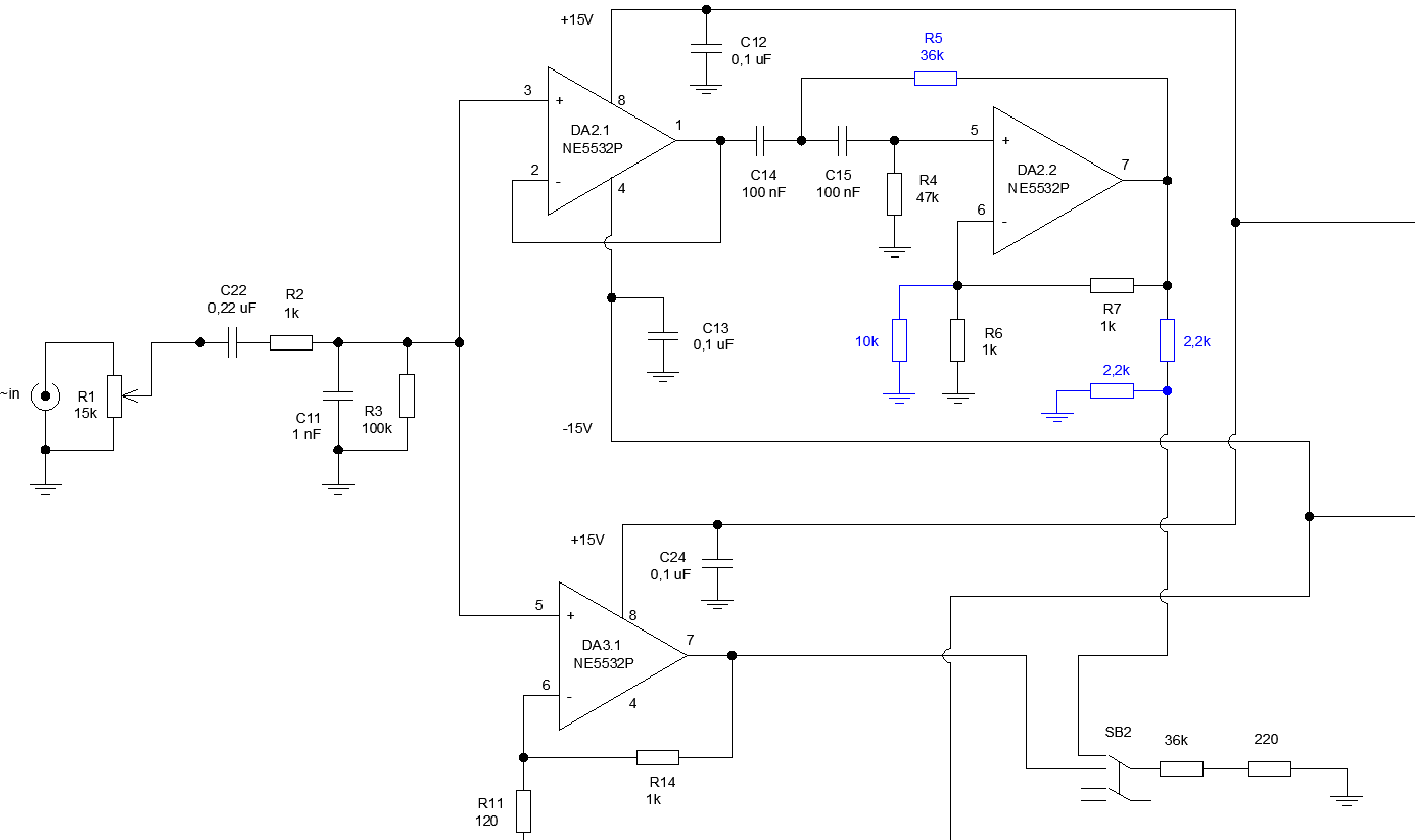
Вот такие изменения (выделенные синим), верно?
2.png
 
что-то все молчат... если так можно, как предложил GecAS, и никаких отрицательных свойств при этом нет - то мне, конечно, проще (и думаю что лучше для звука) - удалить лишние резисторы, чем припаивать новые дополнительные.
 
Параметры фильтра изменятся в случае повторителя. См. "Искусство схемотехники" фильтры Саллен-Ки. Но в целом неусиливающий фильтр стабильнее и не склонен к возбуду на малых сигналах. На работе я такие ( с усилением) повыкидывал из сейсмометров и расширил динамику измерений вниз.
 
Взаимно.
что-то все молчат... если так можно, как предложил GecAS, и никаких отрицательных свойств при этом нет - то мне, конечно, проще (и думаю что лучше для звука) - удалить лишние резисторы, чем припаивать новые дополнительные.
Не тратьте время! Финальный вариат всё равно будет другим.
Например, таким:
у.png
Это тоже +10дБ на 40 Гц, но мне было неудобно подгонять одновременно и частоту, и уровень, и я использовал схему с их раздельной установкой.
 
Последнее редактирование:
Параметры фильтра изменятся в случае повторителя. См. "Искусство схемотехники" фильтры Саллен-Ки. Но в целом неусиливающий фильтр стабильнее и не склонен к возбуду на малых сигналах. На работе я такие ( с усилением) повыкидывал из сейсмометров и расширил динамику измерений вниз.
Саша! А скажи, фильтры Саллена-Ки по идее, низкодобротные, у них нет делителя на выходе, регулирующего усиление и добротность. ?Посему выполняются в обвеске обычного повторителя, катодного, эмиттерного, истокового и пр.
 
Саша! А скажи, фильтры Саллена-Ки по идее, низкодобротные, у них нет делителя на выходе, регулирующего усиление и добротность. ?Посему выполняются в обвеске обычного повторителя, катодного, эмиттерного, истокового и пр.
Сань! У себя я пользовал с добротностью 0,5 они предсказуемы на 99,44%😀. Хорошо работают с катодными повторителями, на полевиках не делал, на биполярных немного отличаются от расчётных.
В рабочих приборах делал четвёртого порядка, последовательно два с 0,5 или, если надо круче- 0,7. Позволяет номенклатуру ёмкостей минимизировать.
 
что-то все молчат... если так можно, как предложил GecAS, и никаких отрицательных свойств при этом нет - то мне, конечно, проще (и думаю что лучше для звука) - удалить лишние резисторы, чем припаивать новые дополнительные.
Все молчат, замерши в ожидании твоих впечатлениев.
 
Сделал изменения на платке, указанные Николаем. Заснял две АЧХ, при одинаковом уровне входного сигнала:
1.png

По уровню в верхней зоне частот - сошлись.
А вот по высоте горба - разница...
 
Четыре подряд проходки свип-тоном:
2.png

3.png

на 50 Гц наблюдаю некий "расколбас". Возможно - связано с какими-то наводками сети.
Пора глянуть АЧХ басовика на нижнем срезе.
Так два варианта схемы корректора (по Элиотту и по Николаеву гиратору) - не приведены к одинаковым показателям. Сравнивать в этом случае - не очень корректно.
 
Разницу можем увидеть примерно на полуметре от басовика, без коррекции и с ней. Тогда понятнее, какой вариант эффективнее. Нам нужен не пузырь на краю, а протянутая вниз НЧ полка.
То есть.АЧХ без коррекции , ближнее поле. АЧХ без коррекции на полуметре. АЧХ с двумя вариантами коррекции. Смотрим результат.
 
Последнее редактирование:
Какая схема актуальна? Если та. что имеет усиление 2 и делитель по выходу, то Вы припаяли 10 кОм в параллель к другому из 1 кОм-ных резисторов. Расколбас на 50 Гц - биения с частотой наводки.
Смотрите внимательно ООС ОУ. Если будет малО усиление на пике, паяйте ещё один 10 кОм в параллель резистору 1 кОм, который на землю.
 
Какая схема актуальна? Если та. что имеет усиление 2 и делитель по выходу, то Вы припаяли 10 кОм в параллель к другому из 1 кОм-ных резисторов. Расколбас на 50 Гц - биения с частотой наводки.
Актуальна данная схема: https://ldsound.club/attachments/2-png.86642/
10 кОм в параллель к другому 1 кОм - припаял
 
Актуальна данная схема: https://ldsound.club/attachments/2-png.86642/
10 кОм в параллель к другому 1 кОм - припаял
Ок, может я что провтыкал, меняя кучу номиналов в симуле. Добавляйте по 10 кОм в параллель, пока не получите горб = горбу гиратора. Если горб будет падать - не туды паяете))
 
Подогнал по высоте горба:
1.png

вместо 10 кОм, при этом - в параллель к 1 кОм припаян один 4,7 кОм.
Графики отличаются. Но, думаю, далее уже нет особого смысла продолжать приводить их к идентичности
Или, нам важно величина горба по отношению к прямой на 1 кГц? Тогда - ещё могу уменьшить номинал параллельного резистора
 
Подогнал по высоте горба:
Посмотреть вложение 86743
вместо 1 кОм, при этом - в параллель к 1 кОм припаян один 4,7 кОм.
Графики отличаются. Но, думаю, далее уже нет особого смысла продолжать приводить их к идентичности
Или, нам важно величина горба по отношению к прямой на 1 кГц? Тогда - ещё могу уменьшить номинал параллельного резистора
Ближе, но не точно, и будет чуть разная громкость. Сравнить удастся! Я где-то провтыкал.
 
Поставил 3,9 кОм в параллель к 1 кОм. Графики получил такие:
2.png

При таком варианте работать дальше, или откатиться на предыдущий? Что логичнее для сравнения дальнейшего
 
ОК! Смотрите

4.png - так компенсируется лишнее усиление. То есть, к нижнему по схеме резистору 2,2 кОм в делителе припаяйте резистор 8.2...9,1 кОм, всё.
 
Николай! Помогло. Вот так теперь выглядят графики:
1.png

в делителе напряжения, который на выходе платки по Элиотту - поставил в параллель к 2,2 кОм, который опирается на "землю" параллельный резистор в 10 кОм. Так что они оба собою составили 1,8 кОм.
 
Уперь-Йода!
Маленькое несоответствие - из-за несовпадения частот пиков, даже хорошо, посмотрим чуть разные варианты. Нам важна разница на частоте 30 Гц - она и есть.
 
Последнее редактирование:
Теперь предстоит самое интересное - работа с динамиком.
 
У меня проблемы. Не получается запустить УНЧ от платки на резистивную нагрузку.
1.jpg

Сигнал от РГ до платки с корректорами - в экранированном проводе. Сигнал от платки с корректорами до платы с мощником ИМС - экранированным проводом. Детали ФНЧ - прям на входе платы мощника.
При кручении РГ в сторону увеличения сигнала - резко подскакивает переменное напряжение на выходе УНЧ (но проволока не успевает перегореть, я успеваю отключать). Мультиметр фиксирует до 13В переменки.
Точно выявлено - если вытащить тюльпан от ноутбука (то есть - убрать входной сигнал на РГ) - то возбуждения на мощнике-ИМС не возникает, при любых уровнях РГ.
Кое-как удалось заснять АЧХ корректора по Элиотту:
2.png

при этом, если в этом же положении - убрать сигнал свип-тона, то Спектралаб фиксирует такую картинку:
3.png

Наверное, это именно возбуждение.
Ранее при использовании платы с мощником ИМС в качестве УНЧ - никаких подобных проблем не возникало.
АЧХ корректора с гиратором - заснять никак не получается. УНЧ-ИМС возбуждается сразу.

Платка с корректорами - в режиме по Элиотту. Тюльпан от ноутбука воткнут. Включаю УНЧ, смотрю сигнал на нагрузке (генератор отключён):
4.png

Ничего не меняю, просто выдёргиваю тюльпан от ноутбука к УНЧ:
5.png

Подскажите, как с этим бороться
6.jpg
 
Последнее редактирование:
Классно. Возбуждение в петле с частотой среза 450 Гц. На ультразвуке. А что видно при касании тюльпаном только массы ноута?
 
Классно. Возбуждение в петле с частотой среза 450 Гц. На ультразвуке. А что видно при касании тюльпаном только массы ноута?
Как определили что на ультразвуке?
Попозже - буду снова собирать. Попробую только землёй с ноутбука коснуться, посмотрю.

Подскажите, нормально ли я "землю" посоединял?:
1.jpg
 
Как определили что на ультразвуке?
По гармоникам сетевого фона. С Элиоттом возбуд мягче, но тоже есть.
Подскажите, нормально ли я "землю" посоединял?:
Посмотреть вложение 86792
Неправильно. Но, поскольку у ноута нет раздельных силовой и сигнальной земель, то подсказать, как сделать лучше, затрудняюсь.
 
Поскольку звуковая и ноут завязаны в схему и по входу и по выходу, то завыть на собачей ноте тут несложно .Усиления накручено выше крыши.
Непонятно, почему все время "горит проволочка"
Горит- скрути их пять вместе. . И сигнал упадет заодно.
 
поставьте вместо проволочки 200 Ом и посмотрите осциллоскопом частоту возбуда, для ориентировки.
Кстати, а не прёт ли завязка через провода схемы измерения? Они 100% без екрана.
 

Статистика форума

Темы
3,306
Сообщения
263,345
Пользователи
2,548
Новый пользователь
Александр Н.
Назад
Сверху Снизу