Постройка басовой секции

  • Автор темы Автор темы Пётр
  • Дата начала Дата начала
поставьте вместо проволочки 200 Ом и посмотрите осциллоскопом частоту возбуда, для ориентировки.
Кстати, а не прёт ли завязка через провода схемы измерения? Они 100% без екрана.
А мощный резистор вместо проволочки- не? Его спалить будет непросто.
 
А мощный резистор вместо проволочки- не? Его спалить будет непросто.
Будет проще спалить ИМС. С 200 Ом она будет греться сквозным током ВК, тоже надо следить за нагревом именно её корпуса.
Можно подбросить цепочку 20 кОм+20 (? не помню, может 50) пФ в параллель 33 кОс в ООС...
 
Я предупредил о гадкой особенности фильтров С-К с усилением…
Твоя думай, капитана! А по мне как ладно- так и ладно.
 
Я предупредил о гадкой особенности фильтров С-К с усилением…
Твоя думай, капитана! А по мне как ладно- так и ладно.
У Пети в хате эрогенная зона: всё подряд возбуждается.
 
А может заменить этот 3886 ? Хотя бы для пробы?
У меня нет больше усилителей на транзисторах либо ИМС.
Этот УНЧ на 3886 - я готов заменить. Но для этого - нужно спалить микросхему (при неудачной попытке заставить её нормально работать). Я пока не вижу явных причин приобретать новый УНЧ на ИМС, т.к. для себя пока не увидел оснований считать, что имеющаяся ИМС - нерабочая.
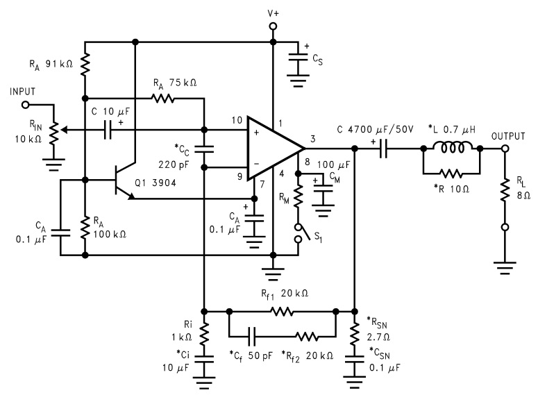
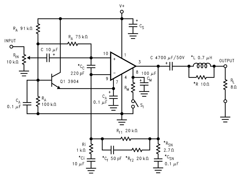
Схема подключения 3886 у меня сейчас такая:
1.jpg

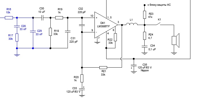
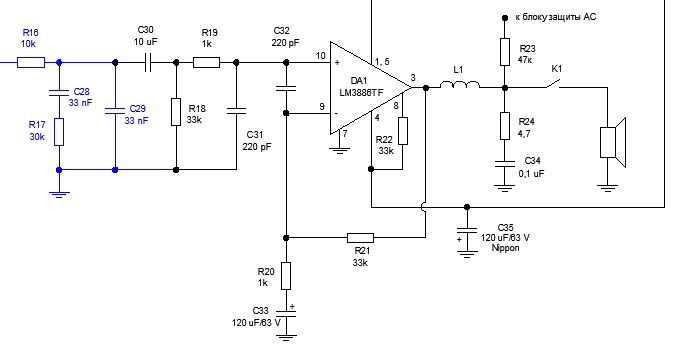
Смотрю на свои R21 и R20, влияющие на ООС. В типовом подключении 3886 в цепи ООС вместо 33к стоит 20к:
2.jpg

Я могу в своей плате резистор в ООС поменять с 33к на 20к. Если при этом - есть вероятность, что устойчивость работы 3886 улучшится. Я так понимаю - при этом уменьшится коэффициент усиления ИМС.
Горит- скрути их пять вместе. . И сигнал упадет заодно.
Насколько я себе представляю - в случае скрученных проволок - сгорит уже не проволока, а сама ИМС 3886. Этого не хотелось бы. Лучше - пусть проволока. Это - ненормальный режим, как мне кажется. Во всех моих измерениях ранее - я данный УНЧ на 3886 - эксплуатировал по-разному. И без проблем - с этой проволокой всё фиксировал, и она никогда не грелась.
Кстати, а не прёт ли завязка через провода схемы измерения? Они 100% без екрана.
Провода схемы измерения - экранированы. Лишь на самих кроколилах, кусочки по 10 см МГТФ-а.
 
1. измерьте частоту возбуждения. Она подскажет возможные причины.
2. попробуйте 20 кОм+47 пФ
3. попробуйте 4 Ома+47нФ ДО катушки. (Максимум потерь - сгорит 4 Ома.)
 
У меня нет больше усилителей на транзисторах либо ИМС.
А только для того чтобы проверить: источник возбуждения снаружи и 3886 невиноватая, или 3886 капризна и склонна к возбуждению?
Этот УНЧ на 3886 - я готов заменить. Но для этого - нужно спалить микросхему (при неудачной попытке заставить её нормально работать).
Мы не видим монтаж, не можем пощупать, измерить. Может быть причина дурацкая и простая.
Я пока не вижу явных причин приобретать новый УНЧ на ИМС, т.к. для себя пока не увидел оснований считать, что имеющаяся ИМС - нерабочая.
Я не прошу покупать, прошу подставить любой другой для пробы.
Схема подключения 3886 у меня сейчас такая:
Смотрю на свои R21 и R20, влияющие на ООС. В типовом подключении 3886 в цепи ООС вместо 33к стоит 20к:
Обычное правило: усилитель тем ближе к возбуждению, чем ниже усиление с включенной обратной связью. Рекомендуемое усиление =20 стандартое, типовое. У вас =30 не думаю что в этом проблема. И, как я понял, чисто усилитель без внешней коррекции работает без проблем.
Я могу в своей плате резистор в ООС поменять с 33к на 20к.
Попробовать можете, чем чёрт ни шутит, но очень вряд ли поможет.
Если при этом - есть вероятность, что устойчивость работы 3886 улучшится. Я так понимаю - при этом уменьшится коэффициент усиления ИМС.
Да.
Насколько я себе представляю - в случае скрученных проволок - сгорит уже не проволока, а сама ИМС 3886. Этого не хотелось бы. Лучше - пусть проволока.
И я так считаю. Лучше, по Николаю в нагрузку достаточно мощный резистор, но с сопротивлением пусть 100, 200 или сколько-то Ом даже десятки чтобы ток в нагрузке не мог сжечь микросхему. Но она может сгореть и без нагрузки, если возбудится на ВЧ и обв выходных транзистора внутри откроются. Конечно, должна быть внутри защита, но не факт что она есть и работает.
Нагрузка те же 200 ом (если они есть) хороша, и не сгорит (если даже дымит, не страшно, можно измерять). А осциллографом очень интересно посмотреть что на резисторе будет.
Это - ненормальный режим, как мне кажется. Во всех моих измерениях ранее - я данный УНЧ на 3886 - эксплуатировал по-разному. И без проблем - с этой проволокой всё фиксировал, и она никогда не грелась.
Может быть всё что угодно, в том числе, наводки, неправильные "земли" и пр. Советов можно надавать тыщщу, лучше бы самому пощупать.
Провода схемы измерения - экранированы. Лишь на самих кроколилах, кусочки по 10 см МГТФ-а.
ЕСЛИ лезть осциллографом в усилитель на транзисторах, иногда можно его возбудить... осциллографом, точнее - его входной ёмкостью. С этим борютмя или включив делитель 1:10 или добавив резистор перед щупом. Но это если лезть в "середину", а у 3886 доступны только вход и выход. Разве что не очень хорошо лезть прямо на входные выводы ИМС. Но это фантазии.
Прежде надо убедиться в возбуждении, увидеть что на выходе и что на входе, но не ИМС а на штатном входе платы усилителя.
Есть шанс, что по входу лезет дрянь. И отключая участки, можно понять - дрянь от новых каскадов на ОУ или от ноутбука.
Смешно, но хорошо если резистор нагрузки без сигнала будет сильно греться. Хуже если выход будет гореть иногда и непонятно почему.
 
1. измерьте частоту возбуждения. Она подскажет возможные причины.
Ставлю 220 Ом 2 Вт резистор в качестве нагрузки на выходе 3886. Подключаю осциллограф к этому резистору и наблюдаю картинки. Ищу картинку с максимальной амплитудой. Щёлкаю крутилки - пытаясь выяснить, сколько времени занимает период сигнала с максимальной амплитудой (предположительно - возбуждение). И оттуда пытаюсь понять частоту.
2. попробуйте 20 кОм+47 пФ
Как понимаю - это в параллель моему существующему резистору 33к, который в цепи ООС. Подлезть там припаяться сложно. Аккуратно у меня не получится. Но попытаться могу.
3. попробуйте 4 Ома+47нФ ДО катушки. (Максимум потерь - сгорит 4 Ома.)
Это - резать дорожки и МГТФ-ом их перебрасывать.
Прежде надо убедиться в возбуждении, увидеть что на выходе и что на входе, но не ИМС а на штатном входе платы усилителя.
На выходе - я посмотрю на нагрузке 220 Ом. А на входе - подцеплю осциллограф прям к тем контактам, где на плате с мощником 3886 подписано "L in".
 
Ставлю 220 Ом 2 Вт резистор в качестве нагрузки на выходе 3886. Подключаю осциллограф к этому резистору и наблюдаю картинки. Ищу картинку с максимальной амплитудой. Щёлкаю крутилки - пытаясь выяснить, сколько времени занимает период сигнала с максимальной амплитудой (предположительно - возбуждение). И оттуда пытаюсь понять частоту.
+ Лучше с 5 Ом, меньше влияние проводов осцилла.
Как понимаю - это в параллель моему существующему резистору 33к, который в цепи ООС. Подлезть там припаяться сложно. Аккуратно у меня не получится. Но попытаться могу.
+
Это - резать дорожки и МГТФ-ом их перебрасывать.
Не, вторая цепочка. ту, что есть - не трогаем.
 
Ставлю 220 Ом 2 Вт резистор в качестве нагрузки на выходе 3886. Подключаю осциллограф к этому резистору и наблюдаю картинки.
Опишите форму и максимальную амплитуду от пика до пика. Грубо. Милливольты или вольты? Думаю, засинхронизировать не удастся, поэтому хоть примерно - частота и форма?
На выходе - я посмотрю на нагрузке 220 Ом. А на входе - подцеплю осциллограф прям к тем контактам, где на плате с мощником 3886 подписано "L in".
Правильно.
 
У меня нет больше усилителей на транзисторах либо ИМС.
Этот УНЧ на 3886 - я готов заменить. Но для этого - нужно спалить микросхему (при неудачной попытке заставить её нормально работать). Я пока не вижу явных причин приобретать новый УНЧ на ИМС, т.к. для себя пока не увидел оснований считать, что имеющаяся ИМС - нерабочая.
Схема подключения 3886 у меня сейчас такая:
Посмотреть вложение 86805
Смотрю на свои R21 и R20, влияющие на ООС. В типовом подключении 3886 в цепи ООС вместо 33к стоит 20к:
Посмотреть вложение 86806
Я могу в своей плате резистор в ООС поменять с 33к на 20к. Если при этом - есть вероятность, что устойчивость работы 3886 улучшится. Я так понимаю - при этом уменьшится коэффициент усиления ИМС.

Насколько я себе представляю - в случае скрученных проволок - сгорит уже не проволока, а сама ИМС 3886. Этого не хотелось бы. Лучше - пусть проволока. Это - ненормальный режим, как мне кажется. Во всех моих измерениях ранее - я данный УНЧ на 3886 - эксплуатировал по-разному. И без проблем - с этой проволокой всё фиксировал, и она никогда не грелась.

Провода схемы измерения - экранированы. Лишь на самих кроколилах, кусочки по 10 см МГТФ-а.
А что у нас делает при включении схемы - товарищ осциллограф? Такое впечатление, что он уклоняется от контроля за ситуацией и приходит лишь на разбор сгоревшего дома? -неторопливо спросил товарищ Сталин.
 
А что видно при касании тюльпаном только массы ноута?
Провёл этот опыт. Собрал как было вчера - нагрузка 8 Ом, 3 Ома из которых - проволока. На входе УНЧ ИМС - ФНЧ и корректор по Элиоту. С части нагрузки (порядка 0,2 Ом, на проволоке) - снимается сигнал на Спектралаб.
Ноутбук своим аудиовыходом - подключен на вход платки корректора. Убедился, что при некотором выкручивании РГ - резко увеличивается переменное напряжение на выходе (возбуждение).
Вытащил тюльпан (вход в РГ, со сторону ноутбука), прислонил только землю тюльпана к земле РГ. В спектралабе возник торчок на 50 Гц:
1.png

при этом состоянии - прокрутил РГ в обе стороны - от минимума до максимума. Возбуждения (резкого увеличения переменного напряжения на выходе УНЧ) - при этом не наступило. Менялся уровень торчка на 50 Гц.
Отсоединил землю тюльпана от земли РГ, торчок резко пропал:
2.png

Готовлюсь подключать на выход УНЧ последовательно 220 Ом и 5 Ом. Осциллограф цепляю на 5 Ом.
 
На это товарищ Сталин неторопливо заметил, что товарищу осциллографу не обязательно паять делитель, потому что его запас по перегрузке входа достаточен глянуть напрямую с выхода микросхемы. Равно, как у выносного щупа есть переключатель 10 к 1.
 
Подключил нагрузку 220 Ом + 5 Ом последовательно. На 5 Ом - подцеплены осциллограф и Спектралаб. Аудиоразъём - соединяет ноутбук и плату с корректорами. Включил. Полное спокойствие - на осциллографе прямая линия, на мультиметре - переменное напряжение на нагрузке - ноль. Прокрутил РГ - возбуждения нет. Прогнал в Спектралабе свип-сигналом сначала платку с корректором по Элиотту, затем платку с корректором-гиратором. Без замечаний. Результат (снимался с 5 Ом на выходе УНЧ):
3.png

при этом, ранее - дал сигнал 40 Гц (мультипл тон) и выяснил (по осциллографу) что при 14 В на всей нагрузке (по мультиметру, переменное напряжение) - верхушка синусоиды на осциллографе - ещё не подрезана. А при 15 В - видно, что подрезается. Оставил РГ в состоянии, когда на 40 Гц уровень на выходе УНЧ составляет 14В. При этом положении и заснял оба графика корректоров.
Какие-то выводы можно сделать?
Почему когда нагрузка УНЧ составляет 225 Ом вместо положенных 8 Ом - то с виду всё хорошо. А как только 8 Ом на нагрузке... вылезает бяка.
 
А откуда взялся резистор 220 Ом? Это мало похоже на реальную нагрузку в Омы.
Для выяснения причины проблемы, как я понимаю... по совету друзей. Дабы не горела нагрузка в 8 Ом и пр этом - увидеть возбуждение. Но что-то, возбуждение не наступило при этом...
 
Следовательно, заводка - не от наводки напряжения, а от петли с током, который при 220 Ом мизерный. А напряжение на выходе - максимальное, но на него наплевать. Земляные петли...
 
Следовательно, заводка - не от наводки напряжения, а от петли с током, который при 220 Ом мизерный. А напряжение на выходе - максимальное, но на него наплевать. Земляные петли...
Где они, эти земляные петли могут быть? В платке корректоров, или на плате мощника? Или ещё где? Посоветуйте, как их можно искать, эти "петли" и распутывать. Пожалуйста.
 
Где они, эти земляные петли могут быть? В платке корректоров, или на плате мощника? Или ещё где? Посоветуйте, как их можно искать, эти "петли" и распутывать. Пожалуйста.
И по юсб, и по сигнальному кабелю и по лишней тонюсенькой земляной сопельке может такое получиться
 
Земляные петли...
Ну что? Пусть рисует точно как действительно всё подключено? Придётся делать что-то вроде звезды? Или разделять общие провода низкоомными резисторами?
И не нравится мне эта 3886 на китайской плате, всё-таки считаю, надо для пробы подцепить любой другой усилитель.
 
надо для пробы подцепить любой другой усилитель.
Другой есть - только ламповый.
Лежит ещё где-то какая-то другая китайская платка с УНЧ на ИМС... однополярное питание, с конденсатором на выходе... но для неё придётся - блок питания сейчас городить. И та платка - тоже не эталон. Ну - и я не совсем понимаю алгоритм. Допустим, выяснится, что с другим УНЧ - возбуждения нет. Это будет означать, что мне требуется другой УНЧ, а этот на 3886 - выкинуть? Или это будет означать - что я должен ковырять этот свой на 3886 чтобы привести в норму?
 
Другой есть - только ламповый.
Лежит ещё где-то какая-то другая китайская платка с УНЧ на ИМС... однополярное питание, с конденсатором на выходе... но для неё придётся - блок питания сейчас городить. И та платка - тоже не эталон. Ну - и я не совсем понимаю алгоритм. Допустим, выяснится, что с другим УНЧ - возбуждения нет. Это будет означать, что мне требуется другой УНЧ, а этот на 3886 - выкинуть? Или это будет означать - что я должен ковырять этот свой на 3886 чтобы привести в норму?
Надо определиться точнее куда копать.
Вы сильно торопитесь выкинуть. ЕСЛИ 3886 неустойчив, можно подумать над коррекцией.
Николай сейчас предложил добавить как полагается цепь цобеля прямо на выход усилителя, я давно был недоволен как китайцы это сделали, но отложил на потом. Может дело не в этом, даже маловероятно, но сперва надо проверить простые варианты без хирургического вмешательства.
И вы не написали ни напряжение возбуждения, ни его форму, частоту, а это тоже представляет интерес. Чем больше информации, тем больше шансов на успех.
 
А мне интересно, на чем я видел такую распрекрасную синусоиду на выходе 3886, уж не на низкоомной ли нагрузке? И куда оно потом все подевалось.
И таки ладно, на 220 ом все пашет, а что дальше? Дайте схеме скушать 50 Ом, 25 , 12 ом. А то 220 и сразу 8, или скока оно там - и все, гипс сымают, клыент уезжает, шеф, усё пропало.
И что за бть привычка все мерить без скопа, тем более с навороченной схеме и на соплях.
 
Для выяснения причины проблемы, как я понимаю... по совету друзей. Дабы не горела нагрузка в 8 Ом и пр этом - увидеть возбуждение. Но что-то, возбуждение не наступило при этом...
Идиотская разводка платы может стать причиной генерации УНЧ. Для мощной микросхемы такое не редкость. Или экономия на сечении питающих проводов.
 
Идиотская разводка платы может стать причиной генерации УНЧ. Для мощной микросхемы такое не редкость. Или экономия на сечении питающих проводов.
Вот мы и пытаемся понять - узловая проблема в плате с усилителем или вне его. И пока максимально щадящими средствами, без обрезания, а Пётр упирается.
Если вдруг проблема в неправильном подключении цепи Цобеля (что маловероятно, но убедиться не мешает), то и тут резать рано. Достаточно выпаять катушку, заменить её перемычкой, а катушку, попутно добавив резистор к ней, разместить вне усилителя.
И думаю, раз УНЧ капризничает, обязательно нужна схема защиты АС и задержки включения. Перегорающие нихромовые волоски жалко, но не очень, а динамики...
 
И вы не написали ни напряжение возбуждения, ни его форму, частоту, а это тоже представляет интерес. Чем больше информации, тем больше шансов на успех.
Сейчас попробую откатиться назад на схему с возбуждением (с нагрузкой в 8 Ом) и поглядеть осциллограф. Это возможно - при подключении платки с корректором по Элиотту. На малых уровнях - проблема с возбуждением присутствует, но ещё не растёт лавинообразно. Попробую эту проблему заловить в этом положении на экран осциллографа
 
Спалить динамик дури не хватит, главное-следи за постоянкой на выходе. осциллографом в режиме открытого входа. Если что- сигнал улетит за экран. Значит-авария.
Тут нехорошо одно, у тебя карта и источник и приемник сигнала, и может статься, что у карты есть пролезание с выхода на вход, , со всеми вытекающими.
 
Последнее редактирование:
Зафиксировал этот момент, что я тут называю "возбуждения". Выглядит на осциллографе так:
1.jpg

смотрю по клеточкам. Пол периода - примерно 3 клетки. Весь период - 6 клеток. Каждая клетка - 2 мс. Значит, период 12 мс. (проверьте, кто хорошо знаком с осциллографом)
Смотрю онлайн калькулятор - для периода в 12 мс соответствует частота 83 Гц. Подозреваю, что по факту - на осциллографе 100 Гц.
При этом - никакого сигнала с ноутбука не подаётся.
С этого положения, РГ - чуть крутнёшь на увеличение - амплитуда сигнала на осциллографе резко возрастает, но рисунок волны (точки перехода с с отрицательной на положительную полуволну) - остаётся.
 
Зафиксировал этот момент, что я тут называю "возбуждения". Выглядит на осциллографе так:
Посмотреть вложение 86840
смотрю по клеточкам. Пол периода - примерно 3 клетки. Весь период - 6 клеток. Каждая клетка - 2 мс. Значит, период 12 мс. (проверьте, кто хорошо знаком с осциллографом)
Смотрю онлайн калькулятор - для периода в 12 мс соответствует частота 83 Гц. Подозреваю, что по факту - на осциллографе 100 Гц.
При этом - никакого сигнала с ноутбука не подаётся.
С этого положения, РГ - чуть крутнёшь на увеличение - амплитуда сигнала на осциллографе резко возрастает, но рисунок волны (точки перехода с с отрицательной на положительную полуволну) - остаётся.
Что-то странное. Я ожидал ужас и ВЧ. А здесь очень НЧ - 80 Гц. Это бас.
Если подключить через резистор параллельно динамик, будет слышно.
Непохоже на возбуждение и уж от него точно проволочки гореть не будут.
Амплитуда от пика 2,5 В. Полвина 1,25. Действующее значение - менее 1 В.
Проволока точно не сгорит. да и динамик будет спокойно гудеть.
Для опыта подключите параллельно резистору проволочку. Если сгорит, они у вас слишком нежные.
Где-то вы ошиблись.
 
Перекинул щупы осциллографа в этом же состоянии на вход платы мощника-ИМС. Там осциллограф показывает прямую линию. То есть - на входе платы с ИМС нет такой синусоиды.
Что-то странное. Я ожидал ужас и ВЧ. А здесь очень НЧ - 80 Гц. Это бас.
Если подключить через резистор параллельно динамик, будет слышно.
Непохоже на возбуждение и уж от него точно проволочки гореть не будут.
Амплитуда от пика 2,5 В. Полвина 1,25. Действующее значение - менее 1 В.
Проволока точно не сгорит. да и динамик будет спокойно гудеть.
Для опыта подключите параллельно резистору проволочку. Если сгорит, они у вас слишком нежные.
Где-то вы ошиблись.
Проволока у меня сгорает при напряжении на выходе 8В (эфф.). Проверено.
Осциллограф - был подключён к части нагрузки (5 Ом из 8-ми). На 8 Омах (полной нагрузке) при этом было ок. 4 В (эфф.).
Повторюсь - при кручении РГ амплитуда (напряжение) на выходе - увеличивается резко и сильно.
Амплитуда от пика 2,5 В. Полвина 1,25. Действующее значение - менее 1 В.
Во время замеров плавает напряжение... мультиметр на полной нагрузке показывал в районе 1...4 В (эфф.) Видимо так заловил камерой, что менее 1 В.
Не в размере напряжения дело. Проблема - что это посторонний сигнал, он плавает и очень неустойчив. Нужно найти причину его появления и избавиться от него. И он - может жечь мне проволоку 0,3 мм диаметром (когда величина тока через эту проволоку превышает 1А. А это - при величине эффективного напряжения на общей нагрузке 8 Ом, равного 8 В).
 
Последнее редактирование:

Статистика форума

Темы
3,305
Сообщения
263,323
Пользователи
2,548
Новый пользователь
Александр Н.
Назад
Сверху Снизу