Александр Бокарёв
1 ранг
- Регистрация
- 12 Ноя 2019
- Сообщения
- 30,243
- Реакции
- 15,336
- Баллы
- 395
То есть, -закрой уши?Самый достоверный звук в детской музыкальной школе.

Смотрите видео ниже, чтобы узнать, как установить наш сайт в качестве веб-приложения на домашнем экране.
Примечание: Эта возможность может быть недоступна в некоторых браузерах.
То есть, -закрой уши?Самый достоверный звук в детской музыкальной школе.

Зато достоверно. Вот когда твоя система это отыграет как в натуре - это и есть полныйТо есть, -закрой уши?![]()
Сам по себе щит в небольшом помещении вреден ибо мешает.Петр сделал верный выбор. Щит дает более достоверный звук. Хотя, сам басовик ни разу не щитовой. История сделала круг и вернулась на новый уровень.
Вспомнилось из Веселых ребят, философские частушки.
А в колхозе все идет
Развитье по спирали
Что не сперли в прошлый год
В этом поспирали.
Выкладывайте модель крупных полочников, работающих на частоте 40 Гц по 0дБ, имеющих отдачу 92дб/Вт и не возбуждающих половину стоячих волн помещения. Клипши ОЯ?Лучше поменять, скажем, на крупные полочники.
Ya, ya. Kemska volost.Самый достоверный звук в детской музыкальной школе.
Когда мимо музыкалки иду. из окон так себе , неплохо звучит)))Ya, ya. Kemska volost.
Скрипочка первый год обучения бесподобна.
Все там. И микродинамика тоже
Поэтому давно-давно, когда не экономили на спичках, динамики ПОЛНОСТЬЮ оборачивали тканью, тоже стягивали сзади нитью, исключая магнит, сзади всё было в "упаковке".Сергей не даст покоя. Отчитаюсь.
Приехала "радиопрозрачная" ткань из Китая. - сразу решил прикрыть диффузор СЧ. Сделал как хотел - ниткой стянул сзади динамика ткань, чтобы магнить и клеммы торчали неприкрытые. что край ткани касается в некоторых местах тыльной стороны
Бывает. Я свои колонки при малышах поднимал на шкаф. Неудобно, но эффективно.Пока мы с зятем, за праздничным столом да по рюмашке, детки без присмотра, в соседней комнате.....Мои колонки....
Иногда визиты с дитями достают. Пришли вроде пообщаться, но в реале все прыгают вокруг дитяти. То оно голодное, то ему скучно, то ревёт, то куда нить влезло... В голове крутится рацухаДети исследуют мир. Иногда на их пути могут попасться чьи-то АС с хорошими динамиками.. Это жизнь.
что можно было это же самое с гораздо большим комфортом делать у себя дома и не ходить никуда.Включишь стаб- потрогай рукой выводы стабилитронов. Если горячие- увеличивай резисторы балластные до 470-510 Ом.По заветам Николая Маркова - сделал штырьки на плате ИМС-мощника. И предусмотрел, чтобы платка корректора-ФНЧ надевалась бы на эти штырьки:
Посмотреть вложение 91700
Посмотреть вложение 91701
плата покачивается, но думаю, что контакт при этом остаётся.
Подготовил платку со стабилитронами (питание платы корректора-ФНЧ).
Посмотреть вложение 91699
на эту же платку напаял штырьки, чтобы снимать и временно устанавливать сюда плату корректоров. И подключать при этом оконечник без корректора, напрямую от РГ - для измерений, например. То есть - плату оконечника-мощника-ИМС чтобы была возможность переключением на штырьки входа использовать и как УНЧ с корректором для басовика на щите, и как просто линейный УНЧ полнодиапазонный при необходимости.
Напряжение пока не подавал.
Я правильно понимаю - что стабилитроны будут греться максимально при отсутствии нагрузки полезной - то есть при отсутствии подключения платы с ОУ и именно в этом режиме следует погреть и пощупать их?Включишь стаб- потрогай рукой выводы стабилитронов. Если горячие- увеличивай резисторы балластные до 470-510 Ом.
Да, так. Можно по даташиту посчитать потребление тока всеми операми, умножить на 2, чтобы ток через стабилитроны был примерно равен току через микросхемы. На величину этого суммарного тока считаем балластный резисторЯ правильно понимаю - что стабилитроны будут греться максимально при отсутствии нагрузки полезной - то есть при отсутствии подключения платы с ОУ и именно в этом режиме следует погреть и пощупать их?
Эта стекляшка и полтора ватта- чудеса в Поднебесной и не такие случаются. И есть секрет таких неметаллических деталей, их впаивают до упора в полигон из фольги, чтобы тепло уходило через огрызок вывода в медяху.Я расчётным путём посчитал. Быстрее сгорит резистор 330 Ом мощностью 0,5 Вт, чем перегреется стабилитрон на 15 В, с заявленной рассеиваемой мощностью 1,3 Вт. Даже без нагрузки такого параметрического стабилизатора.
Если вывод железный, то его рекомендуемая длина = 0 мм... = СМД безвыводной даже круче.Эта стекляшка и полтора ватта- чудеса в Поднебесной и не такие случаются. И есть секрет таких неметаллических деталей, их впаивают до упора в полигон из фольги, чтобы тепло уходило через огрызок вывода в медяху.
А ведь верно, мы-то по старинке считаем выводы медными, но прогресс ушел далеко вперед и сегодня современная китайская сталь куда выше дурацкой меди по теплопроводности.Если вывод железный, то его рекомендуемая длина = 0 мм... = СМД безвыводной даже круче.
Зацепились. По даташиту - максимальный потребляемый ток одним ОУ равен 16 мА. У меня два ОУ - это 32 мА. Умножаю на два - получаю что через балластный резистор должен течь ток 64 мА.Можно по даташиту посчитать потребление тока всеми операми, умножить на 2, чтобы ток через стабилитроны был примерно равен току через микросхемы. На величину этого суммарного тока считаем балластный резистор
ОК.выкручиваю оба РГ на максимум. Подаю параллельно входной сигнал на оба УНЧ. И кручу на уменьшение тот РГ, где сигнал на выходе УНЧ завышен. Таким образом - выясню, какой УНЧ надо "душить".
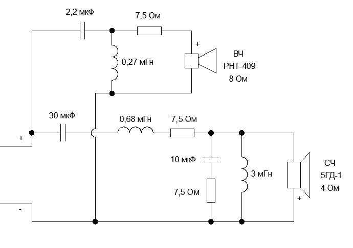
Не страшно совершенно. Выше 7 кГц 1:1, ниже разница менее 1дБ,2,2 мкФ - это я купил такой конденсатор (был 1,97 мкФ).
Предлагаю следующим образом: И по микрофону, и на слух.Задача - понять уровень НЧ полки по отношению к СЧ и ВЧ. Есть вероятность, что и СЧ по отношению к ВЧ следует регулировать. Прошу подсказать, в какой последовательности и каким образом - выявить правильное соотношение между НЧ, СЧ, ВЧ. Чтобы зафиксировать их уже в итоговый вариант. Где должен быть микрофон. Или тупо, на слух, как нравится... не понятен мне этот момент.
