Постройка басовой секции

  • Автор темы Автор темы Пётр
  • Дата начала Дата начала
А ещё говорят ухи не микрофон, ну да ладно, главное свели звук человеку на радость+like

Микрофоном и софтом ещё уметь пользоваться нужно, а это большая практика!
Конечно так сразу видно и быстро определиться куда всё завалено, где яма, а где бугор.
Но у меня большие сомнения что на сайте кто то ещё им умеет толково пользоваться _hm_
А читаю я все темы в разделах и вот такое сложилось впечатление.
 
Своего состояния не меняю - не трогаю того, что достигнуто с бескорыстным участием Александра Бокарёва. Вчера слушал "Кино", оцифровку, что дал ссылку АБ. Очень классно.
Таким образом, Вы приняли, что бас - не самое главное для Вас, в том числе и на рОковых композициях. :unsure: Возникает вариант дальнейшего развития: щиты укорачиваются до щитков в составе 5ГД-1+Пишки. Бэймы ставятся в 50 литров ЗЯ, не в угол, а на место щитов, на них сверху - щитки, корректируется гиратор и ФНЧ. ФСЧ обрезАет НЧ первым порядком по входу УМ, чтобы исключить конденсатор 60...90 мкФ. Гудеть басовая секция перестаёт благодаря уменьшению уровня басовой полки на 7дБ (!) относительно старого уровня...
Александр Бокарёв предложил как рекомендацию по возможному изменению - изменить номинал ёмкости в СЧ фильтре (сейчас у меня там 60 мкФ) и поставить резистор параллельно СЧ динамику.
Сразу после 60...90 мкФ, он уже уточнил. Или - изменение всего ФСЧ.
По динамикам. Когда был в гостях Александр и мы отключили басовик (при старых фильтрах), АБ сказал: "смотри, какой большой лопух этот 5ГД-1 и как высоко он подрезан снизу. Динамик такого размера может и должен без проблем играть ниже по частоте".
В принципе, правильно. Но у нас Бэйма так задрала уровень СЧ в щите, что с ФНЧ первого порядка получился раздел 800 Гц, при заниженной полке СЧ. Без занижения полки было бы под 600 Гц, что тоже высоко. Можно отрЕзать Бэйму ФНЧ второго порядка, с двумя перегибами АЧХ, там же на входе УМ, но я ориентировался на то, что было раньше, когда был пассивный фильтр, в том числе - не двигал частоты раздела и не изменял порядок. И - с первым порядком ФВЧ получался балдёжный (но высокий) стык.
Так вот, я подумал сейчас - мне нравится больше (как вариант) звучание 5ГД-1 чем Бэймы - на тех частОтах, где впринципе могут играть и тот и другой.
А вот это следовало выслушать давно, и не тянуть Бэйму за уши до 800 Гц _da
Я по картинкам не слышу...
И в этой ситуации - раз уж 5ГД-1 действительно может играть вниз до 150 Гц (или где там у меня сейчас стыковка НЧ/СЧ) - то пусть он (5ГД-1) там и играет.
Ну и пусть играет на здоровье! Только стыку сейчас хана, и звучание задаётся действительно голосовым участком 300...700 Гц, где басы - я уже говорил :confused:
Повторюсь, есть у меня подозрение, что этот овал лучше 15" воспроизводит музыку (по крайней мере - натуральнее). Может, причина в другом. Не утверждаю.
У меня оно давно было, 15" вообще-то не для голоса.
По факту, сейчас, когда 5ГД-1 "разжал горло баритонисту певцу" - и стал играть шире вниз - накручивание басовика (т.е. увеличение сигнала на входе басового УНЧ) приводит к плохому общему эффекту - звучание становится как в большой пустой бочке.
Правильно. С увеличением уровня сигнала в полосе НЧ вылезают 40...150 Гц, но умирает голос 300...1000 Гц, так как НЧ там - в противофазе к СЧ! Без увеличения уровня - как-то звучит, см. страшный стык.
Поэтому регулятор (басового УНЧ) стоит в том положении, как при Александре, по командам "майна-вира" выставлен на слух. Я запомнил - в этот момент появляется как бы чуть слышимая поддержка снизу, от 40 Гц - и уху по восприятию - баса уже достаточно.
То есть, -7дБ на басу от предыдущего уровня (и -4дБ - от уровня СЧ) - некритично для создания фундамента композиции? Ну-ну.
чхать хотел уже на все эти графики, мне важнее результирующее звучание.
Подход правильный... но - поспешный.
*****
Давайте на минуту абстрагируемся от конкретных АС.
Обращаюсь к А. Бокарёву. Дядя Саша, войдите в умозрительную ситуацию. Вы первый раз захОдите в новую тему и видите график
стык.png
Ваша реакция:
а) " Всё зашибись, ничего не трогай!"
б) " выбросить фильтры в ж... и всё переделать!"
Моя реация: однозначно б).
Теперь вернёмся к конкретным АС. Моя реакция остаётся прежней: б)! Ваша реакция, несмотря на явный приоритет ответа б), становится а): Вы слышали, что так лучше, чем было.
У меня вопрос: почему Вы говорите Петру а), не добавляя, что причина Вашего выбора - в том, что опасаетесь, что он может сделать хуже, хотя на самом деле ситуация б)?
*****
Но, всё равно, вот какие мысли посещают - нельзя ли 15" (имея отдельный УНЧ и корректор-ФНЧ на его входе) обрезать ещё ниже по частоте (сверху), для того, чтобы поднять отдачу диапазона 40-150 Гц, но не мешать 5ГД-1 выше 150 Гц?
Именно это и делает #5,153
Для меня - это конечно, дико низко (представить себе раздел на 150 Гц).
Раздел останется 180 Гц, если вернуть хоть пару дБ уровня НЧ полке.
Но в данной ситуации, с биампингом - может, это возможно.
Возможно решительно всЁ.
Насколько нужно - не знаю.
Как бы, итогово, такие мысли: чуть хочется увеличить отдачу в самом низу (15-кой), но не испортить при этом самый нижний диапазон, который способен воспроизводить 5ГД-1. Но не стремлюсь, идеей такой не загорелся, просто мысли в слух. И ожидание реакции оппонентов.
Вы явно загорелись, ещё немного (полгода для данной системы - пшик) - и случится.

Дядя Пётр, сейчас басовая секция звучит нормально, бас низкий, отклик быстрый, басовая полка ровная, спад грамотный.
АЧХ НЧ полосы постоянно была привязана к старой АЧХ на пассивном фильтре, как оказалось (не прошло и десяти лет) - зря!
Не трогай, оставь как есть.
Выше прокомментировал.
Попытка понизить басовый срез многое испортит, выигрыш пресомнительный. Нижний и верхний срез НЧ у тебя сейчас на пределе нормы, 5-6 раз по частоте, декада была бы лучше.
Верхний срез можно попробовать поднять, перейдя на второй порядок в ФНЧ.
по итогу прослушивания безоговорочно выбрана частота стыка в 350 Гц для 15" басовой части, создающая самую правильную звуковую картину.
Мы также можем крутить частотой, как захотим.
Но ты не заморачивайся этими тонкостями, у тебя все достойно.
_shok__da
Резистор вместо катушки на 3мГн я советовал ставить не параллельно динамику,
а сразу за входной емкостью, которая у тебя сейчас на 60мкф.
Да, именно. Нужна аккуратность.
Тихо вякну, что Бейма с ее фильтром так задрала уровень средины, что ее стало вообще не слыхать, голос исчез из динамика. Звучал низ-ректификат. _hm_
То есть, не стОит обращать внимание на подъём СЧ, когда оформление превращается из ЗЯ в ОЯ? :unsure: Их не слышно? Микрофон врёт?
Что касаемо реакции а и реакции б- то сказал стоп, когда ачх приняла приличный вид после диких плясок на стыках. Тонкости выявлены на месте, там же и подправлены. Что не так?
НЧ и СЧ - в противофазе на голосе, при попытке поставить полку баса на место (а она - явно не на месте) - ситуация усугубляется до
звучание становится как в большой пустой бочке.
Подобного не бывает при нормальной фазировке.
А в остальном, прекрасная маркиза...
*****
Моё предложение: перевернуть полярность НЧ динамику назад и добиться прекрасного звучания голоса при нормальной фазировке. но при низком стыке. Когда утихнут страсти и упадёт температура снаружи и внутри.

Редкое непонимание сказанных мной слов и советов с выворачиванием смысла наизнанку .
Что я понял неправильно? Какой совет извратил?
Ваша прослушка - безценна, она показала направление движения. Вам критически не хватило времени, как и в первый раз, Вы остановились на полпути.
Пётр может оставить одну АС мадмуазелью, а со второй вытворять разные фокусы, сравнивая результат в том числе/в первую очередь на слух. Грабли будут заметны издалека, не волнуйтесь.

Не прошло и полгода. Пётр, ау! Как детишки, как делишки?
 
Да, здравствуйте, все... в теме про "основы ламповой схемотехники для начинающих" появились сообщения, залез посмотреть, увидел что и тут позвали, ответить.
Только-только закончил строительный сезон, ещё не отошёл морально. Поэтому, к своему хобби-акустике - пока душа не лежит. А через силу - сами знаете - ничего путного не получится.
По прошедшему времени, что могу сказать. Однозначно - решение уйти от ЗЯ и прийти к щиту (с коррекцией на басу) - выигрышное решение в моём случае (то есть - в моей комнате и с моими динамиками). За это - не устану повторять - Николаю огромное спасибо. Если бы не его напористость (и желание помочь) - я бы ни за что не решился на активную коррекцию. А без активной коррекции - никакого баса в щите не было бы (по крайней мере - я считаю, что бас в щите без коррекции - меня бы не устроил).
Музыку слушаю с удовольствием, гула нет (не резонирует комната на низком басе). Каждый раз, при включении - радуюсь, что получен такой результат.
Приезд Александра Бокарёва - позволил мне успокоиться, самоутвердиться. Это - не считая того, что были внесены правки в фильтр, благосклонно, в принципе, повлиявшие на звук.
Александр - прислал мне посылку, подарок, с конденсаторами для АС, чтобы подобрать стык НЧ и СЧ. Но я пока в том направлении - ничего не делал. Не было желания. Надо.
В глубине души - ворочается, признаюсь, мнение Николая о том, что когда мы с А.Б. понизили нижнюю воспроизводимую частоту у СЧ, то бас (15-шку) пришлось придушить. И я сразу сказал об этом Александру Бокарёву, в присутствии - что бас (нижний) стал менее артикулирован. Николай тогда отреагировал на форуме так: "иметь пятнашку и не насладиться ей в полной мере..."
Да, что-то такое есть. Хочется чтобы пятнашка поактивнее была. И так было, до приезда А.Б. Но проблема в том - что в том случае, меня сильно тревожила "неестественность нижнего голоса человека". Я даже думал из-за этого переходить на ламповый басовый УНЧ. Приехал А.Б., фильтр подправил - и низкий мужской голос стал натуральным. Но вот "пятнашка" при этом - приглохла...
Вот, пожалуй, это больше всего на данный момент и волнует моё воображение - можно ли так сделать, чтобы и пятнашке "поддать" и при этом, чтобы красоту нижней части 5ГД-1 не потерять...
Пока же, если выбирать между "пятнашкой поддать" и "красотой баритона" - выбираю красоту подачи нижнего диапазона 5ГД-1.
 
PS. А еще- напросись в гости к Антону, послушай его нынешний комплектик. Уверен,ты будешь крепко удивлен, как может звучать пушпулл на 6П14П, который ты делал, но по какой-то причине забраковал. Это нечто. При условии, что дядя Антон его еще не отправил ко мне на финальный макияж.
Напрашивался. Он акустику разобрал, на переделку, недавно, как понял. Ничего - успеется. Хочу послушать ламповый УНЧ Вашей руки на его АС.
 
можно ли так сделать, чтобы и пятнашке "поддать" и при этом, чтобы красоту нижней части 5ГД-1 не потерять
Можно, надеюсь...
Пока же, если выбирать между "пятнашкой поддать" и "красотой баритона" - выбираю красоту подачи нижнего диапазона 5ГД-1.
Это берём за основу, Бэйму рэжэм сильнее и переворачиваем (извращение-то какое), у Вас же - активный ФНЧ по входу, делов-то. Что требуется получить - Вы уже в курсе*
 
Напрашивался. Он акустику разобрал, на переделку, недавно, как понял. Ничего - успеется. Хочу послушать ламповый УНЧ Вашей руки на его АС.
Я сам был крепко удивлен таким звуком-от такой схемы .
Колонки видимо будут шпонированы. за это время я доведу унч до задуманного уровня.
 
Бэйму рэжэм сильнее и переворачиваем (извращение-то какое), у Вас же - активный ФНЧ по входу, делов-то. Что требуется получить - Вы уже в курсе*
Откровенно, есть предрасположенность к таким действиям. Но, только под Вашим, Николай, контролем. Но не знаю, когда. Прежде, ещё - необходимо нижний срез средника поправлять. Александр говорил об этом, и детали прислал. Но, не знаю, когда душа потянет ко всему этому.
 
Можно, надеюсь...

Это берём за основу, Бэйму рэжэм сильнее и переворачиваем (извращение-то какое), у Вас же - активный ФНЧ по входу, делов-то. Что требуется получить - Вы уже в курсе*
Если Петя влезет в настройку, а потом обратится за помощью разгрести непонятки, то мне придется поднять тариф до двух бутылок Саперави. А я столько не выпью. А и выпью-не доеду обратно.
 
Похоже, меня снова "цепляет" позаниматься хобби. На улице прохладно, строительный сезон окончен (кстати, благодаря этому - удалось наконец стол из комнаты убрать на появившуюся кухню). Купил новую "Крону" для микрофона. Сегодня - домашние с утра поехали в церковь и я решил - что самое время поизмерять. Показать. Послушать-почитать-подумать.
Схема на данный момент такая:
1.jpg

Отдельно обвязка динамиков (покрупнее) выглядит так:
2.jpg

3.jpg

Что я сделал.
На свип-тоне, на расстоянии 5 см от фланца динамика, по оси динамика, не меняя уровня сигнала, заснял в упор все три динамика получилось вот что (сглаживание 1/9 октавы):
1.png

После этого - оттащил микрофон на "место прослушки" и через розовый шум (не меняя уровней), заснял динамики отдельно и суммарную (сглаживание 1/3 октавы):
2.png

4.jpg
 
Последнее редактирование:
Чесно, я не подсказывал, у меня точно так сделано, только НЧ в ФИ 120л и динамики немного другие, удалось без эквализации получить срез 34Гц и все поделено 1 прядком. Звучит хорошо, но еще не мерил.
 
Я уже возвращался к теме в свете новых данных, но ещё не готов дать толковые рекомендации по вариантам фильтра с низким, около 250 Гц, разделом. Прикидки сильно обнадёживают.
Интересно, что, судя по измерению с 5 см, резонансная частота СЧ динамика опустилась подушкой синтепона (?) до 50 Гц (!), а сам пик - очень гладкий.
Корректирую исходные данные в симуляторе исходя из последних двух АЧХ.
Да! Учитываем, что место прослушки - за 1,5 м от АС, и уже должен быть лёгкий наклонец в сторону завала ВЧ.
 
Последнее редактирование:
Из воспоминаний, которые остались от приезда Александра Бокарёва этим летом.
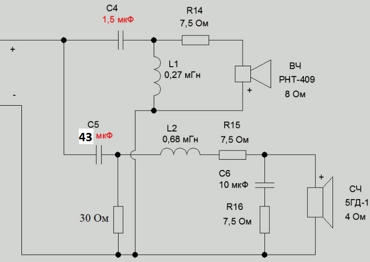
Если я ничего не путаю, то когда мы меняли конденсатор (С5 по моей схеме), из имеющихся у меня на тот момент номиналов - Александр говорил, что 30 мкФ - мало, а 60 мкФ - много. Тогда же было сказано, что в дальнейшем следует попробовать 47 мкФ там. Кроме того, говорилось, что надо попробовать постаить в фильтр резистор (порядка 30 Ом), чтобы задемпферировать (как я понял) СЧ динамик на частоте резонанса. Исходя из этих мыслей, я понимаю так, что предлагалось подобным образом откорректировать фильтр:
1.jpg

пока я этого не делал. Но ещё тогда - поставил перед собой задачу - проделать такое и проанализировать изменения. Ничего не трогал до этого момента - так как боялся испортить, либо неправильно оценить результат. Сейчас - появилась возможность. Подскажите, каким образом фиксировать изменения для анализа. И правильно ли вообще схемку изобразил.

Как я понимаю - подобное изменение может позволить при этом немного повысить уровень звукового давления басовика и не испртить при этом баритон голоса и не вызвать при этом эффекта "пустой бочки" в басовом диапазоне (этот эффект проявляется, если пытаться в существующей схеме накручивать отдачу НЧ).
 
Александр говорил, что 30 мкФ - мало, а 60 мкФ - много. Тогда же было сказано, что в дальнейшем следует попробовать 47 мкФ там. Кроме того, говорилось, что надо попробовать поставить в фильтр резистор (порядка 30 Ом), чтобы задемпфировать (как я понял) СЧ динамик на частоте резонанса.
Да, без дополнительных действий по уменьшению напряжения на выходе ФСЧ возле частоты резонанса СЧ динамика, которая почему-то опустилась аж до 50 Гц, СЧ динамик будет иметь приличную амплитуду болтанки диффузора на частотах, которые ему нет смысла воспроизводить (40...100 Гц). Что ни к чему кроме как к росту интермодуляционных искажений не приведёт.
эффект "пустой бочки" в басовом диапазоне (этот эффект проявляется, если пытаться в существующей схеме накручивать отдачу НЧ).
Пробуйте и слушайте. Также измерьте и послушайте с другой полярностью НЧ динамика с 47 мкФ и 30 Ом на землю (в следующем сообщении есть симуляция, и она не особо радует).
Прикол из-за того, что НЧ, дующий до 800 Гц, после переворота его полярности работает в противофазе (или близко к ней) с СЧ динамиком в широкой полосе частот.
*****
Помните, мы срезАли НЧ в ФСЧ уменьшением ёмкости конденсатора по входу лампового УМ, но у Вас вылез фон? Так вот, уменьшение конденсатора С2 в Вашей схеме, после первого каскада, вряд ли приведёт к повышению уровня фона (сигнал уже усилен первым каскадом), но позволит избавиться от конденсатора 30-47-60-90 мкФ в ФСЧ и одновременно хорошо задемпфировать подвижку 5ГД-1 через выходное сопротивление (2 Ома + 0,7 Ом (катушка 680 мкГн))=2,7 Ома.
*****
Выход вижу в снижении частоты раздела (относительно дореволюционного значения 800 Гц) и возврате НЧ динамика в прежнюю (дореволюционную же) полярность.
КМК, можно делать так: отключаем НЧ и химичим чисто с СЧ+ВЧ полосой, изменяя частоту/крутизну ската, контролируя на слух баритончик без НЧ полосы. А потом подтянем басы.
*****
Будет время - попробуйте уменьшить резистор 7,5 Ом до 4,7 Ом в ФВЧ. Симулятор обещает, что зона шкварчалки вообще не изменится, но будет +1дБ на частотах 3 и 15 кГц = чуть лучше АЧХ и ПХ, интересно, что на слух.
 
Последнее редактирование:
Вот что имеем по напряжению на сегодня: НЧ без гиратора (красная), СЧ 60 мкФ без катушки (зелёная), ВЧ 1,5 мкФ.
п1.png
Вот что можно придумать (схемы после графика):
п2.png
1 = актуальная схема;

два.png

три.png чет.png
 
Последнее редактирование:
Красная линия на картинке вариантов для СЧ - это с большой катушкой индуктивности в фильтре?
По памяти, в присутствии А.Б., - я отметил, что после того как отстегнули именно эту катушку - "разжалось горло" у баритониста.
 
Красная линия на картинке вариантов для СЧ - это с большой катушкой индуктивности в фильтре?
По памяти, в присутствии А.Б., - я отметил, что после того как отстегнули именно эту катушку - "разжалось горло" у баритониста.
Да, но с 60 мкФ по входу и 6 Ом гасящего. А с 90 мкФ +6 Ом+ катушка на землю зелёная и красная кривые пересекаются на частоте 140 Гц, причём красная - выше.
Я вчера услышал (К)Нопфлера на RFT Kompaktbox B 9251 , включенном как сателлит, с частотой среза 160 Гц по -6дБ первым порядком, так его голос звучал натурально без НЧ секции. А это примерно то же, что красная кривая.
Имейте в виду, что, при нормальной фазировке и нормальном, на 4дБ большем уровне НЧ полосы, будет перебор частот 200...500 Гц, который надо будет скомпенсировать увеличением резистора 10 кОм в ФНЧ раза в 1,5...2.
Если же Вы хотите сохранить работу 5ГД-1 на частоте резонанса... Есть вариант: НЧ и СЧ - в фазе, но НЧ срезан вторым порядком (сейчас первый) и настолько низко, что зона расстыковки по фазе раза в 3...4 выше по частоте, чем раздел. НЧ превратится в сабвуфер. Не знаю, насколько это реально, я бы пробовал 60 мкФ+катушка и 20 кОм в ФНЧ, уровень НЧ на +6дБ примерно.
Ещё можно без конденсатора в пассиве, плюс дважды порезать полосу конденсаторами в усилителе, перед вторым и третьим каскадом. Получится незатратно, и Линквитц второго порядка, весьма приятный. А знаете, это - хороший вариант, только демпфирование подвижки хуже, чем с катушкой в землю. Держите Линквитца второго порядка, без 60 мкф и без катушки, синяя кривая, и 90 мкФ с катушкой, у обоих гасящий 6,2 Ома:
ли.png
Набросал Вам достаточно? Ещё пара полезных, с моей точки зрения, изменений. В ФВЧ и в ФНЧ.
кмк.png
750 Ом практически не влияют на АЧХ ниже 2 кГц, но имеют влияние на ФЧХ на частоте 1 кГц, где нам не мешало бы, чтобы НЧ добавлял свои 5 копеек в ямку АЧХ СЧ динамика. Для чего фаза должна быть в норме.
 
Последнее редактирование:
Проделал замеры. Насколько это возможно в моих условиях. Домашние спят - поэтому уровень громкости малый. Во всех измерениях - розовый шум, точка прослушки (2 м от АС).
Для чистоты эксперимента - сначала замерил исходное состояние (момент отъезда Александра Бокарева этим летом):
1.png

Затем, накрутил НЧ как было "до революции" и снова снял замеры (я это звучание обозвал как "эффект бочки"):
2.png

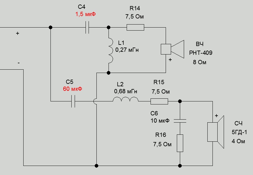
Далее внёс корректировки в ФСЧ (С5 изменил и 30 Ом добавил)
4.jpg

уровень НЧ вернул в состояние "после революции" (уменьшил). И снял замеры:
3.png

по крайнему графику, по замеру ВЧ динамика - видно, что появилось что-то жужащее на 100 Гц. Ходил отключал холодильник - не помогло. Что есть...

Если чем-то поможет, то вот наложение графиков. "До" - это исходное положение. "После" - это уменьшение конденсатора С5 и добавление 30 Ом
5.png
 
Последнее редактирование:
Во всех измерениях - розовый шум, точка прослушки (2 м от АС).
Мы говорили о 1,5 м, кажется. :unsure: Для двух метров уже должен быть виден уклон АЧХ в сторону ВЧ, если измерено с большИм временнЫм окном, как у Вас сейчас. И ровно - с окном до первого отражения, что у Вас нереально, ибо будет меньше 128-ми отсчётов. Поэтому мидбаса (и баса) сейчас не хватает не на 4дБ а где-то на 5...6дБ. Зато 100 Гц меньше гудит ))
Нижний стык отсутствует как класс, во всех трёх вариантах. Переворачивайте НЧ назад и... #5,174
30 Ом оставь, 43мкф меняй на 68
Что змее - роликовые коньки (С). Пока Пётр не вернёт старую полярность НЧ динамику, он будет партачить на стыке и выше.
 
Мы говорили о 1,5 м, кажется. :unsure: Для двух метров уже должен быть виден уклон АЧХ в сторону ВЧ, если измерено с большИм временнЫм окном, как у Вас сейчас. И ровно - с окном до первого отражения, что у Вас нереально, ибо будет меньше 128-ми отсчётов. Поэтому мидбаса (и баса) сейчас не хватает не на 4дБ а где-то на 5...6дБ. Зато 100 Гц меньше гудит ))
Нижний стык отсутствует как класс, во всех трёх вариантах. Переворачивайте НЧ назад и... #5,174

Что змее - роликовые коньки (С). Пока Пётр не вернёт старую полярность НЧ динамику, он будет партачить на стыке и выше.
Партачки на стыке не вижу и не слышу. На месте сейчас все как должно быть, а была грубая противофаза басовика по отношению к соседям. Исправили. Но потом катуху выставили и снова нужно было вернуть фазировку басовику. Его было проще перепаять, чем мудохаться с СЧ иВЧ, да и времени было маловато. На картинке:
Стык на 300, а басовик стреляет на 100, точнее -комната . Нестыковочка. Остается дяде Пете крутануть басовика снова наоборот и сравнить до и после.
Мне другое противно. На месте сделал как положено, а мне на удаленке начинают доказывать, что я мудак. Больше в этих шоу я не участвую. делайте, что хотите.
 
Последнее редактирование:
На месте сейчас все как должно быть, а была грубая нефаза басовика по отношению к соседям. Вам двойка.
Нефаза появилась после отрывания катушки 3 мГн от земли. Надо было расширять полосу СЧ, не меняя порядка. Конечно, отключить одну деталь проще. И быстрее. (И забить на бас, ради которого всё и начиналось.) smile_17
Повторюсь. Я считаю, что Петру надо
отключаем НЧ и химичим чисто с СЧ+ВЧ полосой, изменяя частоту/крутизну ската, контролируя на слух баритончик без НЧ полосы. А потом подтянем басы.
 
Последнее редактирование:
Это плохо, реально.

Нефаза появилась после отрывания катушки 3 мГн от земли. Надо было расширять полосу СЧ, не меняя порядка. Конечно, отключить одну деталь проще. И быстрее. (И забить на бас, ради которого всё и начиналось.) smile_17
Расфазировку после удаления катушки СЧ контура учли и устранили, звучание стало слитным и наполненным. Не надо ляля. Всех делов емкость СЧ фильтра уточнить.
Бас до 300 Гц правильный, никто его не трогал, держите орден. Не шучу, там все классно.
А стык средника гадил звук. Как удавка на шее.
 
Как скажете, Вам слышнее, Вы там были. И оставили полку НЧ по -4дБ, а, учитывая расстояние 2 метра, то все -6дБ. Удачи.
Настраивали в тонкостях , стоя вблизи у колонок. А уже когда настроили, то отошли вглубь комнаты и сделали поправку на гулкость. И все срослось.
Это здесь все на бумаге медленно и подробно. На деле там множество итераций , понять, что не так, на лету проверить, и двигаться дальше. Там и СЧ с косяками и особенно ВЧ шкварило страшно, засерая средину и делая ее невыносимой для слуха. Все исправил, как мог, на слух и без приборов. Учитесь, хехе.
ПС. Дядя Петя снова замутил тему, а у меня давление поднялось и буря в стакане Каберне.
"Я слишком стар для этого дерьма"(С)
 
Последнее редактирование:
Даже если -6дБ - поправка на гулкость (?!?), то всё равно позволю напомнить, как выглядел стык до революции.
3.png
Да, полки были неправильные, по заветам одного человека*. Но стык - был. Сейчас его нет. А ведь можно было обойтись и без революции. Просто выровнять полки и опускать нижний стык по частоте без изменения порядка ФСЧ. Был бы и баритон, и бас.
 
30 Ом оставь, 43мкф меняй на 68
Попробую.
Мы говорили о 1,5 м, кажется. :unsure:
Ну, я рулетку не доставал... руки в ширину раскинул (у меня они раскидываются примерно на 1,7 м) и немного ещё осталось - от ВЧ динамика до микрофона.
Переворачивайте НЧ назад и...
Запланирую перевернуть фазу басовика и сравнить по АЧХ (при исходной, после приезда А.Б. схеме). Но по памяти, на слух, когда водили ухом от басовика к СЧ вблизи щита - слитнее звучало именно так как оставили при А.Б.
Остается дяде Пете крутануть басовика снова наоборот и сравнить до и после.
запланирую.
 
Последнее редактирование:
Путь Пётр попробует разное, пока зима. Например, 5ГД-1 во всю полосу без поддежки.
Тема Микродинамика закрыта, а тут нашлось.
Микродинамикой в http://guillaume.perrin74.free.fr/ChalmersMT2012/Papers/MeasuringLoudspeakers_JohnAtkinson.pdf обозвали прозрачность звучания при большом динамическом диапазоне, что требует также минимум КНИ и ИМИ...
динам.png
Ну и ближе к теме:
изм.png
 
Последнее редактирование:
Меня надолго не хватит )))

Создавайте новую тему, как перейдём!..
дак вот тута :)
"мяса" не хватает :)..как то слишком правильно, не по концертному :)
пели летом с братом (молодость вспоминали) :)
 
лучше сериала :)
и страсть, и надежда, и ожидание чуда
PS почему то на ум приходят разные поговорки связанные с добром:
"от добра добра.."
"не делай добра.."
...
Слежу дальше.
Вход через левую штанину
Шептал девчонкам Гулливер
 
30 Ом оставь, 43мкф меняй на 68
(70 мкФ):
1.png

Переворачивайте НЧ назад
2.png

Остается дяде Пете крутануть басовика снова наоборот и сравнить до и после.
3.png
 
Последнее редактирование:

Статистика форума

Темы
3,304
Сообщения
263,124
Пользователи
2,544
Новый пользователь
vlad'mir
Назад
Сверху Снизу