Постройка басовой секции

  • Автор темы Автор темы Пётр
  • Дата начала Дата начала
Это сложный и неоднозначный вопрос.
В своих попытках выявить, как мне нравится работа СЧ динамика, при опытах без басовика (т.е. СЧ и ВЧ) - я прихожу к выводу, что чем больше ёмкость в фильтре СЧ, влияющая на обрезание АЧХ снизу - тем приятней уху. То есть - чем ниже я разрешаю играть СЧ динамику, тем приятнее баритон. Но для рок-музыки - баса явно недостаточно. Кстати, своего негодования по поводу "радиольного" звучания (на которое отвлекался ранее) - в этот раз уже не обнаружил.
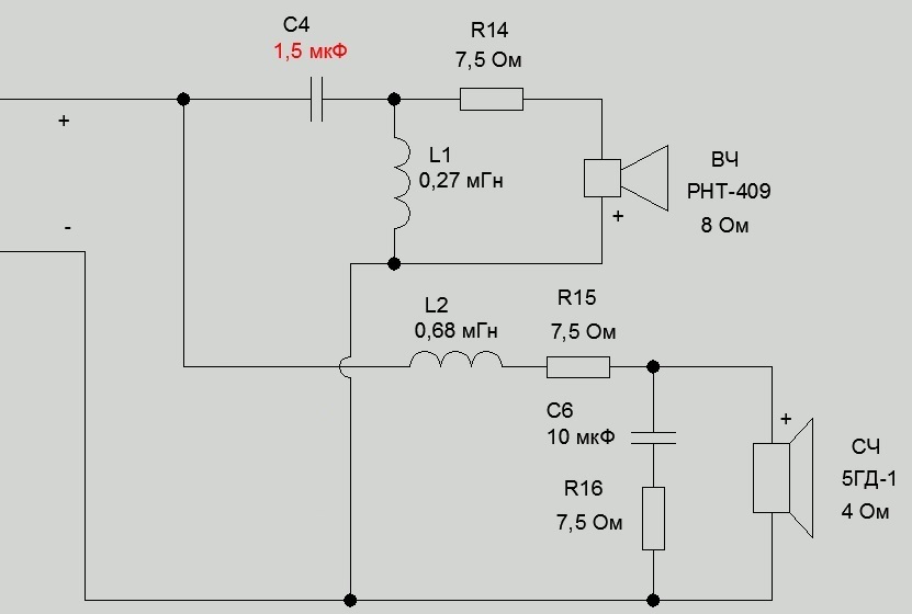
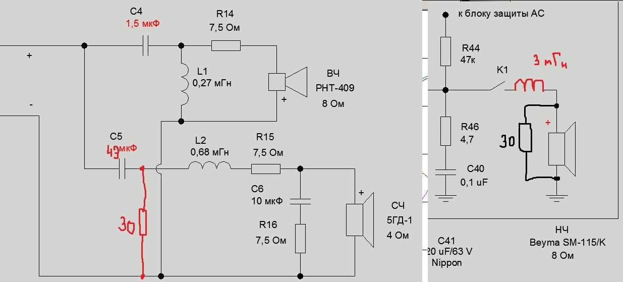
Я опираюсь на факт, который был по приезду А.Б. Точно помню, что 30 мкФ - он сказал увеличивать, 60 мкФ - он сказал уменьшать. Поэтому, опираться сейчас на 43 мкФ - имеется доп. довод. Правда, тогда вообще не было этого резистора в 30 Ом... но наверное он не сильно влияет.
"Наличие баритона" - это же как бы эфимерная фраза, надеюсь понимаете. Оно как бы не в баритоне дело. А дело в том, что "до революции" - голос певца, в нижней своей части, казался неестественным, "транзисторным", не насыщенным. А.Б. - поправил это (убрав индуктивность и увеличив ёмкость). Стало значительно лучше в плане естественности голоса. Но вот бас (работу басовика) - тогда пришлось придушить (я написал, что РГ на басовом УНЧ уменьшить пришлось примерно на 40 градусов). И на рок-музыке я ощутил тогда отрицательное влияние - "рубилово" ушло на второй план.
Как оно сейчас играет - послушать особо не удалось. Я даже не смог понять (до сих пор, жду вашей подсказки) - на каком варианте вообще сейчас слушать, сравнивать. Варианты то перебраны в значительном количестве. Вот, например, по виду АЧХ - красиво выглядит вчерашний мой замер с возвращением к "дореволюционной" фазировке басовика. Но это в свою очередь противоречит тому, что мы с А.Б. явно слушали, что та полярность была не верной. По месту. Что теперь - я в колебаниях
катушка добавлена, частота среза ушла вниз, фаза у басовика вполне могла свихнуться на обратную. Почему бы и нет? Для прояснения ситуации крутани басовик полярностью на обратную. Сравни суммарные АЧХ стыка до и после. Установив микрофон в полуметре от колонки между НЧ и СЧ динамиками.
 
3 мГн изменили порядок ФНЧ. Без катушки стыка нет ни в какой полярности : неоптимальны как НЧ, так и СЧ полоса. С катушкой в НЧ полосе явно понадобилась дореволюционная полярность, причём НЧ, как в старые добрые времена, дал добавку аж до 1,5 кГц на суммарной АЧХ = фаза действительно правильная.
И попробуйте по приколу 5гд1 во всю полосу!
 
3 мГн изменили порядок ФНЧ. Без катушки стыка нет ни в какой полярности : неоптимальны как НЧ, так и СЧ полоса. С катушкой в НЧ полосе явно понадобилась дореволюционная полярность, причём НЧ, как в старые добрые времена, дал добавку аж до 1,5 кГц на суммарной АЧХ = фаза действительно правильная.
И попробуйте по приколу 5гд1 во всю полосу!
Гарный совет!!! +like Широкополос с супер-костылями по краям, мечта аудиоконструктора .
И я тут серьёзен как никогда. Сложилось очень интересное во всех тонкостях решение.
Наш коллектив борется за почетное звание "Лебедь, Рак и Щука- 2024" в совместном удачном решении сложнейшей технической задачи.
 
Да! В ФНЧ остался артефакт - резистор 5 кОм, который был нужен для получения АЧХ "как с пассивным фильтром". Так вот сейчас он не нужен, его можно закоротить, что тоже даст +0,3 порядка в ФНЧ. Всё пробуйте.
 
Чтобы АЧХ сюда показать?
Понятно, что он хорошо нюансы голоса передаст. Но вожделенных 40 Гц - от него никак не получишь... насколько я понимаю
Брррр....А кто требует от СЧ 40 Герц? Это дело Беймы. А средник- сколько выдаст по низу- все твоё.
 
Брррр....А кто требует от СЧ 40 Герц? Это дело Беймы. А средник- сколько выдаст по низу- все твоё.
Вы предлагаете - запустить 5ГД-1 напрямую от лампача, вообще не срезая динамику левый край АЧХ, и под этот спад среднечастотника - подстроить спад АЧХ басовика фильтром? Но вед в этом случае - частота раздела получится экстремально низкой для басовика. Это тогда получится... сабвуфер в щите? Такое возможно?
 
Вы предлагаете - запустить 5ГД-1 напрямую от лампача, вообще не срезая динамику левый край АЧХ, и под этот спад среднечастотника - подстроить спад АЧХ басовика фильтром? Но вед в этом случае - частота раздела получится экстремально низкой для басовика. Это тогда получится... сабвуфер в щите? Такое возможно?
Попробовать можно. стык конечно развалится, но звук может неожиданно получшеть.
Бывает что угодно. И никогда не знаешь заранее.
 
Хорошо. Очень интересно. Попробую зафиксировать что получается с АЧХ, если СЧ подключить без срезания левой его части. Как понимаю, схема тогда получается такой:
1.jpg


И если вдруг по виду АЧХ покажется, что туда можно пристыковать низкообрезанный басовик - то буду обращаться к Николаю с вопросом - как такой фильтр для басовика сооружать.
 
Рассматриваются ВСЕ варианты! Даже те, которые нельзя рассматривать :cool: Задача у Вас архиантитривиальная.
 
Хорошо. Очень интересно. Попробую зафиксировать что получается с АЧХ, если СЧ подключить без срезания левой его части. Как понимаю, схема тогда получается такой:Посмотреть вложение 117398

И если вдруг по виду АЧХ покажется, что туда можно пристыковать низкообрезанный басовик - то буду обращаться к Николаю с вопросом - как такой фильтр для басовика сооружать.
Не перестарайся, потому как средник уйдет в разнос без ограничения снизу. хоть со 100Гц его неплохо бы отрезать. Скажем, 100мкф на входе и резистор на 30 Ом.
"Действуй строго по закону, то есть, действуй втихаря!"
 
Не перестарайся, потому как средник уйдет в разнос без ограничения снизу. хоть со 100Гц его неплохо бы отрезать. Скажем, 100мкф на входе и резистор на 30 Ом.
А ещё лучше - Линквитцем в активе!!! Первым или вторым порядком.
Чтобы АЧХ сюда показать?
Понятно, что он хорошо нюансы голоса передаст. Но вожделенных 40 Гц - от него никак не получишь... насколько я понимаю
Максимум 55, судя по АЧХ вплотную, с завалом. Измерение больше для информации "а как он может баритонить" или басить.
 
Последнее редактирование:
Чтобы СЧ динамик с добротностью 1 (удобен для рассуждений) не пошёл вразнос с понижением частоты, на своей резонансной частоте (тут 50 Гц) должна быть крутизна ската 12лД/октаву. Если бы частота раздела была высокой (800 Гц), мы плевать хотели бы на амплитуду, и первого порядка было бы за глаза. Но, при частоте раздела 250 Гц, для устранения эффекта нарастания амплитуды смещения диффузора с падением частоты необходим второй порядок. Иначе - и мидбаса нет, и амплитуда на 50 Гц есть! Вопрос в том КАК будет баритОнить СЧ в таком случае, и какую частоту раздела допускать.
 
Последнее редактирование:
Чтобы СЧ динамик с добротностью 1 не пошёл вразнос с понижением частоты
А если мы вспомним Шорова который показал что для СЧ динамиков надо смотреть не только и не столько на Qts но и на механическую добротность, и бороться с ней хотя бы ПАС, то дело ещё интереснее.
и мидбаса нет, и амплитуда на 50 Гц есть!
и эта амплитуда даст приятную интермодуляционную добавку.
Интересно, сколько ещё страниц будем лохматить бабушку.
До 200 рукой подать.
 
А если мы вспомним Шорова который показал что для СЧ динамиков надо смотреть не только и не столько на Qts но и на механическую добротность, и бороться с ней хотя бы ПАС, то дело ещё интереснее.

и эта амплитуда даст приятную интермодуляционную добавку.
Интересно, сколько ещё страниц будем лохматить бабушку.
До 200 рукой подать.
А кстати, закрыв средник ящичком с тыла, с ПАС во всю заднюю стенку, уйдем от ящичного призвука и поддемпфируем динамик от болтанки.
 
А кстати, закрыв средник ящичком с тыла, с ПАС во всю заднюю стенку, уйдем от ящичного призвука и поддемпфируем динамик от болтанки.
Примерно про это и пишу, но для СЧ эффективнее ПАС в окнах. На НЧ ПАС приходится ставить на корпусе. Да, "защита" от резонанса.
С фильтром электрическое демпфирование выходом усилителя значительно уменьшается, особенно на НЧ.
 
Примерно про это и пишу, но для СЧ эффективнее ПАС в окнах. На НЧ ПАС приходится ставить на корпусе. Да, "защита" от резонанса.
С фильтром электрическое демпфирование выходом усилителя значительно уменьшается, особенно на НЧ.
Точно так! Забыл про ПАС в окнах динамика! И проще и эффективнее. Виноват.
Здесь такое решение в десятку.
 
для СЧ эффективнее ПАС в окнах. На НЧ ПАС приходится ставить на корпусе.
А у Петра - НЧ, резонанс 50 Гц, ПАС будет эффективна где угодно! Посему и присоветовал подушку из синтепона привязать непосредственно сзади 5ГД-1, чтобы он в ней утонул. Петя привязал сзади листовой синтепон, и я НЕ ЗНАЮ, работает ли он как ПАС или нет! Достаточно притянуть лист плотно, без щелей, и ПАС на 50 Гц готова! Микрофон есть, результат измерится легко.
С фильтром электрическое демпфирование выходом усилителя значительно уменьшается, особенно на НЧ.
Поэтому активный ФВЧ перед усилителем спасает от кучи механической работы - раз, и подвижка демпфируется выходным сопротивлением меньше 3 Ом (вариант ФСЧ без 3 мГн) - два. А 3мГн демпфируют ещё круче... Но Пётр боится попробовать 70 (или 90) мкФ+3 мГн (7,5 Ом следует уменьшать до 6 Ом, напомню).
 
Последнее редактирование:
А у Петра - НЧ, резонанс 50 Гц, ПАС будет эффективна где угодно!
Да, но по разному. В окнах эффективнее.
Почему же тогда в окнах ставят только у СЧ динамиков? Потому что давить колебания большой амплитуды у НЧ динамика нельзя - вместе с паразитными колебаниями убъём и полезные басовые.
Поэтому активный ФВЧ перед усилителем спасает от кучи механической работы
Конечно, но многополосный усилитель делают не часто. Это скорее исключение. И нередко многополосный усилитель приходится подправлять опять-таки пассивными фильтрами в самой колонке.
Понятно, что в большущих окнах диффузодержателя просто вклеить "тряпки" не получится, для них нужен какой-то гнутый каркас, это неудобно.
 
Только сейчас увидел... Сто! Семьдесят! Пять! Страниц!
Пять! С лишним лет! Я в ***!
За это время запустили в эксплуатацию вроде как четыре ледокола....
 
Потому что давить колебания большой амплитуды у НЧ динамика нельзя - вместе с паразитными колебаниями убъём и полезные басовые.
У СЧ амплитуда по любому - паразитное явление, а у НЧ - необходимость. И, если ставить ПАС для НЧ в окна, то должна быть тонкая настройка ПАС, позволяющая регулировать полную добротность с шагом, скажем, 0,05. Более того, эта эффективность должна сохраняться при изменении влажности и после года эксплуатации! Так что
просто вклеить "тряпки" не получится
для НЧ не получится в принципе: это должен быть объёмный закреплённый ЗПМ, лучше негигроскопичный. Тряпки же в любом случае провисают, и тогда их продуваемость будет зависеть от разницы давлений по разные стороны=здравствуйте, нелинейные искажения ака нечётные гармоники!
 
Последнее редактирование:
Посему и присоветовал подушку из синтепона привязать непосредственно сзади 5ГД-1, чтобы он в ней утонул. Петя привязал сзади листовой синтепон
Подушка там из холлофайбера: https://ldsound.club/attachments/1-jpg.94761/
И при этом весь динамик, как в мешке, в "акустической ткани": https://ldsound.club/attachments/2-jpg.93995/
 
Последнее редактирование:
Мешок сам по себе не работает, а подушка должна прилегать ко всем окнам в корзине диффузородержателя без малейших щелей. Тогда с неё будет какой-то бонус в зависимости от её продуваемости.
 
Мешок сам по себе не работает, а подушка должна прилегать ко всем окнам в корзине диффузородержателя без малейших щелей. Тогда с неё будет какой-то бонус в зависимости от её продуваемости.
Та успокойтесь дядя Николай, выпейте водички. Вашего холофайбера никто не держал за того ПАСа, задачи не было. А подушка чтобы сзади в стену не гавчило , не портило картину.
 
А должнО было быть 2 эффекта одновременно, ибо моя писала: плотно притянуть к динамику!
Водичку тёплую, кстати, пью с утра натощак, оч хорошо. Как Вы узнали?
 
есть и второй способ увеличить влияние твоей легендарной катушки на 3 мГн. Параллельно басовику впаять резистор Ом на 27-30.
Измеряю.
Схема:
4.jpg

Вариант без резистора 30 Ом параллельно басовику:
1.png

Вариант с резистором:
2.png

Разность:
3.png
 
ЗакоротИте 5 кОм в ФНЧ! 30 Ом весьма мало повлияли. Был бы конденсатор на землю (ФНЧ второго порядка) - разница была бы большой. А так - можете его отпаивать назад.
 

Статистика форума

Темы
3,304
Сообщения
263,103
Пользователи
2,544
Новый пользователь
vlad'mir
Назад
Сверху Снизу