Постройка басовой секции

  • Автор темы Автор темы Пётр
  • Дата начала Дата начала
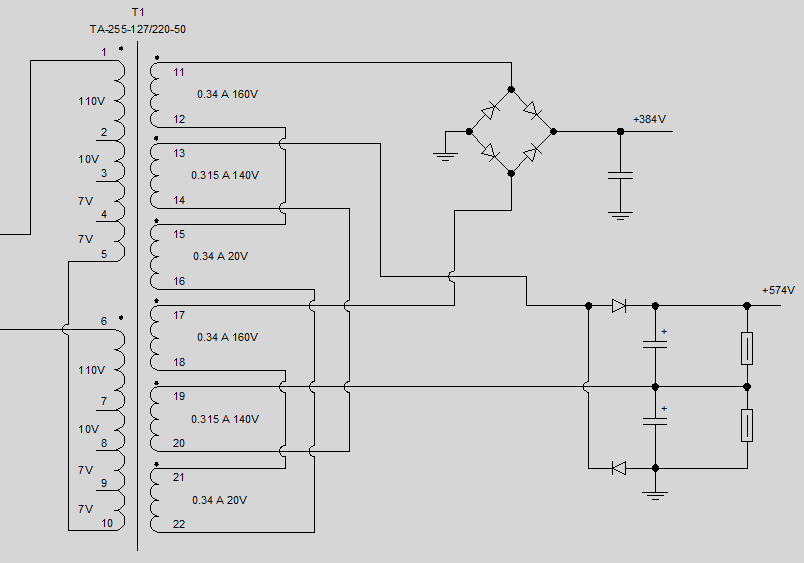
Например так (140+140+20+20)*220/268=260в, х1,4=360в пост. +сюда 160*220/268=130в, х1,4=180в пост, получается 540в. Без удвоений...
 
Юрий Робертович, спасибо за мысли.
2.png

Правильно ли я изобразил то, что Вы предлагали?
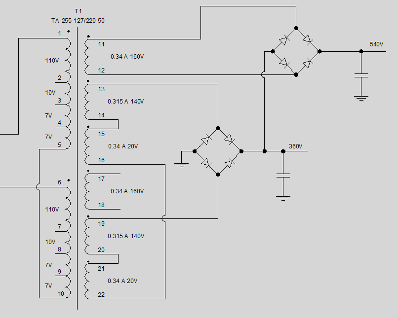
А я в голове держал подобную схему:
3.png

правда, я для перевода переменного в выпрямленное напряжение использовал коэффициент - для моста 1,3, для удвоителя 2,5.

Сегодня, по объявлению на Авито, я сходил здесь, у нас в городе купил накальный трансформатор б/у ТН 46 (за 400р). В общем, я там посмотрел, что ещё подходящего для меня есть у человека - и прикупил ещё пару б/у конденсаторов (по 50р):
1.JPG

вопрос такой - подойдут ли они для шунтирования катодного резистора 6С4С в варианте с автоматическим смещением. И ещё переживаю - можно ли непонятно насколько старые конденсаторы применять - у меня был случай, когда похожий конденсатор взорвался, хотя напряжение было ниже номинального...
 
Да, схема такая.
Кондеры норма. На всякий, через 15-20ком, Uвх=70-75в, десяток циклов тренировки, заряд-разряд, должен зарядиться до Uвх.
 
Ясно.
Тогда, для себя я закрываю дальнейшее движение в сторону отдельного усилителя с коррекцией для басовика.
Для себя делаю такой вывод: хоть и удалось расширить диапазон вниз за счёт биампинга с коррекцией баса - но это не улучшило восприятие музыки для меня. В связи с тем, что мне не удалось получить кардинально лучший звук с биампингом - принимаю решение, на данный момент, склониться к варианту предыдущему - один ламповый усилитель на всю полосу, т.к. из ранее опробованного - это лучший вариант для меня на данный момент.

Немного жаль потраченного - время, силы, деньги. Но, - лучше сделать и потом пожалеть, чем - не сделать и пожалеть.
По моему мнению, отрицательный результат при расширении диапазона вниз вызван увеличением уровня резонансов комнаты при этом относительно среднечастотной области, дающей красоту звука. Ибо, судя по приведённой Вами реальной АЧХ в помещении, работа по оптимизации положения АС и/или устранению выбросов в "плюс", которые и не дают спокойно слушать, будет вознаграждена в Вашем случае сторицей с любыми вариантами усилителя, коррекции или АС!
 
ну да, как же ж. улучшит Петя звучание своих колонок. оттащив их от стены на средину комнаты. Как обрадуются домашние, это не то слово.
 
Если бы Пётр
ну да, как же ж. улучшит Петя звучание своих колонок. оттащив их от стены на средину комнаты. Как обрадуются домашние, это не то слово.
Была бы АЧХ именно в зоне прослушки и план комнаты с расположениями и размерами, в том числе с высотой, можно было бы попробовать смоделировать картину распределения стояков по комнате. Возможно, достаточно будет отодвинуть АС дальше от углов длинной стены, не выдвигая на средину, для убийства бешеных 32 Гц.
 
Нашёл полезные статейки: nkj.ru/archive/articles/4017/ и пдф.
 

Вложения

Последнее редактирование:
Здравствуйте.
После того, как результат моих творений по биампингу, на мои уши не произвёл впечатления (которое я сам себе мысленно воображал) - мой пыл по ковырянию с радиодеталями в поисках желаемого звука - значительно поугас. Некое разочарование отбивало дальнейшее желание творить.

Но потихоньку я сам себя заставляю двигаться дальше и с течением времени, желание творить постепенно возвращается.
На данный момент выбрано следующее направление - переделать действующий усилитель (однотакт на 6С4С). Основное - это перевести выходные лампы на автоматическое смещение (до этого они работали на фиксированном) и повысить напряжение питания драйверного каскада (в надежде, что это может положительно сказаться на звучании).
Особо ничего не писал, так как писать было не о чем. Теперь докладываю: действующий усилитель разобрал, детали частично из него расположил на макете. Потихоньку распаял детали, не загружая здесь людей вопросами (т.к. мне казалось, что и так понятно, что куда паять). На данный момент собрал макет, выглядит так:
DSC_0960 2.jpg

Схемы в хорошем качестве нет под рукой (на работе осталась в электронном виде). Но есть фото с бумажки:
DSC_0962_c 2.jpg

на схеме отсутствует накальный трансформатор - но там ничего особенного. Карандашом записаны измеренные напряжения.
На всякий случай, напишу словами и цифрами основные значения:
напряжение питания 6Н8С, после CRC фильтра 590В
напряжение питания 6С4С после CLC фильтра 352В
напряжение на аноде первого триода 145В
напряжение на катоде первого триода 3,4В
катодный резистор первого триода 680 Ом
напряжение на аноде второго триода 305В
напряжение на катоде второго триода 10,5В
катодный резистор второго триода 2,2 кОм
катодный резистор 6С4С - 1,2 кОм (МЛТ-2 две штуки параллельно по 2,4 кОм)
напряжение на катодном резисторе 6С4С 57В

Почему собственно, решил написать.
Во-первых, если есть явные "косяки" по схеме - прошу подсказать.
А во-вторых - научите пожалуйста, как правильно вести настройку усилителя. С чего начинать. Я хочу по возможности покаскадно убедиться в правильности выбора режима (номиналов деталей). Я слышал, что это как-то делается с помощью спектралаба. Осциллографом я также могу посмотреть ограничения синусоиды. Но мне бы хотелось услышать советы - в какой последовательности следует вести измерения и какие.
Ну а в общем, на данный момент - усилитель (макет) звучит, фон мал.
В даташите на 6Н8С написано, что максимальное напряжение на аноде 300В. Думаю, что при плавании напряжения в сети, в моём макете напряжение анод-катод на драйвере может превысить 300В. Как к этому относиться?
 
Отношусь спокойно, до 300-320в.
Режимы норма, как в аптеке, погоняете подольше, посмотрим...
 
Режимы совершенно нормальные. Вытащив 6С4С, можешь глянуть на её сетке симметричен ли выходной сигнал драйвера и сколько там вольт неискаженных. Аж самому интересно, у меня питание 400в, у тебя 600, какой реально выдает сигнал эта схема от Бруски.Там вольт 200 должно быть на пике.
Увидеть поведение выходного каскада на нагрузке- нужно дать в сетку ей сигнал вольт 100, взять его можно с вторички любого понижающего трансика , если развернуть его наоборот , а с транзисторного усилителя качнуть во вторичку килогерц от спектры.
сМОТРИМ симметричность половин сигнала и в случае асимметрии меняем катодный резистор смещения под конкретную нагрузку. У тебя сейчас примерно на 5 килоом расчитано, вот и убедишься, что все на максимум и идеально.
 
В даташите на лампы написаны забавные цифры. да, на аноде скажем, 300 вольт, в покое. Но на максимальном сигнале к анодному +300 добавится за счет самоиндукции выходника ещё и минус 300, итого 600в как с куста. И ничего, все живы и пляшут.
 
Сколько драйверов перебрал с 6с4с, вагон и маленькая тележка...
Простой и звучный, СРПП на 6н9с, 6с4с с 1,5ком 5вт и 470мкф*63в в катоде, пит +420-430в, ТВЗ самомот, на ОСМ-0,1, Rа=7ком/8ом, мой первый, 2007г. Сразу меня "убил" наповал, и 6с4с моя любимая лампа.
Последний на 6н8с, с +470в, есть в Усилитель СЕ на 1/26Н14П-6Э5П.
 
СРПП на 6н9с слушал долго в паре с 6с4с, медовый звук, одна лампа прекрасно дополняет другую.
Но иногда не хватает инея в звуке. Тогда перетыком ставим 6н8с .
 
Пётр, Бруски с 45, питанием +650в, на аноде +310-320в, норм. Я ведь не превышаю одного параметра, и то на 10%. Всегда вспоминаю Юрия Макарова, в усе на 6п3с засандалил на 6н1п(в параллель) 22,6ма, нагрузка 8,26ком...
 
Напомню, у Вас анод-катод 6н8с=305-10, =295в, нечего вообще бояться. Еще, UF4007 в удвоителе, поставить 4008(хватит 1008), он на пределе. Бывает, нагреется от ламп, и т.д.
А у меня 300-310в...
 
Еще, я бы поставил С7 ССГ-1 48000пф*350в, можно R12 увеличить до 470-510ком. И С8 КБГ-М1 0,2мкф*400в. Как я не ставил, ФТ-3 не понравилась.
 
Юрий, спасибо за советы. Обдумаю, попробую.

Ну а на данный момент провёл первые замеры. Есть вопросы.
Поставил щуп осциллографа на сеточный резистор 6С4С (сама лампа 6С4С при этом вытащена из панельки). Подал на вход макета синусоиду 1 кГц (1 kHz Tone со Спектралаба). Начал смотреть картинку. Первое ограничение наступило на нижней полуволне. При этом, померил мультиметром напряжение на сеточном резисторе 6С4С - оно составило 146 В (эффективных).
Изменение размера DSC_0963.jpg

затем увеличил входной сигнал до момента наступления ограничения синусоиды ещё и на верхней полуволне. Померил напряжение в точке щупа осциллографа - мультиметр показал 180 В (эффективного).
Изменение размера DSC_0964.jpg

Собственно вопрос: следует ли добиваться симметричного ограничения? То есть - как я понимаю, в идеале, ограничение по верхней и нижней полуволне должны наступать при одинаковом напряжении на сеточном резисторе 6С4С.
 
Что ещё хочу отметить. Посмотрел осциллографом сигнал на аноде первого триода и очень удивился - там тоже наступало ограничение синусоиды в тот же момент, что и на сеточном резисторе 6С4С. Голову ломал - не мог понять, как такое может быть, там амплитудное напряжение не более 15 В. В итоге - отпаял провод на сетку второго триода и на аноде первого триода после этого ограничения не наступают даже при амплитуде в 30 В. Для меня стало открытием (и до сих пор непонятно как) что ограничение на втором триоде влияют на форму сигнала на аноде первого триода.
 
Ещё непонятно. В момент наступления первого ограничения синусоиды на сеточном резисторе 6С4С, померил эффективное напряжение на сетке второго триода. Оно составило 14,9 В (эффективного). Но при этом, в статике, напряжение постоянного тока на катоде второго триода составило 12,6 В. Как такое может быть - эффективное напряжение на сетке (а тем более амплитудное) получается значительно больше чем смещение (падение напряжения на катодном резисторе второго триода). По идее, давно должен пойти сеточный ток (как я понимаю). Как я понимаю, из-за отсутствия шунтирующего катодного конденсатора, напряжение на катодном резисторе в динамике тоже скачет. Может, из-за этого получается, что амплитудное напряжение на сетке может быть больше чем смещение в статике?
 
Как я понимаю, для того чтобы добиться симметричного ограничения на сетке 6С4С, у меня два пути:
1. Увеличить смещение (за счёт увеличения номинала катодного резистора).
2. Изменить наклон рабочей линии - то есть изменить номинал анодного резистора. Так как ограничения наступают при нижней полуволне, то следует уменьшить номинал анодного резистора - тогда как бы ограничение по верхней полуволне наступит раньше.
Я прав?

Так как я по факту замерил смещение 12,6 В - то это, наверное, уже многовато для 6Н8С. Следует ли отсюда вывод, что добиваться симметричного ограничения за счёт увеличение напряжения смещения - это неправильно?
 
Размышляю дальше вслух. Если я уменьшу номинал анодного резистора второго триода, то для того, чтобы напряжение на аноде осталось в пределах 300 В, мне понадобится увеличить ток через лампу. С этой целью надо будет уменьшить номинал катодного резистора. И двигаясь в таком направлении я смогу достичь результата, что ограничение будет симметричным. Верно?
 
У тебя сетка второго триода драйвера отсекает сигнал с анода первого триода раньше, чем сигнал на выходе драйвера влетит в ограничение . Можно конечно подпереть второй триод катодным резистором побольше. только нафиг. И так круче некуда, тройной запас по амплитуде. оставь как есть.
Я пока не уменьшил ток драйвера с 10 до 5 ма, увеличив смещение, получал грязный спектр и раннее ограничение. И по поводу конских токов драйвера успокоился совершенно обратным отношением, потому что 6Н9С с током 2 ма уделала по спектру даже этот двухкаскадник, но усиления маловато было. А с +600в драйверу этому нет замены .
 
Хорошо. Оставлю режим драйвера - как есть.

Провёл следующие измерения. Взял трансформатор 220В / 11В. На клеммы 11В подключил выход с транзисторного УНЧ, а с клемм 220В - одну клемму прицепил на землю лампового макета, вторую клемму - на сеточный резистор 6С4С. Лампа в панельке. На транзисторный УНЧ на вход даю сигнал с генератора 1 кГц. Щуп осциллографа на выходных клеммах макета, в качестве нагрузки на выходных клеммах - резистор 8 Ом.
Подаю сигнал с транзисторного УНЧ, увеличиваю, достигая первого ограничения. Напряжение на сетке 6С4С при этом 40 В (эфф.), напряжение на катоде 6С4С +59В (постоянка).
Изменение размера DSC_0963.jpg

Продолжаю увеличивать сигнал с УНЧ. Второе ограничение (второй полуволны синусоиды) наступает при напряжении на сетке 6С4С 58В (эфф.).
Изменение размера DSC_0964.jpg

При этом, также щуп осциллографа ставил на сетку 6С4С - там первое ограничение появляется у положительной полуволны.

Как я понимаю - первое ограничение связано со смещением. 40В эффективные это и есть примерно 59В амплитуда - они же 59В являются смещением.
Что мне следует делать с выходным каскадом, подскажите.
 
Я бы не трогал, все примерно как надо.
нО можешь вот что сделать. Достигнув первого ограничения, подкидываешь к катодному резистору другой, раз в 5 больше, смотришь, куда двинется ограничение. Если ушло и снова без отсечки, значит, резистор велик и его нужно уменьшить. Если ограничение увеличивается, добавь в катодный резистор довесок , ом 100-200 и посмотри результат
 
Я для эксперимента подключил в качестве нагрузки резистор 5 Ом. Ограничения по верхней и нижней полуволне наступили одновременно. При напряжении на сетке 6С4С равном 40В (эфф.).
 
Александр, прочитал Ваше дополнение.
Видите ли, в чём дело. Я написал уже выше, что при нагрузке 5 Ом - ограничения наступают одновременно, как положено. Весь вопрос остаётся - какое значение принять в качестве нагрузки при измерениях. А то - начну я сейчас подгонять катодный резистор под 8 Ом, а на самом деле - динамики подключённые в сумме могут дать и как раз 5 Ом, для которых сейчас - идеально...
Или же правильно - ориентироваться именно на 8 Ом, раз такая цифра написана на басовике?
 

Статистика форума

Темы
3,304
Сообщения
263,079
Пользователи
2,544
Новый пользователь
vlad'mir
Назад
Сверху Снизу