Постройка басовой секции

  • Автор темы Автор темы Пётр
  • Дата начала Дата начала
А на днях выходное измерил- там 1, 8 Ома. Это вместо 1, 2 у пары таких же трансов этой же фирмы, тоже на 2а3. 0,6 Ома разница- и приехали.
Меня поражает производитель трансформаторов. Как можно так мотать?!! А цены, надо полагать, растут.
Действительно, хочешь сделать хорошо - сделай это сам.
 
Добрый день! Так ещё мало кто теперь проверяет на каком сопротивлении источника параметры транса оптимальны. Когда раньше проверяли, было удивительно, какой небольшой диапазон сопротивления источника. Млин, коряво написал. При каком внутреннем сопротивлении лампы. Надо найти описание лабораторки, там это касалось конкретных ламп, но принцип понятен.
О! Сразу нашёл! Может, кому пригодится....

Если транс есть, я бы пошел другим путем. Сначала узнать порядок сопротивления источника, при котором транс ведет себя хорошо. Для этого первичку подключить к генератору, в разрыв сигнала первички - подстроечный резистор килоом на 10...15, осциллограф к вторичке. С генератора подать прямоугольник (меандр) килогерц 3...5, смотреть на выходе. Подстроечным резистором добиться идеального меандра на выходе. Практически всегда находится такое значение, при котором меандр будет близким к идеальному. Вот таким должно быть (примерно, потому что при наличии подмагничивания точное значение слегка изменится) сопротивление источника. А теперь сменить меандр на синус и посмотреть, что делается "внизу". Если транс хороший, то при этом фиксированном сопротивлении источника нижняя частота будет приемлемо низкой. У плохих трансов оказывается, что низы "валятся". Тогда приходится уменьшать сопротивление, дабы узнать, при каком его значении оказывается приемлемая нижняя частота. После этого возвращаемся на меандр 3...5 кгц, получаем на выходе "звон" на фронтах, подбираем шунт или РС-цепочку на выходе, чтобы этот звон успокоить. Но звук у такого каскада будет уже компромиссный.
 
Добрый день! Так ещё мало кто теперь проверяет на каком сопротивлении источника параметры транса оптимальны. Когда раньше проверяли, было удивительно, какой небольшой диапазон сопротивления источника. Млин, коряво написал. При каком внутреннем сопротивлении лампы. Надо найти описание лабораторки, там это касалось конкретных ламп, но принцип понятен.
О! Сразу нашёл! Может, кому пригодится....

Если транс есть, я бы пошел другим путем. Сначала узнать порядок сопротивления источника, при котором транс ведет себя хорошо. Для этого первичку подключить к генератору, в разрыв сигнала первички - подстроечный резистор килоом на 10...15, осциллограф к вторичке. С генератора подать прямоугольник (меандр) килогерц 3...5, смотреть на выходе. Подстроечным резистором добиться идеального меандра на выходе. Практически всегда находится такое значение, при котором меандр будет близким к идеальному. Вот таким должно быть (примерно, потому что при наличии подмагничивания точное значение слегка изменится) сопротивление источника. А теперь сменить меандр на синус и посмотреть, что делается "внизу". Если транс хороший, то при этом фиксированном сопротивлении источника нижняя частота будет приемлемо низкой. У плохих трансов оказывается, что низы "валятся". Тогда приходится уменьшать сопротивление, дабы узнать, при каком его значении оказывается приемлемая нижняя частота. После этого возвращаемся на меандр 3...5 кгц, получаем на выходе "звон" на фронтах, подбираем шунт или РС-цепочку на выходе, чтобы этот звон успокоить. Но звук у такого каскада будет уже компромиссный.
Когда соберете такую измерилку и сравните результаты увиденного с написанным тут-- -удивитесь. Потому что в жизни все не так, как на самом деле и понятие идеального меандра у выходного трансформатора очень личное. Особенно на нижнем крае.
 
Для мелких трансов, с кулачок пятилетнего ребёнка - согласен. А вот, например, Шалинские, 24 см2, савсэм наибарот.... был почти образцово-показательный меандр, причём в том диапазоне Ri, что нужно и да и повыше тоже был хорош. И музыку играет с лёгкостью и эмоции вопроизводит прекрасно...
 
А я сегодня побывал в гостях у сочинского любителя звука.
Техника у него - уровнем повыше моего, гораздо. ЦАП основательный, крутой.
Но мне в первую очередь - интересна была акустика.
Изменение размера 1.jpg

Сначала слушали АС поменьше. Если я правильно запомнил - там широкополосник Аудакс, относительно небольшого размера. Я остался очень впечатлён. Для такого небольшого одиночного динамика... Внутри корпуса - там "лабиринт", я так понял - наподобие Рогожина. Когда слушали джазово-блюзовые композиции бас поразил - он казался таким низким и плотным для такого динамика небольшого... В общем - во время прослушки у меня в голове были мысли. Что, вот ведь как можно - поставить такие компактные красивенькие колоночки в комнате и слушать хороший звук! И не нужны огромные бандуры с пятнашками... Но чувствую - не так то просто получить такой результат. И сам динамик надо подходящий взять, и лабиринт посчитать, сделать, да и корпус...
Потом послушали двухполоску - повторенная конструкция Троелса Гравсена, как я понял. Двухполоска - монументальнее звучит, конечно. Звучание голоса - более естественно, интонацию и настроение исполнителя - передаёт тоньше, лучше. Потом послушали Рамштайн. Акустика Троелса - звучала хорошо, - мне послушать было интересно. Затем - того же Рамштайна включили на широкополоснике - и тут однозначно стало понятно (по крайней мере мне) - что подобный звуковой материал, - слабое место этой АС на широкополоснике.
Ещё сравнивали кабель между АС и усилителем. То что я с собой принёс - провод массового, широкого потребления. А то что у Антона было - Кимбер, насколько запомнил. Лично я заметил, что яркость звучания с моим проводом ухудшилась, по сравнению с проводом хозяина. Но не могу сказать, что не повлияло изначальное самовнушение, что мой провод плохой. Не уверен, какой бы я выбор сделал в слепом тесте. Оба провода звучат.
Антон дал мне с собой этот провод, дома послушать. Может, придумаю как-то подключение через тумблер... Синий провод - мой, Кимбер - белый
Изменение размера 2.jpg

Ещё - мне подарили кусок кабеля для межблочника
Изменение размера 3.jpg

Было приятно.
 
Последнее редактирование:
Вот и к Вам пришла мысль что для баса не обязательны 15". Хорошая "восьмёрочка" выдаст всё, что можно озвучить в обычной комнате. А вот ШП да, вещь жанровая.
Спасибо что делитесь опытом.
 
Пётр, самое простое, но хорошо звучащее - сделать АС на Визатонах по рецепту Александра Бокарева.
Ещё можно купить готовые АС, но это дороже.
 
Для тех, кто не с начала темы от дяди Петра. 15" Бейма- последнее, что осталось от его раннего проекта типа Клипша о трех полосах .Из того набора эта пятнашка хоть играла, параметры прикинули, в принципе, можно что-то сделать. Тем более, что Пётр отказался от варианта инвертора. однозначно выбрав закрытый ящик, а позже и лампу к нему.
И если возникнет новая тема по акустике, придется избавляться от имеющихся динамиков, потом искать новые и не факт, что новый звук устроит на все сто, всякое бывало.
 
Чуть позже прийдет мысль, что рамштайн это не музыка.
И все чудесным образом сложится :)
Первые 3 альбома, как по мне, хорошо получились. Но на тестовую музыку не тянет.
 
Для тех, кто не с начала темы от дяди Петра. 15" Бейма- последнее, что осталось от его раннего проекта типа Клипша о трех полосах .Из того набора эта пятнашка хоть играла, параметры прикинули, в принципе, можно что-то сделать. Тем более, что Пётр отказался от варианта инвертора. однозначно выбрав закрытый ящик, а позже и лампу к нему.
И если возникнет новая тема по акустике, придется избавляться от имеющихся динамиков, потом искать новые и не факт, что новый звук устроит на все сто, всякое бывало.
Если делать АС на Визатонах твоего имени, то затраты не велики и покроются продажей динамиков от теперешних АС.
Зато далее можно будет использовать нормальные усилители, а не городить нечто с высоким выходным сопротивлением.
Акустика у Петра неправильная, менять надо.
И к нормальному усилителю мотать нормальные выходники.
Полумеры всегда тянут за собой огромный хвост проблем. Может этот хвост отбросить и сделать всё по-нормальному?
 
Первые 3 альбома, как по мне, хорошо получились. Но на тестовую музыку не тянет.
По мне так оно вообще на музыку не тянет :)
Шум прокатного стана, ковочного пресса и хрип умирающего слона надо слушать вживую :) Иначе не вставляет
 
Мне нравится звучание моей акустики. Тем более - что к ней приложил руку сам Александр Бокарёв (сведение полос). И розовый шум после этого - стал плавно переходить от одного динамика к другому, в момент движения головой снизу вверх вблизи динамиков. Появился эффект "звук вокруг" в комнате - ненаправленное звучание. Для меня имеющийся результат - очень высокий результат.
Да, акустика у других людей звучит по-другому. Да, - кто-то скажет, что у других людей акустика лучше. Но там - и деньги совсем другие потрачены на АС. Я же - кроме всего прочего, - очень радуюсь, что нашлись дешёвые 5ГД-1, способные давать такой звук.
Да и вообще - признаться откровенно - мне больше нравится сам процесс. И общение здесь на форуме - не в последнюю очередь. А прям, слушать музыку, - я не особо любитель. Не меломан. Меня просто лишь приводит в восторг осознание того, что металл, стекло, дерево, бумага - при грамотном сочетании - могут творить "волшебство" - выдавать звук. Звук, который побуждает сопереживать.
Сергей Z, при встрече - Александр Бокарёв обмолвился и о Вашем опыте. И у меня - не очень укладывается в голове. После стольких самостоятельных действий по изготовлению собственных АС... Вы всё же решились приобрести промышленную конструкцию. Как одна из возможных причин на этот счёт в моих мозгах - так и не удалось сделать "врукопашную" особый вариант. А промышленный образец - подошёл на эту роль. Мне сейчас (по крайней мере, в настоящий момент) - такое чуждо. Это я как-бы пытаюсь пояснить то, что мне действия, возня с комплектующими - важнее, чем процесс прослушивания.
И, по всей видимости - именно это вызывает изумление у здесь присутствующих.
Первые 3 альбома, как по мне, хорошо получились. Но на тестовую музыку не тянет.
Слушали "wo bist du", первые 30 сек. Люблю.
 
Последнее редактирование:
Мне нравится звучание моей акустики. Тем более - что к ней приложил руку сам Александр Бокарёв (сведение полос). И розовый шум после этого - стал плавно переходить от одного динамика к другому, в момент движения головой снизу вверх вблизи динамиков. Появился эффект "звук вокруг" в комнате - ненаправленное звучание. Для меня имеющийся результат - очень высокий результат.
Саша безусловно мастер!
Но периодически из-за специфически вкряченного неподходящего басовика эта акустика создаёт проблемы. Ей высокое выходное сопротивление подавай. Из-за этого дальнейший рост качества здесь возможен только с применением двухполосного усиления. И не такого как уже было, а посерьёзнее.
Да, акустика у других людей звучит по-другому. Да, - кто-то скажет, что у других людей акустика лучше. Но там - и деньги совсем другие потрачены на АС. Я же - кроме всего прочего, - очень радуюсь, что нашлись дешёвые 5ГД-1, способные давать такой звук.
Да и вообще - признаться откровенно - мне больше нравится сам процесс. И общение здесь на форуме - не в последнюю очередь. А прям, слушать музыку, - я не особо любитель. Не меломан. Меня просто лишь приводит в восторг осознание того, что металл, стекло, дерево, бумага - при грамотном сочетании - могут творить "волшебство" - выдавать звук. Звук, который побуждает сопереживать.
Всё сказано здорово. И радует что полученный результат столь приятен. Но это хорошо, если не пытаться что-то улучшить дальше.
Нафига тогда здесь двухтакт?
Сергей Z, при встрече - Александр Бокарёв обмолвился и о Вашем опыте. И у меня - не очень укладывается в голове. После стольких самостоятельных действий по изготовлению собственных АС... Вы всё же решились приобрести промышленную конструкцию. Как одна из возможных причин на этот счёт в моих мозгах - так и не удалось сделать "врукопашную" особый вариант. А промышленный образец - подошёл на эту роль. Мне сейчас (по крайней мере, в настоящий момент) - такое чуждо. Это я как-бы пытаюсь пояснить то, что мне действия, возня с комплектующими - важнее, чем процесс прослушивания.
Я уже где-то рассказал, что сей промышленный вариант лёг мне на душу своей слитностью и музыкальностью. Услышал, понял - это моё, я хочу такое. И всё. К тому же это подарок жены на моё шестидесяти пяти летие.
Кстати, с этой акустикой я перестал гнаться за басом. Эти АС не басят. Но играют классно! Так, как мне нравится.
 
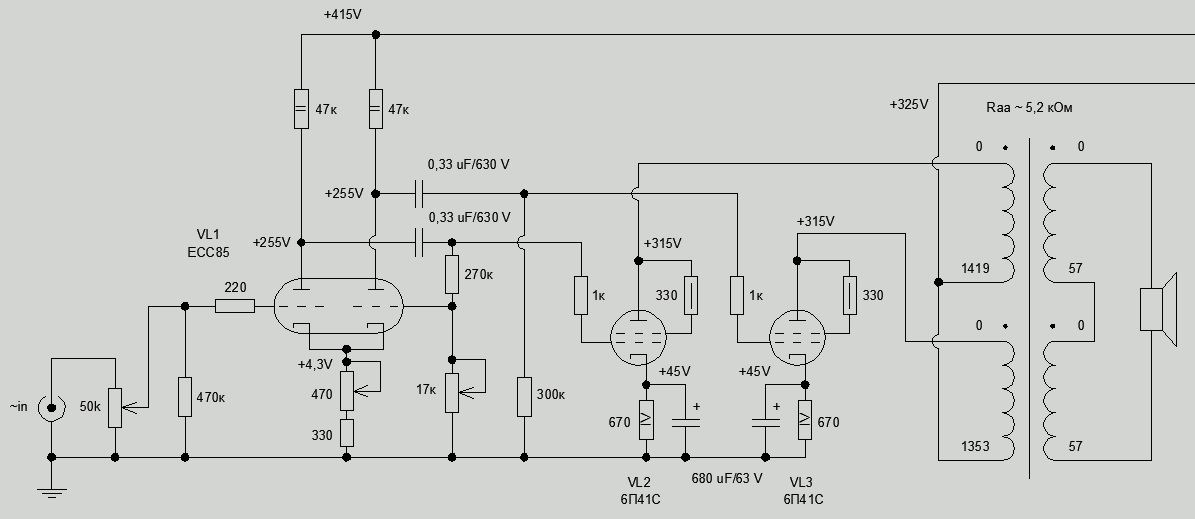
Следующим вариантом планирую собрать такую схему макета:
1.jpg

и замерить выходное сопротивление, мощность. Послушать. Именно подобный вариант, но с лампой 6Н1П - был лучшим после лофтин-селфсплита, до настоящего времени.
 
По мне так оно вообще на музыку не тянет :)
Шум прокатного стана, ковочного пресса и хрип умирающего слона надо слушать вживую :) Иначе не вставляет
РамШайтан наверное , но клавиатура сбоила. Но у этих хоть звук не искаженный, в отличие от каких-то бесовских Die Krupps , там диски в коробках из алюминия. Чисто металл везде, до самой упаковки.
 
Не, я вполне могу понять беспросветную тоску, когда желательно хоть чем то вздрючить нервы. Офисные хомячки с восторженным ужасом слушают звуки цеха горячей штамповки. А те, кто там работал умиляются и ностальгируют. Трах бабах, а в промежутке начальник цеха матом кроет.
Чем сопсна и объясняется парадоксальная популярность
 
Тяжёлые группы делятся на 2 вида — прокатный цех и пилорама))
 
Пётр опять за малый Ктр.... мне это все поперек.
 
Нам надо выходное сопротивление поменьше, а Петру побольше.
Цели разные.
 
А увеличить доп. резистором для проверки, что, низзя?
 
А увеличить доп. резистором для проверки, что, низзя?
Да. Малый Ктр кроме большого выходного ещё и кривая ВАХа и ведро грязи в звук.
Напоминает гонки мощных монстров-машин по глубокой канаве с грязью, кто проедет и не увязнет.
 
Я попробую подключить, послушать, имеющийся вариант с большим Ктр, через резистор 5 Ом. Но, повторюсь - мне как бы, кажется мягко говоря, странным такой вариант. Имею в виду - терять большую часть полезного сигнала на выходе УНЧ, просто на нагрев резистора.
 
Я попробую подключить, послушать, имеющийся вариант с большим Ктр, через резистор 5 Ом. Но, повторюсь - мне как бы, кажется мягко говоря, странным такой вариант. Имею в виду - терять большую часть полезного сигнала на выходе УНЧ, просто на нагрев резистора.
А есть разница- терять сигнал на внутреннем сопротивлении лампы, вгоняя её в режим полу-КЗ или чистозвучащий усилитель разгрузить добавочным резистором ?
Триоду как бы не все равно, закоротить его по нагрузке либо нагрузить более горизонтально, сменив крутой подъём в гору на ровный асфальт. Горы тебе понятны точно.
Нутром чую, что вариант тетрода с УЛ обратной связью без общей оос- тот самый случай получить мощность, неприличное выходное и не в ущерб звуку. Или покемонообразные схемы .
 
Последнее редактирование:

Статистика форума

Темы
3,306
Сообщения
263,336
Пользователи
2,548
Новый пользователь
Александр Н.
Назад
Сверху Снизу