Постройка басовой секции

  • Автор темы Автор темы Пётр
  • Дата начала Дата начала
Все просто и красиво, Пётр!
Резисторы в анодах уточните, по желанию и спектру...
 
Все просто и красиво, Пётр!
Резисторы в анодах уточните, по желанию и спектру...
Скажу то же самое. Просто и без выпендрёжа с каскадами. Мой унч на 6с4с по такой схеме работал с 6н1п, чуток не хватало усиления, а тут 85-я, с запасом .
 
Скажу то же самое. Просто и без выпендрёжа с каскадами. Мой унч на 6с4с по такой схеме работал с 6н1п, чуток не хватало усиления, а тут 85-я, с запасом .
Меня не вдохновило сочетание 85 и 2А3. Лучшим вариантом стала 6Н1П-ВИ. Правда на входе у неё транс 1:1,75 так что усиления достаточно.
 
Меня не вдохновило сочетание 85 и 2А3. Лучшим вариантом стала 6Н1П-ВИ. Правда на входе у неё транс 1:1,75 так что усиления достаточно.
АБ говорил о ЕСС85 в СРПП. Ему понравилась 85 именно в СРПП. Поэтому думаю попробовать поставить в фазоинвертор 85 в СРПП. Заодно и резистор утечки в сетки 2А3 можно поменьше поставить.
Какой, кстати?
Я ещё не знаю какое внутреннее у 85.
6Н1П у меня только обычные, без буковок.
И какое внутреннее сопротивление у ЕСС85 ?
 
Последнее редактирование:
Юрий Робертович, Вы знаете какое внутреннее сопротивление у ЕСС85?
 
ЕСС81, ЕСС85 ~10ком
 

Вложения

  • Veen2RU_006.png
    Veen2RU_006.png
    79.9 KB · Просмотры: 152
Уже сам нашёл - 9.7 кОм.
Резисторы утечки в сетках выходного каскада можно и 75 кОм поставить. Неплохо!
Будет фиксированное смещение 2А3.

ЕСС81 чем-то лучше чем ЕСС85?
 
ВАХи разные, хотя похожие
12AT7 (ЕСС81)_003.pngECC85_006.png

А еще драйвер запитать вольт от 500-550, совсем хорошо
УМ.JPG
 
Последнее редактирование модератором:
Юрий Робертович!
Вопрос к Вам. Какой резистор утечки стоял в сетке 6С4С когда она у Вас ушла в саморазогрев? И после этого Вы перешли на автосмещение.
Смотрю у всех при фиксированном смещении 100 - 200 кОм, при автоматическом 300 - 500 кОм. Что было у Вас при той аварийной ситуации?
 
Так и поставить 50 - 60 кОм.
СРПП на такую нагрузку нормально работает.
Для чего было ставить 150 кОм?
 
Даже стояло 120 ком, в старой тетрадке нашел. Фиксу с 2007-8 г, не применяю в прямонакалах НИКОГДА, 5% мощности мне не жалко. 6с4с 52 и 53 годов до сих пор и работают, ~5.000 часов пропахали...
 
Моим 2А3 ЕН gold тоже более 10 лет. Работали только с фиксированным смещением, кроме последнего года. Сейчас с автоматическим только по причине применения драйвера Бруски. Но это скоро закончится - снова будут МКТ и фикса.
 
Последние лет семь, режим 6с4с 280в 60-62ма, 17 Ватт, хоть бы что.

6с4с Ра мах=15 Вт, срок эксплуатации 500 часов, Китаю и не дойти...
 
Что-то Вас снова в одну и ту же сторону тянет. По десятому разу. Зачем?
Причём сейчас Ваше хвастовство?
И, тем более, причём Китай?!

Я рассказал о своих лампах только потому, что лампы нормально работают и с автоматом и с фиксой.
Кому что нравится.
 
Явно не хватает электролита с 410 В на землю.
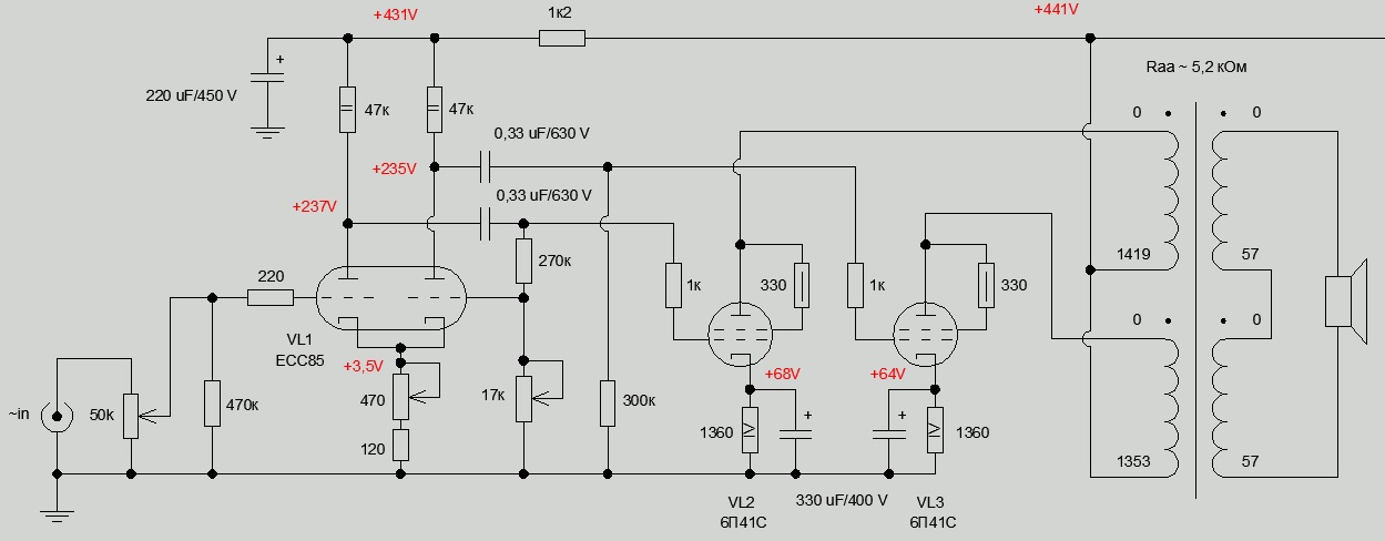
Начал собирать макет и только тогда понял, о чём речь. Учёл, подправил схемку.
На данный момент - макет собрал. Пока что померил напряжения в основных точках лишь в статическом режиме (без подачи синусоиды на вход).
ECC85, которую воткнул первой в макет - показала значение напряжений на анодах правого и левого триодов: 257/216 В. Я подумал, что большая разница. Взял другую ECC85 из тех что дал Александр. Воткнул - увидел напряжения на анодах триодов этого баллона 237/235 В. Успокоился.
Схема с реальными номиналами и реально замеренными напряжениями (красным):
2.jpg

выглядит макет вот так:
Изменение размера 1.jpg


Теперь предстоит настройка.
Я что-то до конца не разобрался, кого слушать.
С одной стороны (этой методики придерживаться советует Александр Бокарёв) - просто, требуется выставить режим, который позволяет получать максимальный размах сигнала для каждого отдельного каскада. Сначала - для ECC85, подбором номинала катодного резистора - получить максимальную неискажённую амплитуду на анодах. Затем - для выходной лампы, подбором катодного резистора - добиться одновременного ограничения синусоиды для положительной и отрицательной полуволны на её аноде.
А есть (и чаще встречается) другой подход - например, о нём пишет некий Василичь на форуме "схем.нет". Там речь идёт о настройке по наименьшему КНИ и отсутствию ИМД. Причём - говорится, что отсутствие ИМД (хвостов высоких гармоник) важнее, чем КНИ (относительная величина малых гармоник - 2, 3).
Так вот, в своих предыдущих экспериментах я обнаружил, что максимальная величина амплитуды на каскадах - не совсем соответствует минимальному КНИ и ИМД в Спектралабе.

Готовясь к настройке макета - хотел бы разобраться, к чему всё же следует стремиться.
 
Выгони какждый каскад на максимальный симметрично ограниченный сигнал, а спектр доведи позже , не стараясь провалить все четные в ноль, сделав его ближе к однотактному.
 
Пытался настроить макет. Непонятки какие-то получаются.
Сначала настраивал каскад на ECC85. Выставил одинаковую амплитуду на сетках левого и правого триода (потенциометром в сеточном резисторе одной из выходных ламп).
Затем катодным резистором выставил одновременное наступление ограничения сигнала на анодах левого и правого триодов ECC85. Смещение получилось 4,3 В. Размах амплитуды сигнала на аноде ок. 150 В.
А вот дальше не получилось.
Поставил щуп осциллографа на анод одной из выходных ламп. "Крокодил" осциллографа прицепил на "землю". В щупе включён делитель 1/10. Изменяю номинал катодного резистора этой выходной лампы в пределах от 1360 до 1580 Ом. Смотрю момент наступления ограничения. Зависимость такая, что при уменьшении катодного резистора - искажения одной из полуволны уменьшаются, сглаживаются.
Осциллограмма при катодном резисторе 1580 Ом:
6.jpg


Осциллограмма при катодном резисторе 1360 Ом:
4.jpg

При любых промежуточных значениях катодного резистора - искажена только верхняя полуволна.

Искажения при ещё бОльшем входном сигнале выглядят так:
5.jpg

Измерил эффективное напряжение на сетке этой выходной лампы, при начале наступления искажений. Оно составило 20 В эфф. Это примерно 28 В амплитуды. При смещении выходной лампы 65В - это ещё далеко до сеточных токов.
Померил мощность на выходе, при которой наступает искажение синусоиды. Оказалось всего 4,5 Вт. Это очень мало на мой взгляд, при таких лампах и таких напряжениях.
Необходимо понять, почему на аноде выходной лампы резко начинает искажаться одна полуволна.
Насколько я себе представляю - при наступлении искажений на аноде выходной лампы, амплитуда на её сетке должна быть равна смещению выходной лампы. Только тогда можно говорить о том, что с лампы снимается полная мощность.
 
У тебя на концах первички выходного трансформатора куриные 5 ком, когда нужно 10-15, если в триодном включении делаем. У тебя выходной каскад работает в режиме короткого замыкания, от того и лажа. Глянь сигнал на нагрузке в 16-20 ом.
та же самая 6с4с в таком режиме просит нагрузку в 7-8 килоом , в однотакте, с током 42-45 ма и смещением под 70 вольт, открыть лампу значит обрушить выходную мощность.
Короче. крути кино назад, выходник не годится.
 
Последнее редактирование:
Выходник здесь изначально кривой. Его можно подрихтовать, но лучше намотать пару новых, нормальных. Это требует затрат времени и некоторых усилий, но любой лампач начинается с трансформаторов.

У меня вопрос по схеме выходного каскада.
Почти во всех РР схемах в интернете выходные лампы имеют общий катодный резистор.
Интересно почему? По идее возможность подстройки тока покоя каждой лампы лучше, как сейчас у Петра. Или, наоборот, взаимовлияние ламп в РР на пользу?
Особенно интересно почему обычно накалы прямонакальных ламп соединяют напрямую без индивидуальной регулировки средней точки? Обычно же ставят один подстроечник на две лампы. Это делается специально? так фон меньше? Или почему?
 
Последнее редактирование:
Дядя Пётр, спараллель вторички, вместо нынешнего последовательного соединения. Увеличишь Ктр, разгрузишь выходные лампы. Сейчас все никуда не годится.
 
Если лампы парой подобраны, то и одного Rк хватает.
Петру давно говорил, увеличь Ктр....
 
А если не из чего подбирать?
И параллельное соединение накалов?

У выходника Петра и первички в половинах разные.
Как сказал один старый еврей, когда его пригласили в Кремль с вопросом: " Хотим строить коммунизм. а денег нет" - если нет денег- то не строят.
Цыкина открой, там все рассказано, насчет накалов прямонакалов. Вчера вроде бы все разжевал, а ты по новой.
 
Что, низзя 0-57витков запараллелить?
 
Как сказал один старый еврей, когда его пригласили в Кремль с вопросом: " Хотим строить коммунизм. а денег нет" - если нет денег- то не строят.
Сказано хорошо.
Но если хочется?
Катодные резисторы разделять?
Тогда и накалы прямонакалов разделять, они же катоды.
Цыкина открой, там все рассказано, насчет накалов прямонакалов.
Вчера открывал. Но о накалах не смотрел.
 

Статистика форума

Темы
3,305
Сообщения
263,300
Пользователи
2,548
Новый пользователь
Александр Н.
Назад
Сверху Снизу