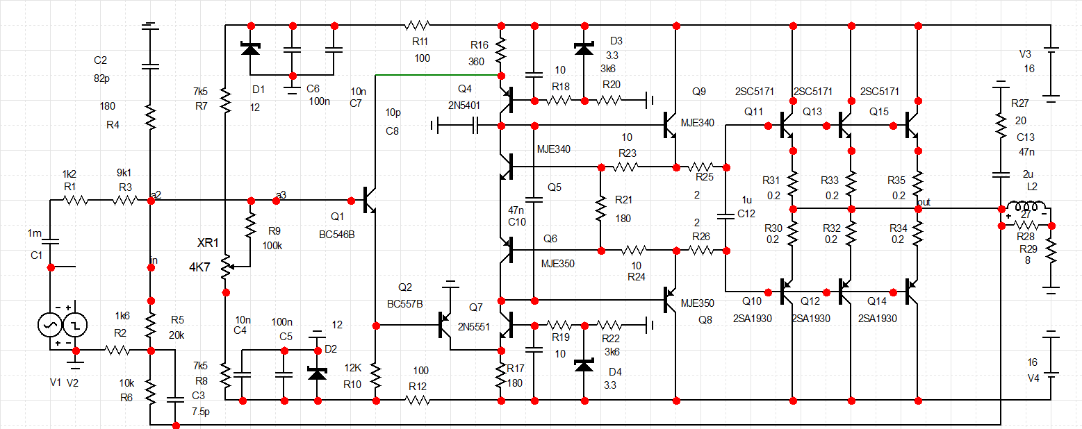
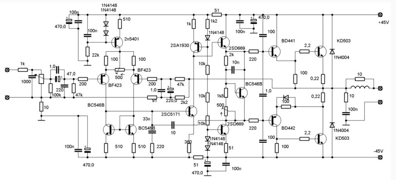
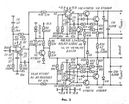
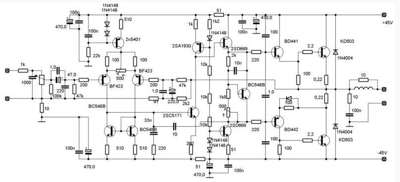
речь не о мелодии , а о схеме и её отличии от схемы Элиота , которых нет .Практически идеинтичны.
Кстати я своего мнения об обсуждаемых проектах не высказываю .
Меня сейчас занимает совсем иной усилитель , несколько иного уровня сложности.
Максим.
Вы сначала пишете модели Мелодии, а потом начинаете говорит, что не Мелодия.
Определитесь - или трусы надеть или крестик снять.
Какая может быть практическая идентичность когда детали разные, в том числе в одних усилителях используются германиевые, в других - нет.
И главное - отличия в выходном каскаде.
Если вас не занимает усилитель Эллиота, не пишите про него. Кто заставляет?
И не надо в теме "Простой усилитель" симулировать сложные усилители. Откройте свою тему и пишите что хотите.
"Я могу писать где хочу и что хочу" - скажете вы.
Не соглашусь писать надо по теме, иначе это флуд.
Не уподобляйтесь Рутковскому, которые лезет в любую тему со своими гениальными открытиями.
Не надо превращать сайт в мешанину всего подряд.
Такая деятельность объясняется просто, думаете никто не может догадаться?
"Если я сделаю свою тему и буду в ней писать, то никому эта тема интересна не будет".
"Влезу ка я вдругую тему, пользующуюся повышенным интересом и буду писать там только то что лично мне интересно, замажу тему "Простые усилители".
По вашему ответу легко можно будет увидеть - мужчина вы или вьюноша.
Если хватит сил согласиться и не портить тему флудом - мужчина, если нет - мальчик.