Простой УМЗЧ

Работает ли он на полной своей мощности? ;)
 
Я так понял, что вы ратуете за аппаратуру с низким динамическим диапазоном?
 
Я (если вопрос был ко мне) ратую за здравый смысл. Чтобы "всего было вмеру, как говорил Джавахарлал Неру". :)
 
В малых комнатках с акустикой на малых компрессионных головках ? нуну
 
Ребзя, ссориться нет смысла. Скажем так, тот динамик с фото должен играть "шепотом", но этот шепот должен восприниматься не только ухом, но и печенью :)
Примерно с той же целью я сочинил себе ТЗ на усилок, чтобы синусоидалка у него была 200 Вт при соответствии параметрам HiFi. А играет пускай хоть шепотом, хоть в полный голос.
 
В году в 81-82 г целый год мучил Квод-405 по Решетникову, нули в кни есть, а звучания нету. На работе все приборы были, С6-7, Г3-118, С1-64. Шушурин в сотни раз лучше. Хуже схемы и не видел, эт точно!!!
 
В году в 81-82 г целый год мучил Квод-405 по Решетникову, нули в кни есть, а звучания нету. На работе все приборы были, С6-7, Г3-118, С1-64. Шушурин в сотни раз лучше. Хуже схемы и не видел, эт точно!!!
C 405-м Кводом та же история, долго не решался развести плату по журналу Радио, потом все-таки собрал, послушал, серый безжизненный звук, отдал одному знакомому. тот бредил этой схемой. Схема Шушурина а позже Зуева вернули звук на место.

Ребзя, ссориться нет смысла. Скажем так, тот динамик с фото должен играть "шепотом", но этот шепот должен восприниматься не только ухом, но и печенью :)
Примерно с той же целью я сочинил себе ТЗ на усилок, чтобы синусоидалка у него была 200 Вт при соответствии параметрам HiFi. А играет пускай хоть шепотом, хоть в полный голос.
Так в том-то блин и засада, что есть вариант ватт на 30-40, с летящим звуком , а попытка его умощнить делает из звука кучу мычащего дерьма. А чтобы услышать что-то мощное и звучное одновременно, такого не довелось. Хотя все доказывают обратное.
 
Поэтому не верю заявлениям "я слушаю на микроваттах". Это заявления с потолка, настоящие измерения как следует не делались.
Регулятор громкости моего усилителя стоить на 9 часов, это моя комфортная громкость для прослушивания (акустика от ScanSpeak 92дБ). Подав через ЦАП синус 1кГц 0дБ, я получил на акустике 600мВт. Это максимальная амплитуда, а музыкальный сигнал в разы меньше. Вот вам реальные измерения.
 
Регулятор громкости моего усилителя стоить на 9 часов, это моя комфортная громкость для прослушивания (акустика от ScanSpeak 92дБ). Подав через ЦАП синус 1кГц 0дБ, я получил на акустике 600мВт. Это максимальная амплитуда, а музыкальный сигнал в разы меньше. Вот вам реальные измерения.
Нет, ни "часы" регулятора громкости, ни искусственная подача условных напряжений, не говорят ни о чём. Всё это домыслы и предположения.
Факт - это измерение мощности подаваемой на каждую колонку квазипиковым индикатором (не с тем средним временем усреднения, что были в магнитофонах, а ближе к студийным индикаторам). Сделать это не сложно. Я несколько раз писал КАК.
Но без этого будет только "мне так КАЖЕТСЯ".
И важный момент. Нужен не минимальный уровень, чтобы радостно воскликнуть: "ура! я же говорил, я был прав!!!"
Нужен уровень громкости при котором слышны все детали записи и её динамический диапазон.
Здесь микроваттами обойтись просто НЕВОЗМОЖНО. И смешно говорить про какие-то басы на микроваттах.
Уровень громкости должен обеспечивать тональный баланс.
А это, с учетом пресловутых кривых равной громкости, тоже абсолютно невозможно. Я недоумеваю - как это можно не понимать.
Тем не менее, ДЛЯ МЕНЯ комфортная мощность не превышает нескольких ватт на канал.
Напомню, что разница между несколькими ваттами и несколькими десятками ватт, даже сотней ватт, составляет ДЕСЯТКИ раз.
Разница между ваттом и микроваттом - МИЛЛИОН раз.
Если помните, мощность самодельных карманных транзисторных приёмников составляла до 30 мВт при однотактном выходе. Мощность абсолютного большинства карманных и переносных приёмников была до 150 мВт (пример - ВЭФ-12, отнюдь не маленький).
И они даже могли ОРАТЬ. Получить же нормальный звук даже при довольно высокой отдаче колонок 90 дБ, при такой мощности, мягко говоря, трудно. Звук при малой мощности будет напоминать звук из радиоточки у которой, кстати, те же 150 мВт - НЕ МИКРОВАТТ, ва в 1000 раз больше.
Обвал снизу и сверху, не считаю хорошим "тональный баланс" переносного радиоприёмника 150...4000 Гц, и крохотный динамический диапазон.
Понимаю, что мои доводы услышаны не будут.
Верьте и далее в волшебные микроватты.
 
Или зачем нужна вот такая ДГ?
Эту фотографию я видел, если не изменяет память, в журнале "Наука и жизнь" где-то конца восьмидесятых, там было написано что он для имитации землетрясений при проверки зданий.
 
Нет, ни "часы" регулятора громкости, ни искусственная подача условных напряжений, не говорят ни о чём. Всё это домыслы и предположения.
Факт - это измерение мощности подаваемой на каждую колонку квазипиковым индикатором (не с тем средним временем усреднения, что были в магнитофонах, а ближе к студийным индикаторам). Сделать это не сложно. Я несколько раз писал КАК.
Но без этого будет только "мне так КАЖЕТСЯ".
И важный момент. Нужен не минимальный уровень, чтобы радостно воскликнуть: "ура! я же говорил, я был прав!!!"
Нужен уровень громкости при котором слышны все детали записи и её динамический диапазон.
Здесь микроваттами обойтись просто НЕВОЗМОЖНО. И смешно говорить про какие-то басы на микроваттах.
Уровень громкости должен обеспечивать тональный баланс.
А это, с учетом пресловутых кривых равной громкости, тоже абсолютно невозможно. Я недоумеваю - как это можно не понимать.
Тем не менее, ДЛЯ МЕНЯ комфортная мощность не превышает нескольких ватт на канал.
Напомню, что разница между несколькими ваттами и несколькими десятками ватт, даже сотней ватт, составляет ДЕСЯТКИ раз.
Разница между ваттом и микроваттом - МИЛЛИОН раз.
Если помните, мощность самодельных карманных транзисторных приёмников составляла до 30 мВт при однотактном выходе. Мощность абсолютного большинства карманных и переносных приёмников была до 150 мВт (пример - ВЭФ-12, отнюдь не маленький).
И они даже могли ОРАТЬ. Получить же нормальный звук даже при довольно высокой отдаче колонок 90 дБ, при такой мощности, мягко говоря, трудно. Звук при малой мощности будет напоминать звук из радиоточки у которой, кстати, те же 150 мВт - НЕ МИКРОВАТТ, ва в 1000 раз больше.
Обвал снизу и сверху, не считаю хорошим "тональный баланс" переносного радиоприёмника 150...4000 Гц, и крохотный динамический диапазон.
Понимаю, что мои доводы услышаны не будут.
Верьте и далее в волшебные микроватты.
заявленных 30 милливатт от приемника Селга, из моей юности, поданных на родной с кулачок динамик явно мало, чтобы зауважать эту мощность и само жестяночное качество. Но когда вывел сигнал с приемника на самодельную колонку с парой лопухов, получил роскошный немыслимый для школьника средней школы звучище.
 
когда вывел сигнал с приемника на самодельную колонку с парой лопухов, получил роскошный немыслимый для школьника средней школы звучище.
Согласен.
По сравнению с штатным динамиком "Селги".
Для школьника.
Но зачем тогда переживать, что Ваш усилитель на полевом "боковом" транзисторе класса А мощностью несколько ВАТТ хорошо бы немножко усилить?
Разве не за этим появился Ваш усилитель на комплементарных "латералах"?
Всё-таки для абсолютного большинства домашних колонок нужен усилитель мощностью несколько Ватт, а для многих слушателей (не для НАС) нужны те самые сакральные 2х50 Вт которые много лет были стандартом де-факто.
Я в тайне имею мнение, что "лишняя" мощность УНЧ приводит к тому, что на малых уровнях (при которых я обычно и слушаю), они звучат хуже, чем "слабенькие" усилители типа Ваших, типа Худа, типа класса А, типа Акулиничева и т. п.
И ведь это и есть ПРОСТЫЕ усилители.
И не по душе мне когда в теме ПРОТОЙ УСИЛИТЕЛЬ обсуждается СЛОЖНЫЙ усилитель. Напоминает рекламу-замануху, лучше создать отдельную тему СЛОЖНЫЕ УСИЛИТЕЛИ и перенести туда сложное.
Не убеждён в этом, но сильно подозреваю.
Возможно, это из-за того, что "слабому" усилителю даже в классе АВ можно задать ток покоя повыше, и он не сгорит. А задать высокий ток покоя мощному усилителю - рисковано.
При этом и тепловые перепады на кристалле в процессе "динамики музыки" меньше у "слабых" усилителей с повышенным током покоя.
Это, конечно, только гипотезы.
 
Эту фотографию я видел, если не изменяет память, в журнале "Наука и жизнь" где-то конца восьмидесятых, там было написано что он для имитации землетрясений при проверки зданий.
Там чуток поменьше был дин, на ножках.И ещё было написано,что диффузор приводится в действие электродвигателем,тк. кпд у него больше,а звук не нужен-нужны только колебания в определённых частотах.
 
Согласен.
По сравнению с штатным динамиком "Селги".
Для школьника.
Но зачем тогда переживать, что Ваш усилитель на полевом "боковом" транзисторе класса А мощностью несколько ВАТТ хорошо бы немножко усилить?
Разве не за этим появился Ваш усилитель на комплементарных "латералах"?
Всё-таки для абсолютного большинства домашних колонок нужен усилитель мощностью несколько Ватт, а для многих слушателей (не для НАС) нужны те самые сакральные 2х50 Вт которые много лет были стандартом де-факто.
Я в тайне имею мнение, что "лишняя" мощность УНЧ приводит к тому, что на малых уровнях (при которых я обычно и слушаю), они звучат хуже, чем "слабенькие" усилители типа Ваших, типа Худа, типа класса А, типа Акулиничева и т. п.
И ведь это и есть ПРОСТЫЕ усилители.
И не по душе мне когда в теме ПРОТОЙ УСИЛИТЕЛЬ обсуждается СЛОЖНЫЙ усилитель. Напоминает рекламу-замануху, лучше создать отдельную тему СЛОЖНЫЕ УСИЛИТЕЛИ и перенести туда сложное.
Не убеждён в этом, но сильно подозреваю.
Возможно, это из-за того, что "слабому" усилителю даже в классе АВ можно задать ток покоя повыше, и он не сгорит. А задать высокий ток покоя мощному усилителю - рисковано.
При этом и тепловые перепады на кристалле в процессе "динамики музыки" меньше у "слабых" усилителей с повышенным током покоя.
Это, конечно, только гипотезы.
Шикарные предположения и догадки. И кстати, умощнять мои задохлики - не моя идея, " ребята попросили" Те самые, которым всегда и всего не хватает, то баса, то верхушек, то громкости. Некоторых вообще Солнечная система не устраивает.
 
Начинать строить усилитель нужно с АС.И если у неё чуйка ниже 91дб. То все остальные потуги просто бессмыслены.Т.к на малой громкости вы не услышите половины тихих звуков в фонограмме.Низкую чуйку можно простить только маленьким полочникам 88Дб не ниже ,т.к. физику не обманишь (площадь излучения мала).

Шикарные предположения и догадки. И кстати, умощнять мои задохлики - не моя идея, " ребята попросили" Те самые, которым всегда и всего не хватает, то баса, то верхушек, то громкости. Некоторых вообще Солнечная система не устраивает.
Ребятам нужно просто акустику сменить и всё с "ушами",звуком и усилителем на 4 -х транзисторах станет в порядке,и даже труды о кривых равной громкости окажутся в сознании лженаукой.А вообще для резвых танцев нужен усь под 100-200 Вт.А музыку слушать дома от 4-до 10Вт.
 
Ребятам нужно просто акустику сменить и всё с "ушами",звуком и усилителем на 4 -х транзисторах станет в порядке,и даже труды о кривых равной громкости окажутся в сознании лженаукой.А вообще для резвых танцев нужен усь под 100-200 Вт.А музыку слушать дома от 4-до 10Вт.
Жду ответа, что это невозможно, колонки редкие и дорогие , гордость коллекции. И на мощности менее 20 ватт глаза не открывают.
 
А что низя использовать усилитель мощностью до 100ватт при мощностях 5-10 ватт?
 
Я много раз писал,что в паспортах идущей к Европейской акустике до начала 80-х годов указывался такой параметр,как минимальная мощность.Позже этот параметр стал мешать "прогрессу",ведь мощность стала расти,чуйка падать.
 

Вложения

  • IMG_20220803_193431.jpg
    IMG_20220803_193431.jpg
    325.9 KB · Просмотры: 96
  • IMG_20220803_193519.jpg
    IMG_20220803_193519.jpg
    488.9 KB · Просмотры: 123
И не по душе мне когда в теме ПРОТОЙ УСИЛИТЕЛЬ обсуждается СЛОЖНЫЙ усилитель.
Простите великодушно, концепция схемы изменилась в процессе работы, а название темы под силу сменить (во всяком случае, на движке этого форума) только админам и модераторам.
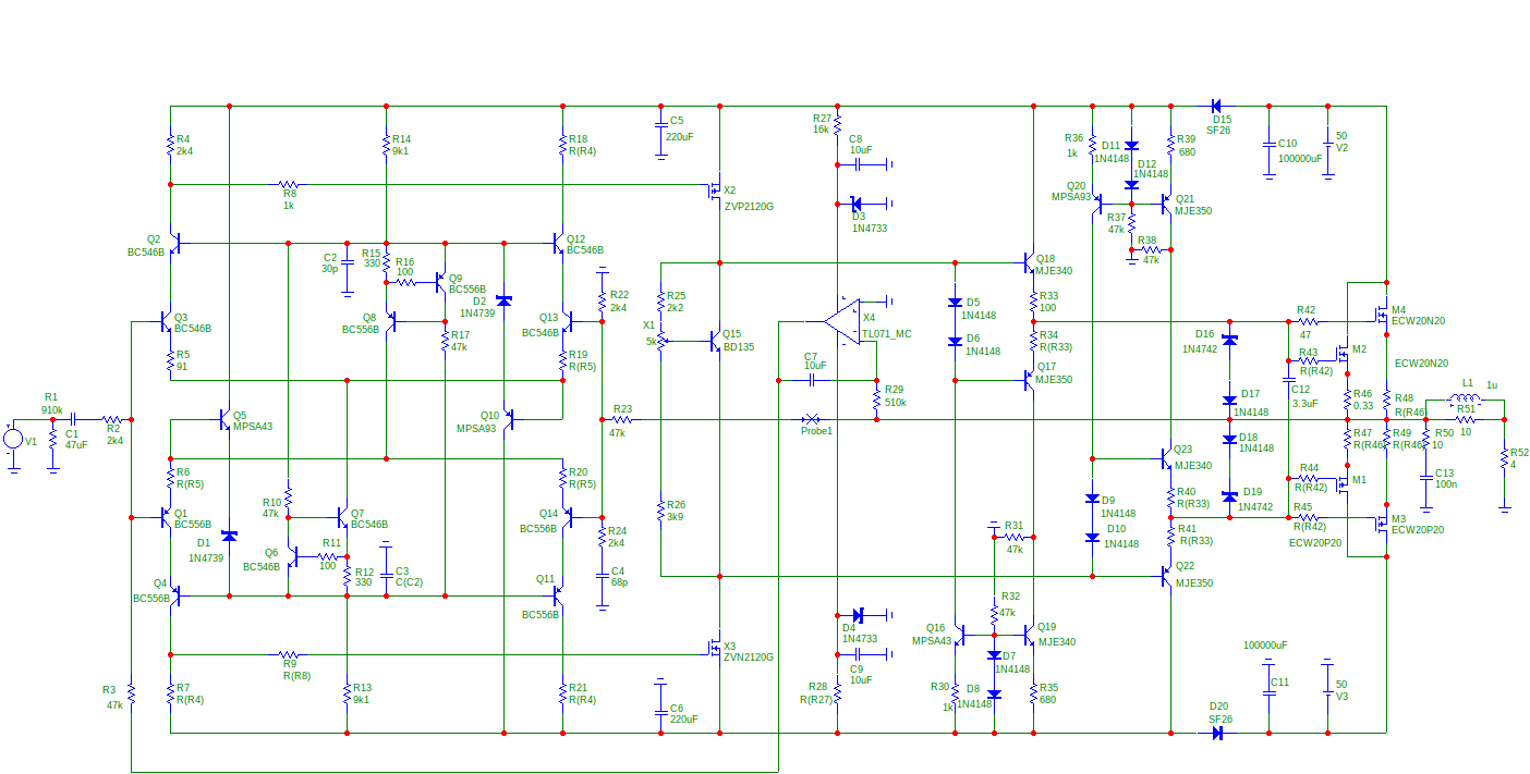
Кстати, схема до сих пор в разработке, и в дальнейшем, вероятно, несколько упростится, но не кардинально. В любом случае структура дифкаскад-УН-драйвер-ВК никуда не денется. Вот сегодня, например, упростил УН, сократив его до двух мосфетов:
 

Вложения

  • TESTING.PNG
    TESTING.PNG
    80.7 KB · Просмотры: 760
Хотелось бы увидеть линейный усь 20-50в/мск с Кг менее 0.001% на 20 кгц на 4-5 транзисторах с током покоя не выше 200-300ма на 4 -8 ома. Без оу.
 
Из паспорта ( пост292) видим ,что мин. мощность 2.6Вт..А теперь сравниваем этот параметр с 20Вт выше,и становится ясно,что без усиления в 200 Вт реально не обойтись.Но когда сигнал пройдёт через 30шт полупроводников,то музыка в ней деградирует значительно сильнее и на слух это проявляется как потеря музыкальности,обертонов,атаки и тп.,Хотя измерения на синусе показывают тысячные доли процентов.
 
Последнее редактирование:
Кротчайший тракт пошел от АМЛ, и толк от такого тракта лишь при источнике информации с носителя записанного также в коротком тракте рупор - резец. Лихницкий занимался восстановлением записей великих музыкантов с граммофонных дисков. А уж под эти восстановленные записи необходим был кротчайший усилитель. Остальное от лукавого.
 
Последнее редактирование:
Хотелось бы увидеть линейный усь 20-50в/мск с Кг менее 0.001% на 20 кгц на 4-5 транзисторах с током покоя не выше 200-300ма на 4 -8 ома. Без оу.
Кстати, нечто подобное я где-то видел. Найду - выложу.
Но когда сигнал пройдёт через 30шт полупроводников
Возьмите в руки карандаш, мы начинаем вечер наш и посчитайте, через сколько полупроводников реально проходит сигнал, а сколько полупроводников нужны для задания режима их работы - будете удивлены.
 
Простите великодушно
Это я немного ворчу, не берите близко к сердцу.
Каждый имеет на это право в разумных пределах.
концепция схемы изменилась в процессе работы
Как обычно. Парадокс. Сделать "сложную" схему легче, чем "простую".
Сложные мне не нравятся тем, что это уравнения с множеством переменных и неизвестных величин.
Сложность получается не в пайке и сборке, а сложной настройке когда почти каждая деталь влияет на усилитель в целом.
Методики настройки по постоянному и переменному току просты и понятны. А вот настройка динамических параметров - коррекции по опережению, запаздыванию, по усилению с разомкнутой цепью обратной связи и т. п. - намного сложнее и неоднозначнее. Кроме того нет прямопропорциональной зависимости между параметрами и качеством работы на слух.
Кстати, схема до сих пор в разработке, и в дальнейшем, вероятно, несколько упростится, но не кардинально.
А ведь еще надо, чтобы можно было ставить разные детали, с разбросом. И наверняка будут "сюрпризы" когда у автора всё работает, а у повторивших его усилитель - работает, но не так как хочется.
Пример (как всегда).
Есть привлекательные схемы, но нередко выходные транзисторы, особенно полевые, регулярно вылетают по непонятным причинам.
В любом случае структура дифкаскад-УН-драйвер-ВК никуда не денется. Вот сегодня, например, упростил УН, сократив его до двух мосфетов:
Ни на что не претендую, но дифкаскад на входе - это с одной стороны благо, с другой - источник проблем.
Есть другой вариант, хуже по параметрам, но хорошо звучащий.
Это входная двойка на транзисторах разной проводимости, примерно как у Худа.
Или входной каскад на комплементарных полевых транзисторах, как в некоторых усилителях Нельсона Пасса.
Сужу по себе. Делать сложный революционно-прорывной УМЗЧ на нескольких десятках транзисторов, я не буду, несмотря на хвалебные отзывы и превосходные цифры.
Не хочу лезть в конструкцию со смутным представлением как она работает, настраивается и какие в ней подвохи.

И кстати, умощнять мои задохлики - не моя идея, " ребята попросили" Те самые, которым всегда и всего не хватает, то баса, то верхушек, то громкости.
Ясно. Значит ребята любят погорячее погромче.
Хотят совместить и простоту и качество и мощность.
Я их понимаю - все хотят большой и чистой любви на сеновале, но без кузнецов.
Опять начну заводить свои теории про две категории людей в восприятии - остроконечников и тупоконечников любителей умеренной громкости и очень большой громкости.
Ведь очень многие любят ходить на концерты с такой громкостью, от которой просто глохнешь и потом довольно долго восстанавливаешься.
Так что на всех не угодишь.
 
А что низя использовать усилитель мощностью до 100ватт при мощностях 5-10 ватт?
Вы наверняка видели графики THD от мощности. Там корыто , слева и справа бортики торчат. И с нашим 100-ваттником на десятке максимальных ватт можем попасть на левый край корыта.

Это я немного ворчу, не берите близко к сердцу.
Каждый имеет на это право в разумных пределах.

Как обычно. Парадокс. Сделать "сложную" схему легче, чем "простую".
Сложные мне не нравятся тем, что это уравнения с множеством переменных и неизвестных величин.
Сложность получается не в пайке и сборке, а сложной настройке когда почти каждая деталь влияет на усилитель в целом.
Методики настройки по постоянному и переменному току просты и понятны. А вот настройка динамических параметров - коррекции по опережению, запаздыванию, по усилению с разомкнутой цепью обратной связи и т. п. - намного сложнее и неоднозначнее. Кроме того нет прямопропорциональной зависимости между параметрами и качеством работы на слух.

А ведь еще надо, чтобы можно было ставить разные детали, с разбросом. И наверняка будут "сюрпризы" когда у автора всё работает, а у повторивших его усилитель - работает, но не так как хочется.
Пример (как всегда).
Есть привлекательные схемы, но нередко выходные транзисторы, особенно полевые, регулярно вылетают по непонятным причинам.

Ни на что не претендую, но дифкаскад на входе - это с одной стороны благо, с другой - источник проблем.
Есть другой вариант, хуже по параметрам, но хорошо звучащий.
Это входная двойка на транзисторах разной проводимости, примерно как у Худа.
Или входной каскад на комплементарных полевых транзисторах, как в некоторых усилителях Нельсона Пасса.
Сужу по себе. Делать сложный революционно-прорывной УМЗЧ на нескольких десятках транзисторов, я не буду, несмотря на хвалебные отзывы и превосходные цифры.
Не хочу лезть в конструкцию со смутным представлением как она работает, настраивается и какие в ней подвохи.
Даже если вдруг, схема от невермаенда окажется убойнее моего лампача на 2а3, сшибающего у посетителей вставные челюсти, все равно не возьмусь повторять. Потому как не читал отзывов самого автора о звуке , равно как о самой домашке, для чего все затевалось. К симулям и симулянтам доверия нет .
А потом может выясниться, как в той серии статей в Радиохобби от мистера Симулкина, который копал хаенд до самого атомного ядра и структуры металлов, а в конце сказал примерно так :" В конечном итоге, главное решает музыкальный вкус. Мне нравится Шуфутинский и Любэ."
 
А мне нравилось его "вкус мёда ":)
Я тоже слушал Шуфу на фирменном диске с удовольствием. И клипы у него роскошные, особенно дамский вокальный коллектив один, суперский. (имя забыл)Но чтобы эта музыка заменила остальную....
ПС . А Вкус мёда-ващета- Beatles smile_33
 
Ведь очень многие любят ходить на концерты с такой громкостью, от которой просто глохнешь и потом довольно долго восстанавливаешься.
...или не любят, но вынуждены по работе. Ваш покорный слуга, например, одно время работал концертным звукооператором в одной достаточно известной группе. В районе пульта обычно довольно громко ;)
 
Начинать строить усилитель нужно с АС.
Сегодня отбирал комплементарные пары на усь. Из 42 транзисторов вышло только на 1 стерео усилок ...
Остальные не удела... Один тип бетта от 10 до 60 , другой тип ..бетта от 50 до 115.
На тихой громкости(обычно вечером) я использую интим-фильтр ( с вырезом средних частот) .
 

Последние сообщения

Статистика форума

Темы
3,316
Сообщения
264,971
Пользователи
2,552
Новый пользователь
Dmaren55
Назад
Сверху Снизу