Простой УМЗЧ

Умилило! С восьмого класса монтирую на панельках от галетника ! Родственные души!
Впервые этот метод применил для наших 140УД1, там аккурат 12 ног, как и у галеты. И этот спаянный на галетах пред - утвердился внутри Одиссея -001 ,вместе с платами унч Батя .(правда, позже узнал, что ноги 6 8 и 11 вообще пустые у 140й)
Для 8-ногих оперов все 8 выводов галеты плюс 4 для всяких антивозбудных резисторов и емкостей по входу. Ну и простор между выводами.
 
И в итоге, нафига этот ОУ, и Эллиотт НОРМАЛЬНО
 

Вложения

  • p217-f3.gif
    p217-f3.gif
    8.5 KB · Просмотры: 299
Трошин с стандартной цепью термо. Все лучше дерьмового Элиота
 

Вложения

  • Усилитель Трошина2 стандарт АС.PNG
    Усилитель Трошина2 стандарт АС.PNG
    36.9 KB · Просмотры: 414
  • Усилитель Трошина2 стандарт.PNG
    Усилитель Трошина2 стандарт.PNG
    78.2 KB · Просмотры: 433
  • Усилитель Трошина2 стандарт.zip
    Усилитель Трошина2 стандарт.zip
    15.7 KB · Просмотры: 221
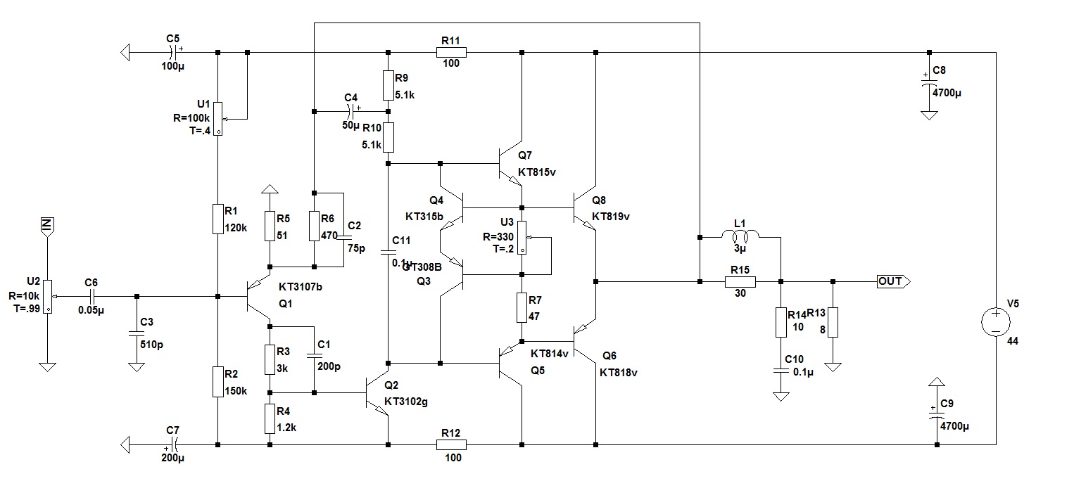
Трошин с стандартной цепью термо. Все лучше дерьмового Элиота
Такое смещение через вдувание тока снизу в цепочку диодов или терморегуляторара на транзисторе я макетил, имеем выраженное одностороннее ограничение выходного сигнала из-за ненуля на выходе опера, который телепается от земли до потолка и каждый вольт на вес золота.
 
АС вносит в конечном итоге такую величину искажений ,что про Кг=0,000% можно забить ...

В 1974году в Германии был выпущен стандарт DIN 45500 определяющий основные параметры Hi-Fidelity (высокая верность воспроизведения), которые позднее был повторен в отечественных ГОСТ’ах.

Hi-Fi акустика ... КНИ, АЧХ и стандарт IEC 60581
В рамках стандарта IEC 60581-7 к акустическим системам высококачественного воспроизведения (High Fidelity) предъявляются следующие требования по качеству звука:
Нелинейность АЧХ не более ± 4 дБ в диапазоне 100-4000 Гц и +4/-8 дБ в диапазоне 50-12500 Гц;
Коэффициент нелинейных искажений не более 3% в диапазоне 250-1000 Гц и 1% в диапазоне 1000-2000 Гц.

В РФ действует ГОСТ 23262-88 «Системы акустические бытовые».
Смотрим для АС какие КНИ забиты в нём для 0(высшей), 1и 2 группы сложности...

коэф.гармоник ....jpg
 
ken2.jpg
Один и тот же кенвуд 6100 , только белый график- после добавления транзистора в одно место и введения новой коррекции. Да, хвост есть и там и там, только в улучшенной версии хоть как то можно услышать вторую гармонику(с большим трудом) а "хвост" находится на уровне ниже -140дБ, и стало быть ниже не только шумов но и наводок на выходной кабель. Как это можно услышать- для меня велика загадка есть.
 
Стандарт просто декларирует однообразие выпускаемого.
А также унифицирует термины и определения.

Он совсем не про качество. А про колличество и одинаковость нОлитого :)
Другими словами, декларируется, сколько должно быть в колбасе мяса, жира и бумаги. Про вкус там ничего нету
Стандарт только указывает на то ,чтобы выпускаемая продукция соответствовала требованиям ,указанным в нём.
А указанные цифирки берутся не с потолка , с воздуха.

Если было так всё просто с выпуском АС с малыми искажениями ,то все бы АС были бы Hi-Fi ...
Да ,и ухо обычного человека отлично слышит искажения 7-8% ,а менее 3-5% ,увы ,уже НЕТ! .
На деле АС выполнить по существующим требованиям Hi-Fi стоит даже сейчас больших денег и зачем стремиться к улучшению АС Hi-Fi если человеческое ухо обычного человека искажения менее 3% не различает.

Приведу КНИ советских АС ...
КНИ по советским  АС.JPG
 
Последнее редактирование модератором:
У него хвост спаял - включил- и все пашет, без подлых сюрпризов и фейерверков. И стабильный как танк.
Чему там гореть? Вот только ничего там не заметили? На меандре ? На модели есть артефак на прямоугольнике. С10 на схеме только для проверки усиления при разомкнутой оос/ Искажений 0.1% на 20 кгц.
 

Вложения

  • элиот.PNG
    элиот.PNG
    43.9 KB · Просмотры: 277
  • элиот.zip
    элиот.zip
    14.7 KB · Просмотры: 166
Последнее редактирование:
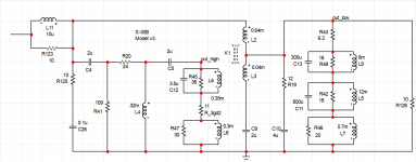
Дивный меандр замечательного усилителя Рода Эллиота будет мне сниться этой ночью. Прекрасен, как говорится, во всём
эллиот.jpg
Артефакты ладно, у него ещё в разные стороны разная скорость, и она к тому же просто никакая, 140уд7 быстрее меандр жуёт, наверное.
Кстати, хинт для поклонников этой схемы- ежели выкинуть диоды из эмиттеро_коллекторов выхлопа, а резисторы с 2.7ом уменьшить до 0.3 ома то на высших звуковых частотах искажения упадут раз в 10. Правда на разностную составляющую имд это не особо влияет.
Не знаю за что этот хлам хвалят, аналогичный и очень похожий усилитель Акулиничева с широкополосной оос просто на голову выше. На две. Недосягаем в общем. Правда и у него есть свои приколы. К примеру Иван Тимофеич не выложил графики меандра, а там есть на что глянуть, уверяю вас.)
 
Последнее редактирование:
Вот архивчик, много лет на компе валяется .Ничего особенного там нет
 
Последнее редактирование модератором:
... не смотрите чернобелый Рекорд67...
А я с удовольствием хотел посмотреть сейчас чб переносной телевизор :) ,который 38 лет назад разработал и отмакетировал для приёма наших и зарубежных каналов. Который работает не только от сети ,но и основное назначение ...от АКБ с потреблением малой мощности(От 9В потребление всего 270мА) при температурах от минус 10 до плюс 40.
самопал.jpg
Трубка 11ЛК ...сначала переносной телик-самопал был только с метровым диапазоном...после прикрутил сбоку и ДМВ (когда ДМВ-вещание началось ).
Смотрел его до конца прошлого столетия ...благодаря сужению полосы пропускания по ПЧ - была возможность смотреть несколько зарубежных ТВ-станций.
Приехал недавно на дачу ...нужно было кое-что найти и извлёк его из сарая .
Весь в пыли ...подключил к нему АКБ ...включил ...экран засветился ....попеременно подключал как метровую ,так и самопальную ДМВ-антенну кроме шумов ничего на экран трубки не узрел.
самопал- с АКБ.jpg самопал-2.jpg самопал-4.jpg

Через 2 года юбилей ему - 40 лет ,а он ещё рабочий ..только уже не показывает аналоговые ТВ-станции (прекратили вещание).
Остались теперь одни лишь приятные воспоминания ...как я на спор наливал в него воду ...защита срабатывала ...тв-отключался ...после просушки вновь начинал работать.

Так что ХОРОШО благодаря БЕСПЛАТНОМУ образованию в СССР сделал его...ПЛОХО -что тогда не все нужные детали можно было купить(достать)..например, для высокого 9КВ применил чёрную присоску от мыльницы, ПЧ-контура брал от спец военки ...макетная плата(резаком от ножовочного полотна порезал стеклотекстолитовый лист на мелкие прямоугольнички ,на которые затем напаивал радиоэлементы ).Макетная плата уже через 38 лет со следами окисления меди ,так как ТВ-самопал хранился в неотапливаемом сарае круглогодично.
самопал-крупно.jpg самопал-5.jpg
 
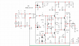
Транзисторный ламповик. Схема простая, детали доступные, спектр "ламповый"
 

Вложения

  • p0045.jpg
    p0045.jpg
    541.6 KB · Просмотры: 390
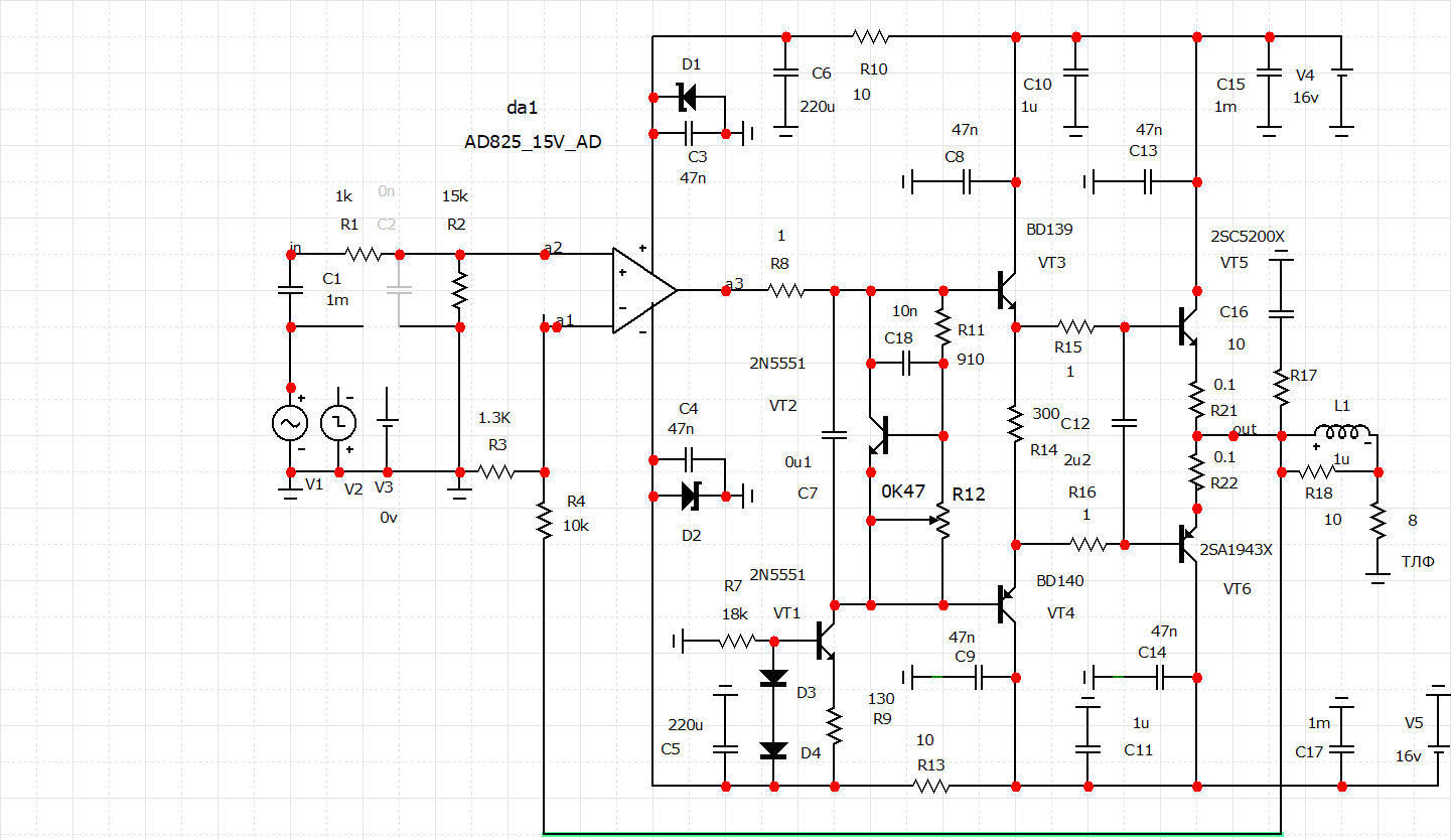
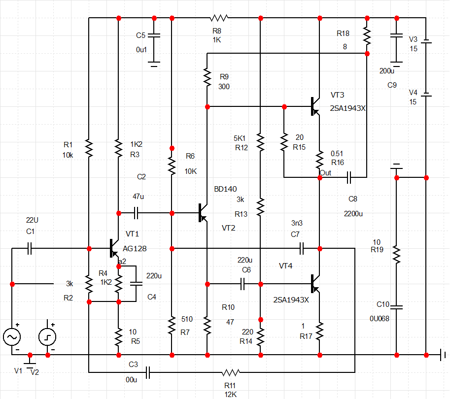
Опять к Трошину. ИМД с двумя парами выходников . Недурно. Пусть и в модели. Главное минимальный отклик с ад825 .Меньше не встречал
.
офф. пл поводу хвостов , нет там никаких хвостов , просто иногда надо и повнимательнее смотреть с растяжкой диапазона
 

Вложения

  • Усилитель Трошина2 стандартимд 2 пары.PNG
    Усилитель Трошина2 стандартимд 2 пары.PNG
    48.8 KB · Просмотры: 142
  • Усилитель Трошина2 гвз.PNG
    Усилитель Трошина2 гвз.PNG
    37.4 KB · Просмотры: 142

Вложения

  • IMG_20220821_225629.jpg
    IMG_20220821_225629.jpg
    535.3 KB · Просмотры: 292
  • IMG_20220821_225701.jpg
    IMG_20220821_225701.jpg
    358.5 KB · Просмотры: 294
Пока схемка из книжицы. Не стал прямую проводимость ставить,использовал файл с обратной. проверь на ошибки. На типы транзисторов внимания не обращай. потом все равно менять буду
Р.С. Даже на этих типах транзисторов схема работает и даже меандр выдает.Ток покоя около 80ма.Ограничение сильно несимметричное.Надо германий или режимы пересчитывать
 

Вложения

  • Боке.PNG
    Боке.PNG
    54.4 KB · Просмотры: 236
Последнее редактирование:
Давняя идея,спаять схему Зыкова на 605-х из Радио 7 за 1968 год,первый мой собственный журнал. Мне тогда 14 было.По незнанию упалил этих 605-х море и за каждый платил одному ушлому по 3 рубля.Но звук тот помню и сейчас.
index.php


Виден почерк бывшего ламповика. :)
 
Можно и такой
mrb1022 Звукотехника_123.pngmrb1022 Звукотехника_124.pngmrb1022 Звукотехника_125.pngmrb1022 Звукотехника_002.png

И дедушки Гендина
Гендин УНЧ mrb0577 1965г_082.pngГендин УНЧ mrb0577 1965г_083.pngГендин УНЧ mrb0577 1965г_084.png
 
Последнее редактирование модератором:
Я ж говорю про один каскад с первым полюсом за 100 кгц
1661166633657.png

4. Применен высоколинейный входной буфер. Кг<0.002% (преобладает вторая - далее резкий спад.)
7.По результатам моделирования (замеры не делал) Кг на мощности 12Вт в полосе 20...20000 0.02%, на 1вт - 0.005%
Спектр резко спадающий, преобладает 2-я гармоника - далее резкий спад как у "лампы".
p.s. Взято отсюда http://www.diyaudio.ru/forum/index.php?topic=5592.0
 
Последнее редактирование:
И чем он лучшее? Ничем, и хуже. Ламповость это просто слова, не имеющие смысла.
 

Вложения

  • Sixties-style-40-W-Audio-Amplifier.jpg
    Sixties-style-40-W-Audio-Amplifier.jpg
    90.9 KB · Просмотры: 196
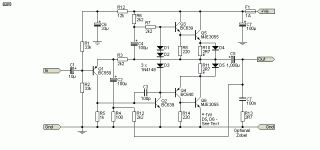
То вы все хвалите короткий тракт, то однотактный, то без ОООС, так где же это всё в ваших схемах?
Предложу всё в одном, кротость, SE, класс А, без OOOCый. 4 Вт - THD 0,1%, 1 Вт RMS 0,006%.
Есть герберы, есть файлы симуляции. diyaudio.com
 

Вложения

  • 4watt-full-pub.jpg
    4watt-full-pub.jpg
    43.7 KB · Просмотры: 282
Последнее редактирование:
1613222707_nagruzka-ihf-a202.png

Вот так часто усилки проверяют в железе, не вижу проблем собрать такую же нагрузку в симуляторе.

AK_схема.jpg
AK-петлевое.jpg
Мой любимый усилок с "широкополосной ООС" и его петлевое усиление при токе покоя 300мкА. При 3мА усиление выше на 10дБ.
По симу на 20кГц модель выдаёт в классе Б -0.01% гармоник.
Два каскада и полоса до 100кГц, ну почти)
 
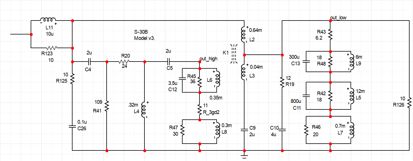
Пожалуста проверяйте. Модель С-30 с эквивалентами головок . Не мое ,честно спионерил
 

Вложения

А тем временем...
 

Вложения

  • TWING.pdf
    TWING.pdf
    25.6 KB · Просмотры: 183
  • TWING.PNG
    TWING.PNG
    101.4 KB · Просмотры: 268
  • TWIND_INT_500mW.PNG
    TWIND_INT_500mW.PNG
    19.7 KB · Просмотры: 236
Как этот спектр интерпретировать? Сколько оно дБ в минус? Или процентов? Что значат эти цифры?
Вот к примеру спектр модели усилка "Чапаев", который кстати попроще вашего будет немножко.
Чапаев.jpg
Тут хоть как то понять можно.
Ах да, размах в один конец 24 вольта на 4 ома.
 

Вложения

Это не спектр, это продукты интермодуляции. Шкала, в общем-то, легко понимается, если помнить, что 1:10 - это -20dB.
 
А сразу спектр этот суперсимулятор в децибелах отрисовать не может? ( а у продуктов интермодуляции нет спектра, а что у них есть?)
Не ну, я не стал конечно на мощности 0.5 ватт свой картинка рисовать, она неинформативна, ну упали искажения до -180дБ, но кто на такой мощности усилок с колонками С-90 слушать то будет?
 
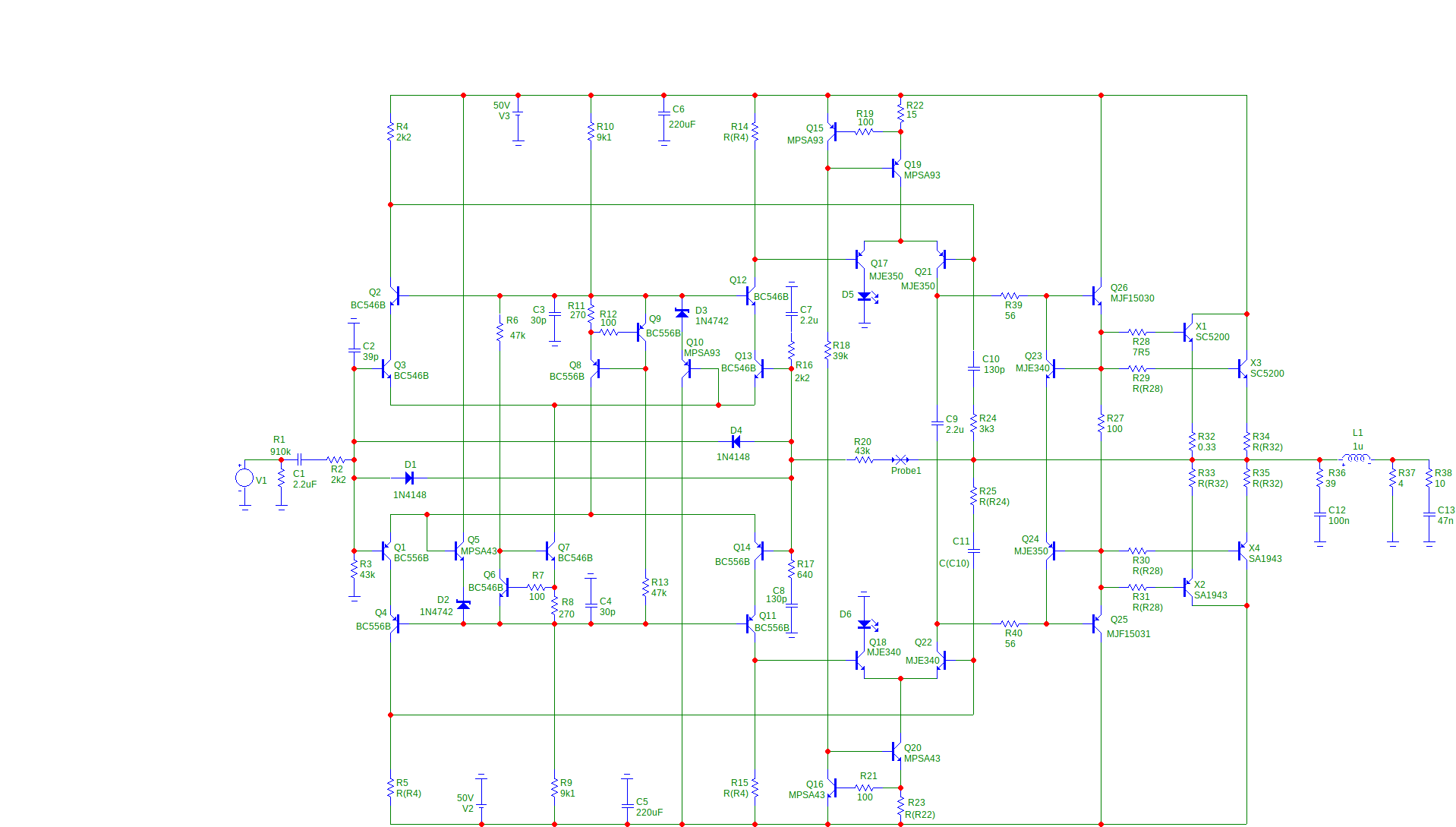
Цепь на транзисторах Q23 и Q24 не работает при жесткой привязке баз этих транзисторов к эмиттерам предвыходных (без делителя напряжения), а особенно при наличии эмиттерных и базовых резисторов у выходных транзисторов. Посмотрите ток предвыходных, выходных и этих транзисторов в симуляторе. Происходит из-за того что при определенном токе на эмиттерных резисторах выходного каскада падение напряжения превышает падение напряжения на базо-эмиттерном переходе и выходной транзистор (неактивный) все равно запирается.
 
Цепь на транзисторах Q23 и Q24 не работает при жесткой привязке баз этих транзисторов к эмиттерам предвыходных (без делителя напряжения), а особенно при наличии эмиттерных и базовых резисторов у выходных транзисторов. Посмотрите ток предвыходных, выходных и этих транзисторов в симуляторе. Происходит из-за того что при определенном токе на эмиттерных резисторах выходного каскада падение напряжения превышает падение напряжения на базо-эмиттерном переходе и выходной транзистор (неактивный) все равно запирается.
Знаете, гонял выходной каскад на всех частотах и уровнях, с мизерным питанием и на полный вольтаж, ступеньки не увидел ни разу.
 

Статистика форума

Темы
3,316
Сообщения
264,967
Пользователи
2,552
Новый пользователь
Dmaren55
Назад
Сверху Снизу