Простой УМЗЧ

Хороший вопрос. Его можно задать автору схемы по адресу: fladell@tin.it ;)
Я бы задал ему вопрос, кто ему считал цепочку частотной коррекции, какой ПТУшник.
Либо это прикол от автора, чтобы подолбались, либо ошибка при печати. Потому как таких цепочек нужно две, в каждое плечо, и она там без идиотского резистора в 150 ком.
 
Ну, адрес известен :)
Я, кстати, сразу использовал Ваш вариант коррекции, и симулятор показывает прекрасные результаты.
Так что я неспешно затариваюсь комплектухой (похвастаюсь: добыл две штуки нулёвых ТПП323-127/220-50 для двойного моно) развожу плату, заказываю латералы (в Англии, у официального дилера) и вперед.
Кстати, схема интересна ещё и тем, согласно симулятору, на выходе без всяких мер по регулировке автоматически стоит ноль постоянки.
Ну хорошо, не ноль, а что-то не выше +/- 3мВ.

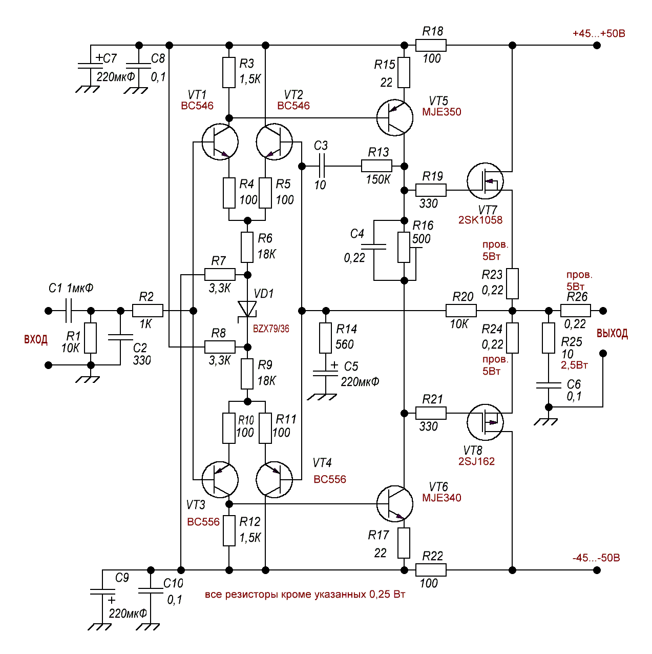
Вот схема почти по ГОСТу.
 

Вложения

почта автора навевает мысли о Флавио Деллепиано, итальянце.
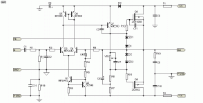
Я как-то увидел его схемку 7-ваттного усилителя в А классе, несложную и красивую, но в макете она отказалась работать, нагрузочная способность совершенно никудышняя, мощности и близко нет .
Специально нашел указанные им транзисторы. Но к тому времени уже повозился с выходными каскадами и примерно понимал их возможности, поэтому особо не надеялся на успех. Так и вышло, что ничего не вышло.
Вот эта неудалая схема
 

Вложения

  • IMG_20210523_082000.jpg
    IMG_20210523_082000.jpg
    424 KB · Просмотры: 340
Последнее редактирование:
Мне хватает Худа, делаю с середины 80-х годов, еще на 2Т802, 2Т803, 2Т903 и подоб.
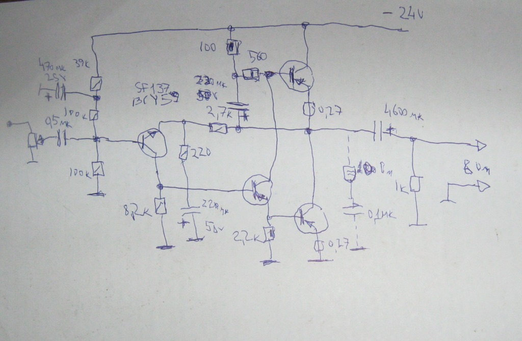
Если сильно не кочегарить, Вам хватит и одного ТПП323 на два канала, примерно по 5 вт в канал. Звучит бесподобно, надо просто послушать.
Сейчас у меня такой, выходные SA1943, качает SA1273. Работает на АС от Симфонии, мощи умотаться.
У Rod Elliott все классно расписано https://sound-au.com/project36.htm
 

Вложения

  • IMG_1829.jpg
    IMG_1829.jpg
    131.9 KB · Просмотры: 315
почта автора навевает мысли о Флавио Деллепиано, итальянце.
Я как-то увидел его схемку 7-ваттного усилителя в А классе, несложную и красивую, но в макете она отказалась работать, нагрузочная способность совершенно никудышняя, мощности и близко нет .
Специально нашел указанные им транзисторы. Но к тому времени уже повозился с выходными каскадами и примерно понимал их возможности, поэтому особо не надеялся на успех. Так и вышло, что ничего не вышло.
Вот эта неудалая схема
Выходному каскаду просто неоткуда высосать ток в базу
 
Выходному каскаду просто неоткуда высосать ток в базу
Там дурацкая нагрузка нижнего транзистора выходного каскада, типа, летающего источника тока, есть такое решение у Джона Бруски. Толку в таком решении- самолюбие почесать, типа, ах, как я круто сочинил. Остальное сомнительно. И не работает , как обещано.
 
Давненько меня здесь не было - то ковид, то отпуск, то подготовка детей к школе...
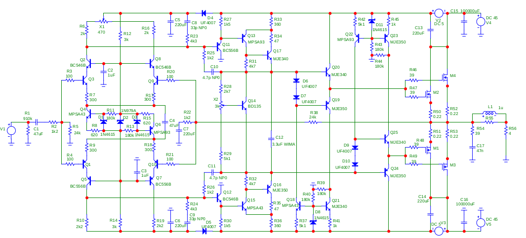
В общем, остановился на вот таком варианте. Простой УМЗЧ, ага :)


SCHEMATIC.pngPHASE.jpgTHD@200W.pngINTERMOD_078W.pngHARM_078W_20k.pngHARM_1k_078W.png
 
Да размер ПП большого значения не имеет. Тут в схеме несколько фишек заложено, а также возможность масштабирования - с такими драйверами на выход можно не две пары латералов поставить, а хоть десять :)
 
Последнее редактирование:
Источник - вот он.
Остальное - плод моего больного воображения :cool:
 
С выздоровлением вас после тяжкой беды, ковида. На себе испытал все "прелести" этой заразы и прошел через конвейер по исцелению от неё. Сейчас прихожу в себя , многое стало не так, как раньше , сил убавилось. Но идей прибавилось. Увидел вашу новую схему, впал в ступор.
Не знаю, зачем было так мудрить с совершенно рабочей схемой , в которой достаточно было емкостишку нужную впаять. Но вам виднее.
 
Хотелось сделать схему на 200Вт, и чтобы при такой мощности она вписывалась в DIN45500, да ещё с возможностью масштабирования :)
 

Вложения

  • p101-f1.gif
    p101-f1.gif
    9.5 KB · Просмотры: 260
Да, может, и проще.
Но сколько ж можно копировать чужие схемы, уже борода седая, пора бы и свое сочинить ;)
Ну и не очень мне нравится асимметрия раскачки выходных мосфетов, да ещё и без драйверного каскада.
 
Да, может, и проще.
Но сколько ж можно копировать чужие схемы, уже борода седая, пора бы и свое сочинить ;)
Ну и не очень мне нравится асимметрия раскачки выходных мосфетов, да ещё и без драйверного каскада.
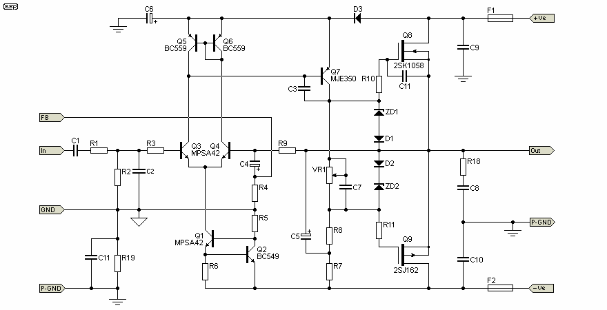
И где тут асимметрия ?
 

Вложения

  • JLH форева.gif
    JLH форева.gif
    52.9 KB · Просмотры: 289
А я не про эту схему (хотя и в ней нет драйверного каскада), я про схему из поста №227.
А с этой схемы, что Вы привели, я и начал :)
Ну, в схеме из поста драйвер как бы есть, Q7. Схема несимметричная, это так. Обилие источников тока - не моё. В нагрузку дифкаскада я врезал бы резисторы, с ними привычнее и надежнее.
Но после макета симметричного усилителя другие схемы вызывают отторжение.
 
Но после макета симметричного усилителя другие схемы вызывают отторжение.
Именно. Поэтому я и стремился сохранить симметрию.
А Q7 - усилитель напряжения, как двайвер такой каскад так себе. У меня и перед ним, и после стоят эмиттерные повторители (см. Q11-Q17).
DRIVER.png
 
Ну и не очень мне нравится асимметрия раскачки
Конечно и безальтернативно симметричные схемы и каскады это очень хорошо. Но то что получилось замечательно на схеме, в натуре портит некомплементарность как бы комплементарных активных компонентов. Эта проблема выявлена давно, но чем более конструкции качественнее, тем проблема есно больше начинает гадить. Посмотрите на этом форуме данные частотных характеристик, которые получил Вячеслав (slami) в его титанических измерениях (я не шучу) и.....
пары комплементарных транзисторов разной проводимости и рядом не лежали.
Выход есно стандартный и один ООС. А ООС видов много. Попробуйте найти публикации автора Медведко (" История двух изобретений или второе дыхание транзисторных усилителей")
Очень интересные данные он получает и правильные выводы делает.
...................................
Моделировать я не буду, но думаю устойчивость Вашей схемы вызывает сомнения. Посмотрите, что там с диаграммой Боде. Почитайте Шкритека по этому поводу. С современными качественными компонентами это очень актуально.
 
Моделировать я не буду, но думаю устойчивость Вашей схемы вызывает сомнения. Посмотрите, что там с диаграммой Боде. Почитайте Шкритека по этому поводу. С современными качественными компонентами это очень актуально.
Кстати, я информацию зажимать не собираюсь - могу выложить файл проекта для MicroCAP, если интересно кому-нибудь.
 
Конструкция сложная, без железа, врятли кто то на неё глаз кинет.
Тут за пьянкой, стакан вина некогда выпить. :)
..........................
Суховский УМ двадцать лет до ума доводили. Битого\перебитого автора, который стаю собак обглодал.
 
И не довел до ума, кстати... Смотреть надоело.
 
дело в том, что как человек сомневающийся, я немножко исследовал драйвер той симметричной схемы на предмет полосы и нагрузочной способности. Результат порадовал, после чего был пристыкован выходной каскад на латералах, схема сложилась в нечто особенное , судя по картинке на экране скопа. Слушать не получилось, дела помешали. Но волшебное впечатление осталось. Поэтому что там можно было улучшать и зачем- трудно сказать.
А насчет поиска идеальной симметрии в схеме- так достаточно взять зеркало и сравнить две половины любого лица. После чего впасть в ужас. И эти люди предъявляют претензии к несимметричным транзисторам, с такими-то лицами! ))))
 
Идеального в природе быть не может. Идеальное это смерть.
Конечно некоторые моменты в статье Медведко можно оспорить, но человек сделал и проверил корректор Хауксфорда, который не тащит искажения (ООС) выходного каскада на вход УМ. Реально и материально проверил влияние наведения паразитной ЭДС динамиков, которая так же попадают в ООС. То что ни один симулятор не покажет, на гадость которую редко вспоминают и учитывают. Как я понял из статьи, эта наведённая ЭДС мама не горюй.
 
Привлекательный заголовок, но по ходу дела его надо менять на НЕпростой усилитель.
Пока это не усилитель. Это схема собранная из кусочков стандартных узлов. До железа ой как еще далеко. К сожалению концепция "простой УМЗЧ" переросла в совершенно в безконцептуальную схему.
 

Статистика форума

Темы
3,316
Сообщения
264,974
Пользователи
2,552
Новый пользователь
Dmaren55
Назад
Сверху Снизу