Схемотехника усилителей 2021

  • Автор темы Автор темы rngtng
  • Дата начала Дата начала
к вопросу о схемотехнике
мой усилитель разработан для АС Симфония2 с паспортной мощностью 10Вт и в идеологии ПЕРВЫЕ ТРИ ВАТТА, поэтому исследовать его искажения надо при мощности не более 5Вт
 
НЕУЛО, ладно, нет так нет :-)

Хуан Пабло, в чОрном кУвадрате, привёл описание излишне ДОРОГОЙ инновационной звуковой методики.
Пользуясь случаем привожу АЛЬТЕРНАТИВНЫЙ вариант, отличающийся демократизЬмом и дешОвизной.

Алгоритм следующий:
- Кирзовый сапог на ногу. Уценённый и списанный.
- Разбег, метра 3 (три), оптимальной дистанции.
- ПасЫент стоит раком, в спортивной позе.
- Короткий, но вдохновляющий, удар сапогом по яйсам,
позволяет получить высокое качество рождающегося звукового сигнала, что позволяет начинающим пвцАм издать свой первый, по НАСТОЯЩЕМУ широкий, аудиосигнал голосом.

Инновация распространяется даром, тоисть совершенно забесплатно.
Документация по применению новшества может быть создана на благотворительной основе после спонсорской помощи.

Этот метод может быть интересен как отечественным так и зарубежным мудозвонам.

В перспективе возможно создание инструксий для других творческих мероприятий.
 
Алгоритм следующий:
- Кирзовый сапог на ногу. Уценённый и списанный.
- Разбег, метра 3 (три), оптимальной дистанции.
- ПасЫент стоит раком, в спортивной позе.
- Короткий, но вдохновляющий, удар сапогом по яйсам,
позволяет получить высокое качество рождающегося звукового сигнала, что позволяет начинающим пвцАм издать свой первый, по НАСТОЯЩЕМУ широкий, аудиосигнал голосом.
Я гляжу тебе тоже понравилось. ) Меня чуть не стошнило. Какая гадость и пошлятина.
Что касаемо улучшения различных тотентазов. Дело в том что тот вариант что я привёл и описал- он не единственный. Испытывался вариант сильно отличающийся на 574уд1(мощностью ватт в 20).
Есть вариант с видоизменённым "бустером". Есть вариант построения на этой схемотехнике темброблока, которому отключение и "обход"- просто не нужны. Он вносит искажений не больше чем просто провод. Несть числа вариаций.
 
Да нет, меня то привлёк самый оптимальный, на мой взгляд, вариант - это МАКСИМАЛЬНОЕ ДОВЕДЕНИЕ 157уд2.

Ну вот считаю эту микру САМОЙ ХОРОШЕЙ.
И есть замысел, ну на дальний случай, использовать такие, с максимальным доведением, как универсальный ПРЕД УН.
Может даже как съёмный модуль.
 
Динозавр, вы его когда слушали? Слуховая память вещь обманчивая. Переслушиваешь - а оказывается полный шлак и казалось хорошим только потому, что лучше ничего доступно в тот момент не было в принципе.
тем не менее почти на всех дискотеках того времени крутили в основном эти усилители несмотря на то что выполнены они были на низкочастотных транзисторах и существенно уступали по качеству звука оригинальной схеме авторов. Вот некоторые параметры модели Электрон-103 с транзисторами ГТ321 (просто не нашел моделей низкочастотных транзисторов). Тем не менее несмотря на сравнительно большое ГВЗ они практически не вносят SID-искажений
 

Вложения

  • Электрон-103_10kHz-SID.png
    Электрон-103_10kHz-SID.png
    98.4 KB · Просмотры: 97
  • Электрон-103_25kHz.png
    Электрон-103_25kHz.png
    80.3 KB · Просмотры: 98
  • Электрон-103_Bode.png
    Электрон-103_Bode.png
    80.3 KB · Просмотры: 106
Последнее редактирование:
тем не менее почти на всех дискотеках того времени крутили в основном эти усилители несмотря на то что выполнены они были на низкочастотных транзисторах и существенно уступали по качеству звука оригинальной схема авторов. Вот некоторые параметры модели Электрон-103 с транзисторами ГТ321 (просто не нашел моделей низкочастотных транзисторов). Тем не менее несмотря на сравнительно большое ГВЗ они практически не вносят SID-искажений
В 1981 году получил в свое распоряжение транзисторы 2Т313Б , отличный кремниевый аналог ГТ321-го и хорошая пара к N транзистору 2Т608Б .До этого про 313-е нигде и ничего .
 
мой усилитель разработан для АС Симфония2 с паспортной мощностью 10Вт и в идеологии ПЕРВЫЕ ТРИ ВАТТА, поэтому исследовать его искажения надо при мощности не более 5Вт
в статье указаны следующие параметры
Выходной мощности 6 Вт на нагрузке 8 Ом соответствует выходное напряжение 9,8 В(пик)
R1988-03_Orlov_Основные технические характеристики.png

Александр, выложите пожалуйста архивом наиболее интересные документы по звукоусилению из вашей коллекции.
основные документы с которыми я работал перечислены в конце статей. Если какие источники не сможете найти я выложу.
 

Вложения

Последнее редактирование модератором:
Petr-51 ну что ж ты туда сюда болтаешся то схемно....
Будь последовательным и рациональным.
ПРОэкскрементируй НЕДОведённый РАРИТЕТ. :)
Доведи до СОВЕРШЕНСТВА.
А то сунулся, спугалси и на утёк....
Вот, накось, НЕДОделку тваво творческого процессу :)
 

Вложения

  • Lider-206_cor-2_Bode.png
    Lider-206_cor-2_Bode.png
    79.4 KB · Просмотры: 99
  • Lider-206_cor-2_20kHz-Clip.png
    Lider-206_cor-2_20kHz-Clip.png
    81.5 KB · Просмотры: 122
  • Lider-206_RL-4_20kHz-spectr.png
    Lider-206_RL-4_20kHz-spectr.png
    72.6 KB · Просмотры: 104
Тем не менее несмотря на сравнительно большое ГВЗ они практически не вносят SID-искажений
ГВЗ может быть хоть секунду, если оно в линию по частоте- то линия задержки скомпенсирует входной сигнал и твоих воображаемых "СИД-искажений"- не будет.
Вообще я считаю что твоя деградация - это хорошо. Нам меньше конкурентов.
 
Petr-51 ну что ж ты туда сюда болтаешся то схемно....
Будь последовательным и рациональным.
ПРОэкскрементируй НЕДОведённый РАРИТЕТ. :)
Доведи до СОВЕРШЕНСТВА.
А то сунулся, спугалси и на утёк....
Вот, накось, НЕДОделку тваво творческого процессу :)
я не понял какого СОВЕРШЕНСТВА вы хотите от этой простейшей схемы? Речь шла об измерении основных параметров, что я и сделал.
 
я не понял какого СОВЕРШЕНСТВА вы хотите от этой простейшей схемы? Речь шла об измерении основных параметров, что я и сделал.
Какая скорость нарастания, коэффициент гармоник на 1кГц, 10кГц, 20кГц? Какие имд? Как схема удерживает ток покоя при изменении питающих напряжений? Ноль постоянки на выходе- не плавает ли? Это основные параметры. Где они? Воображаемые сид-искажения- это вообще не измерения, и тем более не измерения хоть чего либо.
 
ГВЗ может быть хоть секунду, если оно в линию по частоте- то линия задержки скомпенсирует входной сигнал и твоих воображаемых "СИД-искажений"- не будет.
Вообще я считаю что твоя деградация - это хорошо. Нам меньше конкурентов.
ты хоть понимаешь какой бред ты пишешь? какая частота среза будет соответствовать ГВЗ 1 секунда? И вот такие тупые здесь пытаются пудрить мозги
 
ты хоть понимаешь какой бред ты пишешь? какая частота среза будет соответствовать ГВЗ 1 секунда? И вот такие тупые здесь пытаются пудрить мозги
Это вообще безразлично , какая частота и какая задержка. Тупой у нас тут только один. Я гляжу по остальному с твоей стороны возражений нет?
Ну то есть. Что твои "искажения" состоят из первой гармоники- ты не возражаешь. Тому что они воображаемые- ты тоже согласен. Я тебя верно понял?
А то что ты сюда лохов разводить пришел как чай в стакане- это понятно было ещё полгода назад.
В старые времена часто говорили по телефону "вы не туда попали", так вот ты тоже не туда попал. Как кур в ощип.
 
Сейчас продаются за копейки 2Т321 (КТ321) - прямая замена ГТ321 от того же завода-изготовителя (г.Нальчик).
А с какого года они выпускаются? В 1981 их как бы не знали. Счас в справочнике гляну.
Ого, красота какая. Видимо, были, просто в нашей фирме не применялись, скажем, не выпускались с ромбиками. А 313-х в избытке и ОС.
 
в статье указаны следующие параметры
Выходной мощности 6 Вт на нагрузке 8 Ом соответствует выходное напряжение 9,8 В(пик)
Если речь идёт об этой схеме, то я разогнал её до 100 Вт на 6,2 Ом. Звук был неплохой, но девиация нуля на выходе доходила до 200 мВ, а ставить интегратор было мне лень. В результате отдал этот усь гитаристам.
Орлов1.GIFDSC02688.JPG
Меандр 32 кГц, ТП- 200 мА. Полевики на выходе поставил с конской ёмкостью 10 000 пФ. Хотел на предвыход поставить BD139/140 и увеличить ток преда, но тоже поленился.

Красивая схемочка. Оч нра.
Спасибо товарищу Орлову, если бы тогда были мощные Мосфеты, пусть даже только Н-канальные, наверняка он бы сваял эту схему с лучшими параметрами.

Пы. Сы. И нет никаких возбудов и всяких кондёров пикушных-соответственно.
 
Последнее редактирование модератором:
Спасибо товарищу Орлову, если бы тогда были мощные Мосфеты, пусть даже только Н-канальные, наверняка он бы сваял эту схему с лучшими параметрами.

Пы. Сы. И нет никаких возбудов и всяких кондёров пикушных-соответственно.
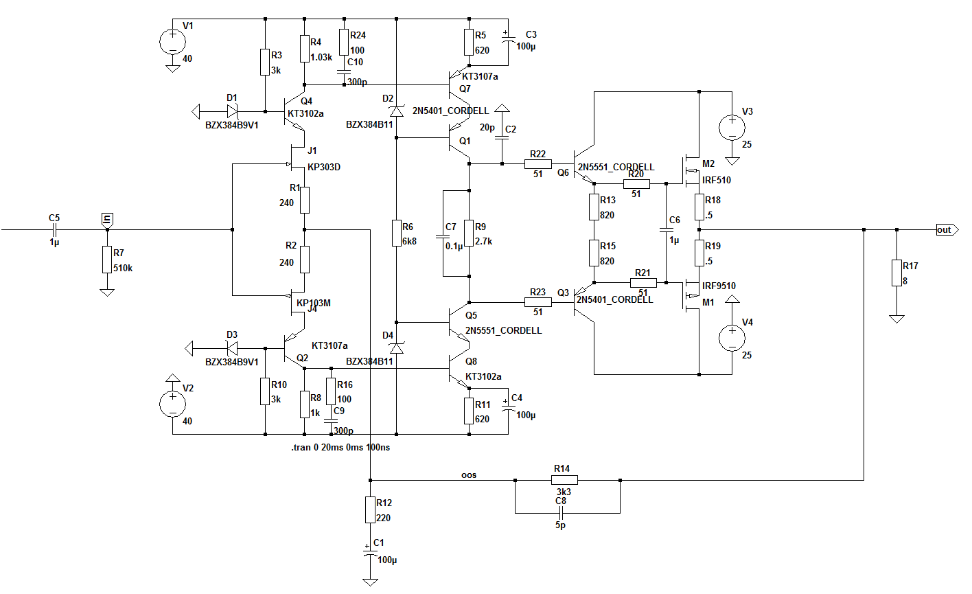
по уму сделан переход от источника напряжения на каскоде к емкостям затворов полевиков-вертикалов, через повторители. Но душа ворчит и просит чуток попроще. Выкинуть чего-нибудь))
И еще, за кадром осталась балансировка нуля, одним подбором пар тут вряд ли, ООС по постоянке удавлена в разы отсутствием емкости в делителе ООС.
Так что, ваши мысли про интегратор разделяю.
 
1711884760252.png
Если немного эту схему подшаманить то получится вот так. Гораздо более линейная работа и ГВЗ такие что никакой петров со своими СИД искажениями - ничего не найдёт.
 
я не понял какого СОВЕРШЕНСТВА вы хотите от этой простейшей схемы? Речь шла об измерении основных параметров, что я и сделал.
понимаешь, вот ''простейшие'' если их правильно приготовить, иногда оказываются ''золотыми'' :-)

Ты, ладно, отдаю должное, ты всё ПРАВИЛЬНО перенёс. Относительно. И правильно внизу массу "+" сделал.
Но изменил некоторые номиналы от слова ''нетуда'' :-)

Потом, правильно НЕУЛО написал, данных то измерений нетУ...

Хотя это и к лучшему, пока. Поскольку схема то не доведена.,..

Я обьясню.
Вот в те, уже давние, времена, кАда я ещё не раскопал запасной блок, я ПО ПАМЯТИ вспоминал, что там ''серийный'', это тот тип, который НЕУЛО симулировал.
Но вот я оБшибся.... Оказалось, что запасной блок, с которого я собираюсь начать усовершенствовательную эпопею, он как раз такой, схему коего ты взялся поковырять....

Поэтому и возник снова тот давний вопрос....
Так что, ты ''поковыряешь'' в стимуляторе схемульку с целью доведения до МАКСИМАЛЬНОГО СОВЕРШЕНСТВА, или тебе милее ''поговорить'' на форуме о том, о сём, точнее ничем... ?
Если ДА, то я начну тебе подсказывать шажки, которые надо будет проверить.
Если НЕТ, ну чтож, продолжай свой симпозиум :-)
 
понимаешь, вот ''простейшие'' если их правильно приготовить, иногда оказываются ''золотыми'' :)
за то время что Вы ту дкмаете,как из говна конфетку слепить,можно было пойти заработать денег и купить готовый хай энд усилитель ну или нормальные транзисторы на худой конец
 
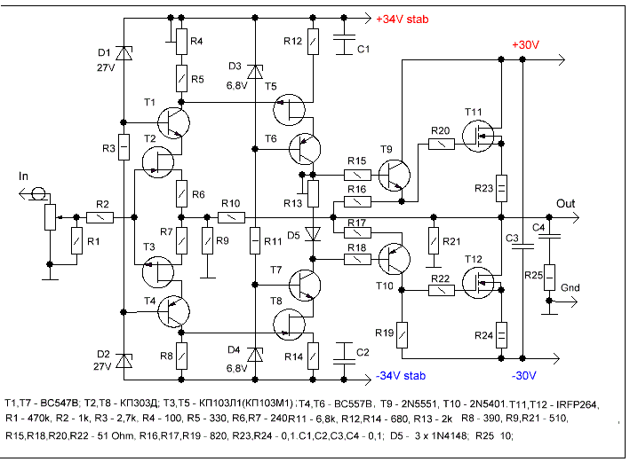
Схема печаталась в Радио 1988 №3 с43
 

Вложения

  • L580.GIF
    L580.GIF
    52.5 KB · Просмотры: 121
за то время что Вы ту дкмаете,как из говна конфетку слепить,можно было пойти заработать денег и купить готовый хай энд усилитель ну или нормальные транзисторы на худой конец
1) я, вобщето, подслеповатый пенсионер ОДНОГЛАЗЫЙ.
ВСЁ, я уже ''отработался''.
Теперь на ЩАСливом ''отдыхе''....
2) нормальный усилитель ЕСТЬ.
Но он слишком мощный, колонки S90 слишком большие....
Хочется чегоЙта самому ''слепить''. Поменьше, послабже... САМОМУ. ''слепить''.
 
Если речь идёт об этой схеме, то я разогнал её до 100 Вт на 6,2 Ом. Звук был неплохой, но девиация нуля на выходе доходила до 200 мВ, а ставить интегратор было мне лень. В результате отдал этот усь гитаристам.
У вас в схеме все сделано абы как и не мудрено, что она у вас плавала по постоянке, поскольку цепьь ООС нужно было делать без усиления на постоянном токе. Посмотрите как сделал Неуло. Кстати и во входном каскаде он сделал правильно - закаскодил входные полевики. А то, что там накалякано от балды или откуда-то передрано не думая.
Возьмите схему Неуло, вживите туда вместо R9 смещение на транзисторе и макетьте. Хотя там могут быть проблемы с подбором входной пары полевиков, но это уже вопрос второй. Так что как в люксмане стоит подстроечный поставить на входе, чтобы крутизну плеч отрегулировать как-то в процессе.
 
Последнее редактирование:
У вас в схеме все сделано абы как и не мудрено
Это схема не моя, я её взял с журнала Радио. Был заказ начинающих музыкантов собрать им усь с квази-выхлопом на дубовых N-канальных мосфетах. Вот и остановился на этой схеме.

закаскодил входные полевики
В "моей" схеме также это сделано.

Хотя там могут быть проблемы с подбором входной пары полевиков,
Полевики подобраны.
 

Вложения

  • Орлов2.png
    Орлов2.png
    83.5 KB · Просмотры: 116
замена во втором каскаде полевиков на биполяры- улучшает работу усилителя. причём изрядно. тут я - не виноват. это физика.)
 
замена во втором каскаде полевиков на биполяры- улучшает работу усилителя. причём изрядно. тут я - не виноват. это физика.)
Так гораздо лучше, потому что подобрать полевики по крутизне в пары сложно.
 
Так гораздо лучше, потому что подобрать полевики по крутизне в пары сложно.
Я даже с трудом представляю как это кто нибудь делать будет. С полевиками общаюсь не слишком часто*(
 

Статистика форума

Темы
3,304
Сообщения
263,140
Пользователи
2,544
Новый пользователь
vlad'mir
Назад
Сверху Снизу