Схемотехника усилителей 2021

  • Автор темы Автор темы rngtng
  • Дата начала Дата начала
замена во втором каскаде полевиков на биполяры- улучшает работу усилителя. причём изрядно. тут я - не виноват. это физика.)
это потому что нагрузка первого каскада очень низкоомная,если бы там ИТ стояли то полевики имели бы какой то смысл,и поставить не джифеты а мосфеты с малой емкостью 10,,,20пф ,тогда потенциал на затворе изменится на 3в и можно включить даже ит или более высокоомный резистор в нагрузку первого каскада
полевики нужны только в первом каскаде,хотя и там можно эмиттерными резисторами решить линейность,а подбирать пару разной проводимости это очень дорого,
во втором каскаде полевики сверху лучше поставить сделав следящий каскод,если по напряжению проходят
 

Вложения

  • vt5.gif
    vt5.gif
    1.4 KB · Просмотры: 76
Последнее редактирование:
по уму сделан переход от источника напряжения на каскоде к емкостям затворов полевиков-вертикалов, через повторители. Но душа ворчит и просит чуток попроще. Выкинуть чего-нибудь))
И еще, за кадром осталась балансировка нуля, одним подбором пар тут вряд ли, ООС по постоянке удавлена в разы отсутствием емкости в делителе ООС.
Так что, ваши мысли про интегратор разделяю.
Если там мелкие полевики подобраны как надо, то и интригатор не понадобится.
 
Если там мелкие полевики подобраны как надо, то и интригатор не понадобится.
Почему же не понадобится? Ты замотаешься их точно подбирать. А интригатор это проблему решает, заодно и вх кондёр не нужен становится.
 
Лень до добра не доводит. И нет никакой проблемы в подборе комплементарных пар мелких полевиков.
Хреновый подход - лениво навалить в схему что попадло, а потом давить этот бардак оосами та интригаторами.
 
Последнее редактирование:
И нет никакой проблемы в подборе комплементарных пар мелких полевиков.
это когда их коробка в наличии,а купить 20шт чтобы выбрать 4 накладно
жаль у продавцов нет сервиса крутизну и нач ток стока за отд плату указывать,продажи бы выросли
 
Лень до добра не доводит. И нет никакой проблемы в подборе комплементарных пар мелких полевиков.
Хреновый подход - лениво навалить в схему что попадло, а потом давить этот бардак оосами та интригаторами.
Так уж и лень. Перебирать сотни полевиков чтобы что? Чтобы сэкономить один ОУ? Так эти полевики будут дороже в итоге, и не факт ещё что нормально подобрать выйдет. А к тому же подбор полевиков- входную постоянку никак не скомпенсирует.
 
это когда их коробка в наличии,а купить 20шт чтобы выбрать 4 накладно
жаль у продавцов нет сервиса крутизну и нач ток стока за отд плату указывать,продажи бы выросли
Не в той системе рассуждаете. Чем больше транзисторов участвует в подборе, тем больший процент пар в итоге. Крутизна в одной точке, и начальный ток мало о чем скажут.
 
Вот продать парные приборы как раз менее проблематично, чем неизвестно какие.
 
Вот продать парные приборы как раз менее проблематично, чем неизвестно какие.
а останутся именно неизвестно какие
вообще наверное схему надо или на биполяры перепилить, только ВК полевой оставить, или... ну или интегратор поставить и не лохматить бабушку.
 
Это схема не моя, я её взял с журнала Радио.
Есть у вас отсылка к журналу? Я не нашел в двух статьях Орлова такой же точно схемы. Структурно вроде бы такие, но та, что вы приводили выше, отличается и там дополнительные косяки. Вероятно была перерисована невнимательно и переделана кем-то по своему разумению. Так что непонятно что конкретно тогда мы обсуждаем. Ну или свою точную схему приведите, как альтернативу.
 
Последнее редактирование модератором:
а что там выдающегося?было бы что пи,,,дть,в УН джифеты не нужны от слова совсем,туда пару ZVN3106/ZVP3106 надо или супербэтта биполяры вниз каскода
 
Не улавливаю смысла в хилых сверхмалошумных джифетах на входе мощника с высоким питанием.
Это надо спросить у Н. Сухова. Одна из его "мантр" гласит, что на входе усилителя обязательно должен быть полевой транзистор! В статье Орлова написано что связка ОИ-ОБ обеспечивает лучшую перегрузочную способность.
 
Это надо спросить у Н. Сухова. Одна из его "мантр" гласит, что на входе усилителя обязательно должен быть полевой транзистор!
Полевик на входе УНЧа не мантра. а проверенное решение. Другое дело, для этого есть полевики покрепче 170-х.
А я так вообще бы лампу на входе применил. Ей точно пофиг на эти страдания.
(Точнее- уже применил и очень доволен)
 
Так что, ты ''поковыряешь'' в стимуляторе схемульку с целью доведения до МАКСИМАЛЬНОГО СОВЕРШЕНСТВА, ... ?
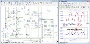
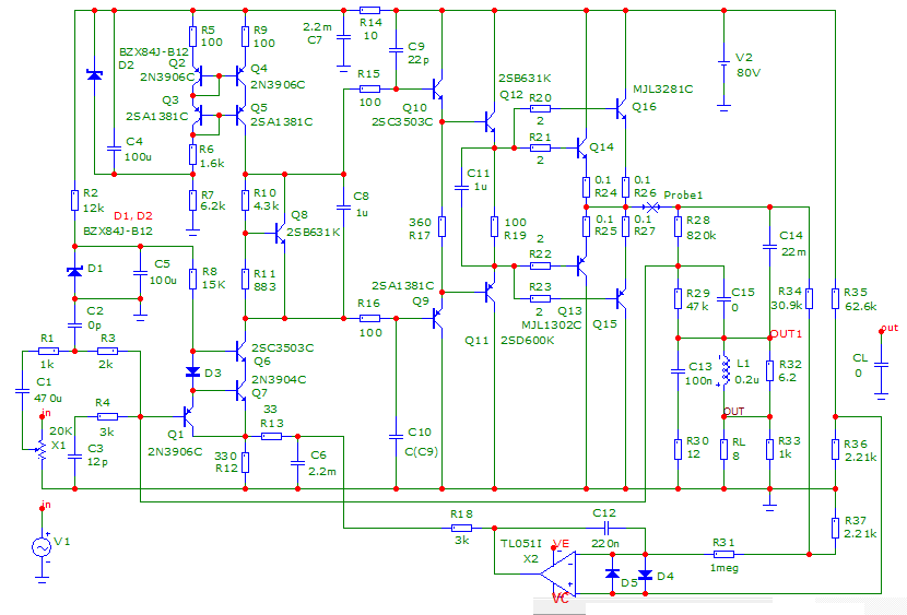
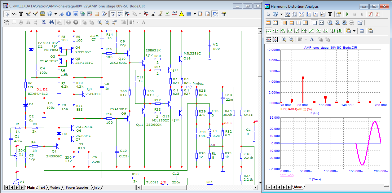
Боюсь что доведенный до СОВЕРШЕНСТВА тебе не понравится. Оставил только один каскад усиления с параллельной ОС. Работоспособен при изменении напряжения питания в широких пределах (от 30 до 80 Вольт)
коммутационных искажений и искажений типа SID нет
 

Вложения

  • AMP_one_stage_1W_20kHz-spectr.png
    AMP_one_stage_1W_20kHz-spectr.png
    75.2 KB · Просмотры: 102
  • AMP_one_stage_20kHz-spectr.png
    AMP_one_stage_20kHz-spectr.png
    83.8 KB · Просмотры: 115
  • AMP_one_stage_Bode.png
    AMP_one_stage_Bode.png
    88.4 KB · Просмотры: 116
  • AMP_one_stage_SCH.png
    AMP_one_stage_SCH.png
    38.7 KB · Просмотры: 118
  • AMP_one_stage_500kHz.png
    AMP_one_stage_500kHz.png
    83 KB · Просмотры: 120
Боюсь что доведенный до СОВЕРШЕНСТВА тебе не понравится. Оставил только один каскад усиления с параллельной ОС. Работоспособен при изменении напряжения питания в широких пределах (от 30 до 80 Вольт)
коммутационных искажений и искажений типа SID нет
1711947805750.png

Подай бустр с частотой 1кГц. Не обманывай людей. СИД-искажения- сразу появятся. Или это коммутационные будут? На 1кГц. Плохой усилитель, похоже.
 
Подай бустр с частотой 1кГц. Не обманывай людей. СИД-искажения- сразу появятся. Или это коммутационные будут? На 1кГц. Плохой усилитель, похоже.
чудак, если SID-искажений и коммутационных нет на частоте 10 кГц, то с какого перепугу они появятся на частоте 1 кГц?
 
чудак, если SID-искажений и коммутационных нет на частоте 10 кГц, то с какого перепугу они появятся на частоте 1 кГц?
А ты подай. Чего там гадать то. Откуда они появятся. Оттуда. Оттуда же откуда и на 10кГц у тебя "появляются".
Лучше конечно 500герц подать, там будет ещё нагляднее.
 

Вложения

  • Шкритек-1.png
    Шкритек-1.png
    95.4 KB · Просмотры: 94
Есть у вас отсылка к журналу? Я не нашел в двух статьях Орлова такой же точно схемы.
Вспомнил... Я после журнала Радио скачал книжку Орлова и оттуда взял эту схему.

Орлов В.В. Применение полевых транзисторов в усилителях звуковой частоты​

 
Боюсь что доведенный до СОВЕРШЕНСТВА тебе не понравится. Оставил только один каскад усиления с параллельной ОС. Работоспособен при изменении напряжения питания в широких пределах (от 30 до 80 Вольт)
коммутационных искажений и искажений типа SID нет
ПЕТРОВ, а ЭТО что за гауно ?
Мы вроде как общались на тему МАКСИМАЛЬНОГО доведения ТОГО САМОГО УСя.
А этот КАРкадилл, это далеко от искомого.
Я писал, что ЕСЛИ ТЫ ГОТОВ, то я начну ПОШАГОВО давать предложения по, опять же, поПОШАГОВОМУ улучшению, с выводом полученных параметров для КАЖДОГО улучшения.
И так, исходная - схема. Набери её КАК ОНА ЕСТЬ (+ на массе, масса внизу) и померь искажения.
Интересно, вот есть у симулей глюи ?
У НЕУЛО получилось 13,75% на ''родной'' схеме, а у тебя сколько вылезает ?
Это сравнение для пущей ДОСТОВЕРНОСТИ. И ''калибровки'' измерений твоего симуля.
Питание укажи 25 вольт.
И, для начала, давай ей коррекцию изменим - перенос цепочки С8-Р10 к С4. (1000пф+1000пф+1ком)
Тоесть делаем Т образный фильтр, с ногой в массу.
Это уже второе измерение.
Попробуй его усугубить - поставь кондёры по 220пф и резистор 5ком. Куда изменились искажения ?
Приделай хоть какую вольтодобавку, померяй, это третье измерение искажений.
Общее сопротивление резисторов 1,1ком. А вот ПОДУМАТЬ надо, КАК распределить их сопротивление. Соотношение от 1:1 до 1:4. Конденсаторы тоже - спорно. От 20 до 200 МКФ.
 

Вложения

  • Лидер206 экспериментал.JPG
    Лидер206 экспериментал.JPG
    672 KB · Просмотры: 115
Последнее редактирование:
вот искажения меньше и при правильном выборе рабочей точки третья гармошка почти 0
Именно, что нечетные практически уходят в ноль.
Добавьте продолжение таблицы, где информация о дифкаскадах на биполярах и полевиках.
По поводу подбора комплементарных джфетов:
 
Последнее редактирование:
А ты подай. Чего там гадать то. Откуда они появятся. Оттуда. Оттуда же откуда и на 10кГц у тебя "появляются".
Лучше конечно 500герц подать, там будет ещё нагляднее.
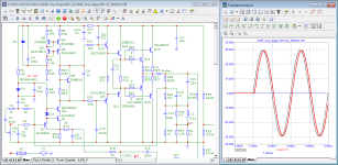
Да пожалуйста.
Как видишь усилитель полностью соответствует критерию Хафлера, векторные погрешности на уровне примерно -70 дБ.
SID - искажения также ничтожно малы (очень кратковременны по длительности и ничтожно малы по амплитуде - менее 0,1 мВ) , их даже не просто выделить. Требуется увеличивать число выборок, а это влечет за собой очень длительное время просчета.
АВК, тебе если интересно тем гавном заниматься, то и занимайся на здоровье и не парь мозги.
Неуло тебе в помощь.
 

Вложения

  • AMP_one_stage_500Hz-SID - копия.png
    AMP_one_stage_500Hz-SID - копия.png
    87.6 KB · Просмотры: 97
  • AMP_one_stage_500Hz-SWDT.png
    AMP_one_stage_500Hz-SWDT.png
    91.5 KB · Просмотры: 79
Последнее редактирование:
Да пожалуйста.
Как видишь усилитель полностью соответствует критерию Хафлера, векторные погрешности на уровне примерно -70 дБ.
SID - искажения также ничтожно малы (очень кратковременны по длительности и ничтожно малы по амплитуде - менее 0,1 мВ) , их даже не просто выделить. Требуется увеличивать число выборок, а это влечет за собой очень длительное время просчета
-70дБ- это прилично. Ничто не смущает? Откуда же они взялися, хоть и не должно быть?
Спектр катушков выложи наконец. Или мне самому это сделать уже?
 
А это усилитель Андроникова РА 72
Не, у Андронникова на выходе комплементарная пара, а у Орлова КП904 в квази. Но в книге действительно нашел ту схему. А вот Орлова уже нет смысла в исходном варианте собирать, даже в качестве обаловаться.
По уму, там нужно во входном каскаде и по постоянке балансировка, и по переменке. Если в каскоде поставить биполяры, то возможно одной регулировкой можно будет обойтись. На выходе что-то комплементарное применить. Если уж на полевые тянет, то повторитель и пару вертикалов. А там уже симулировать и смотреть что еще можно подправить. Хотя, проще прикопать за сараем, чем тратить время.
 
dct bp gecnjuj d gjhj;ytt/ Все из пустого в порожнее. привет всем
 

Статистика форума

Темы
3,304
Сообщения
263,140
Пользователи
2,544
Новый пользователь
vlad'mir
Назад
Сверху Снизу