Схемотехника усилителей 2021

  • Автор темы Автор темы rngtng
  • Дата начала Дата начала
Хуан, а "уперся Лихницкий в стенку" лишь потому что использовал те же синусоидальные сигналы в установившемся режиме. Та же ошибка у всех кто пытался использовать этот метод. Прогресс наметился в статье AES-100, где в качестве тестовых сигналов использовались бурсты.
Совсем не поэтому, а потому что не смог организовать грамотно с научной точки зрения исследование, а затем стал делать глубокомысленные, но поверхностные и нелогичные выводы.
Чтобы убедиться что же вносит тестируемый усилитель вычтем между собой продукты искажений на выходах режекторных фильров. Как видим результат тот же что и на выходе отдельно взятого усилителя (это к вопросу по поводу опасений Корвет 200УМ).
Вы не поняли о чем говорили Корвет и Неуло. Речь шла о том, что тестовые сигналы вычитаются корректно, когда они расположены на частотной оси там, где вы скомпенсировали фазу или, как вы оперируете, ГВЗ. Вне этих рамок вычитается со сдвигом и соответственно разностный сигнал этих компонент будет ненулевой.
 
До чого тут демпфінг фактор? На низьких частотах ці АС мають однаковий опір. Розходяться ним лише на СЧ і ВЧ.

Підсилювач один і той же. Нехай в нього буде демпфінг фактор 100. Але ж АС різні.
До того, що страшний гірський пейзаж імпедансу АС знімають при живленні її умовно струмом.
А типовий підсилювач для звуку джерело напруги.
Низький вихідний опір підсилювача нівелює відхилення імпедансу системи "підсилювач+АС" тим сильніше, чим менший вихідний опір підсилювача. При співвідношенні лише 8 відхилення імпедансу складатиме не більше за 1 дБ, а при 100 менше за 0.08 дБ. В тому числі на СЧ і ВЧ, якщо вихідний опір підсилювача сталий в усьому діапазоні його робочих частот.
Це також питання конструкторові підсилювача.
 
Последнее редактирование:
Микродинамика — характеристика, отражающая скорость нарастания фронта сигнала при воспроизведении одного или нескольких инструментов, а также иных звуков у нижней границы динамического диапазона в конкретном музыкальном фрагменте.
кто крутанет в микркапе мою схему

Атака звука - это возможность аппаратуры максимально быстро и точно, с нужной амплитудой реагировать на изменение уровня сигнала. Она влияет на резкость удара бочки, тарелки, колокольчика, клавиши фортепьяно, ксилофона, рывка струны и т.д.. Поэтому, при нарушении атаки, звук становится более прилизанным, гладким и вялым, одним словом «мертвым».

https://ldsound.club/threads/mikrodinamika.1304/post-98528

Марков Николай

«Реально в помещении требуется всего 45...60 дБ диапазона, а с послезвучиями комнаты - и того меньше.»

Другими словами: Микродинамика отражает верность воспроизведения звуков у нижней границы динамического диапазона.

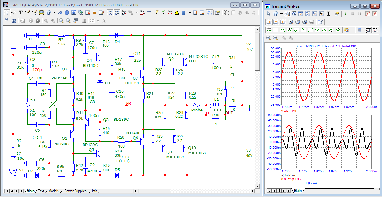
Посмотрим как усиливается сигнал моделью этого усилителя на уровне -50 дБ (1/300 от пикового уровня)
Как показывает тест выходной сигнал практически с самого начала повторяет сдвинутый во времени и приведенный к уровню выходного входной сигнал. Нет и намека на искажения поворота (SID) которые я демонстрировал в моделях других усилителей неоднократно. Амплитуда продуктов искажений менее 0,001 Uout или менее 0,1%, коммутационных искажений также нет!
 

Вложения

  • R1989-12_Korol_10kHz_SWDT-SID.png
    R1989-12_Korol_10kHz_SWDT-SID.png
    96.3 KB · Просмотры: 109
  • R1989-12_Korol_10kHz-dist.png
    R1989-12_Korol_10kHz-dist.png
    93.6 KB · Просмотры: 110
  • R1989-12_Korol_10kHz-микродинамика.png
    R1989-12_Korol_10kHz-микродинамика.png
    94.5 KB · Просмотры: 109
  • R1989-12_Korol_10kHz_spectr.png
    R1989-12_Korol_10kHz_spectr.png
    85.1 KB · Просмотры: 107
Последнее редактирование:
До того, що страшний гірський пейзаж імпедансу АС знімають при живленні її умовно струмом.
А типовий підсилювач для звуку джерело напруги.
Низький вихідний опір підсилювача нівелює відхилення імпедансу системи "підсилювач+АС" тим сильніше, чим менший вихідний опір підсилювача. При співвідношенні лише 8 відхилення імпедансу складатиме не більше за 1 дБ, а при 100 менше за 0.08 дБ. В тому числі на СЧ і ВЧ, якщо вихідний опір підсилювача сталий в усьому діапазоні його робочих частот.
Це також питання конструкторові підсилювача.
Всі ці речі не прибирають індуктивності динаміка.
 
Всі ці речі не прибирають індуктивності динаміка.
Підсилювачу на те байдуже, якщо він в змозі віддати потрібний струм в навантаження при жорстко контрольованій напрузі на навантаженні. На звук це вплине пропорційно залишковому відхиленню імпедансу системи "підсилювач+АС". Тобто, при демпінг-факторі 86 і більше відхилення в випромінюваному рівні звуку, спричинене нерівномірністю імпедансу, становитиме менше, ніж поріг чутливості до нього вуха будь-якого сапієнса.
 
Последнее редактирование:
Підсилювачу на те байдуже, якщо він в змозі віддати потрібний струм в навантаження при жорстко контрольованій напрузі на навантаженні. На звук це вплине пропорційно залишковому відхиленню імпедансу системи "підсилювач+АС". Тобто, при демпінг-факторі 86 і більше відхилення в випромінюваному рівні звуку становитиме менше, ніж поріг чутливості до нього вуха будь-якого сапієнса.
Напруга то буде, типу, "жорстко контрольована", я як стосовно струму в гучномовці?
 
Він буде таким, як потрібно гучномовцеві ;)
Аби підсилювач зміг його віддати.
Ми повертаємось до питання вихідного опору підсилювача і його залежності від струму в навантаження. Це підлягає розрахунку.
Тобто, знову питання до конструктора підсилювача і його кваліфікації, як схемотехніка.
 
Последнее редактирование:
Не вивертайтесь - чи буде залежати затримка струму в котушці гучномовця від індуктивності його звукової котушки?
 
Ні, не буде. якщо сигнал в межах смуги потужності підсилювача.
Вихідний опір підсилювача має дві залежності: від частоти і струму в навантаження.
Це можливо врахувати, знаючи конкретні параметри навантаження. В цьому немає нічого від езотерики.
 
І не буде ніякого зсуву фази між підведеною напругою і струмом на індуктивності?
 
Буде, але вплив на звук від того менш суттєвий, ніж від зміни рівня напруги на навантаженні.
Це також можна врахувати, але то вже клопіт конструктора АС, не підсилювача.
 
Атака звука - это возможность аппаратуры максимально быстро и точно, с нужной амплитудой реагировать на изменение уровня сигнала.
Атака звука не имеет никакого отношения к возможностям аппаратуры, это вообще не про аппаратуру.

Атака - это огибающая музыкального сигнала в области нарастания амплитуды его (сигнала) составляющих, т.е. скорость изменения амплитуды сигнала.
Разумеется скорость изменения амплитуды во много раз меньше скорости изменения напряжения или соответствующего параметра звуковой волны.
Поэтому, если сигнал воспроизводится, то атака тем более.
 
такое ощущение что г-н Петров у нас в гадалки подался, "искажения приворота","искажения отворота", "искажения снятия венца безбрачия" . помойный усилитель, позор схемотехники за авторством товарищя Короля- немедленно объявлен "идеальным" , нет искажений приворота и нет "коммутационных искажений", однако выше я выложил спектр сего величайшего достижения схемотехники. и что же позвольте узнать так в него мощно срёт? "неуловимые искажения" некие? да нет. всё просто. данный чудо усилитель сильно приближен по некоторым параметрам к простому медному кабелю. ну то есть усиления в петле- почти нет. но к сожалению,
в отличии от кабеля ему ещё и усиливать сигнал надо.. а с этим у нас большие проблемки. Петров, сколько не говори "халва" , говно которое ты всем пытаешься скормить ей не станет. разве только в твоей нездоровой голове такое может случиться.
 
Так это нормально,а дальше это гонки,но звука не будет.

Из статей И.Алдошиной по психоакустике:

«
В предыдущие периоды развития аудиотехники существовал огромный разрыв между объективными измерениями и субъективными оценками. Измерялось сравнительно небольшое количество параметров (АЧХ, КНИ, характеристика направленности и др.)

Задача психоакустики на данном этапе – ответить на вопрос: какие именно, и сколько параметров надо измерять в аудиоаппаратуре, с тем, чтобы с их помощью можно было адекватно судить о качестве звучания. Иначе говоря, установить связь между тем, что мы измеряем, и что мы слышим. »

«....Пороги слуховой чувствительности существенно зависят от характера нелинейности: при появлении низших (второй, третьей) гармоник пороги слуха для тональных сигналов составляют 0,1%, для фортепианной музыки 1…2%, для эстрадной музыки до 7%.

… исследования Блауерта показали, что слух наиболее чувствителен к скорости изменения фазы, т.е. к групповому времени задержки (ГВЗ).»

Поэтому гонка за количеством нулей после запятой в Кг бессмысленна, если ГВЗ велико (более 0,1...0,2 мкс) и имеет выбросы за полосой пропускания.

«… восприятие тембра зависит от спектральной структуры звука, то есть от состава

обертонов и соотношения их амплитуд. ... обертоны - это все составляющие спектра выше фундаментальной частоты, а обертоны, частоты которых находятся в целочисленных соотношениях с основным тоном, называются гармониками.»

«Заключение.

Подводя некоторые итоги, можно сказать, что основными физическими признаками, по которым определяется тембр инструмента, и его изменение во времени, являются:
  • выстраивание амплитуд обертонов в период атаки;
  • изменение фазовых соотношений между обертонами от детерминированных к случайным (в частности, за счет негармоничности обертонов реальных инструментов);
  • изменение формы спектральной огибающей во времени во все периоды развития звука: атаки, стационарной части и спада;
  • наличие нерегулярностей спектральной огибающей и положение спектрального центроида (максимума спектральной энергии, что связано с восприятием формант) и их изменение во времени»
Также было подчеркнуто что тембр звука в основном определяют первые 5-7 гармоник из 15...17-ти.

Что такое тестовый сигнал частотой 10 кГц? Это 2-я гармоника для сигнала частотой 5 кГц, 3-я гармоника для сигнала частотой 3,33 кГц и 7-я гармоника для сигнала частотой 1,4 кГц.

Таким образом этот сигнал можно считать одной из гармоник звуковых сигналов из области наибольшей чувствительности слуха. И если он с самого начала (на уровне -50 дБ, т. е. на уровне микродинамики) точно усиливается на выходе усилителя, то и передача тембра таким усилителем будет максимально реалистичной.
p.s. ну а если хотите тешить свое самолюбие параметрами симулятора и обманывать ими коллег, то делайте идеальные комплементарные модели транзисторов как это делает Алексей1.
 
Последнее редактирование:
Поэтому гонка за количеством нулей после запятой в Кг бессмысленна,
Нету её, гонки. Ползёшь себе потихоньку, а три-четыре нуля после запятой сами получаются (если дуру не гнать).

p.s. ну а если хотите тешить свое самолюбие параметрами симулятора и обманывать ими коллег, то делайте идеальные комплементарные модели транзисторов как это делает Алексей1.
От тута ты наступил в жидкое и вонючее.
Радиолюбители, не будьте, как петров, учитесь и учитесь и учитесь.
Неграмотные представители рода человеческого негодуют: дескать неправильно я бутерброд ем - надо колбасой на язык
(ну то ись, надо разные транзисторы в плечи пихать, а то говорят, сильно маленькие искажения).
Для начала с одинаковыми:
одинаковые.png


Теперя с разными:
один мой_второй кордел.png


Что за чорт? Теперь с совсем разными:
один мой_второй кордел 21193.png


О, чуть-чуть лучше, или хуже? А тогда совсем-совсем разные:
один мой_второй кордел253.png


Тут народ засомневается, скажет: ты всегда один транзистор свой оставляешь, он у тебя сильно хороший, поэтому искажений мало,
ты давай нам Мурку сбацай (ну в смысле оба транзистора замени)
Шо делать меняю оба:
один кордел4881_другой кордел253.png


Так шта петров, глупый ты бес и куды ж ты за нами полез?
В смысле 110 дБ глубины ООС, это вам не мелочь по карманам тырить.
 
10кГц тестовый сигнал это хорошо. я его использую при замерах как один из шести.
однако одно дело тестовый сигнал, другое дело бесполезный бурус 10кгц с шириной полосы в 5МГц. а это уже- орудие мошенников.
 
Буде, але вплив на звук від того менш суттєвий, ніж від зміни рівня напруги на навантаженні.
Це також можна врахувати, але то вже клопіт конструктора АС, не підсилювача.
Та таки вельми суттєвий, бо це стосується передачі фронту сигналу.
 
Та таки вельми суттєвий, бо це стосується передачі фронту сигналу.
Це проблема АС, не підсилювача і не їх взаємодії, тому має бути вирішена конструктором АС.
Краще перейміться тим, про що пише Алексей1. Бо адекватне використання загального зворотнього зв'язку насправді допомагає отримати від підсилювача більше користі в овдиотракті
 
Последнее редактирование:
подтасовка параметров созданием идеальных моделей транзисторов ...
Очередная твоя брехня, ты видишь модели Кордэла в моей схеме и все их видят.

синусоида 10 кГц у тебя со спектром в 5 МГц,
Ещё одна твоя брехня, но тут может и не совсем брехня, а напополам с твоей непроходимой тупостью и безграмотностью.
Несчётно раз тебе пытались объяснить и на вегаляпе и здесь, и не здесь, какой спектр имеет один или несколько периодов синуса,
но толку нет.
 
Атака звука - это возможность аппаратуры максимально быстро и точно, с нужной амплитудой реагировать на изменение уровня сигнала. Она влияет на резкость удара бочки, тарелки, колокольчика, клавиши фортепьяно, ксилофона, рывка струны и т.д.. Поэтому, при нарушении атаки, звук становится более прилизанным, гладким и вялым, одним словом «мертвым».
ак показывает тест выходной сигнал практически с самого начала повторяет сдвинутый во времени и приведенный к уровню выходного входной сигнал. Нет и намека на искажения поворота (SID) которые я демонстрировал в моделях других усилителей неоднократно. Амплитуда продуктов искажений менее 0,001 Uout или менее 0,1%, коммутационных искажений также нет!
Все правильно написано и проверено,это схема у меня работает без всяких тембр блоков только регулятор громкости,и любой источник подключаю фонограмма если качественная звук прекрасный,а то у всех модели с дифф патент 60года.
 
Це проблема АС, не підсилювача і не їх взаємодії, тому має бути вирішена конструктором АС.
Краще перейміться тим, про що пише Алексей1. Бо адекватне використання загального зворотнього зв'язку насправді допомагає отримати від підсилювача більше користі в овдиотракті
АС та ППЗЧ це єдиний комплекс, ге треба розривати його на начебто незалежні частини.
Загальний зворотній зв'язок, це милиці, підпорка для недолугих схем. Де міститься низка не вирішених питань.
Те що пише АлЕксій, не варте виїденого яйця, жаль на це тратити навіть хвилину часу.
 
Есть на любой развращенный вкус .
 
Максим ну ваши видел не все но много.
 
АС та ППЗЧ це єдиний комплекс, ге треба розривати його на начебто незалежні частини.
На мій погляд, така "начебто незалежність" (С) дозволяє бути компонентам овдиотракту більш універсальними і досупними до повторення.
Загальний зворотній зв'язок, це милиці, підпорка для недолугих схем. Де міститься низка не вирішених питань.
Даремно Ви так. Загальний зворотній зв'язок це потужний інструмент в руках освіченого схемотехніка. Один з проміж актуальних на сьогодні. А питання потрібно вирішувати в міру їх виникнення. ;)
 
Есть на любой развращенный вкус .
нет Васильев. тебе же сказали? что ты только на дифах делаешь. да все на дифах. и только великий Король придумал что то отличающееся. все эти жалкие Акулиничевы , Суховы с Гумелями, Сырицы и Зуевы. никого их никогда не было. вон тебе же сказали.
 
На мій погляд, така "начебто незалежність" (С) дозволяє бути компонентам овдиотракту більш універсальними і досупними до повторення.
Універсальність потрібна для ширпотребу. Вірніше, "ширнепотрібу".
Даремно Ви так. Загальний зворотній зв'язок це потужний інструмент в руках освіченого схемотехніка. Один з проміж актуальних на сьогодні. А питання потрібно вирішувати в міру їх виникнення. ;)
При майже ідеальних по лінійності підсилювальних приладах чи потрібна була б ця "підпірка"?
Звісно, ні.
 
Атака звука - это возможность аппаратуры максимально быстро и точно, с нужной амплитудой реагировать на изменение уровня сигнала. Она влияет на резкость удара бочки, тарелки, колокольчика, клавиши фортепьяно, ксилофона, рывка струны и т.д.. Поэтому, при нарушении атаки, звук становится более прилизанным, гладким и вялым, одним словом «мертвым».
Во-первых, где вы там резкость видели? Ну не может струна издать резко звук, ее структура характеризуется механическими параметрами - вязкостью, жесткостью и т.д. Это не идеальный материал, который ты только стукнул и он прям с наносекундой выдал фронт. Где вы такое видели? Прекращайте уже притягивать за уши. Возьмите осциллограф и посмотрите как эти все сигналы выглядят относительно масштаба той же сетки для отображения 20кГц. Ну нет там ничего сверхъестественного.

«....Пороги слуховой чувствительности существенно зависят от характера нелинейности: при появлении низших (второй, третьей) гармоник пороги слуха для тональных сигналов составляют 0,1%, для фортепианной музыки 1…2%, для эстрадной музыки до 7%.

… исследования Блауерта показали, что слух наиболее чувствителен к скорости изменения фазы, т.е. к групповому времени задержки (ГВЗ).»

Поэтому гонка за количеством нулей после запятой в Кг бессмысленна, если ГВЗ велико (более 0,1...0,2 мкс) и имеет выбросы за полосой пропускания.
Во-вторых, указанные пороги измерялись для акустических систем и при этом они были подключены через какой-то усилитель, который, я полагаю, имел уровень искажений гораздо ниже и считалось, что ими можно пренебречь. Стало быть вносились искусственно искажения и проверялась слышимость. Еще момент в том, что это были либо тональные сигналы, либо одиночные инструменты - ситуации заведомо попроще, нежели воспроизведение оркестра или полноценной композиции. Что там за эстрадная музыка была история умалчивает.
Поскольку мы не знаем об уровне искажений усилителя и акустической системы, то и результаты эти могут быть несколько устаревшими. На современном оборудовании пороги могли бы сместиться в область более малых величин. Поэтому опорные примерные данные это хорошо, но не стоит возводить их в абсолют, а стремиться к улучшению всегда имеет смысл, если позволяют технические возможности/бюджет/время/иные ресурсы.
Ну, а Блауэрт исследовал пространственное звучание, соответственно его ГВЗ не чета вашему и в акустической части тракта несколько иные числовые значения. И, сравнив с вашими требованиями 100 нс, станет очевидной несостоятельность ваших теорий. Вы лепите ГВЗ туда, где в ходу должны быть другие параметры и единицы, но упорно не хотите этого понимать.

p.s. ну а если хотите тешить свое самолюбие параметрами симулятора и обманывать ими коллег, то делайте идеальные комплементарные модели транзисторов как это делает Алексей1.
Если хотите тешить свое самолюбие параметрами симулятора и обманывать ими коллег, то делайте дальше надуманные тесты, основываясь на притянутых за уши пороговых значениях и требованиях.
 
у всех модели с дифф патент 60года.
Дифкаскад изобретён гораздо раньше этого жалкого патента, дифкаскад в ламповых АВМ применялся.
И то, что он повально применяется по сей день, обусловлено его полезными свойствами.
 

Статистика форума

Темы
3,305
Сообщения
263,178
Пользователи
2,544
Новый пользователь
vlad'mir
Назад
Сверху Снизу