Схемотехника усилителей 2021

  • Автор темы Автор темы rngtng
  • Дата начала Дата начала
Собери в железе и ткни осциллографом,и будет видно.
 
В режиме АВ ступенька вырождается в кривую синусоиду при выходе из режима А. И при маленьких искажениях кривизну на склонах синуса заметить очень сложно. Глазом видно при искажениях примерно в 2-3%. А вы на какой нагрузке смотрели искажения ВК?
А амплитуда какая? Сигнал в ВК выходил за границы режима А?

Кстати на верхней картинке есть ступенька. Вы масштаб графика синуса вблизи нуля увеличьте и развертку измените, чтобы скорость роста наклона синуса возросла и была почти вертикальной. Увидите более явно ступеньку в виде искривления в месте стыковки отрицательной и положительных полуволн у синуса.
 
Последнее редактирование:
А амплитуда какая? Сигнал в ВК выходил за границы режима А?
ты сам себя спросил?
20 вольт в каждую сторону при 40мА на 4 ома это точно выход за грань А ,причём далеко. глянь эпюры то выше. размах тока по 4.5А в обе стороны)
 
ты сам себя спросил?
20 вольт в каждую сторону при 40мА на 4 ома это точно выход за грань А ,причём далеко. глянь эпюры то выше. размах тока по 4.5А в обе стороны)
Посмотрел уже, они были на следующей странице - не заметил сразу. Масштаб измени.

Дожно быть примерно так.

ступенька в увеличенном масштабе.jpg
 
Последнее редактирование:
Посмотрел уже, они были на следующей странице - не заметил сразу. Масштаб измени.

Дожно быть примерно так.

Посмотреть вложение 134060
с чего вдруг? все кому они должно они прощают. примерно так оно должно быть при нулевом токе покоя.
 
Ты ошибаешься. Первая твоя картинка это что то вроде класса Б с нулевым (или очень низким) током покоя. Но на транзисторах есть начальное смещение.
Вторая картинка- это класс Б но на транзисторах начального смещения нет совсем.
 
Ты ошибаешься. Первая твоя картинка это что то вроде класса Б с нулевым (или очень низким) током покоя. Но на транзисторах есть начальное смещение.
Вторая картинка- это класс Б но на транзисторах начального смещения нет совсем.
Можно растянуть границы перехода одной полуволны в другую для увеличенного тока покоя. Я тебе показал чисто качественно, в чем будет отличие одной ступеньки от другой. При токе покоя тоже будут искажения но ступенька превратится в два изгиба и линейный участок между ними, где УНЧ будет работать в режиме А. Да и масштаб у меня вполне реалистичный для тока покоя в 0,04 А и максимальном токе в 4 А так все примерно и будет выглядеть на синусе.
 
Последнее редактирование:
Можно растянуть границы перехода одной полуволны в другую для увеличенного тока покоя. Я тебе показал чисто качественно, в чем будет отличие одной ступеньки от другой. При токе покоя тоже будут искажения но ступенька превратится в два изгиба и линейный участок между ними, где УНЧ будет работать в режиме А. Да и масштаб у меня вполне реалистичный для тока покоя в 0,04 А и максимальном токе в 4 А так все примерно и будет выглядеть на синусе.
Отличие будет в том что в одном случае она есть, а в другом- нет.
Вот , ток покоя нижнего транзистора 1.5мА , верхний - заперт(из за перекоса постоянки на выходе не ноль)
1746371079864.png1746371115258.png
Так выглядит ступенька которую пытается компенсировать глубокая оос. Здесь мы будем иметь тот самый "транзисторный" звук, с металлическими призвуками и прочей мёртвостью.
а тут ток покоя 140мА
1746371257636.png1746371229558.png
Нет тут никакой ступеньки, или вертикального отрезка. Ну нету. Не выходит.
 
Сделай ток не 140 ма, а 5-14 мА. При большом токе искажения малы и их просто не видно в таком масштабе.
 
Голубчик, не на входе, а на выходе. Ступеньку создает ВК на своем _выходе_ , а не на входе. И у меня в 6 пункте речь о выходе ВК.
Мы с вами на брудершафт не пили, чтобы вы себе такое позволяли.
Если у вас достаточно глубокая ООС, то для компенсации искажений ВК она создаст сигнал коррекции, равный искажениям ВК, но с противоположным знаком. Стало быть при 40мВ на выходе у нас и на входе будут те же самые 40мВ (полезный сигнал само собой подразумевается тоже, но мы не о нем сейчас). Дальше думайте сами.
Вы не знаете, что такое петлевое усиление?
Прекрасно знаю, поэтому в википедию своих подписчиков с патреона лучше отсылайте, это их уровень.
А теперь сопоставьте 40 мВ ступеньки на выходе ВК и умножьте её на петлевое 80 дБ. Сколько у вас на этот раз получится? Если не 400 В, то обратитесь в начальную школу.
Ваша проблема в том, что вы мыслите дискретными шагами и приумножаете свои беды через этот примитивизм. Вас послушать, так усилитель постоянно в клипе и выбраться оттуда не может никак. Но мы давайте пройдемся вашими путями и проверим ваши расчеты так же пошагово:
40мВ делится условно делителем в ООС на 30 раз (грубо 30дБ), получаем 1,34мВ на входе усилителя
при Ку УН 80дБ (10000раз) на выходе УН получаем 1,34мВ*1000=13,4В
Где криминальные 400В?
Знаю, сейчас вы начнете пересчитывать на 100-140дБ и подтверждать свои слова, пытаясь нелинейный режим выдавать за рабочий режим. Не утруждайтесь, это все напрасная трата времени, поскольку такое могут проглотить только те, кто согласен платить за ваши материалы на патреоне - им уровень знаний не позволяет видеть ошибок.

Господа!Озвучены условия это ступенька ВК.В момент ступеньки есть 400в или нет?
Нет. Товарищ Сухов и не такое вам выдаст в попытке продать вам подписку на патреон_hm_
Я бы вам предожил проверить это в модели при помощи любого симулятора на выбор, если вы владеете ими.
Да понятно, что сверхлинейщики вооще нихрена не слушают, т.к. сначала жопу рвут выжимая последние децибелы из транзисторов, а потом чтоб не было клипа убивают этот же усиляж на ультраверхах ППКакашкой, а на ненулевых уровнях диодными софклипперами. И удивляются, поцчему у них "при нулевом THD" получается "мертвое звучание". Ржач похлеще лампадников и германьцев. Будет время, послушай внимательно про 8ю и 9ю тантры
Так называемые ППКшки это часть самой обычной коррекции. Если вы не умеете пользоваться этим инструментом - положите на место и не трогайте.
Диодные софтклиперы работают только при клипе, в нормальном линейном режиме они роли не играют.
Про мертвое звучание вам кто напел? У меня вот диаметрально противоположные отзывы и ни у кого проблем не возникает, в отличие от вас. Может стоит задуматься над правильностью ваших действий?
Н.Сухов, в отличие от умников, понимает, что ООС далеко не "почти мгновенна", а до её замыкания (всеми каскадами, включая самый медленный ВК) ниуя она не снижает.
Вы, Николай, прям Америку открываете, что бы мы без вас делали. Сходите к товарищу Петрову, он с вами искажениями первого периода поделится. А когда первый период закончится, снова к нам возвращайтесь - у нас уже будет как раз все линейно и никакого клипа и искажений.
 
Сделай ток не 140 ма, а 5-14 мА. При большом токе искажения малы и их просто не видно в таком масштабе.
оптимальный ток покоя для 818/819 50-75мА, для 5200/1943 примерно 120-150мА, 814/815 и при 5мА уверенно переключаются. так зачем мне загонять вк в невыгодные для него условия? но я смотрел, картина на 15мА не сильно отличается, кривые тока при переключении не соприкасаются а держатся на расстоянии в ток покоя.
 
оптимальный ток покоя для 818/819 50-75мА, для 5200/1943 примерно 120-150мА, 814/815 и при 5мА уверенно переключаются. так зачем мне загонять вк в невыгодные для него условия? но я смотрел, картина на 15мА не сильно отличается, кривые тока при переключении не соприкасаются а держатся на расстоянии в ток покоя.
Это нужно, чтобы понять в динамике, по мере увеличения тока покоя, как ступенька менянет вид. Вы же это хотели увидеть.
 
Про мертвое звучание вам кто напел?
самое поразительное не в том кто напел. а в том что вв-ххи позиционируется как самый точный и неискажающий усилок в мире( над чем мой титан откровенно хихикает ) и что мы в итоге слышим? что де глубокая оос "убивает звук". у меня два варианта.
1) господина Сухова крепко покусал Василич.
2) герой нашего детства, величайший инженер на свете не справился с коррекцией и не может получить глубину оос выше 80 дБ.
занятно.
 
самое поразительное не в том кто напел. а в том что вв-ххи позиционируется как самый точный и неискажающий усилок в мире( над чем мой титан откровенно хихикает ) и что мы в итоге слышим? что де глубокая оос "убивает звук". у меня два варианта.
1) господина Сухова крепко покусал Василич.
2) герой нашего детства, величайший инженер на свете не справился с коррекцией и не может получить глубину оос выше 80 дБ.
занятно.
С кем не бывает. От Василича ещё не один не уходил без последствий._hm_
 
а самое забавное что в ввшнике мне удавалось получать 115дб @20кгц. тут просто надо немного поработать над собой, в первую очередь.
 
а самое забавное что в ввшнике мне удавалось получать 115дб @20кгц. тут просто надо немного поработать над собой, в первую очередь.
Честно говоря, и -100 дБ уже далеко за пределами слуха, поскольку все эти низкие искажения загадят динамики со своим уровнем искажений, в лучшем случае, порядка 0,1-0,015%, а чаще всего с искажениями порядка 0,3-1%.
 
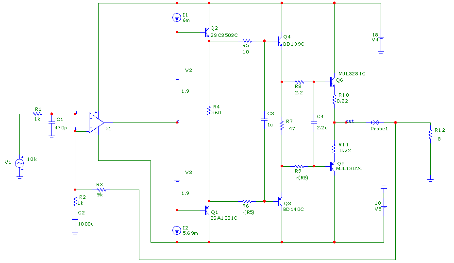
А мы не побрезгуем и проанализируем высказывания товарища Сухова. Соберем простейший усилитель в модели с операционным усилителем NE5532 из стандартных моделей, не сильно заморачиваясь:
1746375047166.png

При этом для прозрачности эксперимента снимем пару графиков.
АЧХ:

1746375259267.png

Петлевое усиление:
1746375507321.png

На частоте 10кГц имеем чуть менее 30дБ. На этой частоте будет тестовый сигнал, поэтому запомним это.
Теперь подаем на вход 1В, выставив нулевые токи покоя и смотрим графики в контрольных точках:
1746375879178.png

Сверху выходной сигнал, снизу дифференциальный входной между входами ОУ. Как мы видим, пики 7мВ далеко не доминирующие в совокупном сигнале. И это при том, что мы усугубили ситуацию намеренно, загнав в отсечку ВК. А что же будет при минимальном смещении, скажем 15мА?
А вот что:

1746376013433.png

Хорошо видите где там пичок? Там остался 1мВ примерно. И это с минимальным током смещения, а не с оптимальным по Оливеру или каким-то еще... Если выставить нормальный ток покоя, то только с режекторным фильтром вы сможете что-то увидеть визуально - синус будет гладенький.
Так что, товарищ Сухов пускай патреоновцам рассказывает тантрические сказки про 400В на выходе УН и перманентный клип глубокоосников. Следуя этой логике, тогда тестовый синус уж тем более всё должен перегрузить, и мы должны слышать одни хрипы из динамика, даже не узнавая мелодию_hm_.
 
Честно говоря, и -100 дБ уже далеко за пределами слуха, поскольку все эти низкие искажения загадят динамики со своим уровнем искажений, в лучшем случае, порядка 0,1-0,015%, а чаще всего с искажениями порядка 0,3-1%.
А чем я тут помогу то? Пусть изготовители динамиков чешутся. За последнее время динамики всё говённее и говённее, даже глянуть Ноэму- самые обычные дины с бумажными диффузорами. Пипл-хавает. это вам не злобные коммуняки выпускавшие динамики с диффузорами из вспененного никеля или сотовые. Хрен вам во всю рожу.
А я лично- отказываюсь повышать искажения своих схем до указанных значений. Нафиг-нафиг.
 
А чем я тут помогу то? Пусть изготовители динамиков чешутся. За последнее время динамики всё говённее и говённее, даже глянуть Ноэму- самые обычные дины с бумажными диффузорами. Пипл-хавает. это вам не злобные коммуняки выпускавшие динамики с диффузорами из вспененного никеля или сотовые. Хрен вам во всю рожу.
А я лично- отказываюсь повышать искажения своих схем до указанных значений. Нафиг-нафиг.
Тут правило такое - лучше купить хорошие АС с малыми искажениями, чем хороший усилитель. Это я так - для начинающих, кто еще не определился во что в первую очередь нужно вкладывать деньги. И наугад, поддавшись рекламе, или чужим отзывам, лучше не попадаться, а взять в магазин с собой ноут с измерительной программой и микрофоном, и снять в ближнем поле все параметры по REW на разных мощностях. Но, сам понимаю, начинающие, это дело не осилят, а вот радиолюбители с опытом, если воспользуются моим советом, то скажут мне спасибо. Тут сразу будет все видно, что за АС - графики никогда не врут и они неподкупны, в отличие от экспертов, и просто слухачей - болтунов.
Если будет хотя бы так, то звук уже на твердую троечку. Вы наконец-то поимете, как звучит чистый бас и нижняя середина. _da

Подавление режекторным фильтром ВЧ горба у динамика.jpg
 
Последнее редактирование:
Вот графики - купил месяца 2 назад по цене 100 руб. Типовая плата с однополярным питанием, только изменил глубину ООС - на ВЧ -100 дБ. С двухполярным на НЧ будут те же -100 дБ - срет кондюк малой емкости 470 мкФ и сам способ подключения к нагрузке. Я тебе кажется уже показвал графики, как можно снизить искажения при однолярном питании на примере работы УНЧ для наушников на 4580? А надвухполярном включении сталкер с ютуба получал на 2030 - 110 дБ ( есть дополнительный усилитель напряжения на входе на ОУ).
Видишь ли. Тут замеры довольно лукавые. Почему*? Потому что Кг у тебя снят лишь на 1кГц, а ИМД вообще в хер знает каком режиме. Нормальные люди давно их снимают на двухчастотном сигнале 19кГц + 20кГц. А ненормальные.. Ну ты понял. Как мне понять что ты тут показываешь?) :unsure:
1746387067183.jpeg
Вот например. Тут хоть понятно что да как.
Или в этом посте:
Тут вообще полный цикл замеров.
 
Видишь ли. Тут замеры довольно лукавые. Почему*? Потому что Кг у тебя снят лишь на 1кГц, а ИМД вообще в хер знает каком режиме. Нормальные люди давно их снимают на двухчастотном сигнале 19кГц + 20кГц. А ненормальные.. Ну ты понял. Как мне понять что ты тут показываешь?) :unsure:
Посмотреть вложение 134118
Вот например. Тут хоть понятно что да как.
Или в этом посте:
Тут вообще полный цикл замеров.
Снимал и интермодуляционные - все впорядке. У них полоса примерно до 200 кГц.
 
Снимал и интермодуляционные - все впорядке. У них полоса примерно до 200 кГц.
думаешь это прям важно их полоса?
Искажения не настолько зависят от полосы в случае именно ТДА2030 - сколько от очень небольшой глубины оос, дерьмового квази- ВК, и входной каскад так се у неё, так что её лучше в инверте использовать.
 
думаешь это прям важно их полоса?
Искажения не настолько зависят от полосы в случае именно ТДА2030 - сколько от очень небольшой глубины оос, дерьмового квази- ВК, и входной каскад так се у неё, так что её лучше в инверте использовать.
Согласен 2030 лучше будет работает в инверт. варианте, А вот с 1875 всё не так просто. Там мудреная схема и лучше её включать по даташиту, но ООС можно углубить до К порядка 4-7.
 

Вложения

  • не инв. вкл. +-24В ИБП с эл. фильтром на АС 4 Ом 8,1В.jpg
    не инв. вкл. +-24В ИБП с эл. фильтром на АС 4 Ом 8,1В.jpg
    530.1 KB · Просмотры: 92
  • 1875 не инв. вкл..jpg
    1875 не инв. вкл..jpg
    436.2 KB · Просмотры: 72
  • схема 1875.jpg
    схема 1875.jpg
    161.8 KB · Просмотры: 99
100 дБ уже далеко за пределами слуха, поскольку все эти низкие искажения загадят динамики со своим уровнем искажений, в лучшем случае, порядка 0,1-0,015%, а чаще всего с искажениями порядка 0,3-1%.
Опять - за рыбу деньги...
Разница между УНЧ "Корвет 200УМ-088С" и "Амфитон 25У-002С" отчётливо слышна при одних и тех же АС, - "Электроника 100АС-060", у которых по паспорту аж 2% КНИ. Вместо "Амфитона" можете принести что угодно, всё равно влияния этих АС на качество звуковоспроизведения вы не обнаружите. При их, повторяю, паспортных двух процентах нелинейных искажений.
 
И вы туда - же..._hm_ Да, поймите, что ухо среднестатистического человека не слышит искажения именно как искажения, а не просто изменения в звуке, ниже 1%. И только натренированные слухачи - звукорежиссеры или музыканты могут слышать искажения ( да и то на уровне почти угадывания - с вероятностью 0,6-0,7 ) на уровне 0,1-0,03%.
Я не туда же. Не знаю как там насчёт уха среднестатического человека, но взять того же Шушурина, в стоке я его искажения и без угадывания слышу. Хотя формально у него Кг около 0.01%. Якобы. Только Кг то ладно.
1746392537240.jpeg
Вот это только глухой не сможет услышать.
Да и в других случаях. Среднестатистический человек просто не в курсе что искать в звуке.
 
Я не туда же. Не знаю как там насчёт уха среднестатического человека, но взять того же Шушурина, в стоке я его искажения и без угадывания слышу. Хотя формально у него Кг около 0.01%. Якобы. Только Кг то ладно.
Посмотреть вложение 134136
Вот это только глухой не сможет услышать.
Да и в других случаях. Среднестатистический человек просто не в курсе что искать в звуке.
Тут критерий простой - если слушать мука, то есть искажения. Если слушать хочется и звук интересен, то это уже норм уровень.
 
(не многие "переросли" лабораторные работы)
1746512926413.png


Апексы, Ротели и прочее без эмиттерных резисторов, там и тепло влияет.
Жуковский через Агеева узнал, что на 2 курсе преподают, а лаборанты так и будут повторять за кем-то.
 
ты наконец прочёл про каскад с заземлённым эмиттером, поздравляю. читай дальше и внимательнее, лаборант. я эту книгу наизусть выучил в 12 лет.
 
Добрый день, уважаемые форумчане!
Подскажите, пожалуйста, как относиться к такому факту?
Обычно при ремонте и настройке усилителей я после прогрева выставляю ноль, необходимый ток покоя выходного каскада и в путь.
А тут после большого перерыва в практике попался мне усь Амфитон А1-01-2 в мешке. Я его долго восстанавливал и после окончательной настройки (ток по паспорту 60 мА) подключил нагрузку и обнаружил после нагрева радиаторов (транзисторов), что выходной каскад уходит в глухой режим В. Проверил также на другом усилителе (старенький простенький NAD) таже картина.
Как это понимать? Или я что-то не так делаю?
 

Статистика форума

Темы
3,304
Сообщения
263,064
Пользователи
2,544
Новый пользователь
vlad'mir
Назад
Сверху Снизу