Схемотехника усилителей 2021

  • Автор темы Автор темы rngtng
  • Дата начала Дата начала
Это в первую очередь относится к рассуждениям Сухова про ООС.
Ни в каком УНЧ, имеющем петлевое усиление 80dB, ступеньки на выходе быть не может. Если она таки есть, автору следует выписать шнобелевскую премию. Посмертно.
Нет. Все по другому. Сама по себе ступенька в том или ином виде есть у всех двухтактных усилителей. Тут просто нужно понимать, что при малых уровнях полезного сигнала ступенька будет гадить больше - будет на слух заметней, чем при максимальной громкости. И соответственно искажения в усилителях, где есть ступенька будут звучать гадко на малых сигналах, а на большой громкости её относительный уровень будет на много меньше и она будет на слух незаметна. Поэтому и придумали усилители класса АВ. Там за счет значительного тока покоя выходных транзисторов, сама ступенька уже существенно меньше. И при глубокой ООС её не видно на графиках и неслышно на слух даже при очень малых уровнях сигнала - на уровне - 120-140 дБ потому, что на малых сигналах УНЧ работает по существу уже в классе А, где уровень ступеньки настолько мал, что его иногда даже не видно в измерительных программах в режиме анализа очень тихих сигналов на типовых измерительных программах. И при таких сигналах, вы правы, ступеньку давит практически в шумы уже достаточно глубокая ООС (если она есть в этом УНЧ).

12 В ; 4 Ом  ИБП +-35В        7294 Кус.=7     С 47.jpg



А, чтобы снизить искажения УНЧ, желательно увеличивать ток покоя УНЧ. Но для большой группы усилителей АВ класса ток покоя нет смысла увеличивать выше определенной оптимальной величины (это порядка 0,07-0,15А для биполярных транзисторов и порядка 0,15-0,5 А для полевых на рассыпухе - пустая трата энергии и разогрев радиаторов, без заметного улучшения звука на слух при малых уровнях сигнала). Тут также важен подбор комплементарных пар транзисторов по своим параметрам. Выигрыш по искажениям может быть до 20 дБ. А вот в микросхемах типа 7294 их разработчикам удалось сделать очень неплохой УНЧ с низкими искажениями, если его правильно включить, и при токе покоя порядка 0,0 6-0,07А с полевиками на выходе. В неподдельных микросхемах этого типа, искажения могут достигать порядка 0,0015 - 0,005% даже на значительных мощностях, порядка 35 Вт и нагрузке в 4 Ом. И цена такой микросхемы, грубо говоря 3 у.е., а УНЧ в виде готовой платы 5-10 у.е. Но нужна доработка такой платы, чтобы получить более высокие электрические параметры. В даташиной версии параметры хуже на порядок, а то и на два. smile_11



IMG_20241110_215022.jpg



разные платы УНЧ 7294(3) на нагр  4 Ом мощность порядка 35 Вт.jpg



Плату такого УНЧ можно сделать намного компактней.

IMG_20250329_194941.jpg
 
Последнее редактирование:
Ага,точно.
Такую компоновку постоянно в сгоревших БП вижу.
Надо ещё компактнее,и звук тоже зашибись будет,когда всё это нагреется.
 
Сама по себе ступенька в том или ином виде есть у всех двухтактных усилителей.
Нихрена подобного.
Ступенька она выглядит вот так:
1746228569137.png
а вот сравнение простейшего вк без смещения и с током покоя 50мА
1746228608449.png
а вот схема
1746228638552.png
А вот спектры:
1746228768873.png
Видно что ступенька порождает чудовищный уровень нечётных гармоник на выходе, а у класса АБ преобладают чётные.
Вообще окромя обычных двухтактов ступенька есть ещё и в квазикаскадах, особенно в предвыходе, и там повышением тока покоя хрен что сделаешь.
 
Нихрена подобного.
Ступенька она выглядит вот так:
Посмотреть вложение 133898
а вот сравнение простейшего вк без смещения и с током покоя 50мА
Посмотреть вложение 133901
а вот схема
Посмотреть вложение 133904
А вот спектры:
Посмотреть вложение 133905
Видно что ступенька порождает чудовищный уровень нечётных гармоник на выходе, а у класса АБ преобладают чётные.
Вообще окромя обычных двухтактов ступенька есть ещё и в квазикаскадах, особенно в предвыходе, и там повышением тока покоя хрен что сделаешь.
Тут просто разный уровень ступеньки - если ступеньку видно на глаз на осциллографе, это уже проценты. А ступенька может давать, например и 0,01% и на осциллограмме её вы не увидите. Или она будет выглядеть как еле заметное утолщение или легкое искривление на графике синуса.
 
Последнее редактирование:
Тут просто разный уровень ступеньки - если ступеньку видно на глаз на осциллографе, это уже проценты. А ступенька может давать, например и 0,01% и на осциллограмме её вы не увидите. Или она будет выглядеть как еле заметное утолщение или легкое искривление на графике синуса.
Ты путаешь природу искажений. Ступенькой называют именно то что я ей называю, а не то что ты сейчас пытаешься на глобус натянуть. Спектры разные. Совсем разные, ничего общего.
 
В обычной тройке ступеньки нет даже в классе С, не говоря уже про В с током покоя хотя бы несколько десятков мА:


0 и 60.png



В классе С уже огромные переключательные искажения, а ступеньки нет.
 
Последнее редактирование:
Ты путаешь природу искажений. Ступенькой называют именно то что я ей называю, а не то что ты сейчас пытаешься на глобус натянуть. Спектры разные. Совсем разные, ничего общего.
Ступенька появляется в моменты времени переключения работы плеч усиления сигнала, но часть времени оба плеча могут работать одновременно. И чем выше ток покоя, тем эти моменты расходятся по времени и на синусе появляются уже не вблизи нуля, а на полуволнах на более высоких уровнях сигнала - как бы в разные моменты времени. Поэтому и спектр меняется.

В обычной тройке ступеньки нет даже в классе С, не говоря уже про В с током покоя хотя бы несколько десятков мА:


Посмотреть вложение 133910


В классе С уже огромные переключательные искажения, а ступеньки нет.
Это и есть ступенька. Её форма изменилась поскольку уже нет такого большого уступа на нулевом уровне.
 
Оба плеча находятся в активном режиме 100% времени.
Да толку с того "активного режима"? Только никчёмное рассеивание тепла.
Оба транзистора проводят ток, но усиливает сигнал только один - в другом-то ток постоянный.

Ступеньки нет в УНЧ, работающих в классе A........ Её там нет по определению этих режимов работы.
Это правильное и очень важное замечание.
Из него следует, что любой ВК, работающий с током покоя, не имеет искажений типа ступенька,
поскольку работает в классе А при токах нагрузки меньших тока покоя.
 
Последнее редактирование:
Ступеньку он создаёт примерно в режиме класса Б. У нас АБ, и там ступеньки уже нет.
В АБ есть ступенька от Gm doubling. Если не в курсах, то изучай у Броски/Корделла/Хегглуна/Ямахи/Шиит-аудио, а еще лучше у меня https://www.*******.com/posts/kliuchevye-umzch-111667763 или для бедных тут https://youtu.be/iqsASEordQo
ак что. Посмотрите в своём ВВшнике искажения и выложите сюда.
сюда не буду, оно давно есть тут https://www.*******.com/posts/raschiotnye-vv-59383957
ЗЫ. да я понял чего вы несёте про свои 400 вольт, они могли бы появиться в режиме ограничения, но ограничены напряжением питания.
Уф, накнецто тупизна преодолена. Долго ты думал, но слава бога наконец допёр. Хвалю. Уверен, что теперь ты допёр и то, что
ограничены напряжением питания.
это и есть клиппинг.
Но мы в клипе усилки - не слушаем.
Да понятно, что сверхлинейщики вооще нихрена не слушают, т.к. сначала жопу рвут выжимая последние децибелы из транзисторов, а потом чтоб не было клипа убивают этот же усиляж на ультраверхах ППКакашкой, а на ненулевых уровнях диодными софклипперами. И удивляются, поцчему у них "при нулевом THD" получается "мертвое звучание". Ржач похлеще лампадников и германьцев. Будет время, послушай внимательно про 8ю и 9ю тантры [ https://youtu.be/1dkJ0HM5VD4 ], это же очевидные вещи, может поумнеешь.
Тупость в том что твоя эта 40мВ ступенька пропускается на вход через делитель ООС, от 10 до 16 крат, как правило, и лишь потом усиливается на 80дБ.
Тупость твоя в том, что в петлевое 80 дБ = 10000 входит и подавление сигнала с выхода резистивной ООС гдето в 30 раз, и дальнейшее усиление в 300000 = 30х10000 раз . Или ты как неуч думаешь, что делитель ООС в петлевое не входит? Погляди в порядке ликбеза сюда, первый рисцунок "loop gain is the product of the gains of the amplifier and the feedback network, −Aβ " [ https://en.wikipedia.org/wiki/Loop_gain ], - перевожу для недуюспиков что это β .
Минуточку, в ООС есть делитель напряжения, который делит эти 40 мВ, например в 100 раз
тебе умнику тот же ответ и рекомендация, что абзацом выше НЕУЛУ
Тут дело не в цифрах, а в принципе. Н.Сухов не понимает, что эти 40 мВ будут снижаться в десятки и даже тысячи раз за счет работы ООС. УНЧ почти мгновенно снизит искажения ступеньки ВК за счет ООС.
Н.Сухов, в отличие от умников, понимает, что ООС далеко не "почти мгновенна", а до её замыкания (всеми каскадами, включая самый медленный ВК) ниуя она не снижает. Об этом я черным по белому специально для тупых написал в пунктах 5 и 6 месаги #3702 https://ldsound.club/threads/sxemotexnika-usilitelej-2021.730/post-383477
Удачи, хуизыты _nerastraivay
 
Последнее редактирование:
Читая "схемотехнические" проклятья (в адрес участников закругленного стола) в т.ч. на тему ступеньки (горизонтального участка на осциллографической пилораме), хочется упомянуть и вертикальную ступеньку, которая тоже звук не улучшает: мало того на нее ООС вообще не действует. Поэтому с 2021-го года дружно слушаем только D-классовые УНЧ (которые любят озеленелые поборники природных катаклизьмов), с презрением поплёвывая на обилие частотных комбинаций, но радуясь отсутствию проклятой "ступеньки" преткновения!
 
Читая "схемотехнические" проклятья (в адрес участников закругленного стола) в т.ч. на тему ступеньки (горизонтального участка на осциллографической пилораме), хочется упомянуть и вертикальную ступеньку, которая тоже звук не улучшает: мало того на нее ООС вообще не действует. Поэтому с 2021-го года дружно слушаем только D-классовые УНЧ (которые любят озеленелые поборники природных катаклизьмов), с презрением поплёвывая на обилие частотных комбинаций, но радуясь отсутствию проклятой "ступеньки" преткновения!
Все просто. Шагая по лестнице с огромными ступенями( меандр выходного каскада Дшника) , уже не до мелких ямок и выступов на этих ступенях. Главное не свалиться .
 
хочется упомянуть и вертикальную ступеньку,
В русском языке ступенькой называется горизонтальная площадка, на которую наступают ногой, по аналогии названа ступенька на осциллограмме.
Возможно, итальянцы, особенно причастившись за стеллажами, начинают ходить по вертикальным поверхностям и называть их ступеньками.
 
В АБ есть ступенька от Gm doubling.
не интересует.
сюда не буду, оно давно есть тут https://www.*******.com/posts/raschiotnye-vv-59383957
я видел твои упражнения в стимуляторе и скажу так- они лживы и проведены неверно. ты меришь голые ВК питая их от источника напряжения. В усилителе УН- источник тока ибо выходное сопротивление у него стремится не к нулю а к бесконечности. Учись в симуляторе работать правильно.
Ты в усилке как я делал померь. Это несложно, не рассыплешься.
это и есть клиппинг.
в клипинге наверное это очень важно.
Да понятно, что сверхлинейщики вооще нихрена не слушают, т.к. сначала жопу рвут выжимая последние децибелы из транзисторов, а потом чтоб не было клипа убивают этот же усиляж на ультраверхах ППКакашкой, а на ненулевых уровнях диодными софклипперами. И удивляются, поцчему у них "при нулевом THD" получается "мертвое звучание". Ржач похлеще лампадников и германьцев. Будет время, послушай внимательно про 8ю и 9ю тантры [ https://youtu.be/1dkJ0HM5VD4 ], это же очевидные вещи, может поумнеешь.
Да ты бредишь просто. Ты и сам в свой ввшник ограничители воткнул, потому что задиры в клипе без них были здоровенные. Ты и ППК попытался, только не вышло- не умеешь ты.
И никакого такого "мёртвого" звука я ни разу не получал.
про 8ю и 9ю тантры
для дураков оставь, я обойдусь.
Тупость твоя в том, что в петлевое 80 дБ = 10000 входит и подавление сигнала с выхода резистивной ООС гдето в 30 раз
не входит. ты путаешь петлевое усиление и Кухх с разомкнутой оос. Учи матчасть уже.

ну а чтоб тебе , товарищ Сухов лучше думалось вот тебе петлевое ТТ на 553УД2 собранного
1746260521744.png
Тут лишь один каскад УН, да и тот ОЭ. И ничего. Все твои тантры летят помахивая крылышками далеко далеко, как фанерки.
 
Последнее редактирование:
тебе умнику тот же ответ и рекомендация, что абзацом выше НЕУЛУ

Н.Сухов, в отличие от умников, понимает, что ООС далеко не "почти мгновенна", а до её замыкания (всеми каскадами, включая самый медленный ВК) ниуя она не снижает. Об этом я черным по белому специально для тупых написал в пунктах 5 и 6 месаги #3702 https://ldsound.club/threads/sxemotexnika-usilitelej-2021.730/post-383477
Удачи, хуизыты _nerastraivay
Вы зря и необоснованно ругаетесь, не разобравшись в этом вопросе. Вы просто не понимаете физики работы УНЧ с ООС.

Вы не понимаете простой вещи, что ступенька может появится только на полезном сигнале в полосе частот звука от 20 Гц до 20 000 Гц. Это относительно медленные колебания по сравнению с быстродействием работы ООС в современных УНЧ и их полосой работы. У современных, качественных УНЧ, полоса линейного усиления обычно составляет сотни кГц или даже единицы МГц.
Поэтому, как только на выходе УНЧ появляется ступенька (или любые - другие виды искажений формы выходного сигнала относительно входного), тут же (очень быстро) ООС давит эти искажения. И эта ступенька просто не может вырасти на выходе до 40 мВ и потом через петлевое усиление усилиться до 400 В за счет работы ООС. Или вырасти до уровня её ограничения по питанию.
Поэтому все ваши статические перерасчеты уровня 40 мВ в 400 В не верны. Они не учитывают быстродействие ООС по сравнению со скоростью нарастания во времени реального звукового сигнала.
Чем выше быстродействие УНЧ, тем меньше уровень остаточных 'хвостов" от фронтов сигналов, за счет того, что ООС не мгновенно начинает давить искажения типа ступеньки. И эти остаточные артефакты приобретают форму своеобразного импульсного шума от фронтов импульсных, в основном, высокочастотных звуковых сигналов. Но, в правильно разработанном УНЧ эти импульсные помехи от неточной работы ООС имеют уровень на много ниже порога их слышимости. И тут гнаться за сверхвысоким быстродействием УНЧ и высокой скоростью нарастания фронта сигнала, просто уже нет смысла. Входной ФНЧ в УНЧ, в любом случае, ограничит полосу частот на входе УНЧ частотами порядка 40-60 кГц. До таких частот будет нормально работать ООС в усилителе с полосой, порядка 150-200 кГц. Если полоса будет у УНЧ шире, то это формально лучше. Но на слух уловить эти преимущества уже не реально. Да и качество самих фонограмм (шумы и щелчки записей на пластинках) на порядки выше уровней побочных искажений, за счет конечной скорости работы ООС.


Я бы на вашем месте, Николай, извинился перед форумчанами за наглый, хамоватый тон общения и необоснованные обвинения._nerastraivay
 
Последнее редактирование:
1746283107482.jpeg
ёбушки-воробушки, лопни мои глазоньки. Сколько мучений.
 
Посмотреть вложение 133977
ёбушки-воробушки, лопни мои глазоньки. Сколько мучений.
Самое сложное было придумать как переключать, по мере роста сигнала, подключение дополнительных ВК при одновременном изменении питающего напряжения на них (выходных усилителей тока как бы три группы, первая работает условно до 20 Вт, вторая - до 100-150 Вт, третья свыше этого уровня) - горели транзисторы, выкидывал горстями 818(9), 815(4). Да, еще там есть всроенный преобразователь 12 В в 220В на том же трансе, примерно на 1,5 кВт, все на тех же 818, на схеме не показан._da
 
Ток уменьшите до нуля и будет вам этот вариант.
С уменьшением тока покоя ВК - двухтактная схема становится однотактной?!?!

В обычной тройке ступеньки нет даже в классе С, не говоря уже про В с током покоя хотя бы несколько десятков мА
Я думаю, при достаточно малом петлевом усилении - ступенька появится и в трёхкаскадном двухтактном ЭП. Главное, - очень стремиться к безООСности.

Да толку с того "активного режима"? Только никчёмное рассеивание тепла.
Толк есть, и немалый.
  • обеспечивается полное отсутствие задержки выхода плеча из отсечки, - так как оно (плечо) в отсечку не заходило
  • не меняется АФЧХ ВК при смене полярности сигнала. Во всяком случае, изменения меньшие, чем при простом переключении с NPN на PNP транзисторы
Оба транзистора проводят ток, но усиливает сигнал только один - в другом-то ток постоянный.
Постоянность или непостоянность тока второго плеча - зависит от способа устранения отсечки.
Через второе плечо ООС "помогает" первому отрабатывать ВЧ-изменения сигнала.
любой ВК, работающий с током покоя, не имеет искажений типа ступенька, поскольку работает в классе А при токах нагрузки меньших тока покоя.
Повторюсь, - если в УНЧ имеется достаточное для этого петлевое усиление.
 
С уменьшением тока покоя ВК - двухтактная схема становится однотактной?!?!
При уменьшении тока покоя в двухтактной схеме просто увеличивается ступенька за счет того, что В/А характеристики начинаются не с нуля, и они сильно нелинейные на этом, начальном участке (резкий излом в районе до 0,6 В). А ток в плечах полуволн в двухтактной схеме начинает протекать с напряжения открытия транзисторов в плечах (примерно с 0,6В между базой и эмиттером). Чтобы этот эффект уменьшить как раз и увеличивают ток покоя, подтягивая В/А характеристики как бы к нулю, чтобы при переключении не было такой большой ступеньки. Но при переключении в двухтактном каскаде усиления все равно существуют искажения, связанные с тем, что нет точной стыковки полуволн в плечах усиления и там высокая нелинейность В/А характеристики. Не нравится вам слово ступенька, называйте эти искажения по другому. От этого суть дела не меняется.
 
К чему эта "лекция"?!
Речь, напомню, шла о двухтактности:
Ток уменьшите до нуля и будет вам этот вариант.
Одно/двухтактность от величины тока покоя не зависит.
И никакого "однотактного класса B" не существует и существовать не может - по определению класса работы ВК.
Не согласен - рисуй схему.
 
К чему эта "лекция"?!
Речь, напомню, шла о двухтактности:

Одно/двухтактность от величины тока покоя не зависит.
И никакого "однотактного класса B" не существует и существовать не может - по определению класса работы ВК.
Не согласен - рисуй схему.
Ну, что вы тут затеяли терки вокруг очевидных фактов. В однотакте работают на среднем участке В.А. характеристики. Если вы будете снижать ток покоя, то вы просто будете уменьшать неискаженную мощность, которую можно снять в нагрузку. Будет 1 А - условно у УНЧ будет 10 Вт выходной мощности. А если ток уменьшите до 1мА то мощность вы сможете снять в 1000 раз меньше. Неужели это не понятно?_tema_zakruta
 
Последнее редактирование:
А теперь повторю моё требование ("8ю тантру") = произведение петлевого на коэффициент гармоник не должно быть больше 1.
Чего-то не скадывается.
1. При клире ВК без ООС 0,1% для выходного сигнала 40 В амплитуда ступеньки до её отработки петлей ООС равна 40 мВ. ДА.
2. При появлении на его выходе ступеньки в 40 мВ она для отработки ООС сначала должна пройти всё петлевое и вернуться на базу ВК. ДА.
3. При петлевом 40 дБ напруга 40 мВ превратится на выходе петли в 40 мВ х 100 = 4 В. ДА. Есть они у вас - ДА, у нас же 40 В на выходе.
4. Эти 4 В появятся на выходе ВК. Амплитуда ступеньки после её отработки петлей ООС теперь равна 4 В. ДА? Без ООС было 40 мВ.
Если ДА, то по второму кругу:
5. При появлении на выходе ступеньки в 4 В она для отработки ООС должна снова пройти всё петлевое и вернуться на базу ВК. ДА.
6. При петлевом 40 дБ напруга 4 В превратится на выходе петли в 4 В х 100 = 400 В. ДА. Есть они у вас - теперь уже НЕТ.
 
Чего-то не скадывается.
1. При клире ВК без ООС 0,1% для выходного сигнала 40 В амплитуда ступеньки до её отработки петлей ООС равна 40 мВ. ДА.
2. При появлении на его выходе ступеньки в 40 мВ она для отработки ООС сначала должна пройти всё петлевое и вернуться на базу ВК. ДА.
3. При петлевом 40 дБ напруга 40 мВ превратится на выходе петли в 40 мВ х 100 = 4 В. ДА. Есть они у вас - ДА, у нас же 40 В на выходе.
4. Эти 4 В появятся на выходе ВК. Амплитуда ступеньки после её отработки петлей ООС теперь равна 4 В. ДА? Без ООС было 40 мВ.
Если ДА, то по второму кругу:
5. При появлении на выходе ступеньки в 4 В она для отработки ООС должна снова пройти всё петлевое и вернуться на базу ВК. ДА.
6. При петлевом 40 дБ напруга 4 В превратится на выходе петли в 4 В х 100 = 400 В. ДА. Есть они у вас - теперь уже НЕТ.
Вы запутались со второго пункта. Ступенька с уровнем в 40 мВ сформироваться не может, потому, что есть работающая, быстрая ООС. Она, по мере формирования ступеньки, будет успевать снижать её уровень на глубину ООС, стремясь повторить форму сигнала (например синуса). Так, что ступенька все время будет меньше 40 мВ на глубину ООС не считая незначительных пульсаций - остатков от ступеньки, которые не совсем в ноль подавились за счет конечной скорости работы ООС и её конечной глубины.
У вас та же ошибка, что и у Н.Сухова. Вы динамическую систему рассматриваете в статическом режиме. Так делать нельзя.
 
Последнее редактирование:
Именно так.
Арифметические парадоксы легко разрешаются арифметическими вычислениями,
"парадоксы Сухова" - разрешаются соответствующими вычислениями.
О том, как они проводятся, можно даже не подозревать, если использовать Микрокап.

Я думаю, при достаточно малом петлевом усилении - ступенька появится и в трёхкаскадном двухтактном ЭП.
Я ж показал - нет ступеньки на ВК совсем без ООС.
обеспечивается полное отсутствие задержки выхода плеча из отсечки, - так как оно (плечо) в отсечку не заходило
А не пофиг ли задержка? Кому она мешает:
1.png
не меняется АФЧХ ВК при смене полярности сигнала.
Чего ради? С сигналом работает только один, другой на постоянном токе, это во первых, а во вторых, fT выходных транзисторов может изменяться в 10 раз в течении полпериода и это не создаёт никаких проблем.
Через второе плечо ООС "помогает" первому отрабатывать ВЧ-изменения сигнала.
Этот тезис должен быть подтверждён графиками из симулятора. Пока подтверждений нет, считаю его ложным.
Повторюсь, - если в УНЧ имеется достаточное для этого петлевое усиление.
Класс работы ВК абсолютно никак не связан с наличием/отсутствием ООС.
 
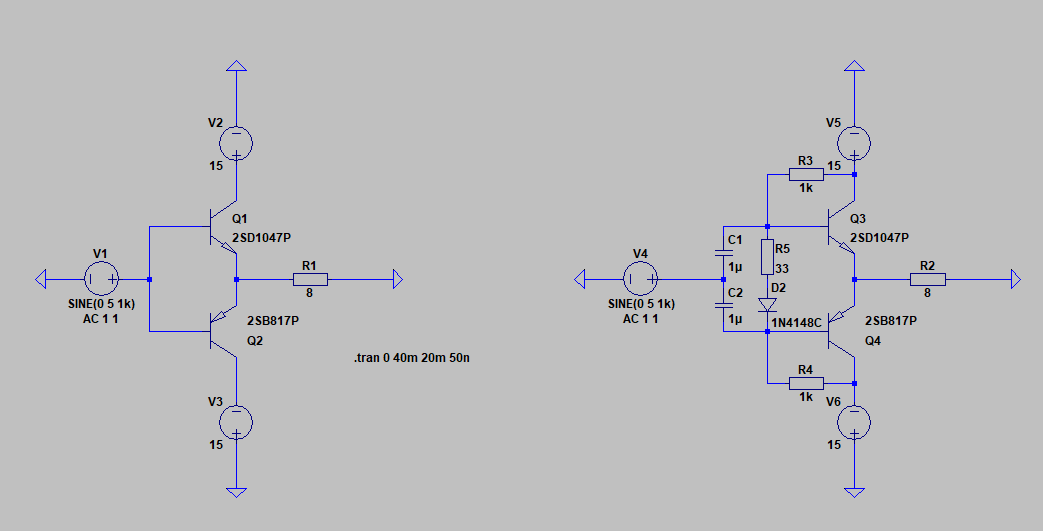
занятная ошибка в размышлениях тип то при клиторе 0.1% ступенька будет 40мв. не ступенька. специально сегодня смоделировал "тройку" с токами покоя 40мА и 200мА, без оос. ступенька на синусе- отсутствует. ну нету её. она принципиально в локанти не получается. это вам не кривая квазя.
тем не менее искажения у меня вышли вполне себе даже 0.5%.
 
занятная ошибка в размышлениях тип то при клиторе 0.1% ступенька будет 40мв. не ступенька. специально сегодня смоделировал "тройку" с токами покоя 40мА и 200мА, без оос. ступенька на синусе- отсутствует. ну нету её. она принципиально в локанти не получается. это вам не кривая квазя.
тем не менее искажения у меня вышли вполне себе даже 0.5%.
В режиме АВ ступенька вырождается в кривую синусоиду при выходе из режима А. И при маленьких искажениях кривизну на склонах синуса заметить очень сложно. Глазом видно при искажениях примерно в 2-3%. А вы на какой нагрузке смотрели искажения ВК?
 
В режиме АВ ступенька вырождается в кривую синусоиду при выходе из режима А. И при маленьких искажениях кривизну на склонах синуса заметить очень сложно. Глазом видно при искажениях примерно в 2-3%. А вы на какой нагрузке смотрели искажения ВК?
на 4 ома я смотрел.
ступенька потому и ступенька что с резкими изломами. а как известно именно они порождают очень широкий спектр искажений и крайне хорошо слышны.
а во что она там вырождается- легко отрабатывается оос.
ну и понятно, замеры велись от источника напряжения, в железе у меня получились искажения тройки 0.15%, потому что там вк работает от источника тока.
 
Не от источника сигнала зависит. Нужно в моделях выходников получить ВАХи аналогичные даташиту, а мне пока что лень.
 
Не от источника сигнала зависит. Нужно в моделях выходников получить ВАХи аналогичные даташиту, а мне пока что лень.
думаю ты прав. разница в другом, в железе размах был поменьше и нагрузка 8ом. сейчас сверил- что в лоб что по лбу. Ну и ладно. Тем не менее ступенька всё равно не обнаруживается.
Люди живут старым. сейчас покажу пожалуй.
1746350727522.png
сверху переключение ВК снизу- предвыхода в тройке локанти.
а вот переключение квазидвойки, с повторителем на входе, из шушуринского усилителя:
1746350960114.png
мягко говоря предвыход ни разу не в классе А работает. в отличии от верхней картинки.
 

Статистика форума

Темы
3,304
Сообщения
263,068
Пользователи
2,544
Новый пользователь
vlad'mir
Назад
Сверху Снизу