Схемотехника усилителей 2021

  • Автор темы Автор темы rngtng
  • Дата начала Дата начала
Схемотехника усилителей ⅩⅩⅠ века так же, как и ⅩⅩ века не нуждается в выходном каскаде на мосфетах по дурной цене,
поскольку у них крутизна на порядок ниже, а линейность на порядок хуже, чем у биполярных.
Низкая крутизна вынуждает к большему напряжению питания усилителя напряжения,
а худшая линейность может быть исправлена более глубокой ООС, но для этого её надо обеспечить.
Использование мосфетов может быть оправдано только в разы меньшей ценой.
На картинке показаны каскады на 2SK1056 и 2SC3281, подчёркнуты вторая, третья и сумма десяти гармоник,
видно, что биполярный лучше в 10 раз.
Соглашусь!
Полевики как и паралельники, вполне к месту - во входных слаботочных цепях, где небольшие скорости нарастания, там они трудяги - работяги,но в самой жаркой точке , на выходе, им лучше отойти в сторонку и молча завидовать биполярам :)
 
Святая наивность. Не всем нужен неискаженый звук , кто то любит красивый ,обагащенный четными гармониками типа как обертоны .
 
Когда я собрал и послушал короткий тракт с Тройкой, даже для меня звук был непривычным, и до сих пор привыкаю.
Он такой... серый, такой холодный, что сначала дискомфортно,но при этом все частоты, микро и макродинамика на месте.
И вот эта серость звука и в то же время полная информативность о звуке, на моск действует весьма необычно.
Нужно привыкать к такому звуку.
 
Схемотехника усилителей ⅩⅩⅠ века так же, как и ⅩⅩ века не нуждается в выходном каскаде на мосфетах по дурной цене,
поскольку у них крутизна на порядок ниже, а линейность на порядок хуже, чем у биполярных.
Вы бы хоть потрудились разобраться в вопросе линейности.
Вместо того, чтобы безапелляционно разбрасываться штампами-лозунгами.
Но если хотите нули после запятой, и это считаете качеством, то вам к симуляторщикам.
 
А по мне лучше такие полевики от semelab ALF08NP или отдельные N и P ALFN16/P16
 

Вложения

  • полевик.jpg
    полевик.jpg
    74.9 KB · Просмотры: 142
Последнее редактирование:
Последнее редактирование модератором:
А по мне лучше такие полевики от semelab ALF08NP или отдельные N и P ALFN16/P16
Зачетные семелабы.А как вам такие ?
Вчера спаял выходной каскад, подстроил смещение затворов, вывел ноль на выходе. У них заметно различаются напряжения открывания . Исправил недуг.
 

Вложения

  • IMG_20220628_144612.jpg
    IMG_20220628_144612.jpg
    513.4 KB · Просмотры: 230
Последнее редактирование:
Сколько людей,столько мнений . Мне к примеру от семелаб нравятся полевики.Были бы у меня от ренесанса полевики,ими бы восторгался.
Хорошие транзюки. Что тут спорить. Но у меня в основном биполяры , пара семелабов и немного пар мосфетов
 
Последнее редактирование:
Да ну, прям с завода заказывайте через Шопоголик. Привозят правда медленно, обычно недели три получается из Англии. могу провентилировать, если нужно. Я пользуюсь, лампочки покупаю оттуда и из Германии, курс рубля получается как довоенный.
 
Цирклотрон очень подходящая схема. Особенно если с комплементарностью у них не совсем складывается.
А часто так и есть.
"Вертикальные" МОСФеты типа ИРФ с большим порогом открывания. Что делает их неудобными в классическом последовательном выходном каскаде, если они включены по схеме с ОС.
Сжирают 9 В полезного напряжения питания. Зато крутизна у них "на ура".
Они выигрывают, если включить их по схеме ОИ. На напряжении 4,4...4,5 В можно получить хорошее усиление драйвера, даже с резистором в нагрузке.
"Боковые" открываются при в разы меньшем напряжении, почти как кремниевые биполяры. Линейность выше, но крутизна намного меньше.
Крохотное напряжение открывания германцев позволяет им не закрываться в РР каскаде с ОК даже в режиме класса В. Но вот на этом напряжении открывания не получить требуемого усиления, приходится применять не стандартный вариант нагрузки драйвера.
Карбидкремниевые ДЖФЕТы с нормально открытым каналом, открываются при больших, "ламповых" напряжениях смещения. Работают пречудесно, дико мощные, при зверских токах стока.
Но точка термостабильности у них выше тока покоя ВК обычного "домашнего" усилителя.
ДЖФЕТы, которые СИТ, условные "Токины", вообще чудо природы. Жаль, их почти нет.

В общем, симулятор не поможет, если Шкритек или Шенк не затерты до дыр, и не пылятся на книжной полке.
 
Последнее редактирование:
Редкостный бред. Но уверенность внушает уважение.
буду считать одобрением, но критическим.
Не удивительно!
Если всю жизнь слушать музыку через "гитарную примочку", то конечно, - неискажённый звук покажется странным.
Я слушал в основном сверхлинейники, и безоосники.
Но там другой звук, не такой серый/безликий и холодный как космос.
 
Я так думаю, что вы забракуете даже усилитель вообще без искажений . В тесте с референсным усилителем в тракт которого вставляется испытываемый усь. И даже перемычку забракуете.
 
Последнее редактирование:
Я так думаю, что вы забракуете даже усилитель вообще без искажений . В тесте с референсным усилителем в тракт которого вставляется испытываемый усь. И даже перемычку забракуете.
Сейчас прогнал в макете два варианта УНЧ на опере с парой латералов Эксикон 10N20-10P20 . Опера взял OP42EZ и наш 544УД2А в пластике.
Без вольтдобавки с питанием 32 вольта опера выдают 10 вольт на выходе. Питание оперов стабилизированное 20 вольт. Наша 544 УД2 спокойно работает с таким питанием, холодная.
Вольтдобавка увеличила выходное напряжение до 15 вольт эффективных, рука обожжена об раскалившуюся нагрузку. На 7 Омах получил 32 ватта на 5 -ваттном резисторе, бедолага....
Привык К трем куриным ВАТТАМ от лампача, а тут такое...
Наша микросхема нахлобучила импорт по всем статьям, и полосой и формой сигнала и по устойчивой работе. ОР 42 отказался работать без цобеля, загенерил на повышенном питании, а 544й хватило емкостишки в 51 пики между 1 и 8 выводами. И красота.
В общем, выбор тот же. 544уд2 А в металле и Эксиконы в металле. И слушать будем-......правильно!- Джаз и арт рок.
 
Аналог К544УД2 - 744УД2-1. Последний раз покупал у тетки на авито, рассказала что отпускная цена с завода 544 - 680руб. а 744 - 1500руб. Купил первые именно никелированные по причине лучшей сохранности в процессе эксплуатации ножек чем у позолоченных.
 

Вложения

  • 744UD2-1.zip
    744UD2-1.zip
    344.9 KB · Просмотры: 130
  • 744ud2-1.jpg
    744ud2-1.jpg
    45.7 KB · Просмотры: 186
  • K544UD2.zip
    K544UD2.zip
    394.9 KB · Просмотры: 185
  • K544UD2.jpg
    K544UD2.jpg
    156.8 KB · Просмотры: 203
Последнее редактирование:
У меня советских времен в золоте оу разные от уд6 и уд8 до 544уд2,574уд1 и140уд11. Вот один пакетик нашел . В глине не стал фоткать.
 

Вложения

  • опера.JPG
    опера.JPG
    400.7 KB · Просмотры: 131
зачем тулить друг на дружку, тройкой, транзисторы с бетой под сотню? Какой в этом смысл?
Смысл очень простой и очевидный - обеспечить работу УН на нагрузку с максимальным сопротивлением, дабы обеспечить максимальный Ку и второе, это отвязка УН от любого влияния нагрузки. В идеале это отвязка УН от ВК например истоковым повторителем.
usilitel-76.png


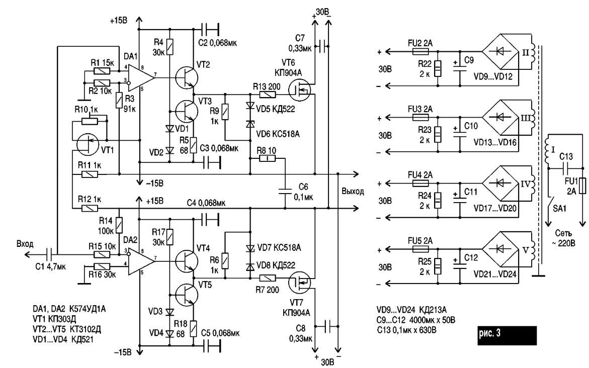
цирк на 2п904 А. Иванова из Иваново
У Иванова из Иваново не цирк, а обычный усилитель. Радио 1988 г. номер 9, стр. 33
А цирк на КП904 есть несколько схем
fc0d663e07bf6f20a0b7d8ffd7b6fd43.png

ra3-3.jpg
 
Что-то здесь не то. КП904 не JFET, как КП903.
Может, в нем были три запараллеленных, тоже "плоскостных" КП901?

Ныне их, наверное, и пол ведра новых не сыскать. На всем пространстве. А если и найдется пол ведра, то последнюю рубашку заберут, и жена выгонит.
В одной транзисторной книжке плакались по плоскостным, по их высокой линейности, скорострельности, и что выпуск быстро прекратился в угоду другим структурам.
Но их дикое напряжение насыщения почти все достоинства нивелирует.

1672901007576.png
 
Последнее редактирование:
Что-то здесь не то. КП904 не JFET, как КП903.
Может, в нем были три запараллеленных, тоже "плоскостных" КП901?

Ныне их, наверное, и пол ведра новых не сыскать. На всем пространстве. А если и найдется пол ведра, то последнюю рубашку заберут, и жена выгонит.
В одной транзисторной книжке плакались по плоскостным, по их высокой линейности, скорострельности, и что выпуск быстро прекратился в угоду другим структурам.
Но их дикое напряжение насыщения почти все достоинства нивелирует.
Ой, конечно же, 901й полевик, виноват, не 903й. Исправил.
 
На паспортном графике, что привел в сообщении 661, есть детальная демонстрация разброса ВАХ КП901 на начальном участке.
Видно, что верхняя линия частично открытого экземпляра, и средняя линия хорошИ.
Но нижняя, у тех, что имеют минимальный ток, при том же смещении, безобразная S-образная.
Так что еще вопрос, на какие нарвешься.

КП901 можно, и выгоднее пустить на маломощные однотакты?
 
Последнее редактирование:
У Иванова из Иваново не цирк, а обычный усилитель. Радио 1988 г. номер 9, стр. 33
А цирк на КП904 есть несколько схем
fc0d663e07bf6f20a0b7d8ffd7b6fd43.png

ra3-3.jpg
Так верхний вроде его. По крайне мере именно этот я и делал. На 544, 574 работали нестабильно.

КП904 это три в параллель КП901 на одной подошве, видел фото вскрытого 904-го.
Но беда 904-х - дикий разброс, там есть запертые при нулевом затворе, а есть и открытые, найти пару -нужно ведро таких.
Надо читать внимательно: 2П904. Уверяю тебя- там, откуда их мне презентовали, они были практически одинаковы. Из ФАРы.
 
разбавлю ваш спор вопросом не в тему )))
5NU74 представляет ценность ? предлагают квартет за недорого.
чего из них можно путного собрать ?
Мелкоосник.
Там он как раз к месту. f - 150 кГц.
Скорости внутри петли не такие большие как в глубокооснике, но ООС работает вполне эффективно, если ВК - Тройка.
А если ООС эффективна, то нелинейность ВАХ перестает быть определяющей.
 
а что то практическое существует ? я пока только Беслика накопал (ну там их на выход пристроить)
Я не знаю ваш уровень подготовки, а так то есть, но пока вот в таком виде.
Одна - принципиальная, вторая - концепт.
Она рабочая, но не оптимизированная.
Смогу заняться оптимизацией только в апреле -333.jpgIMG_20221217_144827.jpg мае, не раньше.
 
QUOTE="mr.PG, post: 163522, member: 128"]
а что то практическое существует ? я пока только Беслика накопал (ну там их на выход пристроить)
[/QUOTE
Вот Беслика тут прямо так не хватало....
Не ставьте нормальные элементы в это убожество.
Обсуждали же куда германий низкочастотный лепить.
По мне - лучшая схема это - с разделительным/фазосдвигающим трансом.
 
а что то практическое существует ? я пока только Беслика накопал (ну там их на выход пристроить)
Итак 5НУ74 Чешский германий Р. 60 вольт, 15 ампер 50 ватт 150 кгц Бетта 50-130
делим 150кгц на бетту, получаем реальную полосу в 2 килогерца.
 
Фазоинверстный транс это уже безооосник, ограниченная полоса сверху и чертовски не дешево. Но красиво.
 
Фазоинверстный транс это уже безооосник, ограниченная полоса сверху и чертовски не дешево. Но красиво.
Все эти выпендре , уйти от ООС дадут в итоге мерзость, в лучшем случае пентодную. Но есть и такой клан ценителей транзисторых без оосных схем. Остается уважать их мнение.
 
Я пару слушал, с ОООС, не очень. У нас тут в городе много диковинок попадается.
Поэтому на выхлоп надо "триоды", тогда - согласен потратиться)
 
разбавлю ваш спор вопросом не в тему )))
5NU74 представляет ценность ? предлагают квартет за недорого.
чего из них можно путного собрать ?
Паша,мой пост 109 в этой ветке. 5N74 близкие аналоги OC29 (Муллард филипс), ASZ16 (Сименс). Кстати и первые и вторые позиционируются как миллитари.В Кёртинге-821 у одного товарища на форуме AD166 сгорели(схема его похожа как из поста 109).Он через Ебай в Англии OC29 купил и поставил .Пишет: "Эти Мулларды невозможно музыкальны и нравятся больше родных АД166.
http://www.ebay.com/itm/OC29-CV7083...?pt=UK_Sound_Vision_Other&hash=item3ca799d6e6 идут на замену АД166 но с обязательной блокировкой ВЧ помех.Но думаю в бестрансформаторные схемы 5N74 не годится-слишком низкочастотный.
 

Статистика форума

Темы
3,304
Сообщения
263,029
Пользователи
2,544
Новый пользователь
vlad'mir
Назад
Сверху Снизу