Схемотехника усилителей 2021

  • Автор темы Автор темы rngtng
  • Дата начала Дата начала
Все эти выпендре , уйти от ООС дадут в итоге мерзость, в лучшем случае пентодную. Но есть и такой клан ценителей транзисторых без оосных схем. Остается уважать их мнение.
Они же П210, но зарубёж...
Опять же на 210 тоже УНЧи лепили, а чешский - тех же годов.
Так что всё сходится...
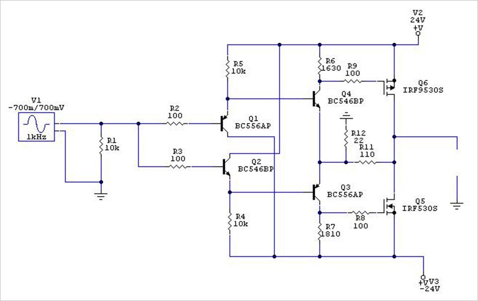
Гитарный УНЧ на 50 Ватт - и на эстраду :)
 
Два боковых ВЧ-транзистора (LDMOS) с очень малой внутренней емкостью, которые предназначены для линейного усиления и могут использоваться для усилителей мощности звука.
 

Вложения

все верно , вот только у п210 типовое усиление 20 , а у теслы типовое 100
И реальной частоткой , линейностью с говно П210 нельзя сравнивать ну никак!

В схеме с фазоинверсным трансформатором у П210 частота реальная 16-20кГц(из практики).С нормальными транзисторами будет больше двадцати.В схеме Кёртинга на АД166 30кГц призавале в 1.5 дБ
 
Типовые выходные характеристики П210Б(В) в схеме с общей базой. Святослав_ любит такие линейности _hm_

Снимок.JPG


Мне бы на LTspice или они подходят на любую программу?
 
Последнее редактирование модератором:

Вложения

Типовые выходные характеристики П210Б(В) в схеме с общей базой. Святослав_ любит такие линейности _hm_

Картинка красивая,спору нет.Вот только на выходе он с общей базой используется?
 
Свои немного.
 

Вложения

Два боковых ВЧ-транзистора (LDMOS) с очень малой внутренней емкостью, которые предназначены для линейного усиления и могут использоваться для усилителей мощности звука.
Интересные транзисторы , высокая частота , мизерная емкость .Интереснее всего вариант распиновки, зеркальный (Mirror pinout)
 
Картинка красивая,спору нет.Вот только на выходе он с общей базой используется?
Это был прикол, что его обсуждать, говенный прибор для широкополосного усилителя, с большой зависимостью бэты от тока коллектора. Для многополосного П210Ш и то с натяжкой.
 

Вложения

  • Снимок2.jpg
    Снимок2.jpg
    270.8 KB · Просмотры: 106
Последнее редактирование:
Это был прикол, что его обсуждать, гавенный прибор для широкополосного усилителя. Для многополосного П210Ш прелесть.
С этим согласен,сам прикупил на н.з. коробочку П210Ш военной приёмки.
 
Накопал схемку усилителя MJ-amp. Связь по постоянному току, без конденсаторов, нелинейность -0,5 дБ на частоте 2 МГц, выходное сопротивление менее 0,1 Ом, мощность 35 Вт при рассеивании 80 Вт, ультранизкие искажения 0,00001 % при 1 Вт, 1,5 А ток покоя класс А.
Снимок.JPG


Дело за малым, добавляйте...
 

Вложения

Последнее редактирование:
Нет там никаких нулей на килогерце. Есть 0,07% на одном ватте:
Image 3.png

А так у паршивенького современного уся на 20 килогерц и 2 ватта:
Image 4.png
 
Последнее редактирование модератором:
Rн - 8 ом по идее должно быть, а на выходе установить 1 Вт а не 2,3 Вт.
 
Последнее редактирование:
Слушаю уже лет 20 мостовой на КП904 по верхней схеме из поста №641, но у меня он собран на 140уд11. Помню, что схема из журнала Радио, но не могу найти тот номер. Вот из другого источника: https://www.qrz.ru/schemes/contribu...umzc-s-polevymi-tranzistorami-kp904-12wt.html.
Радио 1986 №9 с38
 
Накопал схемку усилителя MJ-amp. Связь по постоянному току, без конденсаторов, нелинейность -0,5 дБ на частоте 2 МГц, выходное сопротивление менее 0,1 Ом, мощность 35 Вт при рассеивании 80 Вт, ультранизкие искажения 0,00001 % при 1 Вт, 1,5 А ток покоя класс А.Посмотреть вложение 53349

Дело за малым, добавляйте...
Нет там никаких нулей на килогерце. Есть 0,07% на одном ватте:
Посмотреть вложение 53375

А так у паршивенького современного уся на 20 килогерц и 2 ватта:
Посмотреть вложение 53376
Баттл симулякров ))
Есть пару вопросов.
1. Не видно и не слышно УМ с выходным каскадом класса ЭА, он же АВ без отсечки тока в холостом плече. Примерно +6...8 маломощных транзисторов на сегодня для обеспечения режима - совсем ничего. Длина тракта не увеличивается, все показатели улучшаются. Сложность не окупается прибавкой какчества? Но спектр обязан почиститься именно от гармоник высших порядков. Что не так?
2. Также не видать выходных каскадов по схеме Шиклаи, о коих распинался Селф в своей книге. Вроде как распинался не без оснований и - ни гугу. Почему?
 
токовый шунт используется . Шиклаи менее линейны ,чем обычный выходной каскад. Вам в моей теме показан линейный усь без искажений и не сложный.
 
токовый шунт используется .
Шунтируется быстрым диодом, не проблема с точки зрения КПД.
Шиклаи менее линейны ,чем обычный выходной каскад.
Селф доказывал с графиками и пеной у рта противоположное...
Вам в моей теме показан линейный усь без искажений и не сложный.
Мы не ищем лёгких путей! _pila
 
1. Не видно и не слышно УМ с выходным каскадом класса ЭА, он же АВ без отсечки тока в холостом плече. Длина тракта не увеличивается, все показатели улучшаются. Сложность не окупается прибавкой какчества? Но спектр обязан почиститься именно от гармоник высших порядков. Что не так?
2. Также не видать выходных каскадов по схеме Шиклаи, о коих распинался Селф в своей книге. Вроде как распинался не без оснований и - ни гугу. Почему?
1. ЭА придумали и применяли японцы, чтобы уменьшить массу алюминиевых радиаторов и не слишком сильно потерять в качестве.
2. Кто такой Сэлф, где его схема и какие параметры показывает?
 
1. ЭА придумали и применяли японцы, чтобы уменьшить массу алюминиевых радиаторов и не слишком сильно потерять в качестве.
+
2. Кто такой Сэлф, где его схема и какие параметры показывает?
Хотя бы здесь 5 Апр 2022 .
 
ЭА применяет Александр Лайков. Другой Александр , под другой фамилией, повозившись с данной конфигурацией вых каскада, сделал грустный вывод, что схема хорошая, только тормозная и стермостабильностью траблы. А так- есть готовые схемки, пристегнутые к операционнику, все достойно на экране. Только есть что получше .
 
Шунтируется быстрым диодом, не проблема с точки зрения КПД.
С какой стати? Шунт начинает работать с 5ма тока покоя, правда на таких токах один из транзисторов должен быть германиевым ,второй кремний и желательно в одинаковых корпусах для красоты
 
Читал Сэлфа, там странненько так. Фусечку впаял и давай доказывать, что с ней все на три порядка круче стало. А я не верю.

С какой стати? Шунт начинает работать с 5ма тока покоя, правда на таких токах один из транзисторов должен быть германиевым ,второй кремний и желательно в одинаковых корпусах для красоты
Собачня какая-то это токовый шунт. По мне. так выходной мощник по Видерхолдьду то что надо для биполяров. И считается и налаживается на щелбан и держит ток покоя мертвецки.
 
Селф доказывал с графиками и пеной у рта прпротивоположное.
Шиклаи очень даже ничего показал себя в германиевых цирклотронах.
Такой вариант отдельной темы удостоился.
Кстати, все эти "цирки", и не только они, ввиду специфики германцев, не нуждаются в ЭА.
 
Последнее редактирование:
С вами, ребята , безполезно спорить. У вас черное является белым и наоборот. Шунт г , то г .А кривущий до невозможности выхлоп немца ,да еще с подыгрывающей на большой мощности защитой кайф. Линейная мощная тройка с межбазовыми конденсаторами говно, а тупорылые шиклаи в классе АВ кайф. Шиклаи место в режиме А и все.
 
Последнее редактирование:
То была коллективная работа. Так что шпилька мимо. Вывод этот тоже не мой.
Вполне возможно, что в одном случае Шиклаи лучше Дарлингтона, в другом ровно наоборот.
 
Шиклаи конечно хорош, если вы делаете ещё выходной каскад с усилением по напряжению. Но скорректировать его нормально и заставить работать- та ещё задача. Не для всех.
 
Хотелось бы новаторской схемы.. пока в основном модификации
Я на днчх одного редкого чпонца ремонтировал, 100 вольтовый, впервые столкнулся с пятиконтактными транзисторными сборками на выходах и симметричный выход с операционного усилителя.. усилитель дорогой, мощный,Sony …. Схему в понедельник закину
 
Хотелось бы новаторской схемы.. пока в основном модификации
Я на днчх одного редкого чпонца ремонтировал, 100 вольтовый, впервые столкнулся с пятиконтактными транзисторными сборками на выходах и симметричный выход с операционного усилителя.. усилитель дорогой, мощный,Sony …. Схему в понедельник закину
Термалтраки впервые увидели?
 
Шиклаи конечно хорош, если вы делаете ещё выходной каскад с усилением по напряжению.
Это то самый случай, когда хочешь как лучше, а получается как всегда)) Схема (Шиклаи) с усилением в ВК просто печалит)). Шиклаи в чистом виде вполне себе, а если перед ним добавить повторитель то это лучший ВК по всем параметрам.

Термалтраки впервые увидели?
Тоже вот довелось столкнуться, а в чём фишка этих самых термалтраков?
 

Статистика форума

Темы
3,304
Сообщения
263,029
Пользователи
2,544
Новый пользователь
vlad'mir
Назад
Сверху Снизу