Схемотехника усилителей 2021

  • Автор темы Автор темы rngtng
  • Дата начала Дата начала
С даташитов гладко все, а как в реальности?
Может это по лучшему образцу из сотни, или вообще нарисовано.

Да любой транзель нормальный в статике при 5 А не валит. Странные вопросы.
А пример где? Статика на 2-5 В не катит. Надо на 24 В.
 
С даташитов гладко все, а как в реальности?
Может это по лучшему образцу из сотни, или вообще нарисовано.


А пример где? Статика на 2-5 В не катит. Надо на 24 В.
5А 24в с термо-прокладкой нельзя, перегреется. Не более 1\3 мощности, очень грубо-приблизительно. То есть 50-60-70 ватт, для ТО-247,264. В зависимости от условий и качества термо-интерфейса.
 
ОБР ещё не отменили?:)
 
ТО-220 на китайском силиконе, очень хорошо прижатом, при 25 ваттах, нагревается до 110 градусов, радиатор с медной вставкой был 50 градусов. На слюде и хорошей пасте, до 90 градусов.
 
Последнее редактирование:
С даташитов гладко все, а как в реальности?
Может это по лучшему образцу из сотни, или вообще нарисовано.

Китайскому интеллектуальному обозревателю кривых поверим? Показания не от 0 по причине плохого разрешения АЦП прибора.

MJL4281AG MJL4302AG 15 пар.jpg
И как контраст "Брянский Кремний" экспорт 2N3055 TO3 TSL = КТ819ГМ, техническая спецификация как бы и не врёт...
2n3055 TSL.jpgh21Э_Iэ.JPG
 
Последнее редактирование:
Потому как в конце 20 столетия технологии позволили выпускать транзисторы под типичное применение, нехрен использовать их не по назначению и пихать в усилители для звука какие попало транзисторы. Транзисторы, разработанные и изготовленные для использования в усилителях для звука сегодня еще выпускаются производителями микроэлектронных компонентов первого эшелона. Ищите, да обрящете.
А ковать блох удел придурков.

Тигр в своих джунглях совсем деградировал. smile_1
А Барт Локанти личность известная, мир праху его.
В частности, работал на JBL и Pioneer, в свое время, колонки конструировал, кроме прочего его вклада в дело развития усилителедлязвукостроения.
 
Потому как в конце 20 столетия технологии позволили выпускать транзисторы под типичное применение, нехрен использовать их не по назначению и пихать в усилители для звука какие попало транзисторы. Транзисторы, разработанные и изготовленные для использования в усилителях для звука сегодня еще выпускаются производителями микроэлектронных компонентов первого эшелона. Ищите, да обрящете.
А ковать блох удел придурков.
Те же СИТ для звука стали применять только после "звукового" успеха его "чисто ключевых", первых вариантов.
И так во всем спектре транзисторов. Которые или универсальные, в том числе и для звука, или не универсальные, но тоже там используются.
Не выгодно экономически выпускать чисто звуковые. Разве что по спецзаказу Нельсона Пасса, и иже с ним.
Тем более в царствующей вере во спасительную сверхглубину общей ОС в принципе по-барабану, какие детали использовать. Божественная ООС все исправит, обеспечит шеренгу нулей после запятой.
Для адептов безоосности/мелкооосности все наоборот. Но сколько таких? Ради них стоит запускать транзисторы в серию? Смешно.
 
Последнее редактирование:
Те же СИТ для звука стали применять только после "звукового" успеха его "чисто ключевых", первых вариантов.
И так во всем спектре транзисторов. Которые или универсальные, в том числе и для звука, или не универсальные, но тоже там используются.
Не выгодно экономически выпускать чисто звуковые. Разве что по спецзаказу Нельсона Пасса, и иже с ним.
Тем более в царствующей вере во спасительную сверхглубину общей ОС в принципе по-барабану, какие детали использовать. ООС все исправит, обеспечит шеренгу нулей после запятой.
Для адептов безоосности/мелкооосности все наоборот. Но сколько таких? Ради них стоит запускать транзисторы в серию? Смешно.
Латералы жаль. Годами валялись на базаре, а как только узнал про них, они исчезли.
 
Две подобранные пары лежат, но так никуда и не пошли. Не нашлось подходящей схемы.
Брал себе и другу. Он сделал на них Холтона, полностью в сборе, в корпусе. Долго слушал. А потом избавился от него. Лучшее - враг хорошего.
 
Не выгодно экономически выпускать чисто звуковые. Разве что по спецзаказу Нельсона Пасса, и иже с ним.
Судя по выше написанному, с экономикой у Вас неважно. Если бы Вы внимательно ознакомились с каталогами продукции производителей транзисторов первого эшелона, легко бы увидели, что производители достаточно строго и однозначно позиционируют транзисторы по областям применения. Это касается не только аудио, что логично. Ибо современные технологии позволяют выпускать транзисторы с наперед заданными характеристиками с высокой повторяемостью. Усилитель можно собрать и на транзисторах для выходного каскада строчной развертки, либо электровоза, но то будут не самые лучшие из усилителей.
Что касается Нельсона Пасса, он был хорошим инженером. Но, на старости лет выжил из ума и откровенно издевается над беднягами одиоуфайлами, эксплуатируя схемотехнику 70-х и современные технологии. Он доказал, что способен слепить усилитиель для звука из любого материала, иногда в нетипичных режимах и против всяких правил. Молодец, выдающийся профессионал, не чета местным пустозвонам.
В моей практике был случай, когда один мой хороший знакомый сочинил усилитель для наушников на основе люминесцентного индикатора от видеомагнитофона Фунаи, я подсказал тогда ему, к какому полюсу необходимо подключить сетку. Микрофонило жутко, но таки играло. А что, тоже прямонакальный триод. Тот усилитель, просто, эксцентричная выходка инженера, очень увлеченного радиолюбительством. Но повторять его подвиг рационального смысла нет.
Тем более в царствующей вере во спасительную сверхглубину общей ОС в принципе по-барабану, какие детали использовать. ООС все исправит, обеспечит шеренгу нулей после запятой.
Для адептов безоосности/мелкооосности все наоборот. Но сколько таких? Ради них стоит запускать транзисторы в серию? Смешно.
А это лишь подтверждение того, что, как схемотехник, Вы не состоятельны.
 
Что-то у вас одни противоречия. То Нельсон Пасс выжил из ума, то выдающийся профессионал.
И опять пустопорожние бессмысленные злобные наезды. Заходите в соответствующие темы, там и поговорим предметно, если будет желание.
 
Последнее редактирование:
Что-то у вас одни противоречия. То Нельсон Пасс выжил из ума, то выдающийся профессионал.
И опять пустопорожние бессмысленные злобные наезды. Заходите в соответствующие темы, там и поговорим предметно, если будет желание.
Видел серию фото с выставки в США, там Нельсон Пасс выставил свои макеты колонок, фанерные щиты с красивыми шириками, на полу макеты фильтров в виде ажурных соплей .И самое главное- это все звучит , рядом толпится народ, слушает, спрашивает, автор рассказывает. Очень открытый человек, увлеченный и творческий. Напротив через коридор обитает Линквитц, там царит строгая пустота, народа мало, звука тоже не шибко.
Про эту выставку рассказывал один форумчанин из Калифорнии, он побывал на выставке и общался с Нельсоном Пассом.
 
SemenS написал(а):
Некто А.Петров, которые многие ругает на всех форумах, предложил анализировать коэф. гармоник на ПЕРВОМ периоде!


Не помню уже, кто из Амелиных писал на их форуме, что КНИ некорректно считаются в микрокапе, если анализ идет на длительности менее 8 периодов сигнала. Точно такое было. Не знаю, как в других симах, но, думаю, там все аналогично.
вы пробовали измерять искажения первого периода встроенного генератора самой программы микрокапа? Если измеряли, то поделитесь результатом. Сколько надо получить нулей после запятой чтобы считать результат корректным? десять хватит?

Не корректно сравнивать LTspice и Микрокап. Разный уровень программ. Когда вышла 8ка Микрокап она вообще постоянный ток проводила трансформатором. Есно поправили потом, но сам факт. Микрокап для студентов и относительно простых расчетов. LTspice более продвинутая.
и чем же LTspise круче микрокапа? можем посоревноваться на конкретной модели усилителя. Ко мне на днях обратился друг и попросил проанализировать усилитель из Радио 1983-11. Представьте пожалуйста всесторонний анализ этой схемы с помощью крутого LTspice, используя его возможности по полной
 
и чем же LTspise круче микрокапа? можем посоревноваться на конкретной модели усилителя. Ко мне на днях обратился друг и попросил проанализировать усилитель из Радио 1983-11. Представьте пожалуйста всесторонний анализ этой схемы с помощью крутого LTspice, используя его возможности по полной
Во первых , не стоит набивать себе первые посты топыря пальцы.
Во вторых - это называется в приличном обществе "некропостинг".
В третьих, вы просили проанализировать, да нет проблем. Технически нет проблем проанализировать эту схему даже в уме.
Но , стимулятор так стимулятор.
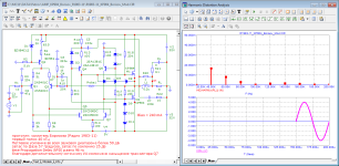
Схема в модели:
R1983.jpg
Подаём на вход модели смесь сигналов 19кгц+20кгц каждого по 0.3 вольта, для этого усилка это совсем не предельный режим.
Смотрим эпюры:
радиво 83.jpg
Что мы зрим? Верхняя осциллограмма- ток одного из транзисторов УН.
Средняя- выходное напряжение усилителя.
Нижняя- ток выходных транзисторов.
Так выглядят искажения типа "ступенька", даром что ток покоя совсем не нулевой выставлен. 207мА. Это оно самое- "транзисторный звук" в своём изначальном прочтении.
Знакомая картина обычных квазикомплементарных каскадов. На биполярах , без принятия специальных мер - картина точно такая же.
Искажения по ИМД получились в таком режиме около -70дБ, что для такого довольно непростого усилителя- многовато.
К тому же - низкое входное сопротивление выходной ступени(даром что там полевики) шунтирует УН и не даёт ему развить нормальное усиление. Замеры глубины ООС модели показывают лишь 40дБ, а не 60 как написано в статье.
Вердикт- помои на которые не стоит тратить время.
Дальше и мерить даже нечего, меандр , клип, какая нахрен разница если звук будет как у оцинкованного ведра катящегося по полу?
Лучше "Акулиничева" спаять, я так считаю, так и передайте своему другу, товарищ Петров.)
Модель прилагаю, можете глянуть.
 

Вложения

Последнее редактирование:
Схема в модели:
Схема кривая. Диффы стоят наизнанку - должно быть примерно так: (тут внизу хоть и p-канальные мосфеты - дела это не меняет). Я думаю, идея понятна. Ну и лучший вариант ВК на n-канальных транзисторах это всем известный ВК Никитина, но с управляемым ИТ...
 

Вложения

  • Холтон.jpg
    Холтон.jpg
    161.2 KB · Просмотры: 144
  • Квази.GIF
    Квази.GIF
    28.7 KB · Просмотры: 153
Последнее редактирование:
Схема кривая. Диффы стоят наизнанку - должно быть примерно так: (тут внизу хоть и p-канальные мосфеты - дела это не меняет). Я думаю, идея понятна...
Я надеюсь ты не думаешь что это я её искривил? Мне тогда 10 лет всего было.)
Кстати ты зря в этой схеме про дифы во множественном числе, он там один стоит.
Вот типо такого:
unch-na-tranzistorah-s-malymi-dinamicheskimi_1.png

Переверни картинку, называется.
1703893792144.png


Усилок Оталы модифицированный.
 
Кстати ты зря в этой схеме про дифы во множественном числе, он там один стоит.
Ага, а V3 и V5 это два параллельных каскада с общим эмиттером нагруженных на токовое зеркало. Ну можно и так назвать...
 
Ну а по теме есть что сказать? Как улучшить УМЗЧ ВВ , чтобы искажения спали на порядок?
Жуковский первой ревизии, но... там бы, по мне, на джифет пересадить (геть коррекция), ВК на Аля ИГБТ (где буфер полевой, т.к. УН разгружает). В железе не проверено, не до него (ВВшника)
Добавлю, параллельные (вторая, третья... ревизия) не интересны в принципе, тем более с каскодами, суппер "разгонятелями" (Горбатыми), тройками в ВК. Сверхлинейные нужны для стендов измерительных, др. Дело Параллакс, коллективный разум, компромис "выруливает". О, про Линноиды,.. в итого - кривая подача в ВК, ИТ из шин питания... для "и так сойдёт" - сойдёт, только пик ту пик (в т.ч. квадрат на 20К) в ВК ни какой, хорошо, если в железе % 50 и снимут.
Стукачам, симулянтам и прочим ни о чём, прошу не комментировать.

коррекцию по ускорению, да быстродействие увеличивается, но оно какое-то искусственное, с быстродействующими все равно не сравнить.
в симуляторе БОДЭ туда... Горб - ни разу не хорошо, вывод - выбросить.
 
Последнее редактирование:
Во первых , не стоит набивать себе первые посты топыря пальцы.
Во вторых - это называется в приличном обществе "некропостинг".
В третьих, вы просили проанализировать, да нет проблем. Технически нет проблем проанализировать эту схему даже в уме.
Но , стимулятор так стимулятор.
Схема в модели:
Посмотреть вложение 81675
Подаём на вход модели смесь сигналов 19кгц+20кгц каждого по 0.3 вольта, для этого усилка это совсем не предельный режим.
Смотрим эпюры:
Посмотреть вложение 81676
Что мы зрим?
Модель прилагаю, можете глянуть.
в LTspise есть возможность отражать рисунки в удобоваримом виде? например на белом фоне (на белой бумаге).
Начнем с того что схема действительно кривая, как отметил IDDQD. Задача анализа заключается в том чтобы выявить слабое место и по возможности устранить минимальной доработкой. Основная причина в том что транзистор V10 управляющий нижним ПТ находится в насыщении. Отсюда и микротоковый режим входного ДК. Чтобы исправить положение достаточно купить маломощный трансформаторный БП и сделать дополнительное питание на 5 В(стаб) на отрицательную шину как показано ниже.
Что касается искажений первого периода, то обратите внимание на усиление начала первого периода бурста
 

Вложения

  • R1983-11-Mod_10kHz-SWDT_start.png
    R1983-11-Mod_10kHz-SWDT_start.png
    100.5 KB · Просмотры: 112
  • R1983-11-Mod_10kHz-SWDT.png
    R1983-11-Mod_10kHz-SWDT.png
    97.3 KB · Просмотры: 111
  • R1983-11-Mod_10kHz-dist.png
    R1983-11-Mod_10kHz-dist.png
    101.1 KB · Просмотры: 113
  • R1983-11-Mod_20kHz-spectr.png
    R1983-11-Mod_20kHz-spectr.png
    81.1 KB · Просмотры: 106
  • R1983-11-Mod_Loop-Gain.png
    R1983-11-Mod_Loop-Gain.png
    30.9 KB · Просмотры: 95
  • R1983-11-Mod_Bode.png
    R1983-11-Mod_Bode.png
    86.6 KB · Просмотры: 110
эмиттерные резисторы в ДК от 240 Ом обязательны, иначе, перегруз (Сухов, Алеевкий УД11 и Жуковский их давно "разложил", да и не только он, на слух - редкостное Г.)
Чтоб не оффтопить, может ВВшник разбирать тут надо? На веге скучно, нету ни кого? Пититесь к Рус2000, Жуковскому, там туса подобное смакует, до сих пор.
 
Насколько помню, на вв-шник есть отдельная тема. И он никак не около 21 года.
 
что касается микрокапа. Я использую хорошо если 0,1% его возможностей, в основном простейшие функции: сложение, вычитание и умножение. Анализ фильтров можно было делать еще в первых простейших симуляторах. Для измерения продуктов искажений сигнала частотой 10 кГц я и использую простейший режекторный фильтр. При его использовании следует иметь в виду что смотреть результат можно только после 15...17-го периода (смотрю после 17-го) из-за переходных процессов в самом фильтре.
Многие разработчики придают особое внимание первому Ватту
Многие "смакуют" количество нулей после запятой в Кг. Но не они определяют качество звука. Об этом было известно более 60-ти лет назад (внимательно читайте книгу Раковского, особенно 5-ю главу).
 

Вложения

  • R1983-11-Mod_1W_20kHz-spectr.png
    R1983-11-Mod_1W_20kHz-spectr.png
    82.3 KB · Просмотры: 101
  • 10kHz_режекторный фильтр.png
    10kHz_режекторный фильтр.png
    7.9 KB · Просмотры: 114
Ну, тогда здесь я лишний, линноиды .... сколько можно разбирать, тем более БП линейный нужен, точнее, обязателен (их два типа, в железе нет времени и слушать надо), на букашках (электролиты) от Чунга Чанги и прочих "по дешману", лишь бы были, вообще, маразм пилить в железе (см. ИТ от шин питания, разколбас до 20% - можно и в симуле увидеть, что на выходе полуим, да ... в гроб такую схемотехнику (никрофилы это или слуха нет или симуляторы по жизни), я давно последний гвоздь забил (Кстати, Жукоский тоже, только адептов секты поддерживает по принуждению, шестёрки же нужны)
 
Последнее редактирование:
По сей день разработчики не уделяют внимания такому параметру как время задержки прохождения сигнала (time Propagation Delay). Только в редких даташитах на ОУ он приводится в параметрах. Этот параметр особенно важен для усилителей с ОООС. Вот что ответил по этому поводу Кирилл Хамер в интервью:

https://www.moremusic.nl/reviews/passlabs/XP-30-TAS.pdf

“Не менее важна безупречная производительность во временной области. Особенно это касается усилителей на основе отрицательной обратной связи. Теоретическая концепция отрицательной обратной связи очень сильна, и упрощенные математические уравнения, описывающие эту концепцию, действительно верны. Но они действительны только в том случае, если дизайн учитывает ограничения концепции. Время задержки от входа к выходу должно быть нулевым! Очевидно, в реальной жизни это невозможно. Есть два способа справиться с этой проблемой. Либо вы вообще не применяете отрицательную обратную связь к своему дизайну (при этом отказываясь от преимуществ концепции), либо ускоряете его до уровня в несколько наносекунд временной задержки от входа к выходу, где временные ошибки настолько малы, что не оказывают никакого слышимого воздействия на звук. Как только вы решите пойти по последнему пути, внезапно возникает целый ряд новых проблем: температурный режим, стабильность питающих напряжений, высокочастотные конструкции, индукция шума и т. д. и т. п. ”

Надеюсь многие из присутствующих здесь знакомы с тестом Хафлера SWDT (Straight-Wire Differential Test).

Согласно расчетам по книге Иржи Достала для выполнения требования этого теста задержка прохождения сигнала частотой 20 кГц должна быть всего 8 нс (что соответствует векторной погрешности 0,1% или -60 дБ). Подавляющее же большинство усилителей имеет ГВЗ от 200 нс (в лучшем случае) до 1,5...2,5 мкс. Причем никакой связи с Кг этот параметр не имеет, так как Кг измеряется в установившемся режиме (т. е. по окончании всех переходных процессов).

А теперь пересчитайте на пальцах какие усилители вы знаете которые отвечают этому требованию.
 

Вложения

  • R1983-11-Mod_400kHz.png
    R1983-11-Mod_400kHz.png
    85.6 KB · Просмотры: 107
Последнее редактирование:
Давно пора понять что измеряемые параметры стандартными приборами такими как Audioprecision и им подобным вообще ни о чем. Они могут использоваться на выпускном участке чтобы убедиться в исправности изделия перед упаковкой для отправки потребителю, не более того.

Вот что пишет по этому поводу А. Данилов

ПРЕЦИЗИОННЫЕ УСИЛИТЕЛИ НИЗКОЙ ЧАСТОТЫ
Москва
Горячая линия – Телеком
2004

«Масштабное наступление на здравый смысл и научные принципы построения усилителей началось в 1976-1977 годах с нескольких публикаций в аудиофильском журнале HiFi News – известном рупоре маргинальных фантазеров. Авторы статей с деланным прискорбием констатировали, что высококачественные УМЗЧ чрезвычайно сложны и трудны для реализации, вследствие чего их почти невозможно построить; отрицательную обратную связь провозгласили абсолютным злом. Лучшие проекты усилителей назвали загадочными, а хорошие результаты – зависящими от антинаучных принципов и очень дорогих методологий. Авторы упорно доказывали, что превосходное звуковоспроизведение содержит массу неизмеримых нюансов, которые невозможно оценить и вообще заметить при помощи измерительного оборудования. В серии публикаций культивировалось презрение к статистическому анализу и превозносилась произвольная форма прослушивания при оценивании характеристик звуковоспроизводящих устройств.
Добросовестными исследователями вскоре была доказана ошибочность мнения о том, что исходный материал звуковой программы содержит неизмеряемые тембральные составляющие. Наиболее известными примерами, возможно, являются метод компенсации Баксандалла (Baxandall. P. Audible AmpJilier Distortion Is Not a Mystery, Wireless World, November 1997, pp.63-66) и более простой дифференциальный тест Хафлера с непосредственным подключением (Hafler, D. A Listening Test for Amplifier Distortion, Hi-Fi News and Review, November 1986, pp 25-29). Оба этих теста используют вычитание усиленного звукового сигнапа из того же первоначального сигнала. Отсутствие каких-либо (слышимых) остатков доказывает то, что не существует таинственных, неизмеряемых составляющих. Оба метода могут использоваться и для оценки усилителей.»
 
Жуковский первой ревизии, но... там бы, по мне, на джифет пересадить (геть коррекция), ВК на Аля ИГБТ (где буфер полевой, т.к. УН разгружает). В железе не проверено, не до него (ВВшника)
Добавлю, параллельные (вторая, третья... ревизия) не интересны в принципе, тем более с каскодами, суппер "разгонятелями" (Горбатыми), тройками в ВК. Сверхлинейные нужны для стендов измерительных, др. Дело Параллакс, коллективный разум, компромис "выруливает". О, про Линноиды,.. в итого - кривая подача в ВК, ИТ из шин питания... для "и так сойдёт" - сойдёт, только пик ту пик (в т.ч. квадрат на 20К) в ВК ни какой, хорошо, если в железе % 50 и снимут.
Стукачам, симулянтам и прочим ни о чём, прошу не комментировать.
Тебя идиота никто сюда не звал, вообще то.
 
По сей день разработчики не уделяют внимания такому параметру как время задержки прохождения сигнала (time Propagation Delay). Только в редких даташитах на ОУ он приводится в параметрах. Этот параметр особенно важен для усилителей с ОООС. Вот что ответил по этому поводу Кирилл Хамер в интервью:

https://www.moremusic.nl/reviews/passlabs/XP-30-TAS.pdf

“Не менее важна безупречная производительность во временной области. Особенно это касается усилителей на основе отрицательной обратной связи. Теоретическая концепция отрицательной обратной связи очень сильна, и упрощенные математические уравнения, описывающие эту концепцию, действительно верны. Но они действительны только в том случае, если дизайн учитывает ограничения концепции. Время задержки от входа к выходу должно быть нулевым! Очевидно, в реальной жизни это невозможно. Есть два способа справиться с этой проблемой. Либо вы вообще не применяете отрицательную обратную связь к своему дизайну (при этом отказываясь от преимуществ концепции), либо ускоряете его до уровня в несколько наносекунд временной задержки от входа к выходу, где временные ошибки настолько малы, что не оказывают никакого слышимого воздействия на звук. Как только вы решите пойти по последнему пути, внезапно возникает целый ряд новых проблем: температурный режим, стабильность питающих напряжений, высокочастотные конструкции, индукция шума и т. д. и т. п. ”

Надеюсь многие из присутствующих здесь знакомы с тестом Хафлера SWDT (Straight-Wire Differential Test).

Согласно расчетам по книге Иржи Достала для выполнения требования этого теста задержка прохождения сигнала частотой 20 кГц должна быть всего 8 нс (что соответствует векторной погрешности 0,1% или -60 дБ). Подавляющее же большинство усилителей имеет ГВЗ от 200 нс (в лучшем случае) до 1,5...2,5 мкс. Причем никакой связи с Кг этот параметр не имеет, так как Кг измеряется в установившемся режиме (т. е. по окончании всех переходных процессов).

А теперь пересчитайте на пальцах какие усилители вы знаете которые отвечают этому требованию.
На что влияет эта самая задержка если даже к к.г. не имеет никакого отношения?
 
Дяденька Петров похоже побредить сюда зашел. Опять про первые периоды песнь завёл и прочие.
Так вот, по порядку.
1) графики ЛТС куда лучше читаются микрокаповских.
Когда глядим искажения что значат эти 10m 100m? Это в процентах сколько? А в децибелах?
На что влияет эта самая задержка если даже к к.г. не имеет никакого отношения?
Если задержка две недели- значит залетел. Вот что значит та самая задержка.
 

Статистика форума

Темы
3,304
Сообщения
263,138
Пользователи
2,544
Новый пользователь
vlad'mir
Назад
Сверху Снизу