Александр Бокарёв
1 ранг
- Регистрация
- 12 Ноя 2019
- Сообщения
- 30,246
- Реакции
- 15,338
- Баллы
- 395
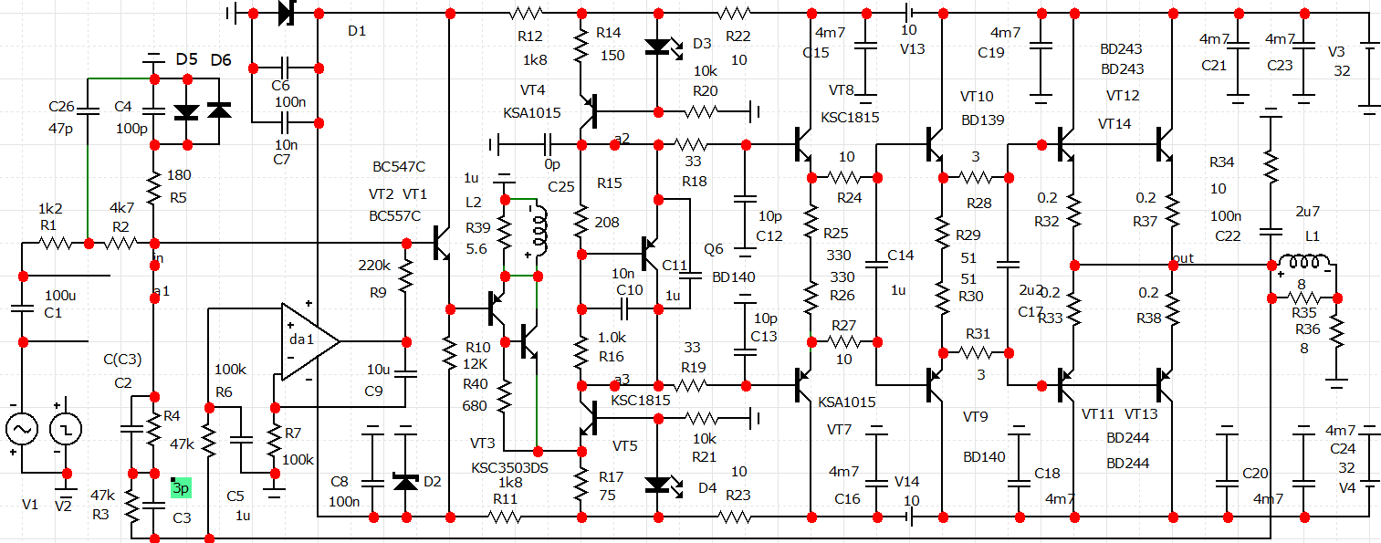
Далана там! Макетил недавно с двойкой на выходе, чисто проверить идею, все с полпинка заработало, ничего не подгонял, в плане повторяемости еще поискать лучше.Ценного там только сам ВК Локанти, все остальное очень спорно.
Но это лишь мое мнение




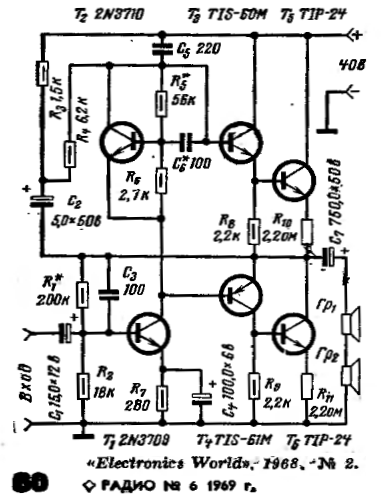
Пора попробовать дифкаскады и ОБ.