Александр Бокарёв
1 ранг
- Регистрация
- 12 Ноя 2019
- Сообщения
- 30,243
- Реакции
- 15,336
- Баллы
- 395
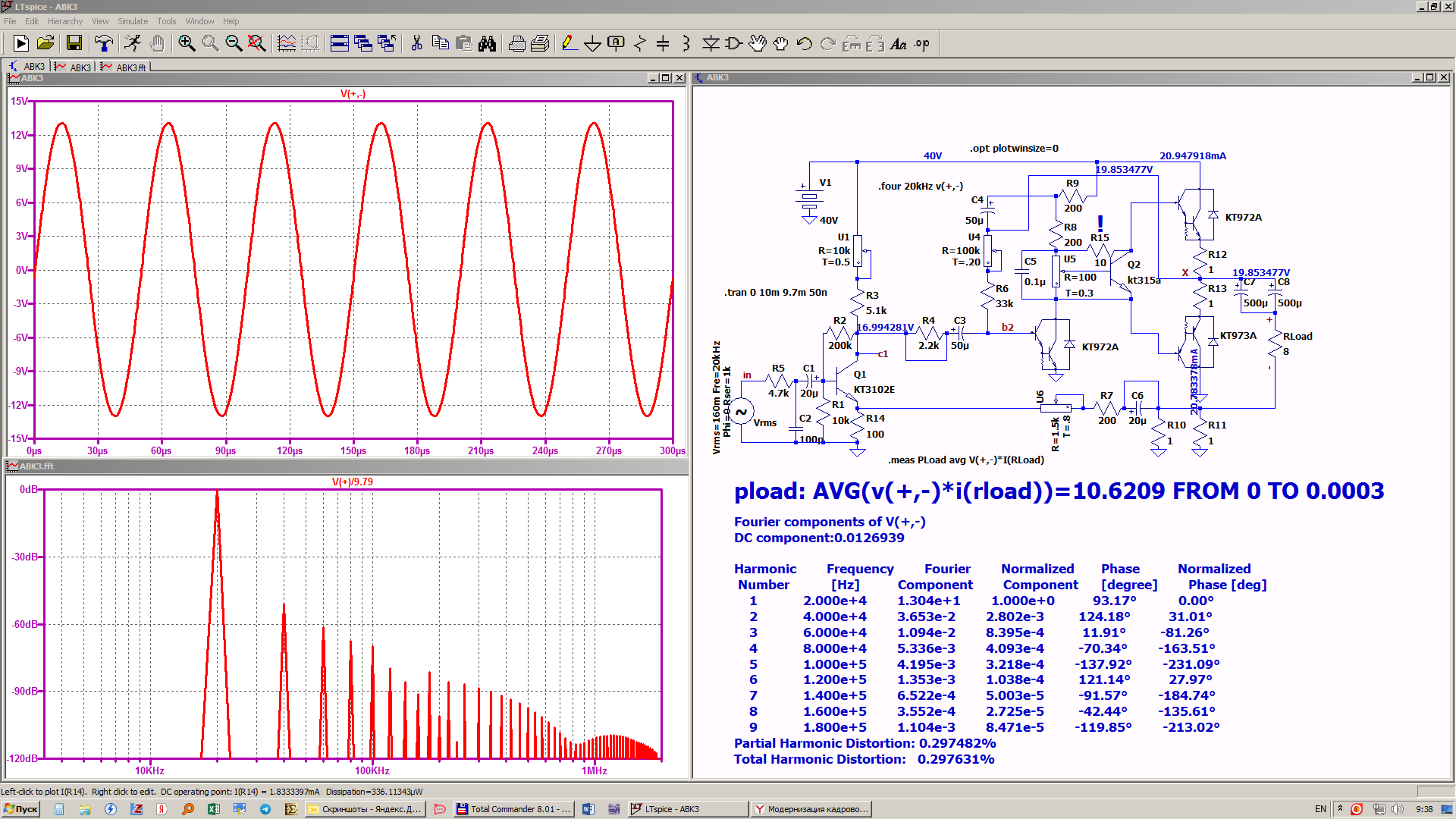
не похоже тут на бутстреп ни разу. Обошлись без него, увеличив питание драйверу.
Шунт емкостной есть, цепи термостабилизации. И если это "держать за бутстрепа", то придется верить в того Мюнхаузена, вытянувшего себя с конем из болота за косичку.
Шунт емкостной есть, цепи термостабилизации. И если это "держать за бутстрепа", то придется верить в того Мюнхаузена, вытянувшего себя с конем из болота за косичку.

