Александр Бокарёв
1 ранг
- Регистрация
- 12 Ноя 2019
- Сообщения
- 30,243
- Реакции
- 15,336
- Баллы
- 395
Я вопрос задал, пусть у симулятора сон слетит.А вдруг тут есть что-то этакое...
Смотрите видео ниже, чтобы узнать, как установить наш сайт в качестве веб-приложения на домашнем экране.
Примечание: Эта возможность может быть недоступна в некоторых браузерах.
Нулей не будет- будут помои. Совершенно верно. И так то помои получились. Эта хреновина в модели сама себя то еле еле линеаризует.Нулей-то не будет. Для симуля, и его оператора, это несерьезно.
Тут такое дело. Предвыходные транзисторы надо из режима А в режим АВ переводить с соответсвующими последствиями. Это и в симе не надо смотреть.Я вопрос задал, пусть у симулятора сон слетит.А вдруг тут есть что-то этакое...
Ходатайствую о смягчении приговора: 0,2 пФ, это ёмкость между чашками резистора.Конденсатор в ООС размером 0.2пФ это 10 штук включенных по 2пФ последовательно емкостей, попрошу учесть этот важный нюанс при сборке.
Посмотреть вложение 82079
Кстати да, пробовал в ЛТС4 взять ООС с драйвера, транзиент становится грустным, хотя в железе на слух, звучит лучше, ровнее и мягче .Симуль насыпет кучу гармоник. Разве можно такое против ночи советовать симуляторщикам?
Я уже несколько дней слушаю свой малоосник, где ООС с драйвера, возвращаться с ООС на выходе, не тянет.Я вопрос задал, пусть у симулятора сон слетит.А вдруг тут есть что-то этакое...
Я про вк по схеме Локарти говорил. Там входной и предвыходной строго в режиме А . Вот и думай. сим тут нипричемСтранный совет, всегда иначе считал.
Буфер после УН наверное спокойно можно в АВ, нагрузка на УН снизится, а вот драйвер лучше не трогать ( имхо)Я про вк по схеме Локарти говорил. Там входной и предвыходной строго в режиме А . Вот и думай. сим тут нипричем
Я тоже про эту схему. Как-то сложилось уже, что предвыходной работает в А режиме с приличным током, а выходные прикрыты, открываются на пиках. На малых уровнях ток в нагрузку обеспечивает предвыход. Как это сделано в многопетлевике Зуева.Я про вк по схеме Локарти говорил. Там входной и предвыходной строго в режиме А . Вот и думай. сим тут нипричем
Проще сделать объемный /полуобъемный монтаж,это решает многие проблемы что есть в печатном монтаже , вот только к этому надо придти, путь этот долог, тернист , и не все его проходят до финишапроще Т-оос сделать и не связываться с емкостью монтажа

Тут уж как кому нравится. Или цифра справная, или звук мягче и лучше.Кстати да, пробовал в ЛТС4 взять ООС с драйвера, транзиент становится грустным, хотя в железе на слух, звучит лучше, ровнее и мягче .
После этого случая думаю, и зачем мне такой симулятор, который бьёт по рукам за хороший звук.
ну ну.нет там проблем ,разводить надо уметьПроще сделать объемный /полуобъемный монтаж,это решает многие проблемы что есть в печатном монтаже , вот только к этому надо придти, путь этот долог, тернист , и не все его проходят до финиша![]()
про скрученные проводки в роли емкости подумалось в первую очередь, совет проверенный. Да и КПЕ существуют с мизерными емкостями.емкость в доли пФ коротковолновики делают скруткой двух эмалированных проводов диаметром 0,5...0,8 мм и длиной 10...15 мм. А если надо несколько пФ то накручивают виток к витку диаметром 0,5 мм на отрезке диаметром 1 мм.
Кому интересны виртуальные параметры без изменений то они вот
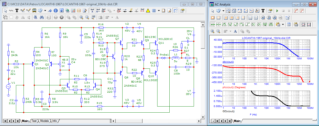
как видите ГВЗ более чем в 14 раз выше. Петлевое в звуковой полосе осталось прежним - те же 30 дБ. Ток покоя не менялся. Но выросли все виды искажений, появились и коммутационные. Я молчу про искажения в начале и конце бурстов (многим они не нравятся, это видите ли искажения первого периода умноженного на "некую функцию")
Т.н. "искажения первого периода", это частотные искажения., это видите ли искажения первого периода умноженного на "некую функцию")
так измерьте и покажите их во всей красе по общепринятой методике. audiokiller (Рогов) уже пытался это сделать, даже целую статью из много букв настрочил.Т.н. "искажения первого периода", это частотные искажения.
Если измерять их по общепринятой методике - в дБ на заданной частоте - то теряется весь хайп,
поэтому придумана эта бредятина с графическим представлением частотных искажений.
Зачем сначала создавать препятствие,а потом мужественно преодолевать?...ну, наверное этим занимаются те, у кого мало других проблем.ну ну.нет там проблем ,разводить надо уметь
Я пробовал свой мелкоосник с Локанти - чистым безООСником, неплохо, но со временем середина начинает привлекать внимание и утомлять, поэтому пока вернулся к ООС.Делали опыт сравнения безоосного транзисторного усилителя с гармонами под 5 %, но очень коротким "однотактным" спектром, и его же вариант, но с процентами на порядок-полтора меньшими, зато хвост подлиннее, и спектр больше "двухтактный".
Ну и результат прослушки оказался прогнозируемый - оба работали хорошо, но трудно было решить, какой из них работает лучше.
Видимо поэтому никакой студии у вас нет.Алексей1, пожалуйста определение "частотные искажения" в студию. Я слышал только о линейных и нелинейных.
ldsound.club


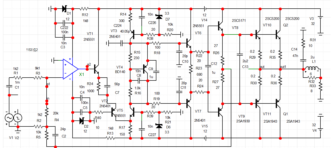
Соглашусь, но добавлю,что с высоты 21 века схема SA-600 1967 года смотрится словно дар пришельцев. Настолько все изящно придумано.Саме тому, повторювати сьогодні у вигляді "як є" схеми, що вигадувались і конструювались пів сторічча тому то марна трата часу.
Навіть, якщо автор схеми Барт Локанті
Ценного там только сам ВК Локанти, все остальное очень спорно.Соглашусь, но добавлю,что с высоты 21 века схема SA-600 1967 года смотрится словно дар пришельцев. Настолько все изящно придумано.