Схемотехника усилителей 2021

  • Автор темы Автор темы rngtng
  • Дата начала Дата начала
чтобы говорить про некие в 1000 раз больше,
Процитирую:
"Добавлю информацию по стресс тесту.
Глубокоосник прекрасно себя чувствует на синусе и дает большие искажения на сложных сигналах.
Элементарный сложный сигнал это синус, модулированный меандром.
В стресс тесте я использую "стрессовые" воздействия синус 20 Гц и меандр 40 кГц, меандр с возможно большей крутизной фронтов.
Почему искажения при сложном воздействии растут, думаю обьяснять не надо, но двумя словами. Физика процесса проста, стресс тест работает во всем диапазоне АХ и максимально задействованы реактивные составляющие УНЧ, включая активные элементы. ОС отрабатывает хуже чем простым синусом. В комплексе искажения растут на порядки.
Простейший пример УНЧ LANZAR.
Первый рис. Кг на частоте 1 кГц составляет 0,009%
Второй рис. стресс тест к синусу 20 Гц подмешали меандр 40 кГц, Кг по стресс тесту почти 3,5%
Видим явную разницу на три порядка по Кг в тепличных условиях стандартного синуса и искажения огибающей с заполнением меандром.
С этого момента начинаем "хороший" УНЧ перестраивать и искать причины больших искажений огибающей сложного сигнала.
Показываю в МС, в железе тенденция сохраняется."
Картинки по ссылке, пост 268

Ещё оттуда же
"
Большинство из нас живут в мире собственных иллюзий.
Вот еще одна иллюзия - искажение амплитудно-фазового спектра сложного сигнала (рис.1).
Я бы очень гордился собственной иллюзией, если бы не было результатов в железе.
При помощи LabView и комплекса АУРИС удалось увидеть такие же графики на транзисторном ламповике (покажу чуть позже).
Ломаются все представления об искажениях, ранее созданные нашими иллюзиями.
И многие дебаты, почему Кг так хорош, а звук так плох, скорее найдут в таких эмуляциях и измерениях долгожданные ответы.

Добавлю тест по сходимости нового метода со стандартными методами определения гармоник и интермодуляций.
На рис.2 схема ВК ЭП с 6-ю парами выходных транзисторов.
Коэффициент гармоник в полосе частот достаточно низкий при амплитуде входного напряжения 30 В.
На частоте 16 кГц Кг составляет около 0,024%.
На рис.3 интермодуляционные искажения ВК, определены методом SMPTE.
При максимальной амплитуде испытательного сигнала искажения второго порядка около -120 дБ, третьего порядка около -90 дБ.
Т.е. искажения на синусе очень низки и оценка ВК стандартными способами дает отличный результат.
На рис.4 несколько графиков амплитудно-фазовых искажений сложного сигнала, состоящего из 6-ти синусоид с разными фазами.
График 1, это общая картина искажений тестового сигнала, искажения в процентах достигают 0,08%.
График 2, это искажения основного тона 16,5 кГц. Сам тон 16,5 кГц имеет мизерное искажение около 0,008%, это искажение динамической амплитудной характеристики ее наклон по частотной оси, но окружающие его интермодуляционные юбки НЧ составляющих тестового сигнала, на порядок больше - 0,08%.
График 3, вторая гармоника от основного тона 16,5 кГц. Уровень этой гармоники 0,017 %, и она замаскирована окружающими ее интермодами НЧ составляющих тестового сигнала, уровень интермодов достигает 0,028%.
График 4, третья гармоника основного тона 16,5 кГц, ее уровень 0,007%, третья гармоника также окружена массой интермодов, которые маскируют третью гармонику.
Теперь определим предложенным методом Кг для частоты 16,5 кГц. Кг = 0,017% + 0,007% = 0,024% .
Получили совпадение с Кг, определенным стандартным способом по амплитудному спектру. Но, получили полное не совпадение по интермодуляционным искажениям, стандартным способом Ки=0,003%, для метода определения амплитудно-фазовых искажений сложных сигналов интермодуляции от НЧ составляющих тестового сигнала на порядки выше и они полностью маскируют гармоники и интермодуляции основных тонов. Скорее и этим эффектом определяется разница звучаний усилителей."
Картинки по ссылке, пост 687
 
Если на средней громкости до клипа, усилок не искажает,но начинает орать, то это повод попробовать что то поменять, и начать можно с простого - изменения питания.
Но вы же сам себе на уме, поэтому...
Просто не забывайте одну вещь, когда вам отвечают публично, не факт что отвечают или советуют именно вам.
Отвечают всем читающим.
Это к тому, что я не навязываю этот совет (проверкой питанием.)
Где это я писал что усилок начинает орать?) Не помню.
 
а 12 вольтовые разве не лучше будут?
Холодное сопротивление меньше, а нагретое больше ???
И моща ламп 21 ватт.... ВЧ динамики то реально 2-5 ватт мощЩи всего то.
Речь идёт о том, чтобы ВЧ ГД пережили самовозбуждение УНЧ на ультразвуке.
 
Посмотрел схему уся Рубальского ну она поделка для детей и не больше. Реклама сто пудова притащенная с вегашляпа по причине ветхости.
 
У нас свой международный стандарт измерений в наличии.
Делать было нечего, взял дебильный дим.
Недоделаные стандартизаторы ожидали увидеть комбинационные составляющие отсутствующие в спектре мутного входного сигнала.
Проверил далеко не самый приличный усь.
Как и следовало ожидать никаких комбинационных частот на уровне -115 дБ нет.
На самом деле интермодуляция на уровне -145 дБ, но придётся очень маленький шаг ставить и будет долго считать.
Но даже -115 дБ, это 0,00018%.
дим.png
 
Вот проверил ещё усилитель. Это плохо или хорошо?
 

Вложения

  • БУРСТЫ ХРЕНОВЫ.png
    БУРСТЫ ХРЕНОВЫ.png
    73.9 KB · Просмотры: 111
Делать было нечего, взял дебильный дим.
Недоделаные стандартизаторы ожидали увидеть комбинационные составляющие отсутствующие в спектре мутного входного сигнала.
Проверил далеко не самый приличный усь.
Как и следовало ожидать никаких комбинационных частот на уровне -115 дБ нет.
На самом деле интермодуляция на уровне -145 дБ, но придётся очень маленький шаг ставить и будет долго считать.
Но даже -115 дБ, это 0,00018%.
Я наверное дубовый и не могу нормально генератор собрать. Дай пожалста схему, а то у меня как то меандр имеет ещё кучу нечётных гармоник, окромя вторых. Или надо не меандр?)
 
Элементарный сложный сигнал это синус, модулированный меандром.
В стресс тесте я использую "стрессовые" воздействия синус 20 Гц и меандр 40 кГц, меандр с возможно большей крутизной фронтов.
Простите, но спектр музыки ограничен - раз, по входу всегда стоЯт пассивные ФНЧ против этой самой крУтости возможных помех - два. Выходит, что стрессовое воздействие - никогда не произойдёт в действительности, как и не будет на выходе УМ постоянной составляющей ЗВУКА, приводящей к кратному превышению мгновенного тока в симуляторном эксперименте Сэлфа #99 . И то, и другое - симуляторные страшилки. Ограничьте скорость нарастания сигнала (подайте трапецию) на входе УМ и полосу снизу реальными значениями, которые только могут быть В МУЗЫКЕ, и ни "стресса", ни завышенного импульсного тока уже нет!
 
Говорили пару раз,не прям что -бы явно, но было.
Но дело то не в этом.
Какой смысл делать усилки с нулями,которые никто не слушает, а если и послушают,то быстренько начинают искать что - то другое, то что сделает их немного счастливее.
Почему не сделать такой один- два схемотипа, который не нужно менять, а только оттачивать, и работать уже с ним.
Зачем нужно постоянно перебирать перчатки?
Симулянты плодят схемы как из пулемета,но все они как клоны, и имеют одни и те же принципиальные недостатки, потому что симулятор не учитывает оч.много вещей, что делают усилитель ,не просто для звука, но и востребованным в работе на каждый день.
Он не учитывает фактор влияния параметров питания, нагрева транзисторов, тонкости взаимодействия токов,и много чего, что можно понять,работая с усилителем именно в железе, и работая с ним не один день в разных режимах прослушивания и физико - тех.факторов.
А графики, мне это напоминает какую то игру,в которую любят играть некоторые взрослые, и зачем - то, пытаются заставить играть в нее и остальных,которым это не нужно,потому что они понимают суть и без графиков.
Потому что дяденька мне лично- вообще нихрена не нужно, кроме интерферона в ампулах. А схемы я изобретаю чтобы ими делиться с людьми. Ну может чего нибудь ещё себе оставлю, хотя сомнительно. А если я не буду что то проектировать- то проектировать будешь ты и Петров. Уж вы напроектируете, да, напроектируете. Усилитель в классе Б со встроенным маслянным радиатором для прогрева выходников. Ага.
И про пулемёт- вот ненадо. Нет никакого пулемёта, по крайней мере ты в десятки раз быстрее бредишь чем я что то проектирую.
 
Дай пожалста схему, а то у меня как то меандр имеет ещё кучу нечётных гармоник, окромя вторых. Или надо не меандр?)
В сраном стандарте меандр фильтруют первым порядком на 30 кГц.
Я решил - какого хрена? И зафильтровал третьим порядком 20 кГц.
 

Вложения

1705326298318.png1705326422297.png
У меня получилось вот так. Зелёный выход, сиреневый вход, тем не менее не могу сказать что усилитель сильно страдает от такого извратного входного сигнала. Примерно как и на обычные ИМД реагирует.
 
Ну конечно, это тоже самое, только специально запутано, чтобы присвоить лавры законодателей моды.
Хочется испытание страшнее, чем 19+20, можно делать, как Агеев - 500+501.
 
Ну конечно, это тоже самое, только специально запутано, чтобы присвоить лавры законодателей моды.
Хочется испытание страшнее, чем 19+20, можно делать, как Агеев - 500+501.
Мне Жуковский показывал результаты Мастера с такими частотами) Честно говоря я поначалу пробовал свои модели так проверять- потом забросил.)
Вот кстати, пущай Петров Мастера своими обрезками проверит, а то всё инвалидов мучает. )
 
3 и 15 кгц. Это тестовые частоты а не гармоники.
Ага. Видны иглы на 12 и 18 килах, сумма-разность и их сумма на 30 килах, ну и дальше, по шкале. Весь букет где-то по минус 140 дБ от посылок 3 и 15кгц.
Моя звуковуха завидует , с ее 80 дБ ДД.
 
Ага. Видны иглы на 12 и 18 килах, сумма-разность и их сумма на 30 килах, ну и дальше, по шкале. Весь букет где-то по минус 140 дБ от посылок 3 и 15кгц.
Моя звуковуха завидует , с ее 80 дБ ДД.
Я подал ошибочно на вход уся 3 и 15 кгц просто суммой синусоид . Так что тут разговор ни о чём. :)
 
Речь идёт о том, чтобы ВЧ ГД пережили самовозбуждение УНЧ на ультразвуке.
Ну так имя о том же.
Хотя может и не о том....
Вот возбуда НЕТ, а ВЧ динов спалились уже 3 штуки....
Небольшая искра где то в контактах проскочит (достаточно штекер пошевелить), УСь её усилит и всё - ВЧтник погорел...

Так вот я пишу, что лампы ПО ИДЕЕ (прошу подтвердить или опровергнуть) лучше 12 вольтовые - поскольку сигнал ВЧ всё равно будет меньше 12 вольт.
Да и мощность ламп должна СООТВЕТСТВОВАТЬ мощности ВЧ дина - реально где то 5 ватт.
Тогда сопротивление горячей лампы будет больше - защита лучше.
Это мои такие ''утверждения''.

А вот вопрос - а поможет ли лампа с УСем у которого выход подобен ИТУН, с отрицательным выходным сопротивлением ?
Ведь горячая лампа всего то имеет сопротивление 20 Ом, маловато как то.... УСь запросто ''превозмогёт это, ведь чем больше сопротивление нагрузки, тем больше он мощи - амплитуды сигнала добавляет. Вплоть до напряжения питания =70 вольт обоих плечах...
 
Вот проверил ещё усилитель. Это плохо или хорошо?
вы взяли два синуса 3 и 15 кГц. В тесте DIM сигнал состоит из меандра 3,15 кГц и синуса 15 кГц в соотношении 4:1
 
вы взяли два синуса 3 и 15 кГц. В тесте DIM сигнал состоит из меандра 3,15 кГц и синуса 15 кГц в соотношении 4:1
Я взял как написано, и что? И нихрена там особенного нету. А я ожидал прям узясь-узясь. Ну не особо то. Сигнал тяжелее обычной смеси синусов, ибо меандр это дикий набор гармоник. Но усилитель - кушает не давится.
зы. схему взял ту которую мне Жуковский в окно посоветовал выкинуть.
 
Последнее редактирование:
все эти динамические искажения и искажения обрезков характерны для схем с простейшей миллеровской коррекцией, попросту отставшим от прогресса лет на 40. инвалидов мучать оно конечно хорошо. но их время истекло.
 
Я вот тоже думаю что нахрен нам нужны эти Петровские извращения? Агеев ясно обьяснил необходимую методику. Надеюсь Агеев не тупея Корделла и Петрова. Думаю так что если бы от затеи Петрова была польза то давно ему памятник при жизни поставили за те десятки лет что он её мусолил на куче форумов и журналов . А так только Шнобелевская премия .
 
можно глянуть, не секретная?
Совсем не секретная. Я её уже много раз и здесь линковал.
И в ветке товарищ Соколова более менее подробно.
1705343323203.png
Вернее вот этот вариант это был. Во, спутал)
 
Последнее редактирование:
Жуковский много бы, что выбросил, точнее только идиот это может рассмотреть как оконечник.
А, здравствует, хоть, дядька, почему вы здесь весь день, накосячили? Лому по фигу, или Ж. пинка дал или ... его там больше нет (Тьфу, Тьфу, Тьфу)
 
Последнее редактирование:
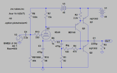
Вякну про свое . Самая тяжкая доля выпадает драйверу. И туда вместо всяких ИТ и зеркал тока внедрить ламповый каскад с нормальным питанием , сколько проблем могло бы отвалиться. Другое дело, в одну телегу впрячь не можно....
А другое дело- " во-первых , невозможно, а во-вторых.очень сложно"
Пара схем на пути к такому решению. Требуют осмысления и доработки. Гальваника все портит.
 

Вложения

  • comment_image_reloaded_44947585.gif
    comment_image_reloaded_44947585.gif
    5.1 KB · Просмотры: 113
  • jlhhybrid.png
    jlhhybrid.png
    77.4 KB · Просмотры: 110
Судя по схеме , выход ОУ работает на больших амплитудах U...
Жуковский за это сильно ругается ( читал )
Или это не так?
Нет. Никаких больших амплитуд там нет. 100мВ. Если ты глаза разуешь- то это просто ОУ усиленный транзисторным бустером с встречной динамической нагрузкой, который что делает? Усиливает по напряжению. Ну надо же. Иначе как эта схема выдаёт 96дБ глубины оос, и это не считая потерь в цепях смещения бустера, которые сделаны пассивными. Мной сделаны, ага.
Изначально это вообще то телефонник, но оказалось что он работает на колонки 16 ом не напрягаясь. И на колонки 6 ом, тоже не напрягаясь. При токе покоя 4мА. Как тебе такое, илон маск?)
А есть ещё продвинутая версия ватт на 40, но я её никому не показываю. Ибо берегу для себя любимого, мммм... божественный звук.)
 
Последнее редактирование:
Еще, если бы дядька Витька, хоть раз послушал достойный сетап и сравнил свои (точнее, чужими руками) поделки с усями "музыкальными" с 0.1%, то мнение поменял, ну, или расстроился. )
Про Боба, который "напердел", не надо прям - "так всё плохо", у него не было симулятора. )
0,1% - это уровенъ RÇA 1966 года:(
 
0,1% - это уровенъ RÇA 1966 года:(
А это плохо? Этому усилителю 7-й десяток пошёл, а их до сих пор выпускают
Китайцы столько клонов настрогали, что каждому жителю планеты хватит. Значит, есть спрос, а спрос просто так не рождается.
 
Ещё как то странно включен ОУ, " перевернутый НЕинверт"
Всё бы ничего, вот только входной дифкаскад ОУ, обычно не симметричен по схемотехнике, и простое замещение входов местами, сомнительная перспектива.
Потому что так спроектировано и оптимизировано в схеме ОУ, что по входу, неинверт должен быть неинвертом, а инверт - инвертор.
157ud2-1.png

Не гони пурги. Я этого не люблю.
 

Статистика форума

Темы
3,306
Сообщения
263,356
Пользователи
2,548
Новый пользователь
Александр Н.
Назад
Сверху Снизу